以下文章来源于财会月刊 ,作者雷宇

财会月刊
《财会月刊》创刊于1980年3月, 是全国中文核心期刊、全国优秀经济期刊、人大复印资料重要转载来源期刊、中国期刊方阵双效期刊、全国省市十佳财经期刊、湖北十大名刊、湖北省最具影响力学术期刊,并多次被评为省(部)级优秀精品期刊。
【摘要】在“审计是党和国家监督体系的重要组成部分”这一新时代审计定位的指引下,国家审计、内部审计、社会审计的内容都有了较大的拓展。理论上,审计内容可以拓展到任何业务活动,而对微观层面资金活动的精准把握,仍然是审计相对于其他监督形式的优势之一。审计内容的拓展,加剧了审计学科研究对象边界的模糊性,形成了审计学科悖论,从而导致审计专业建设的困难。对此,审计学科可以构建以基础审计学、普通审计学和专门审计学为主体的学科体系;审计专业可以综合采取继续与会计专业紧密联系并适当拓展、在一些社会需求量较大的领域新设相关审计专业、在其他领域增加审计课程等建设措施。
一、引言
十八大以来,党中央高度重视审计工作,审计已经成为全面从严治党和治国理政的重要抓手。习近平总书记多次提到“审计是党和国家监督体系的重要组成部分”,指出了新时代审计的明确定位。十八届四中全会首次将审计监督单列为八大监督之一,十九届四中全会和十九届中央纪委四次全会再次将审计监督单列,习近平总书记亲自担任中央审计委员会主任,这充分体现了审计监督的重要性。在新时代审计定位的指引下,国家审计、内部审计、社会审计的内容全面拓展,远远超出了传统审计内容的范畴。审计在党和国家事业中发挥的作用越来越大①。
审计工作的重要性以及审计内容的拓展,给审计学科和专业建设提出了更高的要求。审计学科建设的主要内容是审计科学研究,为审计工作提供理论指导,奠定审计事业长期发展的基础。审计专业建设的主要内容是培养审计人才,直接为审计工作提供人才资源。审计学科和专业建设是审计事业发展的基石。但是目前来看,审计学科和专业建设尚无法适应新时代审计工作的需要,亟待加强。
一些学者意识到这一问题的严重性和紧迫性,开展了相关研究并提出了一些中肯的意见。比如,在我国目前的学科和专业分类中,审计学科是工商管理一级学科下属学科,审计专业是工商管理类下属专业。不少研究指出,这种归属和层级定位不合理。程乃胜、刘旺洪认为,审计学科应当是法学学科门类中独立的一级学科。吴传俭和吴星泽认为,审计学科应当是归属于经济学门类的一级学科。姜江华等、王会金和郑石桥认为,审计学应在管理学门类中升为一级学科。王平波认为,应当新设“监督学”学科门类,并将审计学科作为监督学门类下的一级学科。这些研究都认为审计应当升为一级学科,区别在于学者们对审计学应该升为哪个学科门类下的一级学科看法不同。
上述研究还分析了审计学一级学科下属二级学科的设置问题。程乃胜认为,审计学一级学科可以包含国家审计学科、内部审计学科、社会审计学科、审计技术和方法学科等四个二级学科。刘旺洪认为,审计学一级学科之下可设置理论审计学、应用审计学、审计法学、审计技术学、审计史学、军队审计学等六个二级学科。吴传俭和吴星泽认为,审计学科体系至少包含七个二级学科,包括审计基础理论、审计技术方法、国民收入分配审计、经济资源配置责任审计、人力资源或社会保障审计、生态环境或生态文明审计、国有资产资本审计。王会金和郑石桥认为,审计学的二级学科包括基本审计学、审计技术方法学、政府审计学、内部审计学、民间审计学和军队审计学。可以看出,学者们虽然都认为审计学科应为一级学科,但对该一级学科下属二级学科设置的看法差别很大,这也说明了对审计学科组成内容的研究尚不够深入,缺少能够贯穿学科的逻辑线索。“应有若干可归属的二级学科”是一级学科设置的条件之一,若二级学科设置思路不清晰、没有达成共识,则不利于审计学科升级和审计人才培养。
审计学科和专业的升级和改进势在必行。审计学科和专业怎样建设才能适应新时代审计定位和审计内容拓展的需要?这是关系到审计事业发展的重要现实问题。本文从新时代审计定位出发,分析国家审计、内部审计、社会审计内容的拓展,探讨对审计的新认识,在此基础上研究审计学科和专业建设的问题和对策。
相对于已有研究,本文有以下特点或新意:第一,从审计内容拓展角度探讨对审计的认识以及审计学科和专业建设问题。审计内容是审计工作的具体对象,最能够反映新时代审计的定位和重要性,最能够体现审计学科的研究对象和审计人才培养的知识能力需求,从这一角度进行研究更能切合当前审计实践的现实需要。第二,在新时代审计定位下将国家审计、内部审计、社会审计统筹考虑,而不偏重某一类审计,研究更加均衡、全面。第三,在探讨审计学科和专业建设时,不追求构建整体框架和面面俱到,而是根据审计内容拓展的现实进行分析,尝试提炼出一条能够贯穿审计学科和专业建设的逻辑线索,回答和解决审计学科和专业建设中的具体现实问题,得出的结论可能更有针对性和可操作性。第四,以往的研究主要论证了审计学科“应不应该升级”“为什么应该升级”等问题,而对于“升级之后怎么办”则讨论得不够深入。实际上,考虑清楚“升级之后怎么办”的问题,更有利于解决审计学科的升级和建设问题。本文尝试夯实审计学科和专业建设的逻辑基础,有利于审计学科和专业的升级以及升级后的进一步建设。
二、国家审计、内部审计、社会审计内容的拓展
(一)国家审计内容拓展
国家审计是党和国家监督体系中审计监督的主导力量。国家审计具有法定性,其审计内容是制度规定的②,本文将相关法律、规章、制度和国家审计内容拓展的主要过程归纳为表1。

从表1可以看出,十八大以来,国家审计的内容从《宪法》和《审计法》规定的政府财政收支和国有企事业单位财务收支审计(《审计法》中还包括领导干部经济责任审计),拓展到国家重大政策措施贯彻落实情况、公共资金、国有资产、国有资源、领导干部经济责任和自然资源资产离任(任中)审计等各个方面。胡泽君将当前国家审计的内容归纳为五大方面和八种业务类型,具体见表2。

(二)内部审计内容拓展
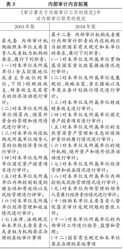
内部审计在审计监督中具有基础性作用。在国家审计的主导下,内部审计的内容也发生了较大的变化,本文将《审计署关于内部审计工作的规定》2003年版和2018年版规定的内部审计职责进行了详细的对比(见表3),来观察内部审计内容的拓展。不难发现,内部审计的内容已从财政财务收支、经济责任、固定资产投资、内部控制、经济管理效益等传统领域,拓展到涵盖贯彻落实国家重大政策措施情况、发展规划、战略决策、自然资源资产管理和生态环境保护、境外活动等更广泛领域。需要指出的是,《审计署关于内部审计工作的规定》适用于依法属于审计机关审计监督对象的单位的内部审计工作,其他单位可以参照执行。但是,不管是何种类型的单位,为了完善治理、提高管理水平、加强风险防范,其内部审计工作必须逐渐加强和完善,内部审计内容的拓展已经成为一个不争的事实。

(三)社会审计内容拓展
社会审计又称注册会计师审计、民间审计等。社会审计是以经政府有关部门审核批准的注册会计师为主体,接受委托,依法独立开展业务,有偿为社会提供审计服务的职业活动。社会审计是一种市场行为,其传统核心业务是财务报表审计,但是随着市场需求的多样化,社会审计的业务范围早已超出财务报表审计的范围。例如,中国注册会计师协会在公布《2018年度业务收入前100家会计师事务所信息》时区分了会计师事务所鉴证业务收入和非鉴证业务收入,并说明:“会计师事务所鉴证业务收入,包括:财务报表审计收入(含年报审计、中报审计和专项审计),内部控制审计收入,验资收入,工程预决算审核收入,涉税鉴证收入和其他鉴证业务收入。会计师事务所非鉴证业务收入,包括:资产评估收入、会计服务收入、税务服务收入、管理咨询收入、培训收入和其他收入”③。可见,财务报表审计只是社会审计业务中的一种,社会审计的服务范围远大于此。又如,立信会计师事务所的服务范围包括咨询、审计、税务、其他多元化服务四大类共25种,具体见表4。

虽然社会审计业务主要是市场行为,但有两个原因使得社会审计成为党和国家监督体系中审计监督的重要支撑力量。第一,社会审计承接了很多国家审计和内部审计购买的服务,其直接参与国家审计和内部审计工作并成为重要力量。第二,社会审计为公共资金、国有资产等的使用提供鉴证和咨询服务,直接影响其使用的合规性和绩效。比如,社会审计为国有企事业单位、金融机构提供鉴证和咨询服务,社会审计的审计报告是分配使用一些公共资金(如政府补贴)的依据等。可以说,社会审计已成为党和国家监督体系中审计监督不可缺少的重要部分,社会审计的业务内容受到新时代审计定位的深刻影响,并因此而发生了重要变化和拓展。
三、对审计的再认识
(一)审计是一个“旁观者”
审计的内容从财政财务收支审计、财务报表审计等传统领域拓展到上述范围。那么,审计内容还有没有可能继续拓展下去?或者说,审计的内容有没有边界?理论上,审计的内容还有可能继续拓展,有什么样的业务活动④,就可以有对其进行监督的审计,这是由审计“旁观者”的身份所决定的。审计是一个“旁观者”,本文通过图1来描述。

首先,审计不是业务活动本身,而是独立于业务活动的“旁观者”,这是审计具有独立性的根源。正如胡泽君在阐述国家审计独立性和地位时所说:审计机关专司监督,不具有干部管理权、资金分配权、项目审批管理权,没有具体的行政管理职能;审计与其他由自身负有具体管理职能中派生出来的监督有明显的不同,审计监督是一种专职和专业行为。同样,内部审计在单位内部也不是业务部门,而是专司监督;社会审计是作为第三方接受委托进行审计。其次,审计“旁观”业务活动及其执行者的行为,做出“对不对”和“好不好”的判断和评价,从而起到监督、确认、咨询、鉴证等作用。不管是什么类型的审计,也不管审计什么内容,审计的结果无外乎就是“对不对”和“好不好”两种。“对不对”是与事实、制度或标准对比得出的判断,“好不好”是对绩效做出的评价。最后,审计作为“旁观者”,通常不能直接干预业务活动,也不能直接指挥业务活动执行者的行为,这些决策需要另外的主体(“基于审计的决策者”)来实施⑤。所以审计工作的结果通常是审计报告,“基于审计的决策者”根据审计报告对业务活动及其执行者的行为进行干预或实施奖惩。
因为审计“旁观者”的身份,理论上审计可以“旁观”任何业务活动,这也就意味着审计的内容可以包括任何业务活动。传统的审计内容主要是资金活动,或者说是能够用货币计量的业务活动,比如《宪法》和《审计法》中国家审计的内容主要是财政财务收支,社会审计的内容主要是财务报表。但是,当前的审计内容已经远超资金活动的范畴,本文列出三个比较典型的例子:一是国家重大政策措施贯彻落实情况跟踪审计。审计的内容首先是政策措施贯彻落实情况,其次是制度本身。政策措施贯彻落实情况或许还与资金活动有密切关系,但制度本身就不属于资金活动。二是领导干部自然资源资产离任(任中)审计。在此种审计中,资金活动只是审计内容的一小部分,更主要的审计内容是自然资源,如土地、矿藏、水域、森林、草原、海域等。三是信息系统审计。以财务报表审计为例,随着信息技术的飞速发展和广泛应用,财务报表的形成过程越来越智能化,人工参与越来越少。这种情况下,财务报表审计的内容逐渐从报表本身转变为产生报表的信息系统,这也超出了资金活动的范围。由此展望,理论上审计的内容可以没有边界,有什么样的业务活动,就可以有什么样的审计内容。
(二)审计与会计、财务管理的联系及启示
1.审计与会计的联系。审计和会计是两种不同的活动,越来越成为学术界和实务界的共识。学者们通常会引用莫茨和夏拉夫的表述:审计与会计有关,但它们的性质根本不同。本文不再论述审计与会计有何不同,而是重点分析二者之间有什么联系。既然审计与会计是两种不同的活动,那么为什么长期以来有不少人认为审计是会计的分支,比如在学科和专业设置中长期存在将审计归属于会计的现象?
前文已经阐述过审计定位和审计内容,此处不再赘述,而是需要先对“会计”进行界定。会计本质上是一个信息系统,其本职是对内或对外提供信息,而且会计提供的信息中最基础、最核心的是财务信息。所谓财务信息,就是以货币计量形式表达的信息。以货币计量形式提供信息,是会计区别于其他信息系统的本质特征。如果丢掉这个特征,“会计学”就可能“融化”在“信息学”之中,会计工作就可以被其他信息系统的工作取代。当前,会计也提供很多非财务信息,但一直没有放弃提供货币计量形式信息的“本行”。
因为会计的本职工作是提供货币计量形式的信息,而如前文所说,传统的审计内容主要是能够用货币计量的业务活动(资金活动),所以审计与会计有着天然的联系。这里要注意三个问题:第一,与审计一样,会计也可以被视为一个“旁观者”,会计“旁观”的对象同样是图1中的业务活动。但是,会计这一“旁观者”的本职工作是将其观察到的业务活动用货币计量的形式表达出来,或者说会计是用一把以货币计量的形式“成像”的“镜子”去观察业务活动。与业务活动本身的真实情况相对照,会计的观察和表达可能会遗漏,也可能会“扭曲”。第二,审计不是用以货币计量形式“成像”的“镜子”去观察,而是直接观察业务活动的真实情况,但是传统审计观察的主要内容是业务活动中能够用货币计量的那部分活动(本文称之为资金活动),比如财政财务收支。第三,审计和会计互相“旁观”。会计活动是审计“旁观”的对象,比如财务报表审计、绩效审计中涉及会计的部分、内部控制审计中涉及会计的部分等。审计活动也是会计“旁观”的对象,比如单位内部审计发生的费用、外部审计费用都会在会计记录中反映。
2.审计与财务管理的联系。审计与会计的关系受到很多学者的关注,但是尽管会计和财务管理关系密切,却很少有学者关注审计与财务管理的关系⑥。财务管理的对象就是资金活动,包括资金的筹集、使用和分配。所以,传统的审计内容(如财政财务收支)其实就是财务管理的对象。从这个角度来看,审计与财务管理的联系,比与会计的联系更加紧密。
3.对审计的启示。站在审计的角度,传统审计内容主要是资金活动,即便当前的审计内容有了较大的拓展,资金活动仍然是审计的重要内容。正如胡泽君所说,财政审计是国家审计的永恒主题。为什么仍然要强调对资金活动的审计?首先,资金是经济社会运行的“血液”,作为审计内容的业务活动,都伴随着相应的资金活动。如果将审计比作“体检”,那么与所有体检一样,对资金“血液”进行检查,是“体检”中最重要的项目。通过对“血液”的检查,可以发现经济社会运行的许多特征和问题。也就是说,审计资金活动是审计履行职责十分重要且高效的途径。其次,与其他监督相比,审计监督的专业性尤其体现在对微观层面资金活动的精准把握,这是其他监督不可比拟的独特性和优势。如果失去了资金活动审计方面的专业性和优势,审计监督很难维持不可替代性。因此,对资金活动的审计可以成为贯穿审计工作的一条逻辑线索,围绕这条线索,审计工作“放”可以拓展至任何业务活动,“收”可以回归传统主业并维持审计在监督体系中的独特性和优势。这条线索也有助于学者们在审计内容较大拓展的情况下厘清审计学科和专业建设的逻辑和主线。
四、审计学科和专业建设的问题与对策探讨
(一)学科和专业的区别
学科是学术的分类。学科的基本特征是学术性,核心是知识的发现和创新。专业是高等教育培养学生的各个专门领域,是高等学校根据社会分工需要而划分的专业门类,处于学科体系与社会职业需求的交叉点上。学科发展的核心是科研,而专业发展的核心是教学。学科和专业的这些区别与在普通高校中的具体实践是一致的。
一般来说,学科与科学研究、研究生培养相联系,专业与本科生培养相联系。学科中要探索该学科的新知识,促进人类在该学科领域进一步认识世界、改造世界。专业中要培养满足社会分工需要的专门人才,这些专门人才在工作中为社会提供各种服务。某一个专业在培养人才时,通常需要传授若干学科的知识。从人才培养的角度来看,因为学科的基本特征是学术性,研究生的初衷就是钻研科学研究,因此学科与研究生培养相联系,也可以认为研究生培养是学科专注科学研究的附带功能;因为专业是为了培养满足社会需要的专门人才,这一任务在本科生层面就可以实现,因此专业主要与本科生培养相联系。
(二)审计学科悖论及其应对策略
学科是学术和知识的分类,与科学研究相联系。判断审计是不是一个学科,归根到底取决于其是否有独立的研究对象。物质决定意识,社会存在决定社会意识。学术、知识、科学研究,都是人脑对物质和社会存在的反映和加工。审计活动(或称为审计现象)客观存在于人类社会之中,并与其他活动或现象有着明显的区别,审计学科的研究对象就是审计现象,包括审计环境、审计目的、审计主体、审计对象、审计主体对审计对象的作用方式以及审计活动在整体上所发挥的功能作用等。从这个角度来看,审计毫无疑问是一个独立的学科⑦。
但是,审计学科有其特殊性。前文已经分析,审计是一个“旁观者”,其本身有审计的对象⑧。审计学科的研究对象是审计活动,而不是审计的对象。但是审计的对象是审计活动的重要组成部分,在研究审计活动时不可避免地要涉及审计的对象,审计的对象在所有审计活动的构成要素中是最能反映审计学科对象的属性的。脱离审计的对象,就无法研究审计活动;不研究审计的对象,就无法形成对审计科学研究的完整认识,无法实现知识创新,也无法指导审计实践。这就容易造成审计学科研究对象和审计对象的混淆,从而导致审计学科边界的模糊。审计学科的研究对象是审计活动,审计活动包括审计的对象(含审计内容),而如前所述审计的对象可以涵盖任何业务活动,这样一来审计学科的研究对象也就拓展到了任何业务活动。这进一步加剧了审计学科边界的模糊性。如果一个学科的研究对象无所不包,那么它如何开展研究?它还是不是一个学科呢?
审计活动客观存在,所以审计是一个学科,它的研究对象就是审计活动;但审计的对象(审计活动的组成部分)理论上可以无所不包,所以审计学科的研究对象也可以无所不包,这又导致了审计学科很难说是一个学科。本文将这一矛盾称为审计学科悖论。
应当如何认识审计学科悖论?第一,不管审计学科的研究对象多么广泛,必须承认,审计学科的研究对象是审计活动。只要审计活动客观存在,审计学科就有其研究对象,审计就必然是一个学科。第二,审计学科的研究对象(即审计活动)必须包含审计的对象,而审计的对象往往具有其自身的特征和规律,从而是其他学科的研究对象,属于其他学科的知识范畴。所以,审计学科无法脱离其他学科而单独存在,其必须建立在其他学科知识的基础之上,这是审计学科自身的属性。实际上,很多学科都建立在其他学科的基础之上,比如物理学科的很多内容是建立在数学学科的基础之上。但是,审计学科的特殊之处在于,无法脱离其他学科是其本身的属性,而非审计学科与其他学科的交叉⑨;而且其赖以存在的学科众多且不断扩大,因为审计的对象众多并不断拓展,而所有审计都建立在对审计对象深刻把握的基础之上。第三,在审计对象和审计学科研究对象有较大拓展的情况下,必须把握审计学科的逻辑主线,只有这样审计学科才能既不丧失“自我”,又能解决实际问题。
审计学科悖论下审计学科建设该如何进行?如果要保证审计学科的独立性和完整性,就应把所有审计的对象纳入审计学科的研究对象之中,这种做法是不现实的。从本文所研究审计内容的角度,上述情况下审计学科建设(主要指审计科学研究)可以分为三个层面:
1.“基础审计学”。研究审计活动的一般性规律,简化审计对象的具体细节。这一层面的研究可以称为基础审计学,目前审计学科的很多研究都处于这一层面。此种研究能产出对审计活动本身的知识,但是对于指导具体审计实践的作用较小。
2.“普通审计学”。研究所有或大部分审计对象都涉及的审计内容,尽可能地提炼所有审计内容的共性知识,这一层面的研究可以称为普通审计学。目前,审计学科在这一层面的研究较为不足。根据前文的分析,资金活动审计很可能充当这一层面的研究对象,但是在目前审计内容快速拓展的情况下,要提炼众多审计内容在资金活动方面的共性,需要更深入的研究⑩。一种可能的途径是,先在会计学科中加强对企业、政府、非营利组织等各类组织资金活动共性的提炼归纳(当前会计学科在这一方面做得也不够),以此为基础再开展审计学科的相应研究。
3.“专门审计学”。针对每一种审计对象,分别进行研究,这一层面的研究可称为专门审计学。专门审计学不能贪多,而应以实践为依据、以需求为导向。当前审计学科在这一层面的研究仍然非常传统,无法满足审计内容快速拓展的需要。比如,国家重大政策措施贯彻落实情况跟踪审计、领导干部自然资源资产离任(任中)审计等,亟需开展深入的研究。
综上,从审计内容的角度来看,基础审计学、普通审计学、专门审计学可以作为审计学科体系的主要组成部分,在此基础上开展审计学科的下属学科设置、科学研究、人才培养等建设工作⑪。
(三)审计专业的建设问题探讨与展望
专业是要培养满足社会需要的专门人才,所以专业建设对实用性的要求更高。审计专业建设需要解决的主要问题是如何培养出能够从事审计工作的人。目前,在我国专业建设实践中,审计专业通常隶属或依附于会计专业。从专业设置上来看,综合性大学通常不单独设置审计专业,审计以会计专业下属方向的形式存在或者不设置;财经类大学的审计专业通常设置在会计学院下。课程是专业培养人才的主要手段,从课程安排上来看,审计专业的课程主要是会计类课程加上审计类课程。导致这种现象的原因,前文已有分析。因为传统的审计内容是以资金活动为主,而资金活动是会计专业和课程的主要学习对象。通过会计专业课程的学习,形成对资金活动的认识之后,再学习以资金活动为主要内容的审计,就十分顺畅和简单。如果进一步观察,国内高校的审计专业,大部分是社会审计专业。社会审计的主要内容是财务报表审计,而财务报表是财务会计的主要学习内容。在通过财务会计课程学习了解了财务报表知识之后,再学习财务报表审计,也是十分顺畅和简单的。这一逻辑符合本文对审计的认识。
按照这个逻辑,假设审计的主要内容不是资金活动而是其他活动,那么审计专业就不会隶属或依附于会计专业,而应当隶属或依附于审计的主要内容所属的专业;审计专业的课程也不会是会计类课程加上审计类课程,而应当是审计内容类课程加上审计类课程。随着审计内容的拓展,这一现象在专业建设实践中已经逐步显现。比如,一些高校在工程相关学院(专业)下设置工程审计专业(方向),其课程主要是工程类课程加上审计类课程;一些高校在计算机相关学院(专业)下设置计算机审计等专业(方向),其课程主要是计算机类课程加上审计类课程。审计专业的主要任务是培养能够从事审计工作的人才,随着审计内容的快速拓展,上述做法的必要性越来越大。这种情况下,审计专业应当如何建设?对此,本文做出如下三种展望:
1.“一家独大”。审计专业继续保持主要与会计专业相关联的现状,并适当拓展与其他专业的联系,这也是目前来看最可能出现的情形。这种情形下,审计专业建设需要解决两个关键问题:一是在审计学科加强普通审计学研究和建设的基础上,审计专业和课程特别要传授众多审计内容的共性知识,让审计专业的学生尽可能地适应针对多种审计内容的工作需要。如前所述,资金活动是众多审计内容都涉及的活动。但当前会计专业和会计类课程主要传授企业会计和财务管理的知识,对政府、非营利组织的会计和财务管理知识的传授严重不足,这对于审计专业建设是非常不利的。短期内审计专业中的会计类课程应当尽快补足这一短板。二是根据实践发展和社会需要,适当扩大审计专业对审计内容的覆盖面。比如:信息技术的影响已非常广泛,IT审计就成为一个急需拓展的领域;国家重大政策措施贯彻落实情况跟踪审计是国家审计和内部审计的首要职责,审计专业也应当适当增加这方面的课程或课程内容。
2.“遍地开花”。审计专业广泛设置于与审计内容相关的诸多专业领域,审计内容所属的专业都可以有与之相联系的“××审计专业”。这一情形在实践中已经存在。比如,与会计专业相联系的审计专业已经广泛存在,《普通高等学校本科专业目录(2020年版)》新增了“工程审计”专业,一些高校设置了与信息技术等专业相联系的审计专业,未来也可能出现与自然资源所属专业相关的审计专业等。然而,由于新设置一个专业的成本相对较大,因此这种情形在诸多专业普遍发生的概率较低,在设置专业时应主要考虑适用于那些社会需求较大的审计领域。
3.“化于无形”。培养能够从事审计工作的人才是审计专业建设的主要任务,课程是专业中培养人才的主要手段。既然审计专业的课程主要由审计内容类课程和审计类课程组成,那么一种可能的展望是,大学不单独设置审计专业,而是在审计内容所归属的专业中,在这些专业原有课程的基础上,加开审计类课程。换句话说,没有专门的审计专业,只有审计课程;审计内容所属的专业都可以视为审计专业,都可以通过加开审计课程的方式培养相关审计人才。这种做法在实践中其实也存在。比如,很多综合性大学没有设置审计专业,而是在会计专业中在会计类课程的基础上加开审计类课程,同样可以培养满足传统审计内容需要的人才。也就是说,这些综合性大学已经将审计专业“化于”会计专业之中。
类似的,在工程类或计算机类专业课程的基础上加开审计类课程,也可以培养出满足工程审计和计算机审计实践需要的人才。如果跳出高校专业和课程的局限,从更广阔的视野来看,很多审计人才的培养和成长,都是通过这种模式实现的。比如,国家审计机关、内部审计机构、社会审计组织招聘的人员中,很多不是审计专业出身或者没有学过审计类课程,但是他们在工作中通过相应的实践“补修”了审计类课程,这些人员同样能够满足审计工作的需要。这实际上就是在审计实践层面把审计专业“化于无形”。但是回到高校专业的框框内,化审计专业于无形这种情形不太可能广泛发生,这是因为消除一个专业比新设一个专业的成本可能更高。需要指出的是,随着审计重要性的提升、审计内容的拓展以及审计人才需求的多样化,在社会需要但需要量不是很大的某一些审计领域,通过“化于无形”这种形式(在其他专业中加开审计课程)提高这些专业领域的审计人才供给,是非常有必要和有效的。
综合以上分析,未来的审计专业建设从总体上看应当是上述三种展望的结合:继续与会计专业紧密联系并适当拓展是主流,对于社会需求量较大的一些审计领域可以设置与这些领域所属专业相联系的审计专业,其他领域则可以在这些领域所属专业中加开审计课程。
五、结论
本文从新时代审计定位出发,归纳国家审计、内部审计、社会审计内容的变化,分析对审计的新认识和审计工作的逻辑线索。在此基础上,探讨审计学科和专业建设的问题并提出对策。总体而言,本文得出如下结论:(1)“审计是党和国家监督体系的重要组成部分”是新时代审计的明确定位,在这一定位的指引下,国家审计、内部审计、社会审计的内容有了较大的拓展,已经远远超出财政财务收支审计、财务报表审计等传统审计的范畴。(2)理论上,审计内容还有可能继续拓展,有什么样的业务活动,就可以有对其进行监督的审计。(3)与其他监督相比,审计的专业性尤其体现在对微观层面资金活动的精准把握,这是审计与会计、财务管理紧密相关的原因,可以成为审计工作的逻辑线索,体现了审计相对于其他监督的独特性和优势。(4)审计内容的拓展,导致审计学科研究对象边界模糊,从而产生了审计学科悖论。为了应对该悖论,可以构建以基础审计学、普通审计学和专门审计学为主体的审计学科体系。(5)审计专业的主要任务是培养满足审计工作需要的人才。未来审计专业建设的主流趋势仍然是与会计专业紧密联系并适当拓展,对于社会需求量较大的一些领域可以新设置相关审计专业,其他领域则可以通过增加审计课程来满足审计人才的培养需要。
注释
①因为“审计是党和国家监督体系的重要组成部分”,本文中“审计”和“审计监督”的含义相同。
②这里需要解释“审计内容”的含义。在胡泽君的论述中,审计对象是指被审计单位或项目,审计内容是指被审计单位或项目的行为或活动。本文借鉴这一界定,“审计内容”指被审计单位或项目的行为或活动。
③中国注册会计师协会关于发布《2018年度业务收入前100家会计师事务所信息》的通告(http://www.cicpa.org.cn/news/201906/t20190610_51963.html)。
④“业务活动”是一个宽泛的表述,可以泛指一切活动。
⑤据《审计法》《财政违法行为处罚处分条例》等制度,国家审计有非常有限的采取强制措施权和处理处罚权。
⑥其原因可能主要有两点:一是会计和财务管理的关系有些复杂,特别是在实践中存在混淆;二是“审计”和“会计”的名称更像,如果不细究这些概念的内涵,看上去审计与会计的关系比审计与财务管理的关系更“应该”被研究。
⑦进一步的问题是,在我国的学科分类中,审计学科属于何种门类、什么级别?前文已经总结了已有研究的观点。本文赞同姜江华等、王会金和郑石桥的观点,认为审计学科应是管理学门类中的一级学科。这种观点比较科学,实施起来调整成本也最低。
⑧审计的对象是一个广义表述。如前所述,在胡泽君的论述中,狭义的审计对象是指被审计单位或项目,审计内容是指被审计单位或项目的行为或活动。文中“审计的对象”或“审计对象”包含上述两个方面。
⑨审计学科当然也可以与其他学科交叉,只不过在与其他学科交叉时,审计学科仍然“自带”很多作为自身基础的学科。
⑩目前也有针对财务审计、财政审计等与资金活动密切相关的审计内容的研究,但是这些研究只是针对某一类审计对象,而不是归纳多个审计对象的共性。
⑪本文的主题是从审计内容角度看审计学科和专业建设,这里的讨论是延续前文的逻辑从审计内容角度进行的,并没有穷尽审计学科建设的所有问题。关于审计学科体系和建设的更多讨论,可参考王会金和郑石桥、郑石桥和郑卓如等文献。下文对审计专业建设的讨论也是如此。
参考文献
[1]程乃胜.审计学科应当是法学学科门类中独立的一级学科[J].审计与经济研究,2017(1):1~7.
[2]刘旺洪.关于增列审计学一级学科的设想[J].审计与经济研究,2019(2):1~7.
[3]吴传俭,吴星泽.审计学科归属经济学门类独立学科的逻辑基础和学科体系构建[J].中国审计评论,2018(2):95~107.
[4]姜江华等.关于审计学升为一级学科的调研报告[EB/OL].http://www.audit.gov.cn/n6/n39/n62/c118258/content.html.,2021-05-03.
[5]王会金,郑石桥.审计学学科属性、学科体系及学科建设的若干问题探讨[J].南京审计大学学报,2019(6):1~9.
[6]王平波.关于创立发展监督学及其审计监督学一级学科的构想[N].中国审计报,2017-06-28.
[7]胡泽君.中国国家审计学[M].北京:中国时代经济出版社,2019:1~356.
[8]张静,庞文群.内部审计在审计监督体系中的基础性作用[J].财会月刊,2019(5):114~118.
[9]莫茨,夏拉夫著.文硕等译.审计理论结构(中译本)[M].北京:中国商业出版社,1990:1~348.
[10]谭荣波.“源”与“流”:学科、专业及其关系的辨析[J].教育发展研究,2002(11):114~116.
[11]陆军,宋筱平,陆叔云.关于学科、学科建设等相关概念的讨论[J].清华大学教育研究,2004(6):12~15.
[12]曾晓虹,刘海燕.对审计学学科建设、专业建设、课程建设关系的思考[J].南京审计学院学报,2009(1):95~99.
[13]刘春惠.论“学科”与“专业”的关系[J].北京邮电大学学报(社会科学版),2006(2):66~71.
[14]冯向东.学科、专业建设与人才培养[J].高等教育研究,2002(3):67~71.
[15]郑石桥,郑卓如.基于审计主题的审计学科体系创新研究[J].会计研究,2015(9):81~87+97.
[16]王彪华.审计学科建设研讨会综述[J].审计研究,2017(5):43~45.
基金项目
广东省自然科学基金面上项目(项目编号:2020A1515010417);
广东省重点学科科研项目(项目编号:2019-GDXK-0004);
广东财经大学粤港澳大湾区资本市场与审计治理研究院科研项目(项目编号:2019yb06)
作者单位
1.广东财经大学会计学院, 广州 510320;
2.广东财经大学粤港澳大湾区资本市场与审计治理研究院, 广州 510320
来源:财会月刊
原标题:《从审计内容拓展看审计学科和专业建设》