以下文章来源于中国实验方剂学杂志 ,作者吴薇,孙永章等
中国实验方剂学杂志
《中国实验方剂学杂志》是一本以方剂学和中药炮制学研究为特色,药学及临床实验研究为基础,覆盖中医学理法方药的综合性学术期刊。设置栏目包括专论、配伍、经典名方、药理毒理、临床、药物代谢、药剂与炮制、资源、化学与分析、数据挖掘、综述、专题等。
背景与目的
中西医结合治疗已广泛应用于临床,并取得了一定疗效。尤其是在全球新冠肺炎疫情中,中西医结合治疗方案的疗效亦有目共睹。而在耳鼻咽喉头颈外科领域,中西医结合治疗在临床诊疗中更是进行过多次尝试。中医前辈认为,耳鼻咽喉头颈外科必须进行中西医结合,“师法于西,西学中用”。经过多年探索,中西医结合治疗已在耳鼻咽喉头颈外科领域多个常见病上取得了较好疗效。但仍存在诊疗方案选择、诊疗规范化等诸多的难题有待解决。为贯彻落实《中华人民共和国中医药法》及《中共中央国务院关于促进中医药传承创新发展的意见》中关于中医药优势病种研究的具体任务,中华中医药学会组织优秀的中西医临床青年专家,研讨各临床专科中医、中西医结合治疗的优势病种、介入方式等问题,并形成专家观点。
中华中医药学会第一期临床优势病种系列青年沙龙主题为促进中西融通,推动耳鼻咽喉头颈外科发展。探讨耳鼻咽喉头颈外科领域中医或中西医临床优势病种(适应证或病程阶段)。数十位学科领域内中西医青年专家和来自北京各大医院的医务人员展开了热烈讨论,结合各自的临床经验,阐述了对优势病种选取的建议,并表达了他们对于中西医结合模式的一些看法和见解。
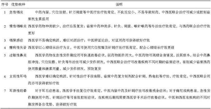
1
急性咽炎(AP)
AP为咽黏膜、黏膜下组织及淋巴组织的急性感染性炎症,其常见病因为病毒或细菌感染,多发生于秋冬及冬春之交。本病相当于中医的“急喉痹”“风寒喉痹”或“风热喉痹”范畴。本病的临床表现为咽痛、咽部干燥、灼热感等。查体可见咽部黏膜充血、肿胀,咽后壁淋巴滤泡及咽侧索红肿,严重者咽后壁黏膜可见脓点及颌下淋巴结肿大、压痛等。中医辨证认为喉痹以咽部红肿疼痛为主者,多属实证、热证,为外邪侵袭、肺胃热盛等因所致。
目前,现代医学临床中AP的可选治疗药物种类相对较少,以抗生素、抗病毒药物、碘含片等治疗为主。治疗过程中抗生素的使用易导致耐药、二重感染甚至抗生素滥用等不良后果。抗病毒药物、碘含片亦存在较大的药物不良反应。
中医临床治疗AP,通过辨证论治进行个体化治疗,包括内治法、外治法等多种途径。临床中,内治法更为常用,以疏风清热,宣肺祛痰,解毒消肿等方药为主;外治法中,可将清热解毒、消肿止痛类中药制为细末吹至咽喉,或煎水含漱,或制为丸药噙化以达到局部治疗的目的。随者医疗器械的发展,中医外治法中增加中药雾化吸入法,可使药物直接作用于患处,更为安全、卫生。中药治疗AP疗效确切,安全可靠,不易导致耐药。且中药剂型多样,易于携带,价格低廉,更易被患者接受。除中药内服,于廉泉、天突等穴位针刺治疗或局部穴位注射治疗,少商、耳尖刺血等中医外治法在临床中也取得了较好效果。另外,内服法联合外治法治疗AP,亦可提高治疗有效率,加快症状改善。较抗生素治疗,中医药可以更好地改善临床症状及局部炎症表现。较纯中医或纯西医治疗,中西医结合治疗可以获得更好疗效。同时,在治疗AP的过程中,中医治疗可以有效减少临床上抗生素的使用量,避免抗生素耐药,降低不良反应发生率,促进患者症状改善,并获得良好的治疗效果。
2
慢性咽喉炎(CP)
CP为咽喉部黏膜、黏膜下及淋巴组织的弥漫性、非特异性炎症。可独立存在,也可继发于其他呼吸道炎症,或是全身性疾病的局部表现。依据发病部位和临床表现本病包括慢性咽炎和慢性喉炎两种类型。慢性咽炎相当于中医的“慢喉痹”“虚火喉痹”或“阳虚喉痹”范畴,慢性喉炎相当于中医的“慢喉喑”范畴。CP通常表现为咽干、咽部异物感,自觉吞咽不利、如物梗阻等不适,合并慢性喉炎者可能会伴有声音嘶哑、发声费力、喉部异物感、灼热、干燥等症状。查体一般可见咽喉部黏膜充血、增生,咽后壁可见较多颗粒状隆起的淋巴滤泡;喉黏膜充血增厚,声带充血、增厚、闭合不良等。CP有病程长、易反复、治愈难的特点。CP迁延不愈,对患者身心健康可产生较大影响。
对于急性咽喉炎转变而来的CP,现代医学可选治疗药物有限,临床以口服抗生素、雾化吸入糖皮质激素或碘含片等药物治疗为主。虽然起效快,疗效显著,可以快速控制症状,但是患者易反复发作,迁延不愈。中医辨证认为本病多属肺阴亏虚、肾阳不足、肺肾阴虚、肺脾气虚或痰凝血瘀等证。中医内治法常依据辨证进行论治,肺阴亏虚者宜养阴利咽,肾阳亏虚者宜温肾扶阳,肺肾阴虚者宜滋肾润肺,脾虚气滞者宜行气健脾,气滞血瘀者宜行气活血;外治法包括中药含漱、咽部吹药、针灸、烙法、割治、啄治、针刀刺营、穴位贴敷疗法等均取得了较好疗效。内治法结合外治法使用,可缩短治疗时间,提高疗效。CP治疗过程中应用雾化吸入治疗,微小药物颗粒分布在黏膜表层,药物直接作用于黏膜,可以直接缓解局部黏膜充血等症状,作用直接。内服中药治疗对症治疗,可巩固疗效,有效降低复发率。中药制剂中部分成分具有抗炎作用,联合雾化治疗,可增强抗炎止痛作用,中西医结合治疗的临床疗效肯定,患者用药后临床症状改善明显。
3
咽异感症(PP)
PP通常泛指除疼痛以外的各种咽部异常感觉,如球塞感、蚁行感等,患者多数为中年,女性较多见。相当于中医“梅核气”的范畴。PP产生机制较为复杂,致病因素繁多,除细菌、寄生虫等生物因素,冷热、电流、气压等物理因素及机械损伤和化学因素以外。通常认为精神因素也可引起本病,如情绪波动及长期过度紧张、疲劳等所引起的神经官能症,有时器质性疾病与精神因素同时存在,构成复杂的病因。查体多无器质性改变。近来认为,PP可能与胃食管反流病、咽喉反流等疾病有关。中医认为此病与七情郁结、气机不利有关。如胃食管反流病或咽喉反流相关的PP病机关键在胃气上逆,并与精神情志活动有密切联系。亦有证见肝郁气滞、肝脾不和等。
对于与胃食管反流相关的PP,现代医学通常以口服抑酸、保护胃黏膜药物为主。中医结合辨证论治,多采用清喉利咽、滋阴降火等药物治疗,在现代医学用药的基础上联合使用清喉利咽类中药内服,可以更好地缓解咽喉部症状,减轻咽喉部炎症反应,改善刺激性咳嗽症状,获得更好的治疗效果。另外,也有部分PP患者的症状与焦虑抑郁情绪存在相关性,使用中药制剂可以减轻病人焦虑抑郁情绪,有效提高PP疗效。中现代医学结合治疗咽易感症,可以兼顾对症治疗及对因治疗,提高疗效,降低复发率。
4
癔症性失音(HA)
癔症又称分离转换性障碍,发病率较高,女性癔症发病率约为5%,与文化程度有一定关联,也受一些遗传因素影响,素质和人格类型也决定患病的可能性。HA,又称功能性失声,是由癔症导致的暂时性发音障碍,常由焦虑、抑郁等负面情绪诱发。HA的临床表现为突然失声,患者可完全丧失语言能力,或表现为有口型无声,而在咳嗽、笑、哭时发音正常。喉部检查通常无器质性改变。
癔症急性发作时,临床常采用心理疏导、肌肉放松及发声诱导训练综合治疗,鼓励患者发声,部分患者通过治疗可获得发音质量改善。中医在现代医学治疗的基础上,辅以穴位按摩及针刺治疗。穴位按摩可选取双侧内关、合谷、神门穴等。针刺以内关、人中为主穴,根据患者癔症性失声症状配以廉泉、哑门、通里、百合穴等。中医外治法配合心理暗示疗法,可以取得更好疗效。相较于现代医学治疗,中医穴位按摩及针刺治疗简单易行,患者接受度高,中医疗法与心理暗示治疗相结合,患者治疗后满意度更高,疗效更佳。
5
过敏性鼻炎(AR)
过敏性鼻炎(AR)又称变应性鼻炎,是耳鼻喉科临床最常见的疾病之一,保守估计全球患者超过5亿。在我国过敏性鼻炎的患病率为4%~38%,不同地区之间患病率差异较大。过敏性鼻炎是机体暴露于变应原后主要由免疫球蛋白E(IgE)介导的鼻黏膜非感染性慢性炎性疾病。中医称之为鼻鼽、鼽嚏。临床表现为鼻痒、打喷嚏、流清涕、鼻塞,部分患者可伴有嗅觉减退、眼痒、咽痒、耳痒、支气管哮喘等症状。查体可见鼻腔黏膜苍白水肿,鼻腔内有较多清水样分泌物。中医认为本病病机多由肺、脾、肾虚损,正气不足,腠理疏松,卫表不固,机体对外界环境适应性降低所致。证见肺气虚寒、脾气虚弱、肾阳不足、肺经伏热等。
临床中常应用鼻用糖皮质激素、抗组胺药、白三烯受体拮抗剂、肥大细胞稳定剂、减充血剂、抗胆碱药等控制症状。近年来,随着免疫治疗的兴起,皮下或舌下免疫治疗以及IgE单克隆抗体(奥马珠单抗)也取得了良好疗效。国内的专家共识及诊疗指南提出中医药的使用对改善常年性、持续性过敏性鼻炎的鼻部症状有效,安全性良好。中医治疗除采用内服药物外还可使用白芥子、细辛、生姜等药物制成膏剂贴敷于背部大椎、心俞、膈俞、肺俞等处提高机体抵抗力,即外治法中的穴位贴敷疗法。亦可取双侧迎香穴、鼻通穴、足三里穴、印堂穴、列缺穴、合谷穴行针刺治疗疏泄风邪,宣肺通窍,补益肺脾肾之气。另可配合悬灸迎香穴至鼻根部通络开窍,或艾灸足三里、肺俞、脾俞、肾俞补益肺脾肾气。另外,中西医方法相互配合治疗过敏性鼻炎较单一疗法疗效更佳。现代医学临床治疗过敏性鼻炎效果显著,能快速改善症状,但部分药物长时间使用副作用较大,适用于急性发作期的症状控制。中医治疗可综合患者全身情况治其根本,通过“辨病、辨证、辨体”进行个性化治疗和调理,不良反应相对较小,但显效较西药慢。中西医结合治疗过敏性鼻炎,可获得更好的疗效,并减少复发。
6
主观性耳鸣(ST)
耳鸣是耳科常见的临床症状,病因较多,且复杂而分散。据不完全统计,可以诱发耳鸣的病因超过1 000种。耳鸣的流行病学调查显示,以ST最多见。ST是指在周围环境中无相应声源或电刺激存在的情况下,患者自觉颅内或者耳内有声音,是患者的主观症状,常伴有睡眠障碍、焦虑、注意力无法集中、心烦等心理不适症状。ST形成的机制尚无统一结论,也未能形成药物治疗方面的共识。中医认为ST的病因主要为饮食不节、睡眠不足、压力过大等导致脏腑功能失调,病机实者多因风邪侵袭、痰湿困结或肝气郁结,虚者多因脾胃虚弱、心血不足或肾元亏损所致。
对于病因不明的ST,现代医学治疗以耳鸣习服疗法、认知行为疗法、掩蔽疗法为主,症状改善因人而异。另辅以改善微循环、营养神经、局部麻醉药、抗焦虑抑郁等药物对症治疗。因ST临床病因繁多,尚无统一用药意见,不易对因治疗,且药物疗效尚不肯定,具有一定的不良反应,不宜长期应用。中医治疗依据辨证内服药物以滋阴补肾、疏肝解郁、化浊开窍,同时结合针灸、穴位贴敷、热奄包等外治法治疗ST,可有效改善耳鸣症状。针灸取穴常选择耳门、听宫、听会、翳风、中渚等穴位,深刺翳风、听会、耳门耳周3穴较浅刺此3穴疗效更佳。亦可将将针灸与西药治疗相结合,较纯西药治疗对耳鸣症状改善更明显。中西医结合治疗ST,可相互补充,缩短治疗时间,获得更好疗效。
7
耳源性眩晕(AV)
眩晕是因机体对空间定位障碍而产生的一种运动性或位置性错觉。AV是眩晕疾病中的常见类别,约占眩晕疾病的70%。其临床表现为旋转性眩晕,常为突然发作,自觉天旋地转,站立不稳,发作持续时间数秒至数天不等,多伴有恶心呕吐、耳鸣、耳聋、耳闷等症状,但神志清楚。查体外耳道及鼓膜多无异常,需完善听力检查及前庭相关检查明确诊断。常见的AV疾病包括梅尼埃病,良性阵发性位置性眩晕(BPPV),前庭神经炎等。
临床上,BPPV的治疗以手法复位为主,手法复位安全、有效、便捷,有效率可达71%~92%。大部分BPPV患者经手法复位后,位置性眼震及眩晕症状改善,但仍有部分BPPV患者残留头部昏沉、头重脚轻、走路不稳等残余症状。残余症状持续存在,对患者生活、工作产生消极影响,继而导致焦虑、抑郁等负面情绪。通过口服甲磺酸倍他司汀和前庭康复训练2种疗法证实对BPPV残余症状有一定疗效。有研究发现,口服中成药与前庭康复训练疗效相当。采用泽泻汤、加味苓桂术甘汤、天麻钩藤饮等中药复方对于复位后残余症状可有改善,并减少复发率。另外,中医特殊针刺疗法或针刺晕听区、百会等穴位与手法复位联合使用,亦有助于提高疗效,减轻残余症状。在BPPV急性发作期,临床手法复位可快速改善症状,复位后辅以中医治疗,可改善残余症状,降低复发概率。在疾病的不同阶段采用适宜疗法,可使患者获得更好的治疗效果。
另一临床常见的AV疾病为梅尼埃病,临床表现为发作性眩晕、波动性听力下降、耳鸣和(或)耳闷胀感。目前公认的发病机制包括内淋巴管机械阻塞与内淋巴吸收障碍学说、免疫反应学说、内耳缺血学说等。现代医学治疗以药物控制眩晕、减轻内淋巴积水为主,严重者行手术治疗,破坏前庭终器。其缺点是药物存在一定的不良反应,手术也会对听力产生不同程度的影响。中医对梅尼埃病的辨证不尽相同,基于辨证予相应中药方剂治疗或针灸治疗等。因风致眩者予化痰息风,肝火上炎者予清泻风火,痰湿致眩者予健脾祛湿,气阴两虚者予补气滋阴等,疗效肯定。中医药治疗在控制梅尼埃病症状的同时,无其他不良药物反应。但对于难治性及进展至疾病后期的患者,单纯中医治疗效果欠佳,联合西药或手术治疗效果更佳。因此,中西医在治疗梅尼埃病方面各有优势,在疾病的不同阶段采取不同的治疗手段,发挥各自的优势,可提高本病的临床疗效。
讨论
中西医在各自发展的道路上自成体系,各有其优势与不足,二者殊途而同归,并无高下之分。在疾病诊断过程中,西医学注重组织解剖、局部病理改变、疾病进展过程中生理生化改变,使用各类检验、检查方法等对疾病的诊断力求精准,而较少将局部症状表现与全身情况及患者饮食起居、社会生活环境等因素相联系。而中医以其特有的整体观看待疾病,认为耳、鼻、咽喉、头颈部与不同脏腑互为表里,以经脉循行相互联系。疾病的症状是脏腑功能失衡的外在表现,诊断时将机体乃至周围环境作为整体考虑,四诊合参,对疾病进行辨证,而对局部器官的观察和了解较为粗犷。两种体系的诊疗思路差异同样表现在疾病的治疗方面,西医学提倡精准医疗,通过对细胞分子层面的研究,针对疾病关键靶点用药,循证医学的发展使西医学诊疗趋向于标准化、规范化,更适用于群体化治疗,但并非所有患者都能完全符合标准与规范的框架;中医则根据辨证结果,综合全身情况,应用不同疗法使因疾病失衡的机体回归平衡状态,从而缓解症状、减少复发,中医的辨证论治灵活性较大,更适用于个体化治疗。
因此,在临床实际诊疗中,可以借助西医学相对完善的病理生理、检验、检查、手术,结合中医的整体观,根据实际情况选择恰当的治疗手段,而不拘泥于纯中医或纯西医的治疗。西医学的标准化治疗有助于快速缓解患者症状,中医的整体观则可以为不同患者不同的疾病阶段提供个性化治疗。临床中,耳鼻咽喉头颈外科领域的许多疾病症状恰与全身多器官、多系统相关,中西医两相融合,互为补充,有助于获得更好的疗效,并通过对整个机体的调节,降低疾病复发可能。
在耳鼻咽喉头颈外科的未来发展过程中,中西医结合与融通将成为趋势。临床诊疗可从本文所讨论的优势病种开始尝试,逐渐摸索中西医结合治疗在耳鼻咽喉头颈外科诊疗中的应用模式,在临床实践中累积经验,不断创新,才能更好的发展耳鼻咽喉头颈外科这一学科,从而帮助更多的病患消除病痛。
来自中华中医药协会、北京中医药大学东直门医院、解放军总医院、首都医科大学附属北京同仁医院、首都医科大学附属北京友谊医院、首都医科大学附属北京宣武医院、首都医科大学附属北京朝阳医院、中国中医科学院西苑医院、中国中医科学院广安门医院、北京中医药大学东方医院、首都医科大学附属北京中医医院、中国中医科学院望京医院、中国中医科学院眼科医院、北京中医药大学第三医院的专家20余名专家参与了本次中华中医药学会组织的研讨。针对耳鼻咽喉头颈外科领域中医或中西医结合治疗临床优势病种,中西医专家进行了深入讨论,初步形成如下建议,见表1。
表 1 中医药治疗耳鼻咽喉头颈外科临床优势病种及专家指导建议

点击表格可放大查看
专家名单
2020年11月4日,由中华中医药学会主办第一期临床优势病种会议,主题为“促进中西融通,推动耳鼻喉头颈外科发展”,主要探讨耳鼻喉头颈外科领域中医或中西医临床优势病种(适应证或病程阶段),形成以上建议,具体参加专家名单如下:
孙永章 中华中医药学会
刘大新 北京中医药大学东方医院
张霄潇 中华中医药学会
闫占峰 北京中医药大学东直门医院
林 生 北京中医药大学东直门医院
刘 玥 中国中医科学院西苑医院
赵立东 中国人民解放军总医院
冯 炜 中国中医科学院望京医院
佘文煜 首都医科大学附属北京同仁医院
王林娥 首都医科大学附属北京友谊医院
刘勇刚 中国中医科学院眼科医院
李 蕾 中国中医科学院西苑医院
张名霞 首都医科大学附属北京宣武医院
王彦君 首都医科大学附属北京朝阳医院
丁 雷 北京中医药大学东方医院
江玲燕 北京中医药大学第三附属医院
乔 锦 中国中医科学院广安门医院
王 曼 首都医科大学附属北京中医医院
朱 勇 中国中药协会中医药适宜技术专业委员会
原晶晶 北京中医药大学东直门医院
吴 薇 北京中医药大学东直门医院
参考文献
略。
原标题:《中医药治疗耳鼻咽喉头颈外科领域临床优势病种的探讨》