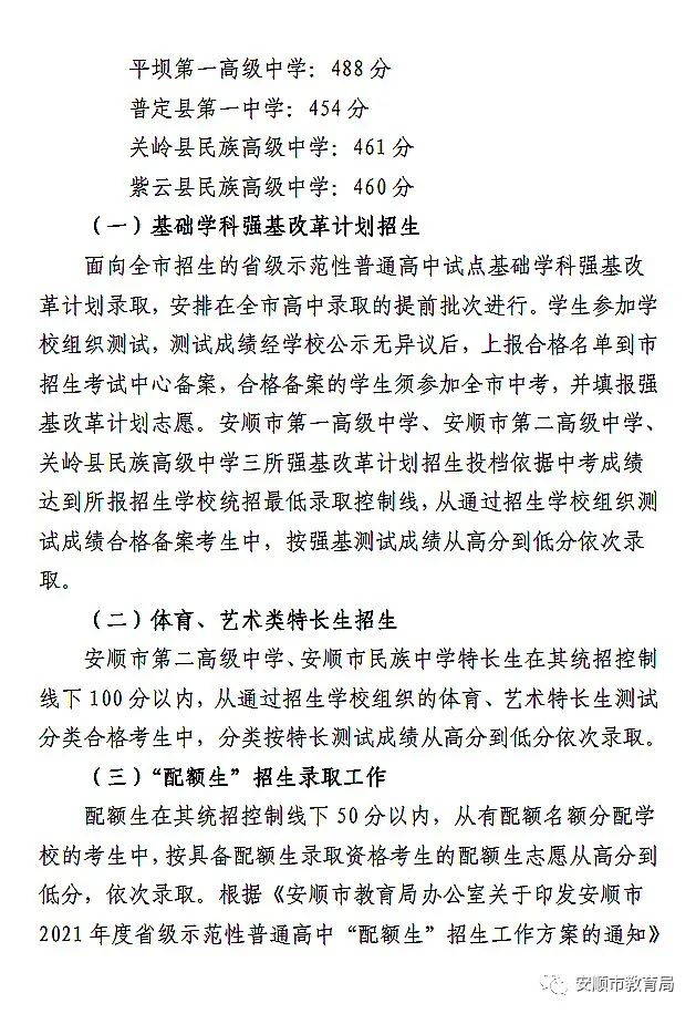
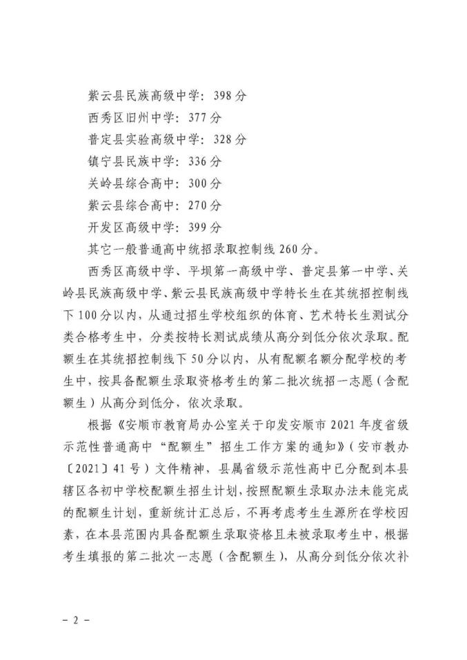
【安顺生活】2021年安顺市中考分数线公布
政务:安顺市中级人民法院 2021-07-12 18:35
原标题:《【安顺生活】2021年安顺市中考分数线公布》