
优势互补高质量发展的区域经济布局
建立更加有效的区域协调发展新机制
7月7日
云南省发展和改革委员会编制的
《云南省“十四五”区域协调发展规划(征求意见稿)》
(以下简称《征求意见稿》)
向社会公开征求意见

“十四五”时期区域协调发展的
总体思路、发展目标和主要任务等
是推动全省区域协调发展的行动纲领
规划期为2021—2025年
《征求意见稿》明确
迁建普洱机场
开展景东机场前期工作
■ 新建红河蒙自机场、元阳机场、怒江机场、宣威机场、楚雄机场、玉溪机场和丘北机场
■ 改扩建昆明长水机场、丽江机场、西双版纳机场等一批运输机场,
■ 迁建昭通机场、普洱机场。
■ 新建弥勒、凤庆、永德等一批通用机场。
■ 开展景东机场、勐腊机场、永善机场前期工作。
到2025年,全省航线数量达到550条,通航城市达到210个。
规划全文较长
共有71页
跟着小布
通过其中的11个专栏速览
“十四五”时期云南将要建设的
重点项目、重大工程
01
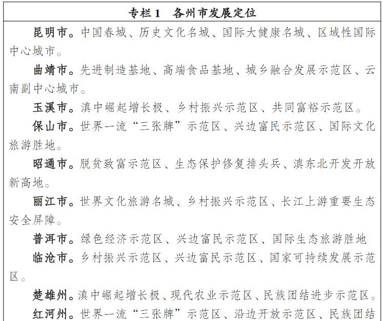
各州市发展定位


轨道上的“滇中城市群”

沿边开放新格局重点工程

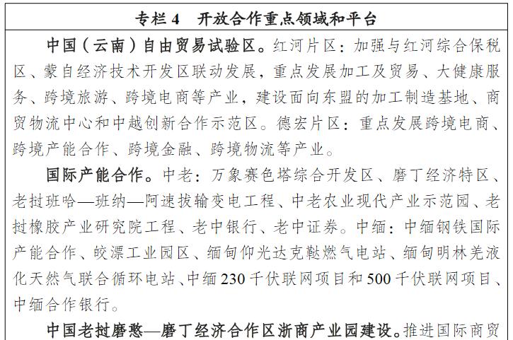
开放合作重点领域和平台


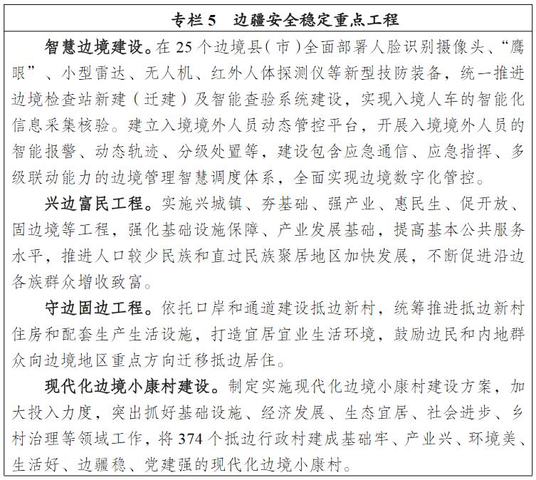
边疆安全稳定重点工程

城市发展指引

医疗卫生事业一体化发展重点工程

综合交通运输体系建设重点工程



水利基础设施建设重点工程

现代综合物流枢纽建设重点工程

能源枢纽建设重点工程


联系人:吴婷婷
原标题:《迁建普洱机场、开展景东机场前期工作!普洱发展将有新动向》