近日,越城区人民政府网发布了《绍兴市越城区综合交通发展“十四五”规划(公开征求意见稿)》,里面提到了关于绍兴地铁2号线二期、3号线、4号线、5号线的相关内容。

小布翻阅《绍兴市越城区综合交通发展“十四五”规划(公开征求意见稿)》全文发现,“轨道交通”方面的信息位于第4.4.1条,主要内容为:
“十四五”期间越城区城市轨道交通建设全面加速,续建城市轨道交通1号线、2号线一期,开工建设2号线二期、3号线、4号线、5号线。
此外,规划里还提到了各条线路的具体细节↓↓↓

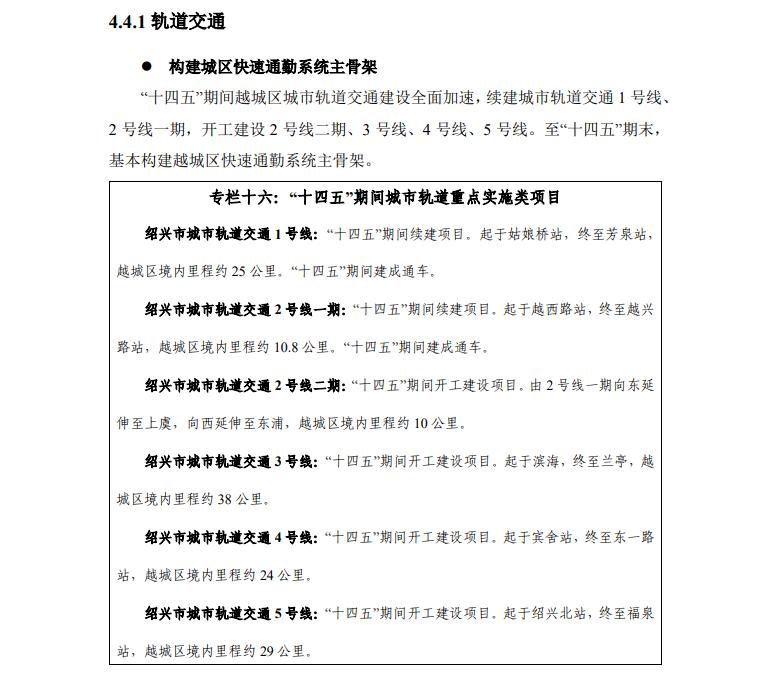
4.4.1 轨道交通
·构建城区快速通勤系统主骨架
“十四五”期间越城区城市轨道交通建设全面加速,续建城市轨道交通 1 号线、2 号线一期,开工建设 2 号线二期、3 号线、4 号线、5 号线。至“十四五”期末,基本构建越城区快速通勤系统主骨架。
专栏十六 :
“ 十四五” 期间城市轨道重点实施类项目
绍兴市城市轨道交通1号线:
“十四五”期间续建项目。起于姑娘桥站,终至芳泉站,越城区境内里程约 25 公里。“十四五”期间建成通车。
绍兴市城市轨道交通2号线一期:
“十四五”期间续建项目。起于越西路站,终至越兴路站,越城区境内里程约 10.8 公里。“十四五”期间建成通车。
绍兴市城市轨道交通2号线二期:
“十四五”期间开工建设项目。由 2 号线一期向东延伸至上虞,向西延伸至东浦,越城区境内里程约 10 公里。
绍兴市城市轨道交通3号线:
“十四五”期间开工建设项目。起于滨海,终至兰亭,越城区境内里程约 38 公里。
绍兴市城市轨道交通4号线:
“十四五”期间开工建设项目。起于宾舍站,终至东一路站,越城区境内里程约 24 公里。
绍兴市城市轨道交通5号线:
“十四五”期间开工建设项目。起于绍兴北站,终至福泉站,越城区境内里程约 29 公里。
看了规划的内容,
你是不是超级期待?
虽然,现在只是规划征求意见阶段,
但看着绍兴越来越好,
发展越来越快,
我们由衷地开心与自豪!
有最新的消息,
小布会第一时间告知大家哦~
原标题:《激动!绍兴地铁3、4、5号线拟列入规划》