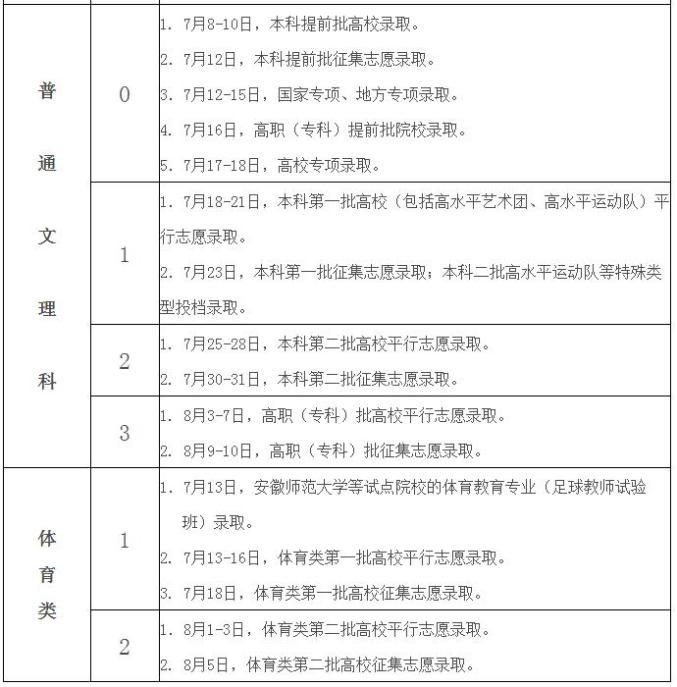
6月24日
安徽省教育招生考试院
公布2021年
安徽省普通高校
招生录取工作日程安排表
其中显示
2021年安徽省普通高校招生录取
7月3日开始艺术类第一批投档
7月8-10日,本科提前批高校录取
7月18-21日
本科第一批高校
(包括高水平艺术团、高水平运动队)
平行志愿录取
7月25-28日
本科第二批高校平行志愿录取
8月3-7日
高职(专科)批高校平行志愿录取
具体如下
▼


高考志愿怎么填
安徽省教育厅长答疑实录来了
据安徽教育网消息:为帮助广大考生和家长更好地理解2021年高考政策,合理填报志愿,安徽省委教育工委副书记省教育厅厅长赵振华,省教育厅副厅长储常连,省教育招生考试院院长沈滔等6月24日上午9:00-10:30在安徽教育网在线接受考生咨询。全文实录↓↓长按扫描下方二维码阅读。

关键词:平行志愿录取
问:出现同分不同名次的情况,在平行志愿时怎么处理?
答:按名次先后进行投档。
问:征集志愿什么意思?
答:在平行志愿录取结束后,学校仍有缺额的计划,向社会公布,批次线上未被录取的考生可以据此计划填报征集志愿。
问:平行志愿中能报一本院校和二本院校两个批次的吗?
答:达到本科一批线的可以填报两个批次。
问:相同的高考成绩为什么排名不同?同分而名次比我更高的同学会被优先录取吗?
答:高考成绩相同时,则按单科顺序及分数从高到低排序决定排名,单科顺序:理科为理科综合、数学、语文、外语;文科为文科综合、语文、数学、外语。投档按照排名先后顺序投档,专业录取按照各招生院校章程的录取规则录取。
问:2021年安徽省普通高校招生平行志愿投档最低分什么时候公布?
答:录取时各批次平行志愿投档后,第一时间公布。
关键词:专业调剂
问:关于服从调剂与不服从调剂的问题:例如,假如达到了第一志愿大学的最低投档分,但是所报的六个专业分数都没达到,然而此时又填了不服从调剂,那么是被该大学退档然后看第二志愿,还是退档之后就滑档了?
答:考生因专业不服从被院校退档,将不参加后面平行志愿的投档。建议考生填报专业服从志愿,减少退档风险。
问:请问下服从调剂,调剂的规则是什么?如果一个学生英语偏科(成绩很差),会不会调剂到外语专业?
答:专业服从调剂,是由招生院校把达到学校投档线却无法满足考生专业志愿的考生调剂到学校未录满的专业。调剂时学校一般会考虑考生单科成绩的。
问:提档院校所报的六个专业,如果都未被录取服从调剂会不会转到所报六个专业以外的专业?
答:有可能 。
关键词:转专业
问:我现在对自己将来所学的专业没有特别明确的想法,如果上了大学之后发现自己不是特别喜欢报的专业,是不是可以转其他专业?有什么条件吗?
答:按规定可以,但每所高校都有相关的规定和要求。《普通高等学校学生管理规定》第二十一条提出,学生在学习期间对其他专业有兴趣和专长的,可以申请转专业;以特殊招生形式录取的学生,国家有相关规定或者录取前与学校有明确约定的,不得转专业。入学后,具体事项可向学校学生管理部门咨询。
关键词:大学生入伍
问:我考上大学后,第一年可以应征入伍吗?向往军营生活。
答:欢迎大学生参军入伍,报效祖国。大学生(包括新生)参军入伍享有许多好的政策。大学新生、在校生、毕业生均可以应征入伍,详情请咨询当地征兵工作部门,也可向报考学校的征兵部门了解情况。
问:大学生入伍有哪些政策利好?
答:大学生参军有许多好政策。在学费补偿方面,对入伍的高校学生在校期间缴纳的学费或者获得的国家助学贷款进行补偿代偿。在入伍奖励金方面,高校毕业生参军入伍,专科生每人每年最高10000元、本科生每人每年最高12000元、硕士研究生每人每年最高15000元的标准发放入伍奖励金。在保留学籍和升学方面,应征入伍服义务兵役前正在高校就读的学生(含高校新生),服役期间按规定保留学籍或入学资格,退役后2年内允许复学或入学。高职专科完成学业后可以免试入读普通本科,考研也有好政策:放宽普通高等职业院校(专科)大学生士兵升学条件限制,高职(专科)毕业生及在校生(含高校新生)今年应征入伍,退役后在完成高职(专科)学业的前提下,可免试入读普通本科,或根据意愿入读成人本科。具体可咨询征兵有关部门。
问:专科学校可以入伍吗?
答:欢迎专科高职学生参军入伍,鼓励专科高职毕业生应征入伍。专科高职毕业生及在校生(含高校新生)应征入伍,退役后在完成专科高职学业的前提下,从2022年可免试读普通本科,或根据本人意愿入读成人本科。
问:女生上专科院校,可以应征入伍吗?有哪些专科院校在征兵范围之内?需要什么条件?
答:原则上是可以报名的,但需在征兵网上进行初选,具体可咨询征兵部门。
关键词:助学贷款
问:我家在农村生活比较拮据,想问下入学贷款具体是怎么申请的?有什么条件吗?要办哪些手续?
答:您好,因家庭经济困难需申办生源地信用助学贷款的同学,可前往生源地县级学生资助管理中心或农村商业银行咨询办理,按照实际情况填写《家庭经济困难学生认定申请表》,作为家庭经济困难认定依据申办贷款。
问:我想请问一下助学贷款额度?
答:您好,全日制普通本专科学生每人每年申贷额度不超过8000元;年度学费和住宿费标准总和低于8000元的,贷款额度可按照学费和住宿费标准总和确定。
原标题:《事关高考录取!安徽省考试院公布重要安排!》