
近日,南昌市行政审批局发布《关于南昌市轨道交通2号线东延工程建设项目环境影响评价文件拟批准情况公示》:按照《中共南昌市委办公厅 南昌市人民政府办公厅关于印发
<南昌市相对集中行政许可权改革试点实施方案>的通知》(洪办发〔2017〕31号)要求,根据建设项目环境影响评价审批程序的有关规定,南昌市行政审批局拟对南昌市轨道交通2号线东延工程建设项目环境影响评价文件作出批复决定。现将建设项目的基本情况予以公示,公示期为自本公示发布之日起5个工作日。
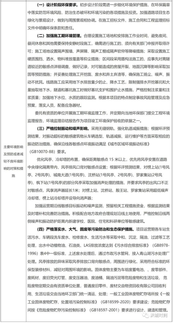
主要环境影响及预防
或者减轻不良环境影响
的对策和措施

主要环境影响及预防或者减轻不良环境影响的对策和措施:设计阶段环保要求、加强施工期环境管理、严格控制振动和噪声影响、严格落实水、大气、固废等污染防治和生态保护措施。
延伸阅读
南昌地铁2号线东延工程
起自辛家庵站(一期终点站,不含该站),终止于南昌东站,线路全长10.42公里,均为地下线,设站9座。
线路主要走向为:辛家庵站-上海南路-解放西路-解放东路-规划尤氨路-广州路-南昌东站,与2号线(一期及南延线)贯通运营。

在站点方面
楞上站(原解放西路站)为东延线起点站,位于解放东路与上海路交叉口东侧约400米处;
城南大道北站(原城南大道站)位于解放东路与青山湖大道交叉口;
李巷站(原解放东路站)位于解放东路与高新大道交叉路口;
沈桥站(原东升大道站)位于解放东路与东升大道交叉口;
殷王站(原昌东大道站)位于解放东路与昌东大道交叉口;
罗家集站(原罗家中路站)位于解放东路与罗家中路交叉口;
枫下站(原罗家二路站)位于东站北路与尤氨公路交叉口;
胡坊站位于广州路与规划路路口;
南昌东站为全线终点站,位于南昌高铁东站国铁出站厅正下方。
原标题:《南昌地铁2号线东延工程最新消息!》