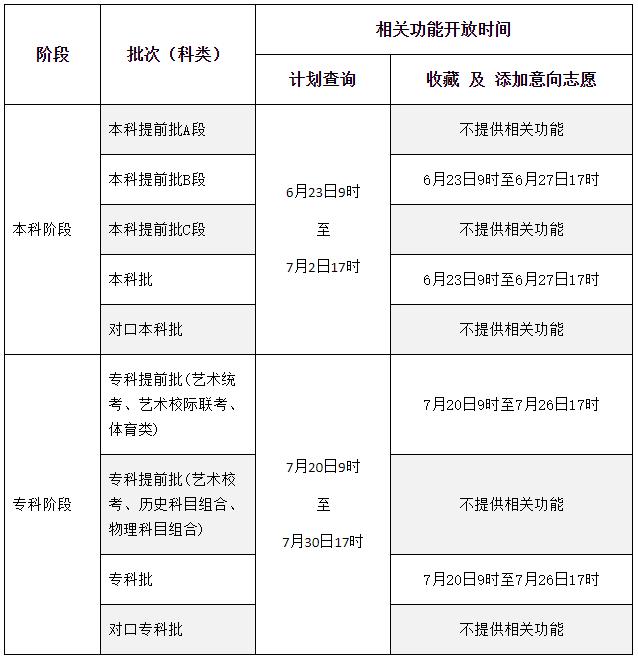
河北省教育考试院最新公布2021年河北省普通高校招生考试志愿填报辅助系统开放时间安排↓↓↓

2021年河北省普通高校招生考试志愿填报辅助系统开放时间安排
志愿填报辅助系统分本科阶段和专科阶段两个时间段进行开放,各阶段包含批次及其相关功能开放时间安排如下。

注:①此表所列时间为志愿辅助系统各批次(科类)相关功能的开放时间,不是志愿填报时间,请考生注意。
②志愿填报辅助系统仅对集中填报志愿提供相关辅助功能,征集志愿不提供。
③系统开放期间,每天0时至6时为系统维护时间,考生无法登录系统。
来源:“河北日报”微信公众号
原标题:《聚焦 | 注意!河北省教育考试院最新公布》