参加高考的同学和家长们注意!
市教育考试院权威发布本市普通高等学校秋季招生本科各批次录取控制分数线!
本科录取控制分数线400分,特殊类型招生控制分数线:503分。艺术类、体育类本科文化控制分数线也同步公布。(注:本市高考本科成绩满分为660分)
高考成绩查询通道已于昨晚18时开通,考生可通过“一网通办”PC端、“随申办”移动端(微信、支付宝小程序和APP)“高考成绩查询”专栏查询高考成绩,具体操作步骤详见下文。
2021年上海市普通高等学校秋季招生
本科各批次录取控制分数线
2021年上海市普通高等学校秋季招生本科各批次录取控制分数线经审定公布如下:
批次
分数(3+3科目)
本科录取控制分数线
400
特殊类型招生控制分数线
503
艺术类本科文化控制分数线
300
体育类本科文化控制分数线
280
(注:本市高考本科成绩满分为660分)
一、网上成绩查询
6月23日(星期三)18:00至7月1日(星期四)12:00,考生可登录上海市教育考试院“上海招考热线”网站(www.shmeea.edu.cn)“成绩查询”栏目、“一网通办”PC端(zwdt.sh.gov.cn)、“随申办”,输入本人9位高考准考证号和密码(考生本人身份证最后不含字母的六位数字)查询统一文化考试成绩。
网上可查询到的科目成绩为语文、数学、外语(6月份)以及附加分。
二、成绩通知单投送
6月24日(星期四)起,考生成绩通知单将由中国邮政速递物流股份有限公司上海市分公司(EMS)按照考生高考报名表上填写的本市通讯地址投递到考生家中。
考生成绩通知单提供以下内容:语文、数学、外语(1月份、6月份)科目成绩;考生选考的3门等级考等级及对应分值成绩;总分和附加分。
考生可于6月24日上午8:00后,通过中国邮政速递物流官网(www.ems.com.cn)查询成绩通知单投送情况(具体操作办法如下:点击进入高考成绩通知单界面查询,输入本人准考证号及相关验证码,即可搜索到考生本人成绩通知单的邮件号及邮件投送情况)。
成绩通知单经二次投递后仍未收到的考生可拨打查询电话:021-52609738(查询时间:6月24日-25日每天8:30-17:00)。6月28日中午12:00后,仍未妥投的高考成绩单全部退回上海市教育考试院(地址:杨浦区民星路465号)。
三、成绩复核
考生若对本人成绩有疑问,可在6月24日(星期四)9:00至16:00,登录上海市教育考试院“上海招考热线”网站(www.shmeea.edu.cn)“成绩查询”栏目申请成绩复核。成绩复核科目为语文、数学、外语(6月份),具体操作办法如下:
1.考生使用本人9位高考准考证号作为用户名登录成绩复核系统,初始密码为考生本人身份证最后不含字母的六位数字,登录后可以修改密码。
2.登录后需根据系统提示,填写所提示的部分科目成绩以验证身份。
3.身份验证通过后,在申请页面勾选申请复核的科目后点击“提交申请”,看到提示“提交成功”的红色字体即表示申请完毕,退出请点击“退出系统”按钮。
4.考生如需修改勾选信息,可在开通网上申请的时间段内再次登录系统修改科目。复核科目以考生在规定时间内网上提交的最终申请科目为准。
5.考生网上填写完毕后,应退出系统重新登录,查看确认本人申请的复核科目。
6.6月25日12:00起,考生可登录“上海招考热线”网站(www.shmeea.edu.cn)查询成绩复核结果,成绩复核结果查询截止时间为7月1日12:00。
7.成绩复核只核查答题纸姓名、准考证号是否与考生本人对应,试卷有无漏评、漏阅,小题得分是否漏统(登),各小题得分合成后是否与提供给考生的成绩一致等;不重新评阅答卷。复核结果只向考生提供所复核科目的成绩总分。不得查阅答卷。
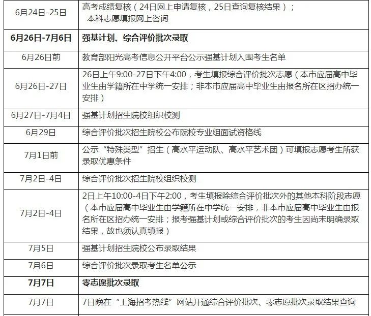
后续高招录取日程



上海高考成绩查询通道已开通,
可通过以下途径查询↓
“随申办”微信小程序
登录“随申办”微信小程序
点击“高考成绩查询”服务

输入考生准考证号、密码

输入本人9位高考准考证号和密码
(考生本人身份证最后不含字母的六位数字)
查询统一文化考试成绩
完成高考成绩查询

“随申办”移动端
通过“随申办”移动端
(微信、支付宝小程序和APP)
内“高考成绩查询”专栏
也可进行查询

“一网通办”PC端
实名登录“一网通办”PC端
(zwdt.sh.gov.cn)
选择特色专栏下的
“2021年上海市普通高校招生
统一文化考试成绩查询”

输入本人9位高考准考证号和密码
(考生本人身份证最后不含字母的六位数字)
查询统一文化考试成绩

2021年上海市普通高校招生
统一文化考试成绩即将公布
今年高考情况如何?
招生录取政策是否有变化?
从哪些渠道可以了解
权威的招生录取信息?
一起来看市教育考试院
对热点问题的解答↓
热点问答
1
6月7日-9日,有近5万名考生参加了语文、数学、外语统一高考,请介绍下今年高考的总体情况?
今年的高考工作是在疫情防控常态化背景下组织进行的,既要保证广大考生和考务工作人员的生命安全和身体健康,也要确保高考组织工作万无一失。为此,市教育考试院统筹做好卫生防疫与考务组织工作,制定周密的实施方案。
各级政府高度重视,招考保障单位全力支持,确保了考试期间各考点卫生、电力、水务、交通及周边环境情况良好;招考战线的同志们认真履职,严格执行防疫要求和考务规范,使得考试进程平稳有序。市教育考试院成功实现“健康高考、平安高考”的目标,这其中也离不开社会和广大考生、家长的理解与支持,在此向大家表示衷心的感谢。
2
高考成绩即将公布,请评价一下今年高考成绩的整体情况?
今年各科目命题工作贯彻《深化新时代教育评价改革总体方案》,全面落实立德树人根本任务,把德智体美劳五育与学科测评有机融合,遵循统一高考各科目的考试说明和高中学业水平等级性考试各科目的命题要求,重视对学生学科核心素养和创新思维能力的考查。
各科目试卷结构稳定、区分度合理,满足高考测评的要求。多年来,市教育考试院在命题测评、评卷质量控制等方面的技术水平日臻成熟,使得各项考试成绩分布保持稳定。
3
如何知晓高考各科目成绩?这些成绩如何使用?
从6月24日起,高考成绩通知单会通过中国邮政EMS投递到考生在高考报名表上填写的本市通讯地址。成绩通知单上包括以下内容:语文、数学、外语(1月份、6月份)科目成绩;考生选考的3门科目等级考等级及对应分值;总分和附加分。
考生也可以从6月23日18:00起登录上海市教育考试院“上海招考热线”网站(www.shmeea.edu.cn)、“一网通办”PC端(zwdt.sh.gov.cn)和“随申办”移动端,查询语文、数学、外语(6月份)科目成绩及附加分(如有)。
在本科招生阶段,考生的高考成绩由语文、数学、外语3门统一高考科目成绩和自主选择的3门高中学业水平等级性考试科目成绩组成,满分660分;在高职(专科)招生阶段,考生的高考成绩由语文、数学、外语3门统一高考科目成绩构成,满分450分。其中,外语科目取“一年两考”中较高一次成绩计入高考总分;等级性考试成绩在计入高考总分时将由等级转化成相应分值。
在6月23日高考成绩公布的同时,还将公布本科录取控制分数线、特殊类型招生控制分数线和艺术、体育类本科文化控制分数线。考生可依据本人“3+3”高考成绩判断自己能否参与本科各批次的志愿填报及录取。
4
录取控制分数线是如何划定的?
根据教育部规定,本科录取控制分数线,是按招生计划数与线上考生数的一定比例来划定的,由于高校的招生计划分布与考生的志愿分布不可能完全匹配,因此本科录取控制分数线上考生人数需设定为大于招生计划数。艺术类本科文化控制分数线是根据本科录取控制分数线的75%折算而成。体育类本科文化控制分数线是根据本科录取控制分数线的70%折算而成。
特殊类型招生控制分数线主要应用于部分招生项目的录取分数控制,例如:综合评价批次,高水平艺术团等特殊类型招生,教育部批准的军队、消防招生院校(海军军医大学、国防科技大学、武警海警学院、武警工程大学、武警警官学院、武警特种警察学院、空军航空大学、中国消防救援学院),采取综合评价方式进行招生的高校[北京外国语大学、南方科技大学、华南理工大学、香港中文大学(深圳)、深圳北理莫斯科大学、昆山杜克大学、上海科技大学、上海纽约大学],以及其他具有特殊要求的高校(专业)招生等[北京电子科技学院、北京航空航天大学(飞行技术专业)、香港中文大学、香港城市大学]。
5
今年上海高招录取政策与往年相比有什么变化?
今年上海高考录取工作仍保持稳定,主要体现在三个方面:
一是基本政策的稳定,包括“3+3”考试科目设置、院校专业组的志愿填报与投档录取模式等;
二是高考录取率的稳定,最近若干年统一高考人数基本保持在近5万的规模,同时《2021年上海市普通高等学校招生专业目录》也表明今年各批次的招生计划数与去年基本一致;
三是高考成绩分布的稳定。
6
今年上海整体的招生录取形势如何?
今年共有730所高校在沪招生,其中本科招生院校634所,比去年增加11所;高职(专科)招生院校96所,比去年增加3所。新增的本科招生院校包括深圳北理莫斯科大学、汕头大学、温州大学、甘肃政法大学、西安工程大学、安徽工程大学、武汉传媒学院、河南工程学院、江西应用科技学院、武汉晴川学院、仰恩大学等。
不少高校根据学科属性对院校专业分组进行了优化调整,方便考生志愿填报。据统计,634所本科招生院校在各批次中合计分设了1804个院校专业组,比去年增加了22个。同时,为吸引上海优秀生源,许多高校将双一流专业、优势专业或新增专业投放至上海,如遥感科学与技术、医学检验技术、智能设计类等专业,充分体现高校的培养特色与国家需求。
7
填报本科阶段志愿有哪些需要注意的事项?
本科阶段继续实施院校专业组志愿填报与投档录取模式,具体可见《上海市2021年普通高等学校招生志愿填报与投档录取实施办法》(点击“阅读原文”查看)。
填报本科阶段志愿需要注意两点:
一是要根据本人实际情况,结合学科特长、兴趣爱好,科学参考各项数据,合理选择各批次具备填报资格的志愿;填报前要特别关注相关院校的《招生章程》,注意学校的办学性质、办学地点和招生专业对单科成绩、外语语种、身体条件和学费等方面的要求。
二是用好参考数据。为便于考生填报志愿,将公布以下成绩分布表,供参考:
1、2021年考生高考成绩分布表;
2、2021年综合评价批次线上入围考生成绩分布表和各综合评价批次招生院校线上入围考生高考成绩分布表;
3、2021年艺体类[美术与设计学类、编导类、表演类、播音与主持艺术类、音乐学类(音乐学)、音乐学类(音乐表演-声乐)、音乐学类(音乐表演-器乐)、体育类]专业统考合格考生高考文化成绩分布表、专业统考成绩分布表和投档成绩分布表。
8
招生录取是如何进行的?如何保证录取过程中的公平、公正?
在考生完成志愿填报后,会根据各招生批次的投档规则将考生的电子档案(含报名信息、成绩信息、体检信息、专业志愿、综合素质评价纪实报告等)投档给高校,由高校按照向社会公布的《招生章程》中的录取规则进行录取。
录取过程中,各招生单位和招生工作人员将严格遵守高校招生“30个不得”“八项基本要求”等工作纪律,按照国家招生计划和招生政策规定开展录取工作。本市教育行政部门将按照“学校负责、招办监督”的原则,认真落实监管责任,会同教育纪检部门对招生重点环节、重点岗位、重点时段进行监督,严厉查处顶风违纪案件,维护考生合法权益。
9
市教育考试院是否会对各区域、中学的考生高考成绩进行排名?
不会。市教育考试院自始至终贯彻教育部和市教委相关精神,直接向考生本人寄送成绩通知单,最大限度保护考生隐私,并且加强信息安全管理,杜绝考生信息泄露,更不会向任何机构或学校提供区域和中学的排名数据。
10
可以从哪些渠道了解权威的招生录取信息?
可以从哪些渠道了解权威的招生录取信息?A
考生和家长可以通过以下渠道及时了解最新的招生信息:
1.上海市教育考试院信息发布渠道:
官方网站“上海招考热线”(www.shmeea.edu.cn)
2.各招生院校的官方网站;
3.上海市教育考试院与上海中学生报合作报刊《上海中学生报·高招周刊》;
4.上海教育电视台。
此外,近期还有以下宣传服务活动:
1.6月24日-30日(每天12:30-13:30),市教育考试院联合《上海中学生报·高招周刊》在“哔哩哔哩”直播平台举行“每天线上一小时”——2021年上海高招志愿填报咨询周活动;
2.6月24日、25日9:00~15:00,将组织本市所有本科招生院校和部分外省市在沪招生院校,在“上海招考热线”(www.shmeea.edu.cn)集中举行网上咨询,解答考生和家长的提问;
3.6月23日17:30-21:00、6月24日-26日(每天19:35-21:00),市教育考试院联合上海教育电视台播出“我们一起填志愿——2021高考咨询大直播”特别节目。
原标题:《本科线400分!2021上海高考本科各批次录取控制分数线公布,通知单今起投送》