成绩即将公布
要开始填志愿了!
6月23日零时起,全国各地陆续进入高考“放榜”时间。各省份的查分日期是哪天?什么时候开始志愿填报?这些核心信息一起来了解!

9省份今日可查高考成绩
根据各省份此前公布的时间,6月23日起各地将陆续公布高考成绩,查分时间主要集中在23至26日。
23日零时起,内蒙古、上海、安徽、江西、广西、四川、云南、甘肃、宁夏等9省份的考生可以查询自己的高考成绩。
24日,山西、吉林、贵州、陕西等地将迎来“放榜”。
25日,北京、天津、河北、江苏、河南、湖北、湖南、海南、重庆、西藏、青海等更多省份预计将公布分数线。
江西高考录取分数线
6月23日上午, 江西省2021年普通高校招生各批次录取控制分数线公布:
第一批本科文史类 559 分、理工类 519 分;第二批本科文史类 496 分、理工类 443 分;文史、理工类高职(专科):150 分;三校生文理类本科:511 分;三校生文理类高职(专科):150 分。
2021安徽高考分数线

云南高考分数线

广西高考分数线
一、本科第一批录取最低控制分数线:理工类487分,文史类530分。
二、本科第二批录取最低控制分数线:理工类348分,文史类413分。
三、高职高专录取最低控制分数线:理工类180分,文史类180分。
四、体育类专业的录取由文化分数线和体育统考分数线双线控制,各批次的录取最低控制分数线分别为:普通本科(文化/体育统考):225分/82分;高职高专(文化/体育统考):130分/60分。
五、艺术类专业的录取由文化分数线和艺术统考分数线双线控制,各批次的录取最低控制分数线分别为:艺术本科文化分数线:艺术理类261分,艺术文类310分。艺术统考分数线:美术类200分,书法类272分,音乐类208分,舞蹈类184分,播音主持类208分,广播影视编导类222分。艺术高职高专文化分数线:艺术理类126分,艺术文类126分。艺术统考分数线:美术类180分,书法类255分,音乐类176分,舞蹈类179分,播音主持类201分,广播影视编导类201分。
宁夏高考分数线
一、文史类(含军事、公安类院校或专业)
第一批录取院校本科最低录取控制分数线:505分;
第二批录取院校本科填报志愿资格线:430分;
高职(专科)填报志愿资格线:150分。
二、理工类(含军事、公安类院校或专业)
第一批录取院校本科最低录取控制分数线:412分;
第二批录取院校本科填报志愿资格线:345分;
高职(专科)填报志愿资格线:150分。
三、国家专项计划
第一批录取院校文科本科最低录取控制分数线:505分;
第一批录取院校理科本科最低录取控制分数线:412分;
第二批录取院校文科本科填报志愿资格线:430分;
第二批录取院校理科本科填报志愿资格线:345分。
四、地方专项计划
第一批录取院校文科本科最低录取控制分数线:505分;
第一批录取院校理科本科最低录取控制分数线:412 分;
第二批录取院校文科本科填报志愿资格线:430分;
第二批录取院校理科本科填报志愿资格线:345分。
五、体育类(文史)
第一批录取院校本科最低录取控制分数线:487分;
第二批录取院校本科填报志愿资格线410分;
高职(专科)填报志愿资格线:150分。
六、体育类(理工)
第一批录取院校本科最低录取控制分数线:403分;
第二批录取院校本科填报志愿资格线:311分;
高职(专科)填报志愿资格线:150分。
七、艺术类(文史)
提前录取艺术本科美术与设计学类、音乐学类、戏剧与影视学类填报志愿资格线:301分;
提前录取艺术本科舞蹈学类填报志愿资格线:215分;
提前录取高职(专科)艺术专业填报志愿资格线:150分。
八、艺术类(理工)
提前录取艺术本科美术与设计学类、音乐学类、戏剧与影视学类填报志愿资格线:242分;
提前录取艺术本科舞蹈学类填报志愿资格线:215分;
提前录取高职(专科)艺术专业填报志愿资格线:150分。
另外,今年,为方便考生和家长及时查询成绩,除了各地教育考试院官网,一些省份也开通了微信等查分渠道。

资料图:6月10日,在北京人大附中高考考点外,考生们相拥拍照留念。当日,北京市2021年高考结束。中新社记者 赵隽 摄
志愿填报将陆续启动
高考成绩公布之后,考生将进入到志愿填报的关键环节。各地在批次和填报时间上的规定也有所不同。
值得一提的是,今年,湖南、湖北、河北、辽宁、江苏、福建、重庆、广东8省份进行全国第三批高考综合改革。考生在填志愿时将按照 “专业(类)+院校”或“院校+专业组”的方式进行,实行平行志愿投档。
以湖南为例,过去实行的是院校志愿模式,新高考后实行“院校专业组”志愿。招生高校可在同一个类别(物理或历史)设置若干个院校专业组,每个院校专业组安排若干个选考科目要求相同的专业。
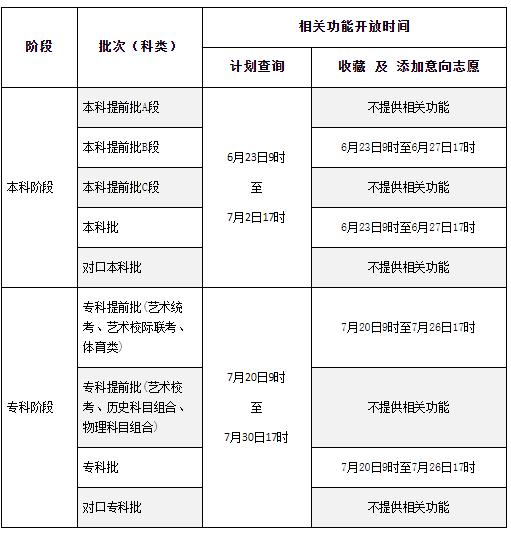
高考志愿填报辅助系统开放时间安排来了!
6月23日
河北省教育考试院
最新公布
2021年河北省普通高校招生考试志愿填报辅助系统
开放时间安排
↓↓↓

2021年河北省普通高校招生考试
志愿填报辅助系统开放时间安排
志愿填报辅助系统分本科阶段和专科阶段两个时间段进行开放,各阶段包含批次及其相关功能开放时间安排如下。

注:①此表所列时间为志愿辅助系统各批次(科类)相关功能的开放时间,不是志愿填报时间,请考生注意。②志愿填报辅助系统仅对集中填报志愿提供相关辅助功能,征集志愿不提供。③系统开放期间,每天0时至6时为系统维护时间,考生无法登录系统。
当心陷阱!高考志愿规划师不靠谱!
志愿填报的重要性不言而喻,但这也容易被一些社会机构和骗子所利用,实施诈骗。
教育部提醒考生和家长,目前没有任何招生考试机构、高校与社会机构或个人开展高考志愿填报指导的合作,切勿轻信所谓的“天价”志愿填报指导服务。
此外,教育部还会同有关部门梳理汇总了近年来一些虚假诈骗案例,将其形式特点公布于众,提醒广大考生和家长谨防上当受骗。
——谎称有内部信息,夸大虚假宣传
有网站自称掌握内部大数据,能够“精准定位院校”“一分不浪费”等等。事实上,每年高考工作中,各省级招生考试机构都会发布高考成绩统计情况和近年来各高校录取分数情况。市面上的机构或个人并不掌握任何特殊的内部信息,夸大宣传是这类网站和人员一贯招揽客户的手段。
——谎称有内部人士,假冒专家身份
有咨询机构打出广告,称“与C9、985、211院校成功牵手”“著名部属高校权威志愿填报专家组成团队”。
事实上,有关部门从未发放过“高考志愿规划师”等职业资格证书。这些机构一些所谓“志愿规划师”都是临时招募的社会人员,只经过几天培训就匆匆上岗,还有一部分“志愿填报专家”并没上过大学,按照总部培训过的“台词”给考生和家长辅导。
——谎称能精准指导,实则实施诈骗
有的“志愿填报辅导”APP和网站假借为考生“一对一”服务的名义,收取高额费用后,溜之大吉;有的伪造录取通知书,要求考生提前交学费;有的要求考生填写许多不必要的个人信息,或者发送带有木马的链接,造成个人隐私信息外泄。
来源:综合自中国新闻网、河北省教育考试院网站等
原标题:《刚刚,多地高考分数线公布!当心这种陷阱!》