► 文 观察者网 张照栋
近日,有网友爆料称,知名演员陈好的名字出现在中央戏剧学院官网表演系“教授”一栏,然而在知网检索发现,陈好一篇文章都没有发过。
此事引发网络争议后,中央戏剧学院将演员陈好的名字从表演系“教授”一栏移至新开辟的“国家一级演员”一栏,而另一位知名演员蒋雯丽,也被从“副教授”一栏移至新开辟的“国家二级演员”一栏。
今天晚间,陈好工作室官微回应称,陈好从未参与过教授资格的评定,学院官网发现归类有误后,已第一时间修正。

《粉红女郎》陈好 “万人迷”剧照
6月21日,微博娱乐博主@小娱大乐 发文称,陈好的名字出现在了中戏官网的“教授”一栏,但是她一篇论文,甚至一篇文章都没有发过。
“没有文章,意味着这个人对该学科毫无个人观点输出,这样评教授,特别是中戏这样一个戏剧类最高学府的教授合理吗?”@小娱大乐 质疑道。


值得一提的是,除了陈好出现在中戏官网表演系“教授”一栏外,另一位知名演员蒋雯丽也出现在中戏官网表演系“副教授”一栏,而她同样被网友发现没有发表过任何论文。

蒋雯丽 《大宅门》剧照

观察者网在中国知网检索发现,陈好、蒋雯丽确如网友所言,无任何论文或学术文章发表。

而与陈好同列的中戏教授王平、姜若瑜均发表过学术论文;此外,曾在《演员的诞生》、《我就是演员》等演技竞演类综艺节目担任导师的中戏副教授刘天池,同样也有文章发表。

此事引发网络争议,许多网友质疑道:“就算是演员,也应该至少发表下文章。”

“教授是个职称,就是靠学术成果发文章来说话的。”

还有网友直言,陈好有“尸位素餐”的嫌疑。

也有网友表示:“演戏也按发文章来评,是不是标准过于统一了?”

“(表演)这种专业,实践大于理论吧。”


“没有论文可以有作品啊。”

陈好一篇文章没发,就名列中戏“教授”一栏,到底是不是违规呢?
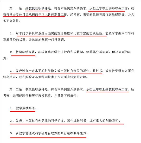
1986年,我国中央职称改革工作领导小组转发国家教育委员会《高等学校教师职务试行条例》等文件,建立了高校教师职称制度。
根据《高等学校教师职务试行条例》规定,无论是副教授还是教授,都必须发表过论文或者出版过著作、教科书;此外还有“承担5年以上讲师(评选副教授)或者副教授(评选教授)职务工作”、“教学成绩显著”等硬性条件。

截图自《高等学校教师职务试行条例》
但在今年1月27日,我国教育部、人力资源教育部《关于深化高等学校教师职称制度改革的指导意见》(以下简称《指导意见》)。根据教育部相关负责人答记者问,《指导意见》出台的背景之一,就是上述的《高等学校教师职务试行条例》“存在评价标准和评价机制不够完善等问题,需要进一步巩固成果、改革完善。”
《指导意见》中明确表示,要完善高校教师职称的评价标准、创新评价机制、落实自主评审。
其中,“完善评价标准”包括以下四点:严把思想政治和师德师风考核;突出教育教学能力和业绩;克服唯论文、唯“帽子”、唯学历、唯奖项、唯项目等倾向;推行代表性成果评价。
“创新评价机制”则要求高校结合学校特点和办学类型,针对不同类型、不同层次教师,实行分类分层评价,完善同行专家评议机制,健全完善外部专家评审制度,探索引入第三方机构进行独立评价。建立重点人才绿色通道,激发人才活力。
“落实自主评审”则是将校教师职称评审权直接下放至高校,自主制定教师职称评审办法、操作方案等评审文件,自主组织评审、按岗聘用,同时加强监管,优化服务。

截图自教育部官网
根据《指导意见》附件《高等学校教师职称评价基本标准》的规定,无论是评选教学科研型教授还是教学为主型教授,都必须“具有发表、出版的重要影响的学术论文(教学研究或者教改论文)、著作或教科书等代表性成果。”此外,还必须具备“大学本科及以上学历或学士及以上学位,且担任副教授职务满5年”、“教学经验丰富,教学效果优秀”等条件。

截图自《高等学校教师职称评价基本标准》
而根据中央戏剧学院官网信息,陈好2013年才取得中央戏剧学院表演系艺术硕士学位。此外,中戏官网详细介绍了陈好的主要演艺经历、个人演艺荣誉等信息,她先后出演过《那山、那人、那狗》、《粉红女郎》、《天龙八部》、《三国》等影视剧,获得过金鹰奖“最受观众喜爱的电视剧女演员奖”、第五届中国电视艺术大奖“双十佳”演员奖和“德艺双馨”工作者称号等荣誉。
值得注意的是,中戏官网的信息简介中,陈好为国家一级演员、表演系教师,而非表演系教授。

在此事引发网络争议后,中央戏剧学院官网迅速将陈好从表演系“教授”一栏撤下,并为其单开“国家一级演员”一栏,另一位演员蒋雯丽则从“副教授”一栏移至了同样是新开辟的“国家二级演员”一栏。


6月22日下午,观察者网就此事致电中央戏剧学院相关部门,但无人接听。截至发稿,中央戏剧学院官方以及陈好本人,均未回应此事。
晚间,陈好工作室官方微博@陈好Studio 回应称,陈好从未参与过教授资格的评定。学院官网发现归类有误后,已第一时间修正。给大家造成了误解,特此说明。

来源|观察者网
原标题:《没发过一篇文章却位列中戏"教授"?陈好工作室回应》