原创 王潇 上海市法学会 东方法学 收录于话题#人工智能大会9#法治论坛9#原创首发463#法学336#核心期刊333
王潇 上海市虹口区人民法院审判员。
内容摘要
深化民事诉讼制度改革、推进民事诉讼程序繁简分流改革试点是以习近平同志为核心的党中央在法治中国建设中作出的一项重大决策部署,要素式审判是进行案件快慢分道的重要举措。当前要素式审判仍然局限于少数简单类案,未能在人工智能辅助下形成全流程审判方式。在法治中国建设背景下,应对要素式审判进行重新定位与构造,区分设计繁案与简案的要素式审判流程。其中简案:要素表智能提取回填—略式庭审—要素式裁判文书一键生成,繁案:要素表智能提取回填—疑点排除—争点限缩—庭审模式选择—参考类案推送完成裁判文书。要素式审判方法的定位不仅为一种略式审判方法,更上升为一种可以根据案件难易程度进行变化调节、适用于所有民事案件的审判方法。它的内涵在于辅助厘清解构案件法律事实,在争点限缩式整理中逐步匹配类案要件,最终形成要件归入。在法治中国建设背景下,要素式审判将焕发蓬勃生机并大幅提升审判质效。
关键词:繁简分流 要素式审判 争点限缩
引 言
法治中国建设对深化民事诉讼制度改革、推进民事诉讼程序繁简分流提出了更高要求,要素式审判是进行案件快慢分道的重要举措。古谚有云,法律适用的重心不在最终的涵摄,而在于就案件事实的个别部分,判断其是否符合构成要件中的各个要素。从这个意义来说,裁判就是解析案件事实要素,并与法律要件进行涵摄的过程,这是要素式审判的逻辑起源。然而,当前要素式审判仍然局限于少数简单类案,且未能在人工智能辅助下形成全流程审判方式。在民事诉讼程序繁简分流的改革背景下,应对要素式审判进行重新定位与构造,区分设计繁案与简案的要素式审判流程。其中简案:要素表智能提取回填—略式庭审—要素式裁判文书一键生成,繁案:要素表智能提取回填—疑点排除—争点限缩—选择庭审模式—参考类案推送完成裁判文书。
如是,要素式审判的定位不再仅为一种略式的审判方法,更上升为一种辅助厘清解构案件法律事实,并在争点限缩式整理中匹配类案要件,最终形成要件归入的审判方法。在人工智能背景下,要素式审判将焕发蓬勃生机并大幅提升审判质效。
一、问题检视:要素式审判的实践现状与发展瓶颈
(一)要素式审判适用范围局限
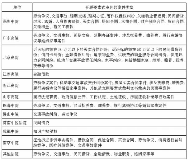
当前,各地法院开展要素式审判,多选择案件受理量较大、类型化特征较为明显的案件进行。法院开展要素式审判的案件类型梳理情况见表一,要素式审判呈现出局限于简单案件、类型化要素高度趋近的特点。

表1 各地法院开展要素式审判的案件类型
1.要素式审判止步于简单案件
实践中,要素式审判多用于审理部分简单民事案件,其原因在于不同难度的案件要素分布不均,对审判指导性不一。当前的要素式审判法,更多地表现为一种略式审理方法,对于一些能够概括出固定案情要素的案件,进行要素提炼,就双方当事人案件中的各种要素是否存在争议进行归纳,并形成要素式裁判文书。如要素点提炼固定清晰,归纳简明扼要,则要素式审判可以提高审判效率。反之,如要素点提炼复杂模糊,归纳繁复冗长,则要素式审判不如传统审判高效。
2.要素式审判多用于类型化高度趋近案件
传统要素表、要素式文书模板的设计往往提取于一件或多件典型案件,其必然体现个案的特性。即使融合了多个典型个案,也无法囊括该类案件的全部要素。同时,同一类案件的要素模板固定,尚没有根据同一类案下不同个案的细微区别分层设置次级要素模板和变式要素模板。这就导致要素式审判多用于类型化高度趋近的简单案件,无法完整覆盖整个民事审判领域。
(二)要素式审判脱节于审判流程
1.要素表填写不畅阻碍要素式审判适用
要素式审判的逻辑起点是当事人有效填写要素表,但受制于部分要素表各项目填写难度较高,以及民事诉讼当事人诉讼能力不高,当事人不会填写或不愿意填写要素表的情况甚为普遍。根据当前的要素式审判方式,要素表缺失将为后续的要素式审理带来巨大障碍,部分法官不得不因此放弃要素式审判的适用。
2.庭审中未形成限缩式争点整理
要素式审判中,部分法院仍然沿袭传统的庭审方式,部分法院虽对庭审方式作出调整,开展要素式庭审,但多是将围绕证据进行事实查明简单变更为围绕争议要素点进行事实查明,未对要素指向的争点在整个审判流程中进行识别与限缩整理,也间接导致了要素式审判无法在疑难案件中深入适用。
(三)人工智能辅助程度不高
1.立案环节:系统智能抓取要素待成熟
当前,要素表的生成仍主要依靠当事人自主填写,智能抓取未得到有效运用。近年来,电子卷宗随案生成技术已经成熟并得到广泛使用。对当事人提交的民事起诉状、答辩状、证据材料等文本,通过电子卷宗智能识别功能进行抓取在技术上并无障碍。目前尚不成熟的,是对各类案件要素点的提炼并嵌入审判流程系统,以及通过对要素的智能分析完成对案件的分流和分类。
2.庭审环节:要素智能采集与运用缺位
传统要素式庭审中仅能依靠要素表进行较为简单的要素争点式审理,该方式对复杂案件往往效果不彰。庭审方式改革后,音字转换系统得到推广使用,该系统可以通过关键词的设定实现智能采集,将要素项目设定为关键词则可以匹配要素点。继而在庭审中向法官和当事人提示相关要素点,为庭审中争点的限缩式整理服务。
3.裁判环节:繁简分流文书辅助功能仍薄弱
文书生成阶段,裁判文书智能辅助系统的功能表现在智能获取基本要素并推送类案标准化说理内容,简案要素表与裁判文书智能生成未能有效衔接,辅助功能仍显薄弱。繁案在庭审全流程争点归纳整理、类型化案件精细分类、裁判思路精准提示方面仍有待加强完善。
二、理论探索:新型要素式庭审的构建基础
(一)从简案到繁案:要素式审判与限缩式争点整理之融合
传统的要素式审判仅适用于简单案件,其根本原因在于从典型案例中提炼要素的方式和传统案件审理方式决定其只能适用于案情相对固定的类型化案件。要提高繁案的审理效率,应结合人工智能要素点的实时采集技术,运用好多阶段限缩式的争点整理程序。限缩式争点整理即诉讼中法官边释明边整理争点,当事人边主张边协商争点,在争点的不断归纳和限缩中实现裁判焦点的集中。
理想化的限缩式争点整理分为如下步骤:第一阶段书状先行,原告在立案时即提交诉状证据材料和初步的争点意见,被告在提交答辩状时一并提交对证据的简单质证意见以及争点意见。第二阶段疑点排除,如果法官在审查当事人提供的案件材料时发现存在疑点,可以发出具体指令,对一些疑问之处要求当事人澄清。第三阶段争点限缩,法官归纳无争议事实及争议焦点,双方围绕争议焦点进一步举证质证,在举证质证基础上排除假性争点,多轮限缩后完成实质争点的归纳。第四阶段释明和心证公开,通过法官引导使当事人对尚存疑点的特定事项予以说明,使其主张更加明确。通过以上四个阶段,一方面使案件审理摒除无意义的举证质证,另一方面防止突袭裁判,庭审内容更加聚焦。
上述限缩式争点整理面临的最大现实问题是:民事案件当事人诉讼能力薄弱,难以对争点自行整理并形成明确意见,同时当事人回应法官的指令也存在一定困难。但要素式审判为上述争点整理方式提供了便利,通过要素表的设计,法官可以将可能存在的事实争点和法律争点体现在要素表内。继而通过比对双方填写的要素表内容或系统智能识别提取电子卷宗中的要素点,由系统智能归纳无争议事实,初步确定案件争点。尔后,法官对于存疑的要素内容,可以要求当事人进一步细化填写或补充证据二次识别提取。通过要素点的辅助比对完成争点限缩。而要素点的设计和指令的安排,就是法官释明和心证公开的过程。(见图1)

图1 要素式审判与限缩式争点整理之融合
(二)从要素到要件:审判思路具象化的逻辑演绎
要提高要素式审判的实用性与可操作性,一个关键点即如何科学提炼类案要素,并将要素有效应用于整个审判流程。要素是涉诉法律关系的基本构成部分即法律事实点。要素提炼的过程就是将当事人陈述的案件基本事实进行提取、简化、归类的过程。从演绎推理方法层面考量,要素的确定要与法律要件的确定相结合,运用好大前提-小前提-涵摄的逻辑,在事实整理与法律要件匹配中形成有效穿梭路径。
科学提炼要素的前提是做好类案的合理划分。《法学方法论》指出,法律概念性规定的后面,经常还是类型。立法的实质是将法律进行类型化,将抽象的法律概念、原则和价值转化为具体的法律规范。而司法的实质则是对生活事实进行分类,归入标准类型的司法分类,继而将相应的法律规范予以匹配适用。类案划分的过程应该是法律规范的要件提取分类和法律事实的解构归纳相结合。以交通损害赔偿案件为例,根据司法解释,当事人可以请求的赔偿范围有十三种类型,确定当事人责任的法律要件和事实要素都较为确定,因此对该类案件类型化的过程比较清晰。而对于较为复杂的案件,类案划分则要依靠大量审判实践中形成的经验,不拘泥于法律规范文字表面,而是深挖其背后隐藏的类型,通过对法律事实和自然事实的处理将其与既定的法律规范相勾连。
类案的划分应当由司法机关以大量裁判案例为基础,进行系统性的调研梳理。目前,部分地方司法机关对类案划分、梳理工作进行了有益探索。以S市高级人民法院编撰的《类案办案要件指南》为例,在全市法院范围内广泛征集需求建议215个,经专家审核、研究后,以案由为标准,划分50个关注度高、意见较为集中的指南,每个指南下又再次区分二级、三级类案,对常见类案问题全覆盖,依照“审查要点、注意事项、规范指引、典型案例”格式对类案裁判经验进行总结。强调项目式、要素式方式表述,着力突出重点内容。将要件指南中的典型案例嵌入上海法院案例库和民事、行政智能辅助系统,为类案和新类型案件强制检索机制建设提供检索资源。(见图2)

图2 S市高级人民法院《融资租赁合同纠纷类案办案要件指南》节选
完成类案划分及审判经验成果转化后,下一步即科学设计类案要素。我国是成文法系国家,成文法律适用的基本方法是逻辑演绎方法,即把抽象的法律条文运用于具体的生活事件,实现从规范到事实,从抽象到具体的演绎方式,把规范中的抽象概念对应于具体生活事件特征,抑或反之。具体到要素式审判方法中,规范对应的是法律要件,事实对应的是案件要素。裁判的逻辑应是规范-事实-规范。在要素提炼的过程中,要体现案件类型化分类后对法律事实的价值判断,将自然事实中不具有法律意义的事实予以舍弃,对其中可以进行法律价值评价的事实进行抽象概括。同时,要素点的设计应当有效凸显案件争点,精确匹配类案指南。具体而言,类案要素表应承载的功能如下:

表2 类案要素表承载功能
(三)从初级到高级:人工智能与法官裁判的分工边界
人类认知从初级到高级可以分为五个层级:神经层级的认知、心理层级的认知、语言层级的认知、思维层级的认知、文化层级的认知。其中神经和心理是人与动物共有的“低阶认知”,以语言为基础、以思维和文化为特征的认知形式是人类特有的“高阶认知”。要解决人工智能与法官裁判的分工边界问题,就要厘清计算机科学与其他认知科学的关系,以及人工智能逻辑与其他逻辑的关系。
从学科体系解构,认知科学主要包括神经科学、心理学、语言学、哲学、计算机科学以及人类学六大类。比对人工智能学科对上述认知科学进行更深一步分析,将认知科学的学科框架映射到现代逻辑的背景之中,得到认知逻辑的学科框架,包括哲学逻辑、语言逻辑、心理逻辑、人工智能的逻辑、文化与进化的逻辑以及神经系统的逻辑。与人工智能逻辑直接关联的是神经网格逻辑、心理逻辑和语言逻辑。(见图3)

图3 计算机科学与其他科学、人工智能逻辑与其他逻辑的关系
据此判断,客观事实认知(神经网格)逻辑、语言逻辑、心理逻辑相关事项可以由人工智能直接对接。其中神经网格逻辑和心理逻辑是人与动物共有的“低阶逻辑”,现有的人工智能逻辑已能通过图像、文字和声音识别抓取等技术逐步实现对客观事物整体性、恒常性、意义性、选择性加工的神经和心理“认知”。语言逻辑、哲学逻辑和文化与进化逻辑为人类特有的“高阶认知”。其中,法律语言可以通过机器的学习实现识别、分析与表达。哲学逻辑在法学学科中更多的演绎为法学思维逻辑,法学思维逻辑无法依靠人工智能自主完成,但可以通过庭审和文书智能辅助升级争点整理、演绎、设证、类比等裁判结果获取的逻辑方法。文化与进化逻辑在法学学科中体现为法学价值取向与衡平理念,人工智能只能实现部分机械性裁判行为预判的司法事务,余下绝大部分司法判断权可以通过类案裁判思路的比对推送进行智能辅助。(见图4)

图4 人工智能对司法的辅助功能
三、鼎故革新:新型要素式审判的流程与方法
厘清人工智能与法官裁判的分工边界后,以人工智能为有力依托的新型要素式审判流程图景逐渐清晰。在全新审判流程基础上,以要件事实论为视角,引入限缩式争点整理理论,融合要素与要件的事实证成过程,创新设计实体和程序相结合的动态、立体、综合裁判方法,人民法院应形成新型要素式审判的裁判方法,区分打造简案快审和难案精审两种新型要素式审判模式。
(一)人工智能辅助要素式审判的应然图景
法院信息化建设日新月异,根据最高人民法院《人民法院信息化建设五年发展规划(2019-2023)》以及S市法院《智慧法院建设规划(2020-2022)》,当前S市法院人工智能技术稳步发展,初步建立S市法院民事、行政案件智能辅助办案系统,辅助功能在客观事实认知(神经网格)逻辑、心理逻辑、语言逻辑、哲学逻辑以及文化与进化的逻辑方面取得阶段性建设成果,再嵌入S市法院类案办案要件指南推送功能,对审判流程进行整体优化,整合后要素式审判流程的应然图景如下:
1
立案:系统识别并回填案件要素表
根据原告诉状中写明的诉讼请求、事实与理由,被告答辩状中写明的答辩意见、案件事实,以及双方提供的证据材料,借助人工智能支撑平台中的集中式电子卷宗材料识别引擎,系统可以识别电子卷宗中的要素式标签,自动匹配回填案件要素表中各项目。(见图5)在送达阶段由当事人对要素表进行检查确认,当事人认为要素点回填内容有所不当可以进行修改,并视情况调整诉讼材料中的相应内容。如回填的要素表中有部分要素点缺失,应当由当事人自行补充。签字确认后的要素表内容相当于当事人自认事实。要素表自动生成功能可以化解以往当事人填写要素表水平不高、意愿不强的现实困境,大幅提升要素式审判的适用率。

图5 S市法院民事、行政案件智能辅助办案系统案件要素表
2
分案:结合要素点实现案件繁简分流
要素式审判分为简案和繁案两种模式,简案的审判流程为:要素表生成—简化庭审或要素式庭审—裁判文书智能辅助生成,繁案的要素式审判流程则可以概括为:要素表生成—疑点排除—争点限缩式庭审或传统庭审—参考类案推送完成裁判文书(具体裁判方法后文展开)。因此,科学化的繁简分流是要素式审判因案施策的前提。应在权重系数模块基础上,对电子卷宗叠加要素标签,实现案件繁简分流的精细化管理。一是采用权重系数模型自动计算在立案阶段每个案件已经明确的工作量,根据案件类型、诉讼请求、标的额、当事人数量等内容予以综合测算。二是通过人工智能支撑平台比对各方的要素表内容,判断双方争议大小,按照最高院繁简分流的相关文件精神,推荐适合的庭审方式:对于权重系数模型中工作量低于默认值,且双方争议度低于一般值的,分流至速裁团队采用简化式庭审办理;对于权重系数模型中工作量低于默认值,双方争议度高于或等于一般值的,分至业务庭按照简易程序要素式庭审;对于权重系数模型中工作量高于或等于默认值,双方争议度低于一般值的,分至业务庭,根据事实是否易查明、法律适用是否明确,人工选择按照简易程序审理或普通程序独任制审理;对于权重系数模型中工作量高于或等于默认值,双方争议度高于或等于一般值的,分至业务庭按照普通程序合议制进行审理。权重系数模型中工作量高于默认值的案件,其庭审方式的选择是按照要素式模式、争点限缩式模式抑或传统模式由法官酌定。无论案件繁简,选择何种程序进行审理,要素式审判均能通过事实的分项整理对案情提炼、争点整理和要件涵摄提供辅助。(见图6)

图6 结合要素点实现案件繁简分流流程图
3
庭前:智能审查事实并完成争点预归纳
回填归纳要素点并进行繁简分流之后,系统结合要素表提示的各项事实要件,对案件事实进行初步审查。系统在嵌入办案要件库、证据规则库等12个数据资源库的基础上,辅助法官智能比对当事人之间要素点的差异,个案与类案要素点的不同,进而提示全案要件个数,并分为无争议要件、有争议要件和待审查要件,形成庭前事实争点的预归纳。同时向法官提示各要素点项下所涉证据是否缺失。(见图7)

图7 结合要素点进行案件争点预归纳
4
庭审:选择合适的庭审方式
根据案情及所适用的程序,对庭审方式进行选择,除简化庭审以外,要素式庭审、争点限缩式庭审或传统庭审方式都可以通过庭审信息化应用实现智能分析:运用语音识别、图像识别、视频检索、要素提取和语义理解等人工智能手段,辅助法官在庭审中进一步实时提取要素点,在此基础上类案推送模块将会同步推送更为精确的类案指南内容,庭审中系统辅助整理要素表并逐步限缩归纳争议焦点,实质化推进庭审。
5
文书:区分类型完成要素式辅助文书生成
裁判文书辅助生成模块预设两类文书模板供法官选择,一类是要素式判决书,提供简单类案的要素式文书模板,庭审结束后,法官可以一键生成文书,文书中每个要素点的下拉选项中可见各方当事人最终的要素表内容,供法官参考。另一类是传统裁判文书,系统中智能生成的文书可以提取电子卷宗、要素表中的部分案件基本信息,并在事实查明部分推送提示类案要件指南中的审查要点、注意事项,在文书说理部分推送提示典型裁判文书说理库内容、典型案例裁判要点。在法条依据部分推送提示规范指引,判决主文部分推送提示主文指引。
(二)新型要素式审判的裁判方法
以新型要素式审判流程为基础,司法裁判的方法也将随之发生变化。法院应区分繁案和简案,设计不同的裁判方法。其中,简案沿袭要素表智能提取回填—略式庭审—要素式裁判文书一键生成的快审方法,繁案的裁判方法则可根据案情难易程度在下述基础方法上进行调整变化:
第一步:要件事实初步解构(要素式事实自认+固定权利请求)
生成要素表确定当事人自认事实。人工智能支撑平台通过识别、提取电子卷宗中的要素式标签,自动生成原、被告双方要素表,由当事人对要素表进行检查确认、修改、酌情补充。签字确认后的要素表内容相当于当事人自认事实,一方当事人在要素表中陈述或明确承认的于己不利事实,另一方无须证明。但要素表中自认事实与查明的事实不符的,法院不予认可。据此,法官通过要素表中对各要素点的分解形成案件要件事实的初步解构。
在要素表的基础上固定权利请求。法官根据上述生成的要素表内容,与诉状中的诉讼请求进行比对,完成如下目标:一是结合要素表明确当事人诉讼请求的含义;二是如要素表中内容与诉讼请求有所矛盾,要求当事人进一步明确诉讼请求;三是发现诉讼请求之间的矛盾之处,要求当事人作出选择;四是对照要素表检查诉讼请求是否遗漏。根据上述内容完成权利请求的固定。

表3 新型要素式审判的裁判步骤
第二步:权利基础规范链接(寻找请求权、抗辩权基础规范)
结合类案比对确定请求权、抗辩权基础规范。要件事实初步解构后,法官应当对双方的请求权和抗辩权基础规范进行寻找。法律发现是从“宽泛”到“具体”逐步限缩的过程,传统“法官找法”的过程是由法官结合法律知识和类案积累,将个案从“无名”到“有名”,实现类型化归入,继而完成权利基础的发现。新型要素式审判中,依靠类案推送模块,系统可以通过要素标签将个案匹配办案要件库中的类案,法官审查后个案直接归入或调整后归入合适的类案项下。法官根据类案推送的规范指引,结合自身的业务知识,寻找双方的请求权、抗辩权基础规范。
第三步:法律要件与要件事实首次比对(分解法律要件+解析要件事实)
找到权利请求基础规范后,应当对其构成要件进行分析,与要素表中体现的要件事实进行比对。其中,法律要件可以分为事实性要件和评价性要件,后者主要为价值判断,需结合一项或几项基础事实要件进行判断。要素表的设计应当引导当事人将要件事实罗列清晰,通过要素表的分项梳理,可以降低法律要件与要件事实比对的难度。如果首次形成的要素表中要素并不完整,或未能充分体现评价性要件,则应在下一步疑点排除步骤中进行完善。
第四步:疑点排除(要素补充修正+争点预整理)
疑点排除是对法律要件的补充过程。如果法官在审查当事人提供的案件材料和要素表时,发现存在要素缺失,或者各方填写的要素出现矛盾,可以发出具体指令,对一些存疑之处要求当事人进一步详细填写要素表,有必要时补充提供证据材料,或提供书面意见。
通过要素表完成争点预整理。系统通过比对当事人的要素表内容,智能归纳无争议事实,初步确定案件争点,法官在系统预整理的争点基础上进行审核调整。需要认清的现实情况是,囿于当事人提供书状材料的不足,以及实践中普遍存在的当事人当庭突袭提交证据等情况,要素表的庭前生成可能并不完整。即使经过法官指令,效果也不一定符合预期。但毋庸置疑的是,通过要素表对要件事实的解构,必定使争点的整理路径更为清晰。综上,此时的争点整理仅仅是预估两造攻击防御的靶向,而非完全固定争点。
第五步:要件事实证明(限缩式争点整理+法官心证公开)
争点预整理后,法官归纳无争议事实及争议焦点,双方围绕争议焦点进一步举证,并提交书面质证意见。如果经过一轮诉答争点还不够明确,法官可以对双方需要进一步质证的内容发出明确指令,要求双方提交第二轮书证,多轮限缩后完成实质争点的归纳。尔后,即可以争点为核心,通过庭审组织各方当事人开展事实查明。对于要素表中已经确认的无争议部分,除法官认为有必要进行真实性审查外,无须进行举证质证。对于存疑争点,法官根据证据规则分配举证责任,要求当事人在庭审中集中对焦点进行攻防。
法官结合要素表及时将心证结论开示。庭审记录方式改革后,音字转换模块可以对庭审笔录中的要素点进行识别提取,即时回填到要素表,法官在庭审中查看实时更新的要素表,便于心证的形成,同时引导各方的庭审攻防更加聚焦。因此,要素式庭审不必拘泥于以要素为核心展开辩论,法官可以根据案件的繁简情况、要素查明情况、类案经验自主选择简化庭审、要素式庭审、争点限缩式庭审或传统庭审方式释明和心证公开,在攻防过程中,法官应当结合要素表的更新,以及类案裁判指南推送的审查要点,及时将心证结论开示给当事人,通过引导使当事人对特定事项予以说明,促使其围绕法官的心证展开诉讼行为。
第六步:事实认定(补充质证+比对认定要件事实)
庭审结束后,法官对限缩后的争点进行事实认定,结合庭审中更新的要素表,以及推送的类案案件审查要点、注意事项和规范指引。仍有待证事实处于真伪不明状态的,组织双方开展补充证据质证。
法官根据各方证据和质证过程,认定案件要件事实。此时如仍有部分事实无法查证,则根据结果意义上的证明责任分配原则,由负担客观证明责任的一方承担相应后果。
第七步:要件事实与法律要件涵摄
法官将查明的事实与权利基础规范要件逐一比对分析,参考类案要件办案指南推送的规范指引、典型案件裁判要点和裁判主文指引,确定要件事实和法律要件的涵摄结论。如果要件事实充分法律要件齐全,则法效果得以发生,反之则不发生。
结 语
像“法律人那样思考”已经不再是一种愿景,更不是一种奢望。在人工智能辅助之下,新型要素式审判将助力实现“繁案精审,简案快审”,使法院审判流程和方法呈现全新样貌,为法治中国建设贡献司法利器。
原标题:《王潇:法治中国建设背景下要素式审判新路径 ——以人工智能为辅助》