
为积极稳妥地做好2021年全市普通高中招生录取工作,根据《关于做好2021年普通中小学招生入学工作的通知》(铜教基教〔2021〕8号)文件精神,现就有关事项通知如下:
一、录取原则
高中阶段学校招生坚持全面衡量、综合评价、尊重志愿、择优录取的原则,录取依据是初中毕业学业考试成绩和综合素质评价结果。
二、录取办法
1.录取批次
为增加招生工作的透明度,减少考生填报志愿的盲目性,合理分流普通高中和中职生源,考生填报志愿在成绩公布后进行,并根据普通高中招生计划确定普通高中招生的最低建档线。
录取工作将分三个批次进行:
提前批次:自主招生
第一批次:省示范高中、北师大铜陵实验学校
第二批次:市示范高中、一般普通高中
2.录取方式
根据省教育厅文件精神,今年我市普通高中录取根据考生所报志愿,各高中学校招生计划、考生学业考试总成绩和综合素质评价成绩,实行择优录取。市区初中毕业生无综合素质评价成绩不能参加普通高中录取。综合素质评价结果在省示范高中录取中不再作门槛设置。在此基础上,按学生学业考试总成绩由高分到低分录取(其中报考省示范高中的2020届毕业生,其录取分数比应届生提高30分)。学业考试成绩相同考生的录取,则同时并列录取。
省示范高中定向分配指标的录取在第一批计划中统招部分录取完成后进行,按分配到各校的定向招生指标数,根据考生的成绩和志愿,分别从高分到低分择优录取,同一学校(单位)考生考试成绩并列的,则同时并列录取,超出部分不占原计划的指标数。具体定向指标分配方案见《2021年铜陵市市区省级示范高中招生指标定向分配方案》。
报考市一中数学创新,市三中体育、科技创新,市十七中体育、美术、音乐,市青少年体校(十八中)体育自主招生的学生,必须参加招生学校组织的专业考试。具体招生办法见《铜陵市教体局关于2021年普通高中自主招生工作的通知》(往下翻阅)。
三、县(区)普通高中招生工作
各教育主管部门根据省、市文件精神和工作职责,制定本辖区普通高中招生工作方案并报市教体局备案。
附件:
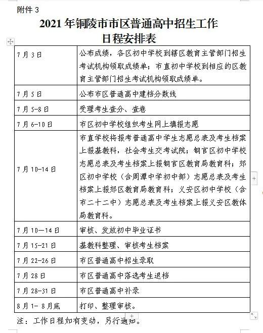
1.2021年铜陵市市区普通高中招生学校代码表
2.2021年铜陵市普通高中招生工作咨询和举报电话
3.2021年铜陵市市区普通高中招生工作日程安排表




2021年市区普通高中学校自主招生工作在市教体局制定的政策指导下,由各招生学校分别组织实施。
为确保2021年市区普通高中自主招生工作公开、公平、公正和顺利进行,请各校严格按市教体局的统一部署和要求,认真做好宣传、报名和考试的组织工作,现就有关要求通知如下:
一、招生计划
根据学校上报招生计划,经局长办公会研究,2021年各校自主招生计划如下:
(一)市一中数学创新:30人;
(二)市三中科技创新:20人;
(三)市三中体育:20人,其中田径10人,足球6人(含守门员,不超过1人),乒乓球4人,计划中均含优先录取的田径、足球国家二级及以上运动员;
(四)市十七中体育15人,美术30人、音乐5人;
(五)市青少年体育运动学校(市十八中)体育80人。
二、招生对象
(一)在我市报名参加2021年初中学业水平考试,有相关特长的2020和2021两届市区初中毕业生。
(二)市一中数学创新、市三中科技创新自主招生只招收符合省级示范高中报考条件的2021届市区初中毕业生。
(三)市三中乒乓球自主招生只招收符合省级示范高中报考条件,且在初中阶段获得市教体局主办的乒乓球比赛男女单打市级前八名及以上奖次的2021届市区初中毕业生。
三、报考要求与办法
(一)所有自主招生考生均须参加2021年初中学业水平考试,并参加所报考学校组织的专业加试。没有参加专业加试的考生,原则上不得参加自主招生录取。
(二)专业加试的报名方法、地点:考生携带初中毕业学校证明(往届学生携带毕业证)、同底版近期免冠2寸照片2张、获奖证书(国家二级及以上运动员须携运动员等级证书)等相关材料,分别到市一中、市三中、市十七中、市体校教务处报名(具体见附件)。
(三)自主招生专业加试工作由招生学校根据省、市招生政策认真组织实施,市教体局及纪监部门全程参与监督和指导。
四、录取办法
(一)市一中数学创新自主招生:
报考数学创新自主招生的考生中考成绩须达到总分的85%即739.5分。市教体局根据考生综合成绩和志愿在提前批次择优录取。综合成绩实行百分制(保留两位小数),折算方法为中考文化课成绩(含理科实验操作成绩,下同)(折合成百分制)×80%+能力测试成绩(折合成百分制)×20%。如折算后综合成绩相同时,依次按照能力测试成绩、能力测试中的数学成绩、中考文化课成绩,从高分到低分择优录取。
(二)市三中科技创新自主招生:
报考科技创新自主招生的考生中考成绩须达到总分的85%即739.5分。市教体局根据考生综合成绩和志愿在提前批次择优录取。综合成绩实行百分制(保留两位小数),折算方法为中考文化课成绩(折合成百分制)×80%+能力测试成绩(折合成百分制)×20%。如折算后综合成绩相同时,依次按照中考数学成绩、物理成绩、化学成绩、中考文化课成绩从高分到低分择优录取。
(三)市三中体育自主招生:
1.田径。
(1)学校自主招生考试专业成绩不低于55分,中考文化课成绩不低于文化课总分的65%即513.5分(2020届初中毕业生录取分数比应届生提高30分),文化课成绩达标后,按学校自主招生考试专业成绩从高分到低分择优录取。
(2)达到田径国家二级运动员标准以上的考生,学校组织专项复试合格,中考成绩达到市区普高建档线的,报市教体局审批后可直接优先录取。
2.足球。
(1)学校自主招生考试专业成绩不低于55分,中考文化课成绩不低于文化课总分的65%即513.5分(2020届初中毕业生录取分数比应届生提高30分),文化课成绩达标后,按学校自主招生考试专业成绩从高分到低分择优录取。
(2)达到足球国家二级运动员,参加铜陵市第三中学足球专业测试,且专业测试总分在前六名的考生,中考成绩达到市区普高建档线的,报市教体局审批后可直接优先录取。
3.乒乓球。中考文化课成绩不低于文化课总分的65%即513.5分。文化课成绩达标后,按学校自主招生考试专业成绩从高分到低分择优录取。
(四)市十七中自主招生:
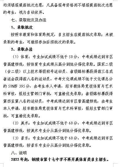
1.体育:专业加试成绩不低于50分,中考成绩达到市区普高建档线,按体育专业成绩从高分到低分择优录取。国家二级(含二级)以上技术等级称号运动员、省级锦标赛获得前三名或省运会获得前八名的运动员,中考文化课成绩不低于文化课总分的50%即395分,由考生本人申请,经市教体局竞技体育与艺术科审核,报经主管部门审批,可直接优先录取;省级锦标赛获得第四至第八名的运动员,中考成绩达到市区普高建档线,由考生本人申请,经市教体局竞技体育与艺术科审核,报经主管部门审批,可直接优先录取。
2.美术:专业加试成绩不低于60分,中考成绩达到市区普高建档线,按美术专业分从高分到低分择优录取。
3.音乐:专业加试成绩不低于60分,中考成绩达到市区普高建档线,按音乐专业分从高分到低分择优录取。
(五)市青少年体育运动学校(市十八中)体育自主招生:
体育专项测试总成绩50分以上且中考文化课成绩达到文化课总分的50%即395分,按体育专项测试成绩从高分到低分择优录取。初中阶段获得体育国家二级(含二级)运动员或省级年度锦标赛及以上规格比赛前三名的考生,由考生本人申请,经市教体局竞技体育与艺术科审核,报经主管部门审批,可直接优先录取。获得省级锦标赛及以上规格比赛前四至八名且中考文化课成绩达到中考文化课总分30%即237分的考生,由考生本人申请,经市教体局竞技体育与艺术科审核,报经主管部门审批,可直接优先录取。
五、特别说明
2022年起,铜陵市第三中学、市第十七中学不再开展体育类自主招生。
附件:
1.2021年铜陵市第一中学数学创新自主招生方案
2.2021年铜陵市第三中学科技创新自主招生方案
3.2021年铜陵市第三中学体育自主招生方案
4.2021年铜陵市第十七中学艺体类自主招生方案
5.2021年铜陵市青少年体育运动学校(市十八中)体育自主招生方案
附件1
2021年铜陵市第一中学数学创新自主招生方案
为服务新时代国家人才战略需求,探索多维度评价考核模式,推进普通高中育人方式改革,促进学生全面而有个性发展,培养新时代数学创新型人才,根据《国务院关于深化考试招生制度改革的实施意见》和《教育部关于全面深化课程改革落实立德树人根本任务的意见》,落实《关于在部分高校开展基础学科招生改革试点工作的意见》(简称“强基计划”)文件精神,经铜陵市教育和体育局批准,我校2021年面向市区招收具有数学等特长的初三学生,给予其科学培养,并有效对接高校“强基计划”,为全国著名高校和国家重大战略领域输送后备人才。
一、招生办法
1.招生原则
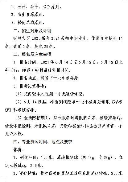
(1)公开、公平、公正原则;
(2)择优录取原则。
2.招生计划:30人
3.招生对象:符合省级示范高中报考条件的2021届市区初中毕业生。
4.报名条件:符合以下一项即可
(1)初中阶段获全国初中数学联合竞赛省级赛区二等奖以上的学生;
(2)初中阶段获全国信息学奥林匹克联赛(普及组)安徽赛区(2019年改为CCF非专业软件能力认证)三等奖及以上的学生;
(3)具有较强的数学思维能力和研究性学习能力,在数学学科方面有明显特长的优秀学生。
5.选拔程序
(1)考生提交申请材料并报名;
(2)学校审核合格后,发放准考证;
(3)学校组织能力测试;
二、报名与审核
(1)报名:具备资格的考生,在铜陵一中校园网下载《铜陵市第一中学数学创新自主招生报名表》,按要求认真如实填写相关信息并打印。家长带填好的《报名表》和学生本人身份证、身份证复印件、2张近期免冠2寸照片,在规定时间到铜陵一中办理报名手续。
报名时间:2021年6月17日-6月18日
报名方法:线上和线下相结合方式,具体安排另行通知(请关注铜陵一中校园网和公众号动态)
能力测试:能力测试时间和内容另行通知(请关注铜陵一中校园网和公众号动态)
由于疫情防控需要,考生和家长在报名、办理准考证、参加考试时均需遵守疫情防控要求,佩戴口罩、测量体温、出示安康码后进入校园。
三、招生录取
报考数学创新自主招生的考生中考成绩须达到总分的85%即739.5分。市教体局根据考生综合成绩和志愿在提前批次择优录取。综合成绩实行百分制(保留两位小数),折算方法为中考文化课成绩(含理科实验操作成绩,下同)(折合成百分制)×80%+能力测试成绩(折合成,百分制)×20%。如折算后综合成绩相同时,依次按照能力测试成绩、能力测试中的数学成绩、中考文化课成绩,从高分到低分择优录取。
四、过程监督
学校成立校长为组长的自主招生工作领导小组,对自主招生工作进行规范管理,严肃各项招生纪律。邀请市纪委驻市教育和体育局纪检监察组全过程监督报名、面试和录取工作。
附件2
2021年铜陵市第三中学科技创新自主招生方案
一、培养目标
在完成高中教学大纲相应阶段所规定的文化课教学任务前提下,实施科技创新领军计划,为高校训练和培养有较强创新能力的领军人才。
二、招生名额
20人
三、报名须知
(一)报名时间和地点:
报名时间:2021年6月17日-6月18日
上午8:30—11:30 下午2:30—5:30
报名地点:铜陵市第三中学体育馆
(二)招生对象和报名资格:
1.招生对象:符合省级示范高中报考条件的2021届铜陵市区初中应届毕业生。
2.报名资格:具备以下条件之一者均可报名
(1)在初中阶段获得由市科协组织的“青少年科技创新大赛”个人市级三等奖及以上奖项。
(2)在初中阶段个人发明创造获得国家专利的(发明专利、实用新型专利和外观设计专利)。
(3)在初中阶段参加市教体局、市科协组织的铜陵市少儿编程大赛获市级三等奖及以上奖项。
(4)在初中阶段参加“全国信息学分区联赛”获市级三等奖及以上奖项。
(5)在初中阶段参加安徽省青少年信息学奥林匹克竞赛获市级三等奖及以上奖项。
(6)在初中阶段参加市教体局、市科协组织的铜陵市青少年机器人竞赛获市级三等奖及以上奖项。
(7)在初中阶段参加省教育厅组织的全省电脑制作活动机器人比赛获市级三等奖及以上奖项。
(8)在初中阶段参加省科协组织的“安徽省青少年机器人大赛”获市级三等奖及以上奖项。
(9)对科学技术具有浓厚兴趣,具有比较强的探究意识和实践能力的2021届铜陵市区初中应届毕业生。
(三)报名方法:
(1)携带中考准考证、户口本和获奖证书(原件和复印件)报名,并接受资格审查。
(2)交2张2寸同底版证件照和报名费(80元/生)。
(3)6月19日-6月21日公示通过资格审查的学生名单。
(4)6月22日9:00-11:00领取准考证。
四、能力测试
(一)时间和地点:
另行通知
(二)相关要求:
由于疫情防控需要,考生参加考试时均需遵守疫情防控要求,佩戴口罩、测量体温后进入校园。
五、录取办法
报考科技创新自主招生的考生中考成绩须达到总分的85%即739.5分。市教体局根据考生综合成绩和志愿在提前批次择优录取。综合成绩实行百分制(保留两位小数),折算方法为中考文化课成绩(折合成百分制)×80%+能力测试成绩(折合成百分制)×20%。如折算后综合成绩相同时,依次按照中考数学成绩、物理成绩、化学成绩、中考文化课成绩从高分到低分择优录取。
附件3
2021年铜陵市第三中学体育自主招生方案
一、培养目标
在完成高中教学大纲相应阶段所规定的文化课教学任务前提下,培养单项水平较高的学生运动员,为学校体育竞赛培养人才,向高校和专业队输送体育人才。
二、招生项目和招生名额
田径:10人;
足球:6人(含守门员,不超过1人);
乒乓球:4人。
三、报名须知
(一)报名时间和地点:
报名时间:2021年6月17日-6月18日
8:30-11:30 14:30-17:30
报名地点:铜陵市第三中学体育馆
(二)招生对象和报名方法:
1.招生对象及资格:
(1)报考田径、足球自主招生,须为符合省级示范高中报考条件的2020、2021届市区初中毕业生。
(2)报考乒乓球自主招生,须为符合省级示范高中报考条件,且在初中阶段获得市教体局主办的乒乓球比赛男女单打市级前八名及以上奖次的2021届市区初中毕业生。
2.报名方法:
(1)携带中考体育实验考试证和户口本报名,田径二级运动员考生报名时须提交《运动员等级证书》原件、复印件和身份证原件。
(2)交2张2寸同底版证件照和报名费(30元/生/项)。
(3)6月21日9:00-11:00领取准考证和秩序册。
四、专项素质测试项目
由学校考评组组织专项测试,测试项目包括:
(一)田径
1.考试内容四项素质:100米、原地推铅球(男4kg、女3kg)、立定三级跳远、800米。
2.评分标准:同高考体育加试四项素质评分标准。
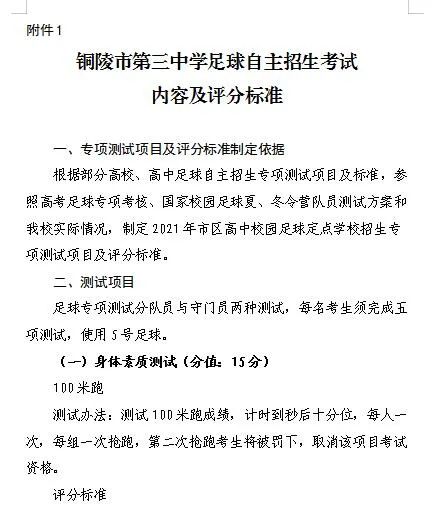
(二)足球
共五项:身体素质、技术(三项)、比赛意识
1.身体素质:100米跑。
2.技术:
(1)颠球、20米运球过杆射门、定点传球;
(2)守门员技术:扑接球、踢远、手抛球。
3.比赛意识:实战比赛
(三)乒乓球
共两项:身体素质、比赛意识
1.比赛意识:实战比赛
2.身体素质:800米跑
五、专项测试时间及地点
(一)田径专项测试
时间:2021年6月27日8:00开始。
地点:铜陵市第三中学操场。
田径国家二级运动员复试时间:2021年6月26日16:00开始
(二)足球专项测试
时间:2021年6月26日8:00开始
地点:铜陵市第三中学操场
(三)乒乓球
时间:2021年6月26日8:00开始
地点:铜陵市第三中学乒乓球室
六、录取条件和录取办法
在市教体局领导下,由铜陵市第三中学体育自主招生工作领导小组根据考生中考文化课和体育自主招生专业考试成绩,择优录取。
1.田径:自主招生专业成绩不低于55分,中考文化课成绩不低于文化课总分的65%即513.5分(2020届初中毕业生录取分数比应届生提高30分),文化课成绩达标后,按学校自主招生考试专业成绩从高分到低分择优录取。达到田径国家二级运动员标准以上的考生,学校组织专项复试合格,中考成绩达到市区普高建档线的,报市教体局审批后可直接优先录取。
2.足球:自主招生专业成绩不低于55分,中考文化课成绩不低于文化课总分的65%即513.5分(2020届初中毕业生录取分数比应届生提高30分),文化课成绩达标后,按学校自主招生考试专业成绩从高分到低分择优录取。达到足球国家二级运动员,参加铜陵市第三中学足球专业测试,且专业测试总分在前六名的考生,中考成绩达到市区普高建档线的,报市教体局审批后可直接优先录取。
3.乒乓球:中考文化课成绩不低于文化课总分的65%即513.5分。文化课成绩达标后,按学校自主招生考试专业成绩从高分到低分择优录取。
七、说明
2022年起,铜陵市第三中学不再开展体育类自主招生。
附件:
1.铜陵市第三中学足球自主招生考试内容及评分标准
2.铜陵市第三中学乒乓球自主招生考试内容及评分标准














来源:市教体局
原标题:《关注!铜陵市2021年普通高中招生录取有关工作通知来了》