互联网公司996工作现象由来已久,如今有一家反其道而行,试行“强制不加班双休”政策。
6月11日,#腾讯试点强制6点下班#话题冲上微博热搜第一,引发热议。#如果每天只上8个小时班#也让网友们开始畅想……
不过也有网友表示:“工作量没变的话,只是换个地方加班而已”,“是不是加上下班时间不许远程接入办公系统就更好了?”
据了解,试行“强制不加班双休”政策的公司是腾讯旗下光子工作室,成立于2008年,和天美艺游工作室群一样,主要从事手游项目开发,大家比较熟知的《和平精英》《欢乐斗地主》都出自该工作室。
从网上流出的加班管理机制表上看,该工作室严格限制了上班时间。不过,“双休”确实是双休,但“不加班”却不是通常理解的不加班。

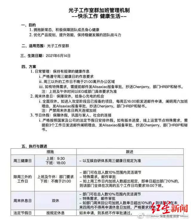
网传的光子工作室加班管理机制
具体来看,自6月14日起,光子工作室将严格遵守周三健康日,周三18:00下班,其他工作日不晚于21:00离开办公区域,如果有特殊需要提前报备审批。此外,周末全面双休,节假日休假严格按照国家法定节假日安排休假。
如果加班人数超过部门的10%,违规团队下周五个工作日全体6点下班,周末违规加班的团队,连续四周不准加班。
对比同行,晚上9点前下班也称得上是“不加班”了。如果严格按照规定作息,光子工作室员工每周的上班总时间为49.5小时(午休1小时),比996少16.5小时,相当于少上一天半的班。
而根据我国现行有关法律,实行每天8小时,每周44小时工作制。每天加班一般不超过1小时,特殊情况不能超过3小时,每个月不能超过36小时。
网友说
这项新措施引来了网友的艳羡
纷纷表示,
现在去腾讯上班,
还来得及吗?

腾讯回应:希望鼓励员工劳逸结合
对于该消息,腾讯互娱相关负责人表示,为鼓励员工劳逸结合,进一步提升工作效率,同时也更好地关注身心健康,留出更多时间陪伴家人,腾讯互娱光子工作室群推出相关措施。
作为行业老大,腾讯现在拿出了少加班的措施以期望提高工作效率、劳逸结合、关注身心健康。但网友们关注的是,这个措施能否有效执行?能执行多久?
商报君精选
等你来pick→
原标题:《腾讯试点强制员工6点下班,一周只执行一天》