近日,国务院公布第五批国家级非物质文化遗产代表性项目名录,上海市普陀区非遗项目卢氏心意拳被公布为国家级非物质文化遗产代表性项目。
卢氏心意拳俗称上海派心意拳,沪上老百姓又喜欢称它为“十大形”。它是上海尤其是普陀区境内著名的传统体育项目之一。卢氏心意拳起源于河南心意六合拳,是其开山鼻祖卢嵩高对传统武术的继承和创新。卢氏心意拳是以鹰、熊两仪成拳。基本内容分为:八个大杂拳和七十二小手,模仿鸡、鹞、燕、鹰、虎、马、熊、蛇、猴、龙等十种动物,似十种人形。卢氏心意拳具有较高的文化价值、实用价值,是优秀的都市武文化,更是上海武文化的优秀代表。卢氏心意拳于2013年入选第三批普陀区非物质文化遗产,2015年入选第五批上海市非物质文化遗产,2021年公布为第五批国家级非物质文化遗产。








非物质文化遗产代表性项目名录的通知
国发〔2021〕8号
各省、自治区、直辖市人民政府,国务院各部委、各直属机构:
国务院批准文化和旅游部确定的第五批国家级非物质文化遗产代表性项目名录(共计185项)和国家级非物质文化遗产代表性项目名录扩展项目名录(共计140项),现予公布。
各地区、各部门要以习近平新时代中国特色社会主义思想为指导,按照《中华人民共和国非物质文化遗产法》和《国务院办公厅关于加强我国非物质文化遗产保护工作的意见》(国办发〔2005〕18号)要求,坚持以社会主义核心价值观为引领,贯彻“保护为主、抢救第一、合理利用、传承发展”的工作方针,扎实做好非物质文化遗产代表性项目的保护、传承工作,切实提升非物质文化遗产系统性保护水平,为实现中华民族伟大复兴的中国梦提供强大精神力量。
国务院
2021年5月24日
第五批国家级非物质文化遗产代表性项目名录
(共计185项)
01
民间文学 / (共计12项)

传统音乐 / (共计19项)

传统舞蹈 / (共计13项)

传统戏剧 / (共计9项)

曲艺 / (共计18项)

统体育、游艺与杂技 / (共计27项)

传统美术 / (共计17项)

传统技艺 / (共计46项)

民俗 / (共计24项)

代表性项目名录扩展项目名录
(共计140项)
01
民间文学 / (共计9项)

传统音乐 / (共计8项)

传统舞蹈 / (共计9项)

传统戏剧 / (共计14项)

曲艺 / (共计2项)

传统体育、游艺与杂技 / (共计13项)

传统美术 / (共计22项)

传统技艺 / (共计36项)

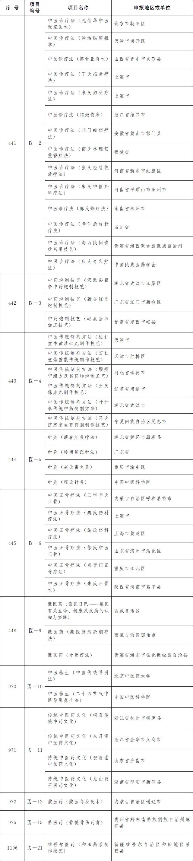
传统医药 / (共计11项)

民俗 / (共计16项)

短视频制作:陶钦忆
原标题:《骄傲!普陀这项非遗项目被公布为国家级非遗!》