交通事故赔偿标准明确
理赔调解判决一个尺度
——江西高院出台交通事故损害赔偿项目计算和责任比例划分标准
近日,江西省高级人民法院印发了《江西省道路交通事故损害赔偿项目计算标准(试行)》《江西省道路交通事故主要情形损害赔偿责任比例划分标准(试行)》(以下简称赔偿标准),自2021年6月9日施行。
近年来,随着经济的快速发展,我省机动车保有数量不断增长,截止2020年底全省民用汽车保有量661.8万辆。机动车数量大幅增长,交通事故数量也随之增多。2020年,全省法院新收一审机动车道路交通事故责任纠纷1.7万余件,机动车道路交通事故纠纷已经成为法院受理的侵权类民事案件中数量最多、比例最大的案件类型。这还不包括大量以保险理赔、自行和解和交警调解方式化解的交通事故纠纷。有效化解交通事故纠纷,让受害人依法及时得到赔偿已经成为了一个迫切需要解决的社会问题。
由于法律、司法解释规定的较为原则,一些赔偿项目如何计算在实践中存在理解分歧。保险公司、公安交警和人民法院在处理交通事故责任纠纷时,存在着赔偿项目计算、责任比例标准认识不统一的问题,各地法院由于审判理念不同,一些具体赔偿项目的计算结果也有较大差异,影响了交通事故纠纷化解效果。
为此,江西高院坚持以人民为中心,坚持共建共治共享原则,经过深入调研,广泛征求意见,以全省法院审理道交纠纷案件的一般裁判标准和保险理赔实践为基础,充分考虑我省经济社会发展状况水平,坚持平等保护被侵权人、侵权人、保险机构等各方利益,根据现行法律、司法解释的规定,制定了两个标准。
江西高院出台两个标准既是贯彻落实最高人民法院、公安部、司法部、中国银行保险监督管理委员会联合下发的《关于在全国推广道路交通事故损害赔偿纠纷“网上数据一体化处理”改革工作的通知》要求,也是完善全省道路交通事故损害赔偿纠纷处理机制,提高交通事故纠纷多元化解效率的重大改革举措。
两个赔偿标准将为全省各级法院审理交通事故案件中具体赔偿项目计算和责任比例划分提供统一的参照标准,同时,还将作为江西省道路交通事故损害赔偿纠纷一体化处理平台调处交通事故纠纷的依据,为保险理赔、人民调解、行政调解提供明确的赔偿计算标准,实现道路交通事故纠纷理赔、调解和审判等各环节的赔偿标准一个尺度。
赔偿标准内容包括各赔偿项目的计算和主要情形下损害赔偿责任比例的划分两个部分,有以下亮点:
1.赔偿项目全覆盖
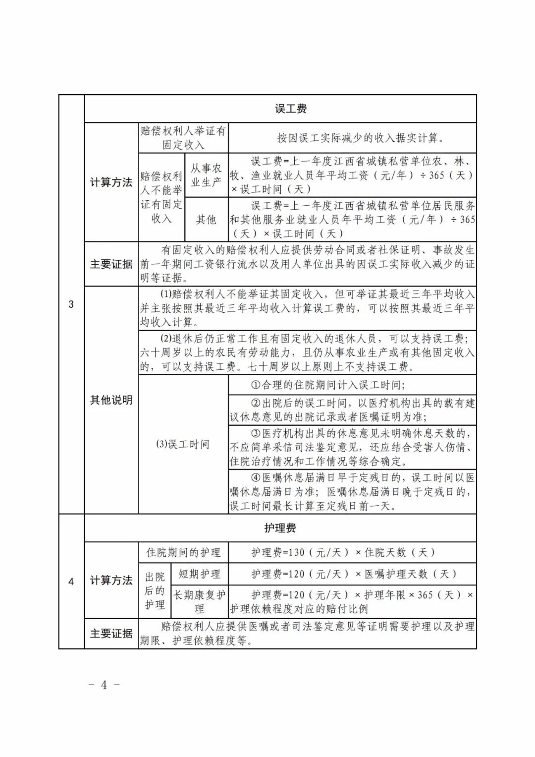
赔偿标准以表格要素的形式将赔偿项目进行细分归类,分为14个人身损害赔偿小项以及6个财产损失赔偿小项,将所有法定赔偿项目均覆盖到位,并充分考虑了交强险分项赔偿限额的制度要求。可视化表格的设计,既有明确的计算方法,又有举证责任的引导和特别说明,一目了然,便于快速检索参照适用。
2.赔偿项目思路统一
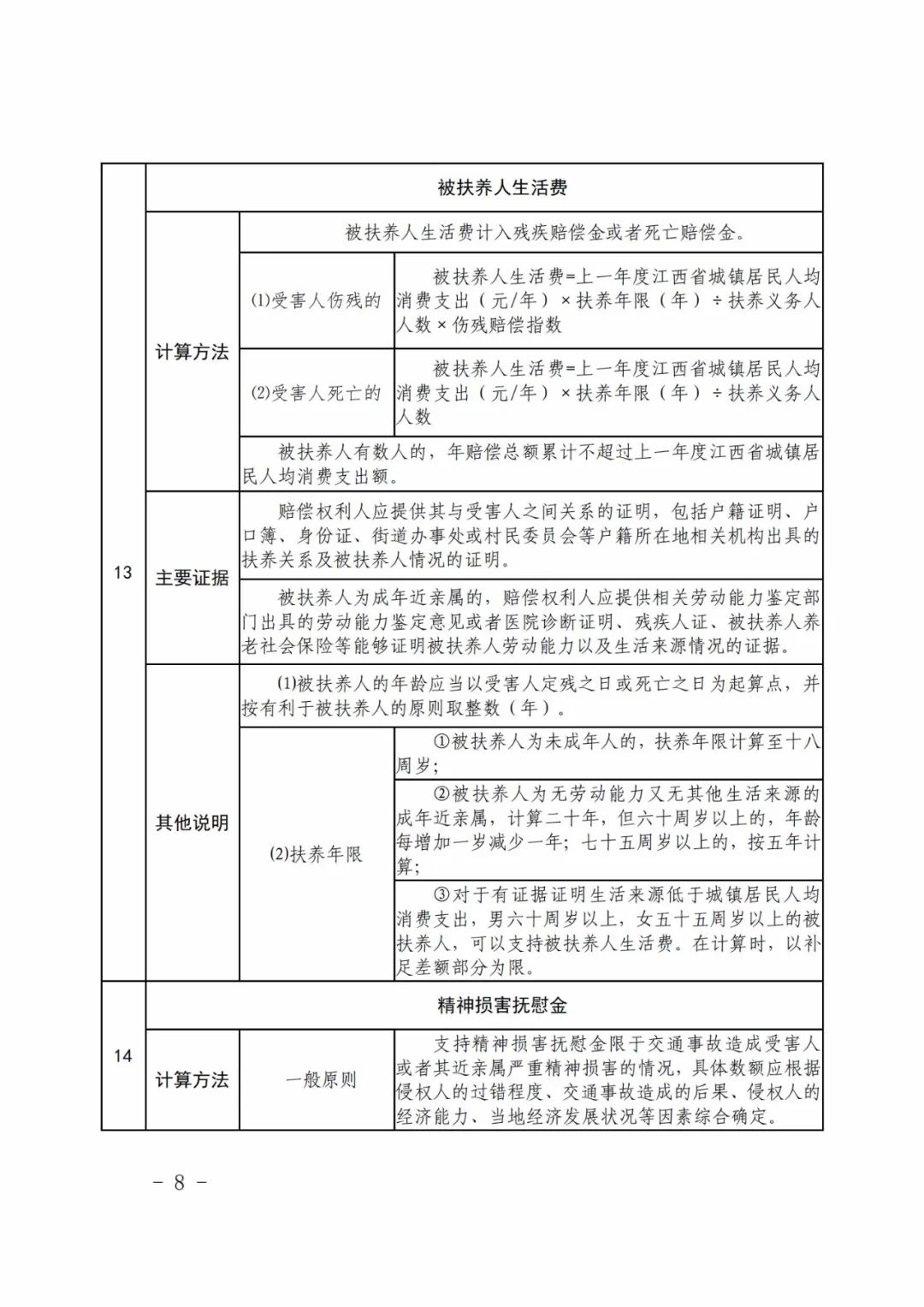
对以往审判实务中各地法院裁判思路不同的赔偿项目,赔偿标准给出了统一、明确的处理规定。如非医保用药费用扣除问题,实践中有的法院一律不予扣除,有的法院全部予以扣除,赔偿标准统一规定,可以支持扣除一定比例的非医保用药,并明确了扣除的具体规则。
3.赔偿标准定型化
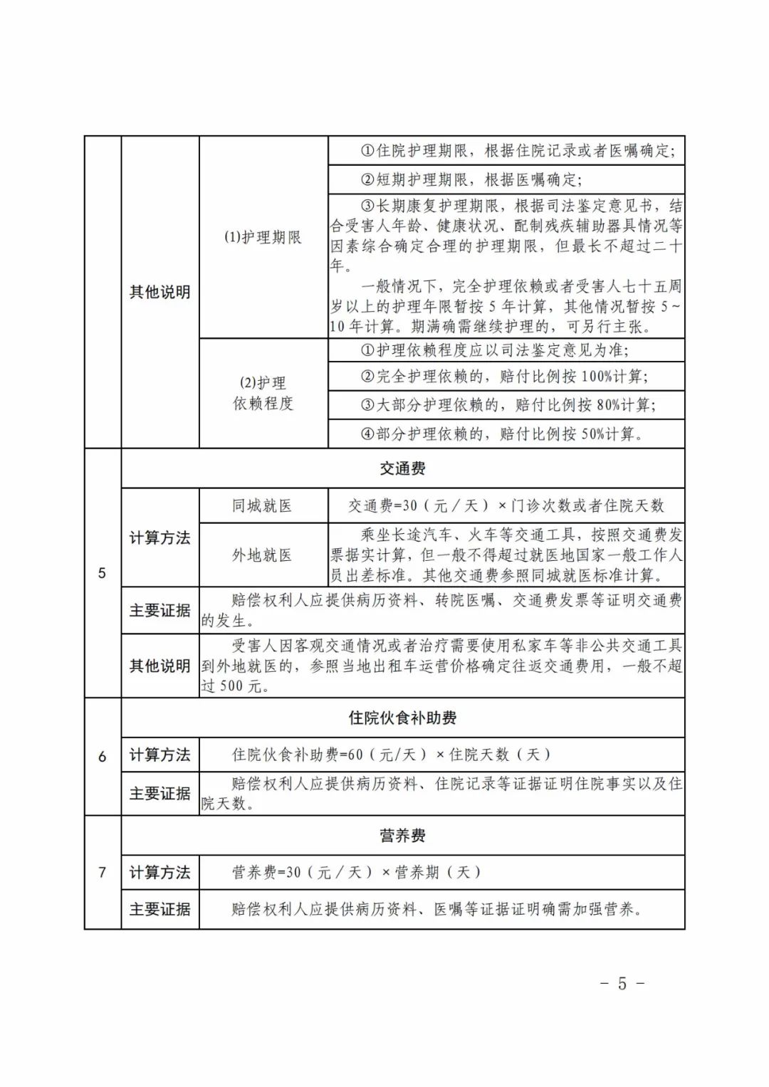
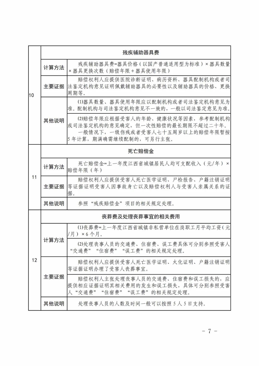
对审判实务中因地区差异出现的计算标准不统一问题,赔偿标准对部分赔偿项目采取了定型化方法处理,统一了相应的计算标准,包括住院期间的护理费统一为130元/天、出院后的护理费统一为120元/天;住院伙食补助费统一为60元/天;营养费统一为30元/天;交通费统一为30元/天;经营性车辆停运损失的日净收入按150元/天计算。
4.计算方法分类细化
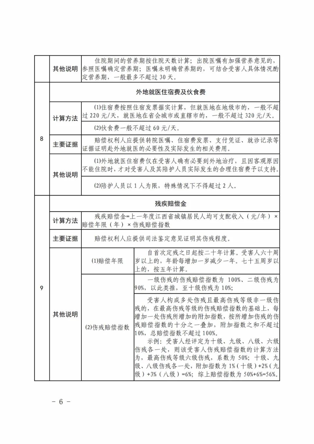
对司法实践中部分赔偿规定过于原则、不具操作性的问题,赔偿标准细分了部分赔偿项目的计算情形,并配合相应的举证规定,使得赔偿更具有针对性,更加细致、合理。以外地就医住宿费为例,赔偿标准在法律规定的基本原则之外,根据就医地行政地域的不同,结合国家有关差旅住宿费的文件规定,设定了相匹配的赔偿上限,具体为:就医地在地级市的,一般不超过220元/天;就医地在省会城市或直辖市的,一般不超过320元/天。
5.精神抚慰金量化
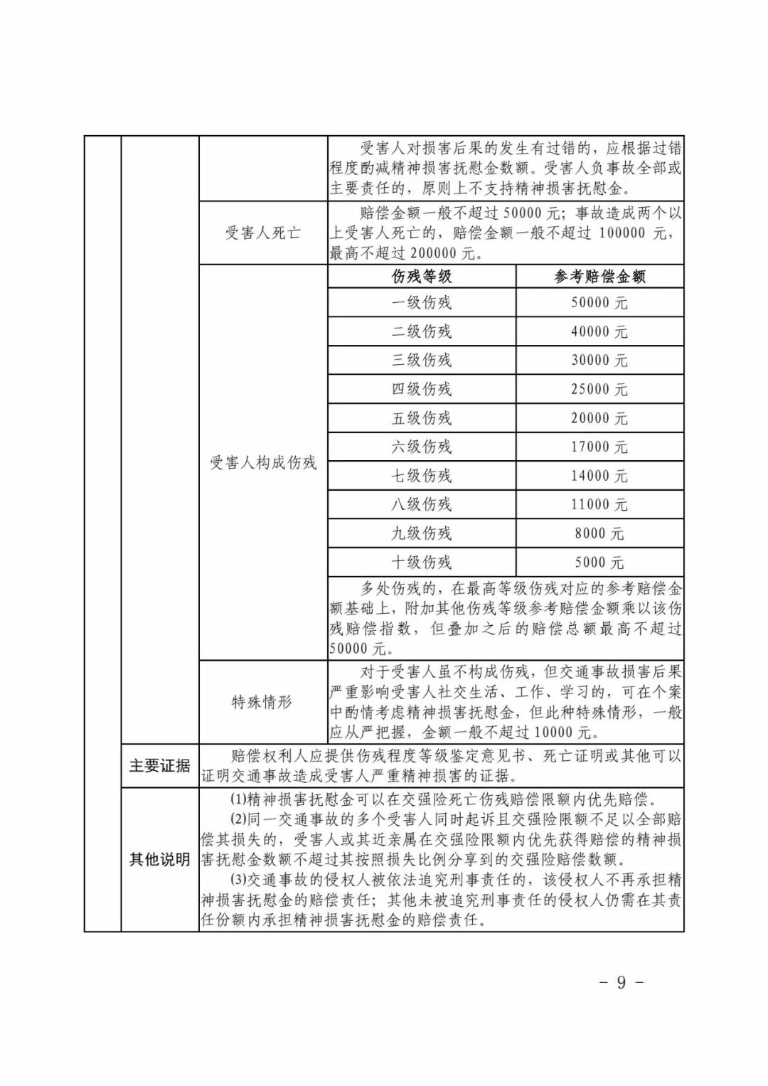
法律、司法解释对精神抚慰金如何计算只有原则性规定,实践中如何确定精神抚慰金数额没有较为具体的指引。为了便于计算,标准根据受害人伤残等级对精神损害抚慰金进行了相应合理量化,具体参考赔偿金额为:起点金额为十级伤残5000元,每增加一级伤残,增加3000元;从五级伤残到三级伤残,每档增加5000元;从三级伤残到一级伤残,每档增加10000元。
6.固定责任比例划分
赔偿标准在结合公安交警部门对事故各方责任程度划分的基础上,按照侵权归责原则,固定不同情形下,机动车和非机动车之间、机动车与机动车之间不同事故责任程度对应的损害赔偿责任比例,方便直接参照适用。如机动车与行人之间的交通事故,公安机关认定机动车一方承担事故主要责任的,标准明确机动车一方在70-80%比例范围内承担损害赔偿责任;公安机关认定行人一方承担事故主要责任的,标准明确行人一方在60-70%比例范围内承担损害赔偿责任。













尊敬的父老乡亲:
全南县人民法院始终坚持以人民为中心,把群众满意作为衡量工作成效最高标准。如果您认可我们的工作,一个“满意”就是我们前进的不竭动力。如果您对全南县人民法院在作风、效率、服务、廉洁方面有任何意见建议,请拨打赣州中院民意受理中心意见受理热线0797-8312368。期待您的持续关注和支持,我们将不断改进,用心为您提供优质的司法服务。
原标题:《最新!江西统一交通事故损害赔偿项目计算和责任比例划分标准!》