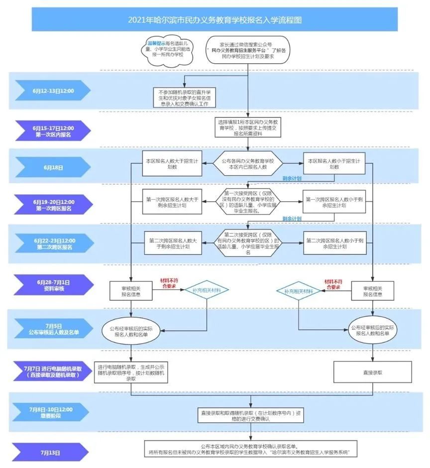
6月15日,哈市义务教育学校招生工作将全面启动,公办民办学校正式开启报名通道,为方便家长报名,提前熟知报名流程,我省教育部门特为家长们梳理了报名流程图,供大家操作中随时查阅。针对家长们关心的民办义务教育学校招生报名问题,我省教育部门归纳出16个热点问题进行权威解答。

6月15日0时-17日12时,适龄儿童、小学应届毕业生家长通过“民办义务教育学校招生服务平台”,选择填报1所本区民办义务教育学校。
6月19日0时-20日12时,对本区内报名人数少于招生计划的,第一次接受跨区(仅限没有民办义务教育学校的区)的适龄儿童、小学应届毕业生报名。
6月22日0时-23日12时,对第一次跨区报名人数少于剩余招生计划的,第二次接受跨区(仅限其他有民办义务教育学校的区)的适龄儿童、小学应届毕业生报名。
温馨提示:请家长认真阅读招生政策解读,并确认填报信息准确无误。适龄儿童、小学应届毕业生一经报名民办义务教育学校,即视为放弃公办小学学区或公办初中对口资格。报名未被录取的、报名民办校后又不想去的、报名了但资格审核未通过取消报名资格的,均视为放弃公办小学学区或公办初中对口资格。


手机访问
方法一:手机搜索公众号“民办义务教育学校招生服务平台”
(微信号gh_6ad7d7235bb2)关注,进入民办义务教育学校招生服务平台。
(所有报名信息相关通知消息均由该公众号推送)
方法二:识别下方二维码,直接关注进入。
点击底部菜单栏:报名入口
点击:民办招生报名
点击:授权


进入招生平台
打开服务平台首页后,系统还提供帮助手册,包含 “官方资讯”“操作提醒”“常见问题”等,用户可根据需要点击查看。


选择学校
进入平台首页:
✔ 方法1:上滑查看学校。
✔ 方法2:在搜索框填写“想要查询的学校名称”,进行搜索。
✔ 方法3:点击【地区】、【学段】查找。

进入学校申请该校
家长为孩子报名时,仔细阅读该校招生计划,有需要可以拨打学校热线电话,进一步了解。确定申报该校时,点击“申报该校”按钮,填写报名信息。

填写监护人手机号和验证码进行绑定。

(注意:一个身份证仅能报名一所学校,一旦申报将不能修改和再次报名其他学校!)

按照申报学校报名模板,填写对应真实准确的报名信息。
填写法定监护人姓名、与儿童关系、联系手机号等相关信息。
(温馨提示:提前浏览报名模板,准备好需要上传的资料,报名时事半功倍。)

按照报名模板要求,顺序填写。上传的照片要求高清晰易辨认,大小不超过2M,所有要求上传的照片均有示例,参照上传即可。
以下为哈尔滨小学模板示例(具体报名以实际为准)



★签名:监护人确认所填信息无误,在此处签名。签名要求清晰可辨,不能连笔。
填写完毕后
填写完毕后,公众号会推送报名进度通知,等待进入下一环节。

消息通知
提交报名后,会进入逐级审核阶段。报名的所有信息都会通过“民办义务教育学校招生服务平台”公众号进行通知推送。

审核状态
在“我的-我的报名”中,能看到报名审核的状态和时间提示。


报名成功 参与摇号
教育局会安排统一地点,由监管部门负责监督,直播平台全程录制,公开公正全透明进行随机摇号环节。

通过随机摇号中签的家长,可以开始缴费。缴费分为:微信和农行缴费两种方式。


当家长成功缴费之后,遇到特殊情况不能上学时,可以在我的缴费中点击退款按钮。待审核通过,退款会自动返回您的账户并发送消息通知。

1. 民办义务教育学校招生执行什么政策?
我市民办义务教育学校招生政策继续执行《哈尔滨市民办义务教育学校招生工作实施细则 ( 暂行)》(哈教规〔2020〕1 号)。
2. 我市民办义务教育学校是否与公办学校同步招生?
我市民办义务教育学校招生工作按照“谁审批谁管理”的原则,由所在区、县(市)教育局统一管理,与公办义务教育学校同步招生。
3. 我市民办义务教育学校招生对象和范围是如何规定的?
民办小学应招收入学前年满 6 周岁(截至入学当年 8 月 31 日前)有学习能力的儿童,且须符合区、县(市)教育局制定的户籍(居住证)、房产等相关要求。
民办初中应招收小学应届毕业生,且须符合区、县(市)教育局制定的户籍(居住证)、房产等相关要求。
九区所辖民办义务教育学校以面向本区范围内招生为主,在本区的报名人数小于招生计划数时,经本区教育行政部门同意,剩余计划可以跨区(没有民办义务教育学校的区优先 , 下同)招收适龄儿童、小学应届毕业生。九县(市)所辖民办义务教育学校不得招收非本县(市)生源。
4. 户籍所在区没有民办义务教育学校,能报名其它区的民办义务教育学校吗?
民办义务教育学校在本区的报名人数小于招生计划数时,户籍(居住证)所在区没有民办义务教育学校的适龄儿童、小学应届毕业生可以跨区报名。
5. 户籍所在区有民办义务教育学校,能报名其它区的民办义务教育学校吗?
没有报自己户籍(居住证)所在区的民办义务教育学校,并且其它区的民办义务教育学校在其所在区和没有民办义务教育学校的区的适龄儿童、小学应届毕业生报名后仍有剩余计划,才可以报名其它区的民办义务教育学校。
6. 民办义务教育学校招生入学方式是如何规定的?是否可以通过笔试、面谈等方式招生?
民办义务教育学校严格执行免试入学政策。对报名人数超过招生计划的学校,实行电脑随机录取,随机录取比例为当年招生计划的 100%。报名人数未超过当年招生计划的,直接录取。跨区报名人数超过剩余计划数的,按剩余计划数 100% 电脑随机录取。跨区报名人数未超过剩余计划数的,直接录取。
民办义务教育学校严禁招收特长生,严禁以各类考试、竞赛、培训成绩或证书证明等作为招生依据。严禁民办义务教育学校以任何名义、任何形式提前组织报名、开展招生。也就是说,通过笔试、面试、面谈等方式“掐尖”招生、提前招生、违规争抢生源,都是不允许的。
7. 孩子在民办学校小学部(或幼儿园部),是否可以直升民办初中(或小学)?
九年一贯制民办义务教育学校小学部毕业生可以根据学生意愿直升本校初中部,直升学生不列入随机录取范围,拟直升学生数大于初中部招生计划数的,也须采取随机录取方式确定直升名额。
设有幼儿园部的民办义务教育学校,在《哈尔滨市民办义务教育学校招生细则》(哈教规〔2020〕1 号)发布之日(2020 年 5 月 22 日)前的在园幼儿可以根据入园约定和幼儿意愿采取直升方式入本校小学部,具体办法同上述小学直升初中办法。2020 年 5 月 22 日起,新入园的幼儿不再允许直升。
8. 有意愿让孩子去民办义务教育学校上学,如何获得民办义务教育学校招生信息?如何进行报名?
2021 年,我市民办义务教育学校继续通过 " 民办义务教育学校招生服务平台 " 进行招生,家长可用微信搜索公众号 " 民办义务教育学校招生服务平台 ",6 月 11 日后 , 家长可通过“民办义务教育学校招生服务平台”发布的招生信息和政策解读,了解各民办义务教育学校招生的相关要求和报名流程,进行网上报名、填报志愿。
9. 民办学校和公办学校能够兼报吗?
公办民办义务教育学校实行同步招生,义务教育阶段适龄学生只可选择公办或民办其中一种入学方式,不可兼报。
10. 如果报名民办学校了,还能进学区小学或对口初中吗?
适龄儿童、小学应届毕业生一经报名民办义务教育学校,即视为放弃公办小学学区或公办初中对口资格。也就是说,报名未被录取的、报名民办校后又不想去的、报名了但资格审核未通过取消报名资格的,均视为放弃公办小学学区或公办初中对口资格。这些适龄儿童、小学应届毕业生由所在区、县(市)教育行政部门统筹安排入学。
11. 可以同时报几所民办义务教育学校吗?
不可以,报名民办义务教育学校的,每名学生只能选报 1 所。
12. 孩子现在就读 “六三”学制的小学 5 年级,可以报名“五四 ”学制的民办初中吗?
不可以,严禁将小学未毕业学生或无小学学籍材料的学生招收到初中学校就读。“六三”学制的小学 5 年级不是毕业年级,不可以报名“五四”学制的民办初中。
13. 民办义务教育学校违规招生怎么办?
对存在违规招生行为的民办义务教育学校,所在区、县(市)教育局应通报批评并责令其限期整改,情节严重的,酌情核减该校当年或下一年度的招生计划数,直至停止招生。
14. 义务教育学校标准班额、校额执行什么标准?
小学、初中标准班额分别不超过 45 人、50 人。原则上义务教育学校在校生不超过 2000 人、九年一贯制学校在校生不超过 2500 人。各区、县(市)要加强对学龄人口变化的预测分析,从生源规模实际出发,及时新建、扩建、改建学校,有效扩大学位资源供给,确保本区、县(市)义务教育阶段学生的就学需求;严格控制起始年级班额,小学、初中起始年级必须按照国家规定班额标准编班,严禁出现新的大班额;采取有效措施,加快消除且不得新增大校额,确保在本区、县(市)义务教育优质均衡完成时限的前一年消除大校额。
15. 我市今年小学、初中新一年级班科任老师怎么确定?新生如何分班?
我市所有小学、初中继续采用“两先、一抽、不调”的办法分班。继续通过电脑随机方式均衡分班,继续通过抽签方式确定班主任和任课教师组合。班级和教师组合一经确定,不得调换。学校新生分班和抽签确认班主任及任课教师时间为 8 月 28 日。民办义务教育学校新生进行电脑随机分班通过“民办义务教育学校招生服务平台”操作。
16. 如果对中小学招生工作中的相关政策、具体问题,比如说上哪个学校自己不太了解,应该咨询哪个部门?
依据《义务教育法》等规定,各区、县(市)教育行政部门是义务教育招生的责任主体。所有初中、小学(含市直及民办学校)的招生工作,如报名条件、学区划分、民办学校招生方式、均衡分班等,均由各区、县(市)组织实施并全程监管。因此,遇到中小学招生工作中的具体问题,应按照户籍或居住证所在地,向各区、县(市)教育行政部门进行咨询。
缴费方式
【方式一】农行掌银缴费(学校支持农行支付 ):家长应提前到农行任一网点开立 1 张农行卡(1 类账户)同时办理掌上银行 App,且必须同步办理 K 令 1 个,以方便线上缴费。
【方式二】微信缴费:中签后,在缴费页面选择 " 微信支付 ",输入微信钱包密码提交,即可缴费。
【方式三】线下学校缴费:中签后,在报名学校进行缴费操作。
注意事项
1. 家长必须持续关注公众号。所有的通知信息会通过公众号进行推送, 如因个人原因没有查看到消息提醒,导致不良后果,责任需由家长方承担。
2. 网上填报:通过菜单栏【报名入口】,进入 "民办义务教育学校招生服务平台" 进行线上报名。根据信息逐项填写,填写的信息务必与证件的信息保持高度一致,以免造成比对不通过。民办学校报名时,应选择其中一所,不可同时兼报。
3. 报名时家长需按照户口地址或居住证地址申报对应片区学校,并仔细核对是否满足该学校招生计划要求。如果没有申报学校对应片区的户口,可根据该申报学校具体要求提供房产信息等其他证明资料。
4. 家长填报信息时不要中途退出,否则之前填写的信息无法保存,需要重新填写。
5. 报名证件要真实有效,证件拍照上传要清晰,照片大小限制在 2M 以内,户籍资料上传图片时要分别上传 3 张图片(包括户口首页、户主页、学生本人页),上传图片时注意查看示例图片,保证是需要上传的对应图片。如发现提供虚假证件,监护人要承担相关法律责任。
温馨提示:如有其他疑问,请联系申报学校及当地区教育局。
道里区小学:84696417
道里区初中:84699013
网址:http://www.hrbdl.gov.cn/
道外区小学:87858115
道外区初中:57635598
网址:http://www.hrbdw.gov.cn/
南岗区小学:87573526
南岗区初中:87573502
网址:http://www.hrbng.gov.cn/
香坊区小学:51860181
香坊区初中:51860028
网址:http://www.hrbxf.gov.cn/
平房区:86805370
网址:http://www.hrbpf.gov.cn/
松北区:88080035
网址:
http://www.songbei.gov.cn/
呼兰区:57321399
网址:http://www.hulan.gov.cn/
阿城区:53744646
网址:http://www.acheng.gov.cn/
双城区:83363012
网址:http://www.hrbsc.gov.cn
五常市:53522838
网址:
http://wuchangedu.hljwch.gov.cn/
尚志市:53324305
网址:
http://www.shangzhi.gov.cn/
宾 县:57982720
网址:www.chinabx.gov.cn/
巴彦县:57510016
网址:www.bayan.gov.cn
木兰县:57088547
网址:www.mulan.gov.cn
通河县:57427464
网址:www.hrbtonghe.gov.cn
延寿县:53023784
网址:
http://www.hlyanshou.gov.cn/
方正县:57117911
网址:http://www.hrbfz.gov.cn
依兰县:57280177
网址:http://www.hrbyl.gov.cn/
市教育局:84617240
网址:http://www.harbin.gov.cn/
幼升小家长可扫描下方二维码加入
原标题:《@全市小升初家长,还有6天!提前了解报名操作流程,16个热点问题全说明白了》