6月7-9日
清城区开展大规模免费核酸检测
检测点具体信息如下
凤城街采样地点
时间:18:00—次日7:00
田龙
凤城水产广场
城西
飞来湖
清郊
廉政主题公园
竹仔园
麦围
东湖广场
花厅
古城
东门塘体育公园广场
向群
沙田
沙田环卫停车场
沿江
康和广场
石狮
西门
名都广场
西门塘
翠湖
飞来湖公园牌坊广场
凤桂园
中山公园正门
龙船塘
高基里
法治公园
凤宇
白马塱河堤边
后街
后街停车场
麻寺田
西湖
西湖广场
朝阳
天湖
鹤堂
松岗路凤城消防救援站
东门
城市广场中庭广场
大观
武安
东城街
时间:18:00—次日8:00
村/社区
咽拭子采样场所选址
平安
医灵庙拆迁部空地 A1
九龙湾商铺003-004铺位A2
金湖
金碧湾花园外健身广场A3
阳光嘉园外凤城广场A4
天湖郦都小区内花园A5
保利二期外合头路A6
青云
聚龙片区—原活力城大门侧(农商银行旁)A7
青云片区—青云社区岗亭大门侧
(青云新区售楼部旁)A8
莲发
二巷公园(莲塘大街聚丰粮油对面)A9
16巷广场A10
时代美居对出外面的空地A11
基龙
和平小区旁边体育公园A12
黄记粥城背后体育公园A13
敏捷
莲塘体育公园A14
敏捷东门停车场A15
时代
时代倾城销售中心篮球馆A16
东城长埔路6号(时代翰林府)A17
长埔
长埔长东球场A18
石板
澜水
澜水中心村西街体育公园A19
莲塘
莲塘卫生室A20
江埗
新桥村委会A21
新桥
新星3154
大塱
大塱村委会A22
黄金布
平塘与黄金布交界处A23
平塘
白庙
广东工程职业技术学院
广东财贸职业学院A24
广东科贸职业学院
广东财贸职业学院
广东交通职业技术学院
广东建设职业技术学院
清远职业技术学院
广东南华工商职业学院A25
工贸学校
广东碧桂园职业学院
广东岭南职业技术学院
广东南华工商职业学院
洲心街
时间:18:00—次日7:00
村(社区)
采样区场所选址
连石
洲心一中
塘坦
塘坦村委会
洲心
洲心市场活禽摆卖区
洲沙
旧洲沙小学
沥头
沥头村委会
青联
青联村委会
联岗
联岗村委会
凤凰
凤凰春天花园
沙湖
沙湖村委会
伦洲
塘坦村委会
维港
1.静福广场
凤鸣
1.凤鸣小学
2.三角小学
学联
永安南路环卫所车队旁
永安
1.义乌商贸城正门广场
2.清城中学
启明
市体育馆广场
光明
凤翔
1.市体育馆广场2.凤凰春天花园
3.碧桂园山湖城
三角
三角社区
南埗
清城中学
振南
江南
明珠广场志愿者驿站旁
连江
丽景体育公园
横荷街
时间:18:00—次日6:00
村委
采样区地址
百加居委会
昊廷哥
佛祖居委会
爱星村球场
岗头村委会
岗头村委会广场
赤岗村委会
赤岗村委会停车场
大有村委会
原大有学校
青山村委会
青山村委会停车场
玉塘村委会
竹仔顶村篮球场
车头村委会
上冰塘村篮球场
横荷居委会
林兴村球场
打古居委会
打古下王村篮球场
荷兴社区
万豪公园球场
高新区
天安智谷会展中心外广场
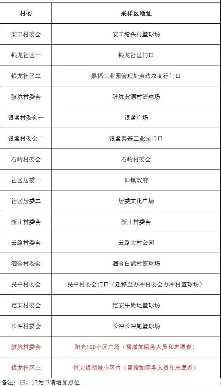
源潭镇
时间:18:00—次日10:00
村委
采样区地址
新田村委会
源潭一中
新马村委会
金星村委会
青龙村委会
青龙小学
大垯村委会
秀溪村委会
源潭中心幼儿园
源潭社区(源新三路)
源潭社区(其余)
源潭中心小学旧校区
大连村委会
源潭二中
迎咀村委会
连安村委会
连安小学
连塘村委会
东坑村委会
台前村委会
松塘小学
松塘村委会
踵头村委会
洞尾村委会
大龙小学
大龙村委会
高桥社区
高桥小学
黄茅村委会
黄溪村委会
积余村委会
龙塘镇
时间:18:00—次日7:00

石角镇
时间:18:00—次日8:00
村居
拟采样区地址
北部万科城
清城颐华医院(原汉尔斯医院)
美林湖
碧桂园
美林湖体育基地
民安村委会
马头村委会
民安市场
石角居委会
城中居委会
抗洪公园
塘头村委会
南村村委会
黄布村委会
金保利售楼部斜对面
灵洲村委会
新基村委会
界牌村委会
新基村委会
塘基村委会
石岐村委会
石岐村委会
沙步村委会
沙坑村委会
田心村委会
田心村委会
回岐村委会
舟山村委会
舟山村委会
兴仁居委会
七星村委会
兴仁居委宋屋村篮球场
广清园区
界牌工业园
讯通公司
飞来峡镇
时间:6月7日18:00—6月8日11:30
6月8日18:00—次日8:00
飞来峡中心小学
飞来峡一中
高田学校

清远发布编辑部出品
来源:清远+客户端
原标题:《清城区开展大规模免费核酸检测详细地址和时间安排》