2021年上海市普通高校招生统一文化考试将于6月7日(星期一)至6月9日(星期三)举行。普陀区共设置了5个标准化考点。
具体考试科目、时间、普陀区考点安排如下:
考试科目和时间安排

笔试考点安排

外语听说测试考点安排

注意事项
1. 考生务必严格按照笔试准考证和听说测试准考证上的考试时间和地点参加考试。7日上午语文科目考试在开考后15分钟(上午9:15)禁止考生进入考点考试;7日下午数学科目考试在开考后15分钟(下午3:15)禁止考生进入考点考试;8日下午外语笔试(含听力)科目考试开考前15分钟(下午2:45)禁止考生进入考点考试;外语听说测试须按准考证上的考试场次提前45分钟到考点报到,提前35分钟进入准备室。由于6月7、8、9日是工作日,请广大考生和家长充分考虑交通、天气等因素,合理安排出行时间及路线,至少提前45分钟到达考点。
2. 考生务必仔细阅读考场规则和注意事项,严格按照要求参加考试。为使考生熟悉外语听说测试考试流程,市教育考试院制作《上海市普通高等学校招生统一文化考试外语听说测试考生操作讲解视频》,请认真观看。
3. 考生须自觉遵守考场规则,诚信考试。警惕网上虚假信息,保护自身利益,勿存侥幸心理。如有违规、违法行为将按《中华人民共和国教育法》、《国家教育考试违规处理办法》及《中华人民共和国刑法修正案(九)》严肃处理。
4. 考试期间,考生应做好个人防护,保持正常饮食习惯,并注意天气变化。送考家长在考点门口应避免人群聚集,考试期间应确保手机畅通。
考场规则和其他注意事项
也要了解清楚哦!



2021年普通高等学校招生全国统一考试(6月份)暨上海市普通高等学校招生统一文化考试外语听说测试考场规则


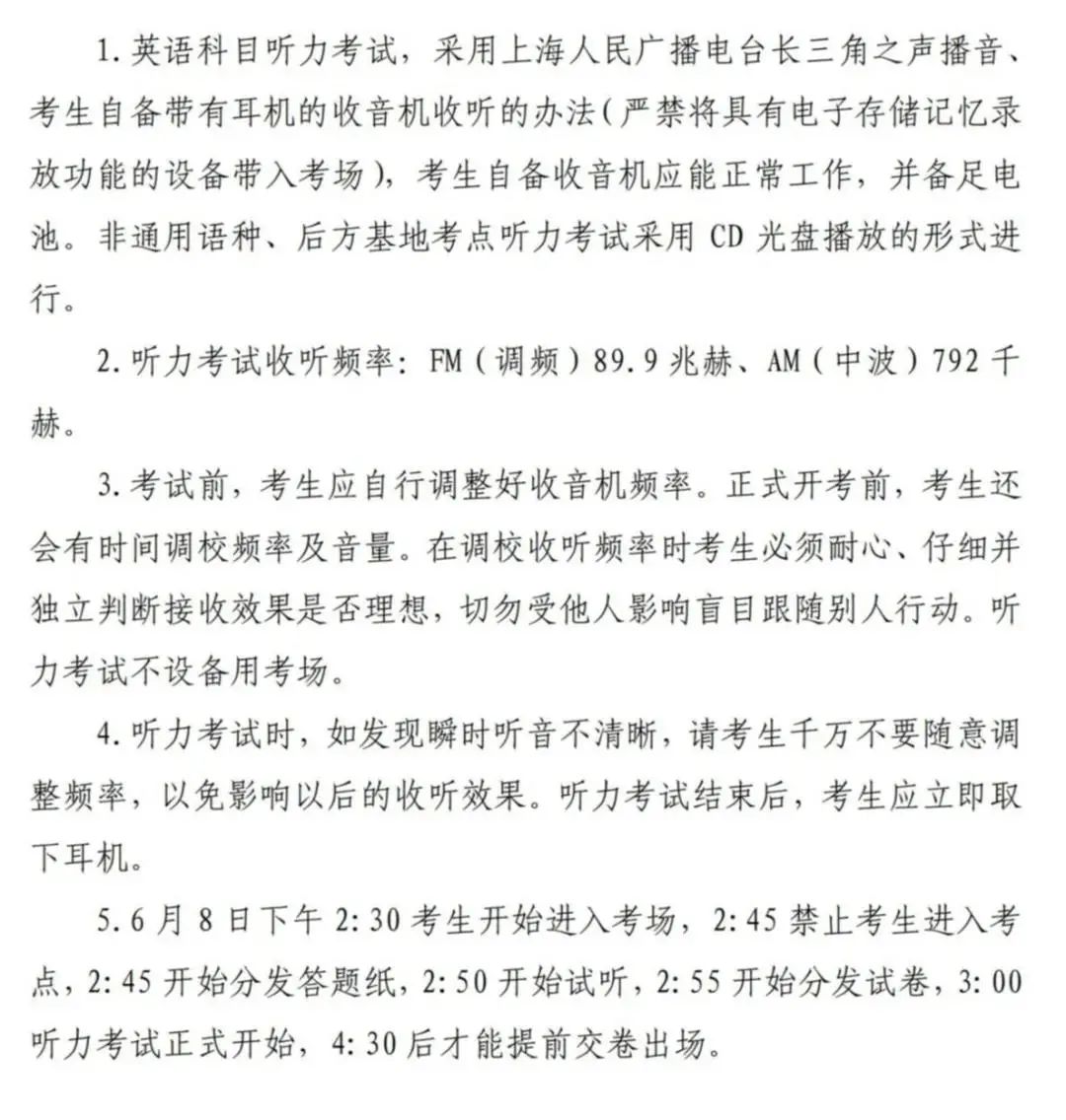
2021年上海市普通高等学校招生统一文化考试听力考试注意事项


最后
小编还为大家准备了
普陀区高考考点
周边交通管制区域及停车指南!
1
上海市曹杨第二中学

交通管制区域及停车分布

2
晋元高级中学

交通管制区域及停车分布

注:万泉路408号、414号进小区车辆可通行,出小区车辆一律右转往富水路方向行驶。
3
上海市宜川中学

交通管制区域及停车分布

注:华阴路校门口禁止停车。
4
上海市曹杨中学

交通管制区域及停车分布

注:校门前左右50米区域禁止停车。
5
上海市甘泉外国语中学

交通管制区域及停车分布

6
上海外国语大学附属普陀实验
学校(应急考点)

交通管制区域及停车分布


12
警方提示

普陀交警将根据实际情况,视情对临近考场的道路采取临时性管制措施,请广大驾驶员及送考家长积极配合交警工作。同时,民警也将结合违法鸣号整治,对车辆乱鸣号、乱停放等违法行为加强执法管理,确保高考的顺利进行。
预祝各位考生
在考试中取得优异成绩!

资料:上海普陀教育、警民直通车_普陀
原标题:《2021年高考考试科目、时间、普陀区考点信息和注意事项全知道!》