
6月2日,记者从兴安盟教育招生考试中心获悉:
2021年普通高考将于6月7、8、9日进行。
全盟共设6个考区(六个旗县市)、12个考点、279个考场。
其中,乌兰浩特市4个考点,100个考场;
科右前旗 2个考点,48个考场;
扎赉特旗2个考点,47个考场;
突泉县1个考点,35个考场;
科右中旗2个考点,46个考场;
阿尔山市1个考点,3个考场。
全盟普通高校招生报名总人数为10361人,其中参加普通高校全国统一考试的考生有8250人,参加全区高等职业院校招收中等职业学校毕业生报名人数为 2111人。
报名总人数10361人比2020年报名总人数11121人减少了760人。普通类报名总数8250人比2020年普通类报名总数8974人减少了724人。职业类报名总数2111人比2020年职业类报名总数2147人减少了36人。
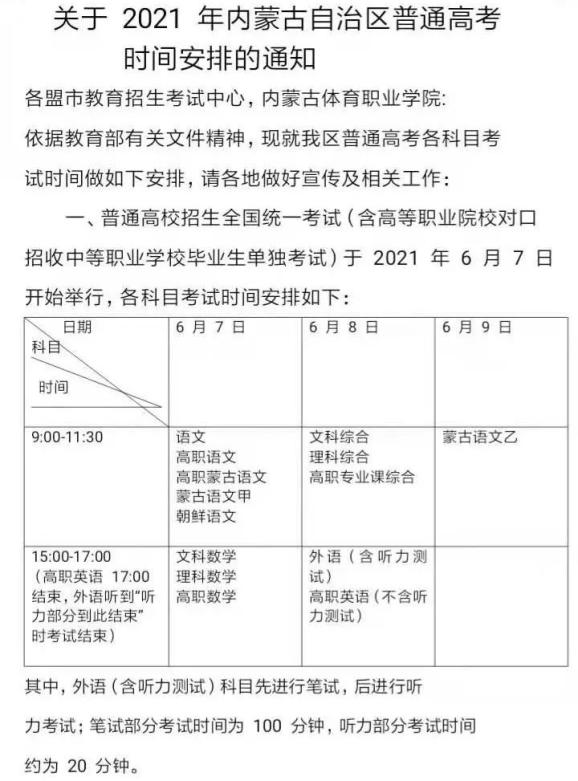
高考时间如下:(点击图片可放大)

距2021年高考的时间越来越近
家长们似乎也多了一些紧张
14个考前针对性建议
家长们认真读一读
1
考试前学生最担心的是什么?
考生考试前最多的担心是“怕考试发挥失常”。
许多学生在过去大大小小的考试中都偶尔出现过一、二次考试发挥失常,同学们自然害怕在这关键的一考中又出现失误。实际上所谓考试发挥失常,它产生的主要原因往往与出题过偏、怪、难有关。
因此家长可以向孩子解释,高级别的正规考试,出题是比较严谨认真的,反而不会出现有时在学校考试出现的怪题、偏题,不会让你看到题摸不着北。
2
学生有哪些压力?
理解孩子有哪些压力,你才能真正帮到他。
一般说来同学们的压力来自两方面,一是心理上的,怕自己考得不好,达不到父母的期望;二是身体上的(这个反而被家长们忽视),长时间的紧张作息,超强度的听课做题,睡眠不够,他的身体自然感觉不舒服、累、压抑。
因此,家长一方面要按照孩子的实际情况设定期望值,另一方面要多关心他的身体健康,保证睡眠,同时包容他的负面情绪。
3
家长不该说什么?
不要总是问“复习得咋样了?”因为孩子没法回答你!事实上没有人是“复习完了”才去参加考试的,总会有点不放心没把握。而如果他实事求是地回答你“没复习好”,这个信息又会强化他内心的不安,增加他上考场的压力。
不要总是跟孩子讨论最后的结果。有的家长为了让孩子抓紧一切时间学习,言语中带着威胁和恐吓。
试想一下,如果我们要从一条湍急的河流上走过一座独木桥,过桥之前不断地说掉下去会如何如何,那么过桥的时候还能走的安稳么!
4
为什么越临近考试,
孩子反而疲沓不想学?
基本上遇到的学生都反映他们会在某个阶段有这种感觉:一方面内心很焦急,一方面却又感到说不出的疲倦以至学习没效率。
当孩子出现这种状况时,请家长首先理解,这是大脑给出的一个信号:孩子需要适当休息调整了。
人的大脑与其他器官一样,需要劳逸结合,如果外界强制性地给予学习任务,大脑自身的保护机制便会产生所谓“保护性抑制”,就是说这时候的大脑已经没有运转的效率了!
这个时候家长可以想想孩子平时都喜欢什么活动,提醒他休息休息。一名高三学生在课间织毛线,原来,她减压的一个办法是做自己喜欢的活动,这么做的确感觉好一些。
5
如何面对自暴自弃的孩子?
一些基础差的孩子这个时候容易自暴自弃,“反正我不行,复习也没用”。实际上,最后的冲刺对高考考生可能改变不大,但对中考考生,由于初中的知识点相对简单,我们的确看到有一些同学就是靠最后冲刺大幅提高中考成绩的。
“临阵磨枪,又快又光!”我们做家长的要这么给孩子打气。
6
如何回答孩子“如果我考不好怎么办?”
几乎每个孩子都会问父母:“如果我考不好怎么办?”有的家长说:“无所谓,考不好就考不好!”有的家长说:“考不好就完了,我没办法,到时候你自己看着办吧。”
这两种回答都不可取,考试对孩子、对家长都很重要,不可能无所谓,这么回答要么口是心非,要么是对孩子早已失去信心;而强调考不好的可怕后果,则会干扰孩子对学习的专注。
这个时候最好认真的、诚实的与孩子共同面对这个问题,承认考不好的确是我们不愿接受的,但无论怎样现在都要尽心尽力,“咱们尽力!”只有这样,将来才不会后悔、自责。
7
最后阶段家长能为孩子做什么?
决定学习成绩的有三个方面的条件:学习方法,学习习惯,学习心态。方法和习惯,已经不是考前我们能立竿见影地改变的了。所以这个时期,看到孩子或这或那的许多毛病,不要急于去纠正他。
你能为孩子做的,是使他在这个时期保持一个稳定的学习心态。
具体来说,一是照顾好他的饮食、生活起居,二就是闭上批评的嘴巴。也许他吃饭的时间有点长,也许他在厕所磨叽了半天,也许一晚上他去厨房翻了几次冰箱……不管怎样这段时期不要吭声,这是你对孩子的体谅,这就是我们能为孩子做的。
8
考试期间吃什么、穿什么?
吃、穿在这里也提醒大家注意,考试期间最好让孩子吃熟悉的食物、穿舒服的旧衣服。有的家长可能想在这几天帮孩子加强营养,虽说营养的保证很重要,但那应该是半年前、一年前就注意的,而不是靠这几天。
考试期间的饮食最好跟他平时的饮食一致,熟悉的食物使人放松。同样,熟悉的衣服也会使孩子更放松。
9
考试期间孩子失眠怎么办?
有一个年轻老师讲述她第一次高考失败的经历:高考的前一天晚上,她怎么都睡不着,结果被她妈妈发现了。
她妈妈非常生气,不停地数落晚上不睡明天将如何晕头涨脑、考不好试等等。最后她妈妈整晚一直守在她旁边等她睡着。结果,她一夜都没有睡着。第二天也真的是昏昏沉沉,那一年的高考失利了!
我们都希望孩子在考试期间能睡好。但万一你的孩子失眠了,千万要告诉他,没关系,不影响做题!
人是有应激功能的,24小时不睡觉,大脑还能正常工作!如果孩子在考试前也相信这个道理,反而临考前能够释然,睡个好觉。
10
考试期间孩子生病怎么办?
一般说来,只要孩子不是那种病得不能坐下来拿笔写字,生病对考试的影响其实就只是心理上的,并不会妨碍大脑思考。
大家对这一点可能感到很难理解。基本的解释是:大脑工作在生理上实际只需要两个条件,葡萄糖和氧气。
有这两个条件,就能做题、思考。身体的不舒服可能会分散我们的注意力,心理上造成我们的不安,实际的影响没有那么可怕。
因此,万一孩子在考试期间生病了,家长也要给他这样的信念:影响不大!甚至可以跟他说:“你都生病了,如果没考好也是能理解的。”这样孩子反而能放下包袱,轻松应考。
11
教会孩子及时处理不利的考场环境
几年前一名孩子参加考试,一名监考老师坐在他旁边,不断地翻看他的卷子。
这种情况老师的行为是违反考场规定的,孩子本可以及时提出意见及时投诉!
早点告诉孩子,考场上无论是什么影响到自己答题,都要及早举手向监考老师提出。
12
考试当天中午,如何帮孩子放松?
许多同学上午考试回来,兴奋得没法午休。
家长们看着急在心里,又不知怎样劝孩子平静下来。这时可以这么说:“躺一会儿,不必非得睡着,让身体放松休息一下,等会我叫你。”
睡眠是不能带着睡眠压力的,这样轻描淡写地说,孩子更容易入睡。注意睡眠的时间并不是越长越好,一般入睡后不要超过半小时,在他进入深睡眠以前一定要叫醒他。
13
头场考试考砸了怎么办?
哪怕学习最优秀的学生,如果第一场考试考砸了,都不可避免地影响他的心情。
处理不好还会牵连到他后面的考试。一旦出现这种情况,首先我相信大部分家长能做到不责怪孩子。
但要提醒的是,我们容易犯另一个错误:“别想了,想了也没用!”“不会的,情况没你说的那么糟!”这其实是在盲目地否认孩子的失利,孩子会感觉父母不能接受他的失误。
孩子当然知道“想了也没用”,他也知道“只是这一门课考砸”,但他内心是惴惴不安的!
家长这时候特别需要去倾听他的不安,他的委屈,他的自责。只有有人理解他,才能让他稍稍好受一些。
当然如果孩子一直沉浸在考试失利的情绪中,家长可以试着问他:“现在怎么办呢?”请放心,绝大部分孩子是理性的,当情绪平稳以后,他能够振作起来。
14
考生在考完自己弱项学科后,
最容易出现哪些“心理问题”?
经常出现这样的情况,考生考试下来,神色凝重地说:“我好像没涂答题卡?”
“记不清是不是在卷子上答的,好像只是在草稿纸上做的?”家长每每听到大惊失色,努力帮助孩子回忆到底涂没涂答题卡。
其实,老师在考场监考时,几乎没有发生过交空白答题卡的情况。考场上会来回督促同学们进行检查。
个别同学之所以出现这种不安,与他的考试压力有关。无论哪个人,当他对一件重要的事情感觉失控甚至完全没法控制时,都很容易产生强迫行为或强迫观念。
举个例子,假如你住的小区连续被盗,人人惶惶不安,你出门离开家的时候便会不由自主地怀疑“我锁好门了吗?”
因此,当孩子下考回来告诉你他的担忧时,大可不必惊慌失措,安慰他,帮他尽快调整到下一场的考试中去。
祝福
所有的高考学生
如愿以偿
考出自己的理想分数!
来源/兴安日报
原标题:《兴安盟考区、考点、考场情况出炉》