武汉市各个区教育局已公布最新2021年的义务教育阶段公办学校入学范围,并在5月31日在各区政府门户网站上进行了公示(点击文末阅读原文查看)。
现将各区义务教育公办学校服务范围公示汇总公告如下,方便家长们查询。
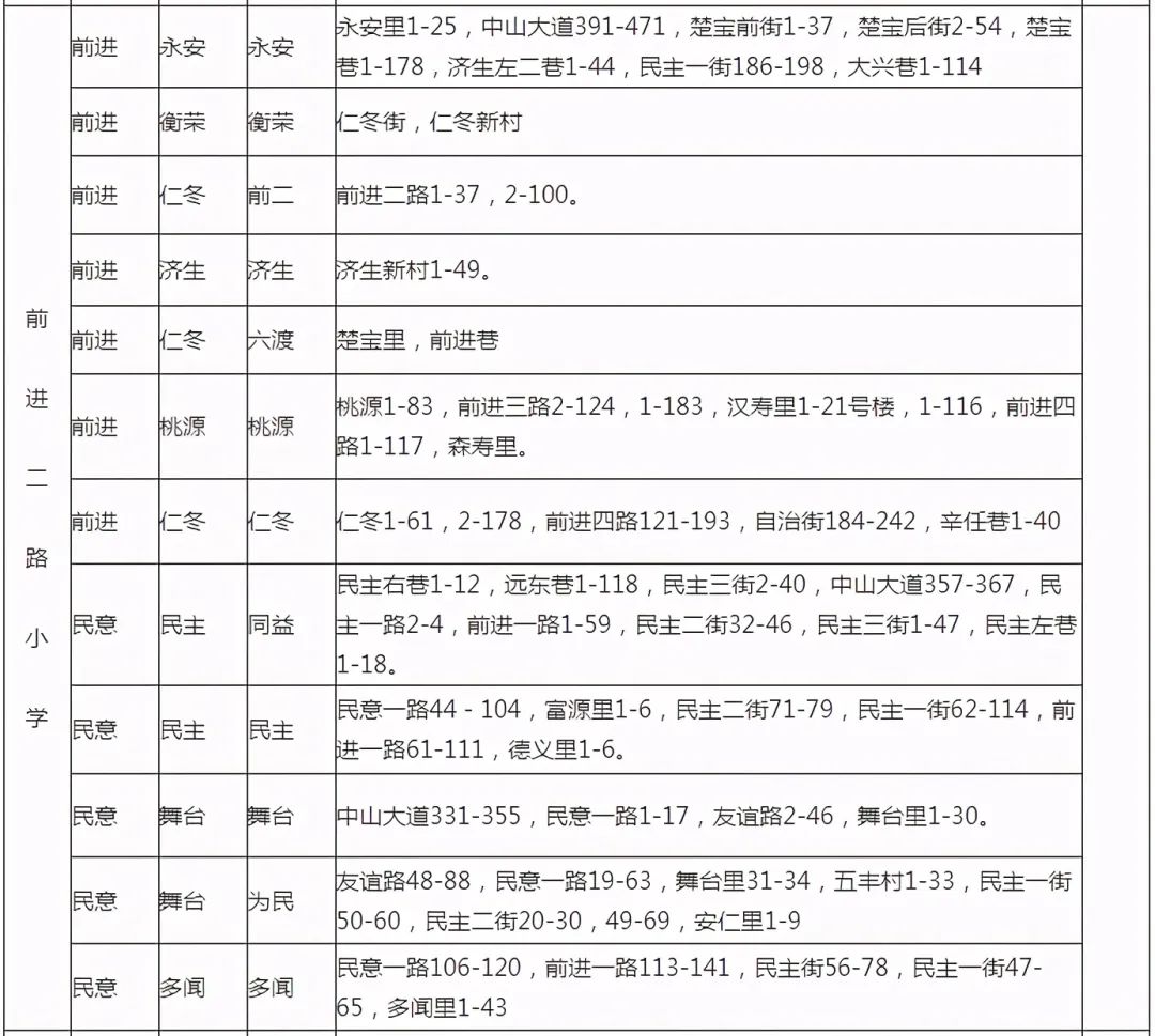
江汉区
向上滑动浏览
▼
















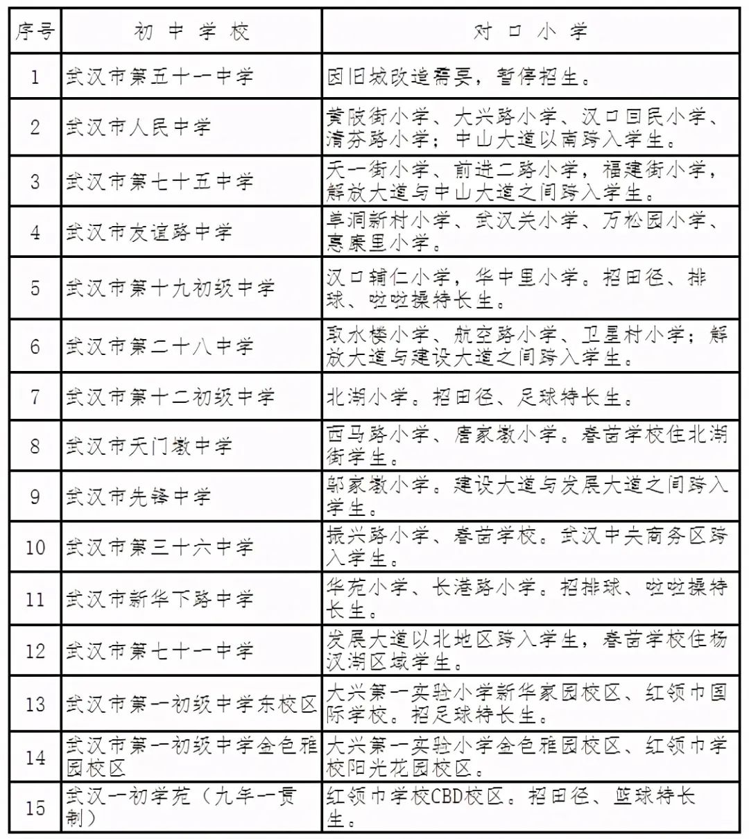
公办初中对口划片范围


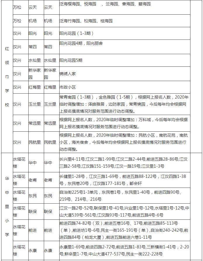
江岸区
向上滑动浏览
▼


公办中学入学服务范围预安排

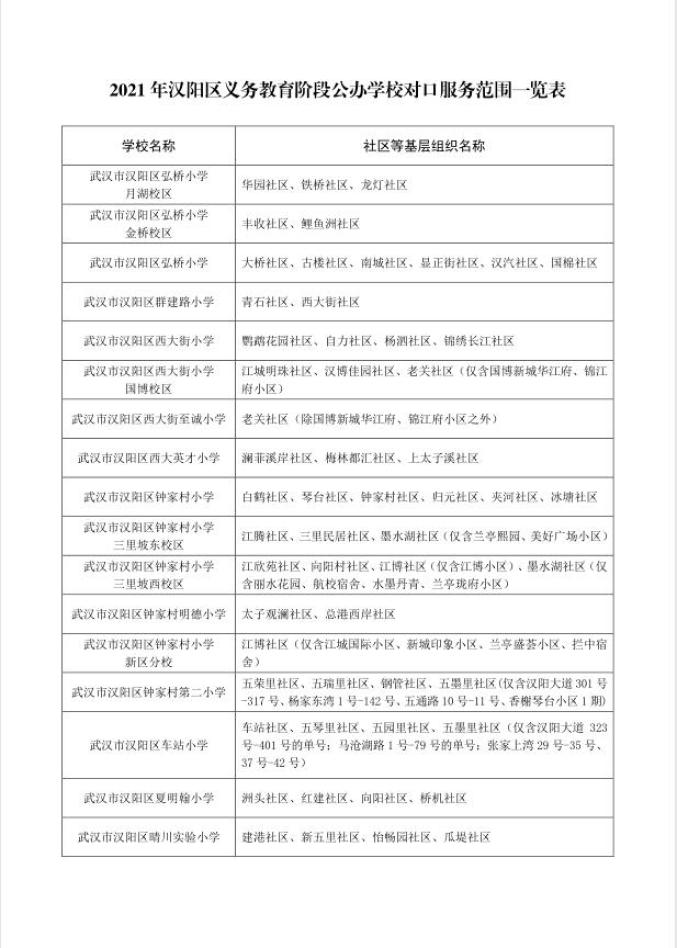
汉阳区
向上滑动浏览
▼



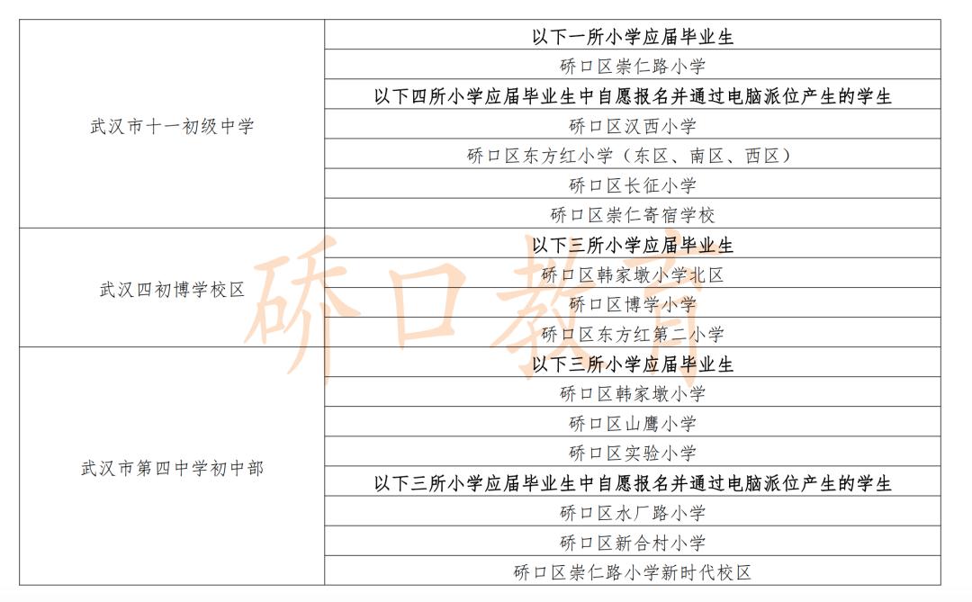
硚口区
向上滑动浏览
▼












公办初中招生范围划分




洪山区
向上滑动浏览
▼









新洲区
向上滑动浏览
▼











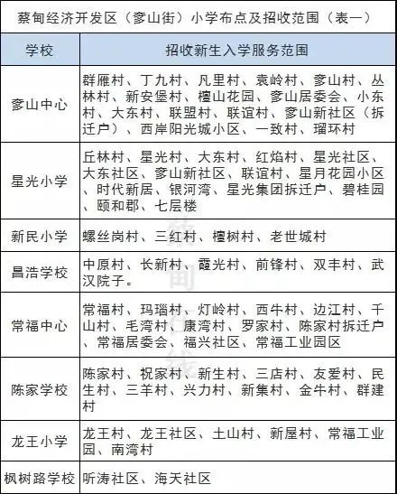
蔡甸区
向上滑动浏览
▼


黄陂区
向上滑动浏览
▼
黄陂区2021年初中对口入学继续坚持以单校划片为主要方式,按照相对就近、对口直升的原则,合理有序做好招生入学工作。
1、街乡辖1所初中,该初中对口其辖区所有小学;
2、街乡辖2所或以上初中,按原乡镇行政地域初中对口其辖区小学;
3、前川地区3所初中对口如下:实验中学对口前川一小、二小(含二小鲁台校区);双凤中学对口前川五小,双凤中学鲁台校区对口原鲁台片区村小并可接收外来务工人员随迁子女;双凤中学环城校区对口前川三小和原环城片区村小;前川三中对口前川四小、六小;
4、实验小学毕业生对口实验中学和双凤中学:实验小学油岗校区毕业生对口双凤中学环城校区(因户口和住址变迁转入的学生对口实验中学或双凤中学);
5、盘龙开发区小学和金潭小学的毕业生就近分配到盘龙开发区所属4所初中,具体分配办法由盘龙开发区教育总支制定并对外发布;
6、木兰乡朝阳小学毕业生根据学生及家长意愿选择塔耳中学或研子中学;
7、大潭小学毕业生根据学生及家长意愿选择三里桥中学或鲁台中学;
8、四黄中学今年招生计划600人,除接纳施教区内175(土庙小学、红星小学、四黄小学毕业生共计175人)人以外,面向区内初中学位不足且学生基数较大的盘龙、滠口、横店、武湖、前川地区初中学校《通知书》持有者招收425人(不含双凤中学环城校区的生源)。当报名人数大于招生计划人数时,通过电脑摇号确定招收名单。符合条件申请就读四黄中学的学生,由学生家长持《通知书》(家长联)于 7 月 1日一天到四黄中学登记(区教育局安排专人在四黄中学办理登记手续),过期不予办理。7月4日区教育局组织专班进行摇号、录取工作。被录取的学生,由区教育局在《通知书》(家长联)上将对口学校改派为四黄中学;未被录取的学生,持《通知书》(报到联)到原对口学校报到。
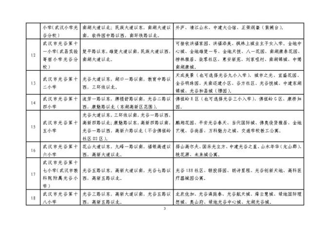
东湖高新区
向上滑动浏览
▼






青山区
向上滑动浏览
▼
按照地理位置自西向东排列,具体为:
钢花小学(园林路校区):124街、127街、128街、绿景苑、美地花园、绿景花园。
钢花小学(三弓路校区):56街、57街、58街、121街、123街、园林星城。
钢都小学:62街、125街、126街、青扬六和、柴林小区、民族新村、奥山世纪城。
钢城一小(友谊路校区):118—120街、122街(冶建花园)、景胜花园、钢洲花园。
吉林街小学(吉林街校区):47街、48街、52街、53街、兰亭雅居、青城国际。
吉林街小学(八大家花园校区):八大家花园(38街、42街、43街)、116街坊辽阳街以北部分、117街、金域花园、新奥风尚、锦绣龙潭、新家园。
钢城一小(武科大校区):青教花园(1、2期)、武冶小区、翠竹苑、49街、50街、51街、65街、和平花苑、宏盈花苑、大华铂金、大华滨江天地。东兴洲村及和平大道以北建设二路以西园林路以东散居在该区域的适龄儿童。
吉林街小学(江南春城校区):39-41街、44-46街、新奥依江畔园、联泰香域水岸。
钢城十七小:112、114、115街、116街坊辽阳街以南部分。
钢城十九小:107-111街、公园家。
钢城十小:34街、 35街、30街、31街、113街和平科技公寓、玉翠苑小区、江南御景。
钢城九小:22-23街、26-27街、恒大御府。
青翠苑学校:青翠苑、梅竹园、星桥苑、钢花南苑、青城华府(福星惠誉)、东方雅苑及散居在东方红村该区域的具青山户籍适龄儿童。
钢城十二小:101、102街、104-106街、绿苑小区、丹青苑、现代花园、滨港路、利加华庭、青山1958。
钢城十二小(冶金校区): 怡兴小区、碧苑花园、楠姆庙、青馨居、青城荟、厂前及散居在该区域内的具青山户籍适龄儿童。
新沟桥小学:18、33街、20-21、24-25、28-29街、印力中心、新桥花园、青扬新桥花园及沿港路。
红钢城小学:13街、14街、车站街、一江璟城、华侨城(红坊)、大华锦绣前城。
钢城三小:4街、7-10街、11-12街、15-17街、热电倒口湖小区、中交江锦湾。
钢城二小:2-3街、5-6街、19街。
钢城四小: 青宜居、青雅居、长江香樟林、工人村丝茅墩、绿地香树花城、青城阳光。
桥头小学:天兴花园、七星富利天城、临江港湾、青山绿水花园、华通小区、红港二村、青康居、青和居。
青山小学:青山镇、石化、船厂地区的适龄儿童。
武东小学:居住在武东地区适龄儿童。
钢城十一小:白玉山1-2-3街、同兴家园、努力村、北湖名居、北湖花园社区及散居在该区域的适龄儿童。
钢城十三小:白玉山4-5街、07工程宿舍、同兴村、红胜村、五一村、星火村、火官村及散居在该区域的适龄儿童。
钢城十八小:白玉山6-7街、黎明村、向家尾村、群力村、胜强村、北湖及散居在该区域的适龄儿童。
建设中心小学:新集村(部分)、建洲村、工业港村、建设村、胡漖村。
魏家湾小学:新集村(部分)、崇阳村、前锋村、高潮村、四新村、群联村、群利村、新村村。
2021公办初中服务范围划分
钢城二中:绿水花园、青宜居、香樟林、临江港湾、七星天兴花园、七星富利天城、青康居、华通小区、建设十路到工人村路周边地区及桥头小学、钢城四小毕业生。
钢城六中:30—38街、42街、43街、47街、48街、110街—115街、青翠苑、梅竹苑、和平公寓、玉翠苑、钢花南苑、东方玉龙居、青城华府、小洲村、仁和路、沙湖港湾、八大家花园、青城国际、康馨大厦、印力中心、江南御景、兰亭雅居、锦绣龙潭、新家园。
钢城八中:58街、62街、121街、123街--128街、柴林花园、康裕苑、青扬六合、绿景花园、绿景苑、美地花园及以下地区具有青山学籍的小学毕业生:港东名居、华城广场、铁机村、虹琦花园、大城小院、欧式花园、盛世家园、丽华苑、爱家国际、保利城、才盛景苑、融侨悦府、林湘新苑等。
钢城十一中:22街、23街、26街、27街、104街、107公馆、108街、公园家、恒大御府、新安小区。
钢城十二中:101街、102街、105街、106街、109街、现代牡丹园、现代花园、利加华庭、青城华庭、绿岛小区、悦达新天地及以下地区具有青山学籍的小学毕业生:东方红花园、东方红村、东方雅园、东方丽锦、杨春湖小区、北洋桥新村、北洋桥鑫园、白马鑫居、武汉火车站附近。
钢城十三中:39-41街、44街-46街、三弓路下段及周边地区。
任家路中学:49街、50街、51街、52街、53街、56街、57街、59街、东兴小区、奥山世纪城、大华、民族新村、青教花园、和平花苑等。
钢花中学:116-120街、122街、景胜花园、钢洲花园、钢都公寓、鹏程国际、星桥苑、建源尚城及以下地区具有青山学籍的小学毕业生:青州花园、金鹤园、山河阁调、青城一品、鑫园、大洲村、花样年花郡、金地自在城等。
青山区四十九初中:红钢城2街坊--18街坊、28街、29街、红港一村、二村、中交江锦湾、青扬十街、依江畔园、联泰香域水岸、倒口湖、建吾公馆、车站街及其周边地区。
红钢城中学:19、20、21街、24街、25街、康盛大厦、绿苑、碧苑、丹青苑、怡兴小区、青馨居、青城荟、楠姆庙社区、沿港路、滨港路及其工业四路以东地区、厂前街小学毕业生。
青山中学:青山镇、石化、船厂周边地区及青山小学六年级毕业生等。
白玉山中学:白玉山1—7街、胡家敦、努力村桂家湾、黎明村、化工区八吉府、陈家湾、群力村、同兴村、攀建社区、红胜村、张家湾、钢城十一小、十三小、十八小六年级毕业生。
武东中学:武东周边地区及武东小学六年级毕业生等。
挽月中学:建设村、工业港村、建洲村、新集村、崇阳村等周边地区及建设中心小学、魏家湾小学六年级毕业生等。
根据武汉市教育局与青山区教育局和东湖高新区教育局的商定意见,清潭湖地区六个村的适龄儿童少年既可选择青山区学校相对就近就读,也可选择在东湖高新区花山小学和花山中学就读。
上述未涉及到的区域适龄儿童少年入学,由区教育局基教科按政策要求调配。
东湖风景区
向上滑动浏览
▼
公办学校招生范围划分
一)武汉市张家铺学校
小学部:东湖生态旅游风景区青王路沿线地区,含龚家岭社区、先锋社区、新武东社区、滨湖社区、鼓架社区、东风社区、建强社区、东湖一渔场、东湖二渔场及白马洲村部分(含辖区子女和外来务工人员子女)。
初中部:张家铺学校小学部六年级的毕业生。
二)武汉市东湖实验学校
小学部:东湖景园小区;东湖庭园小区部分。
初中部:华侨城小学六年级的毕业生;东湖小学部分。
三)东湖风景区东湖小学
迎宾大道以东,东湖生态旅游风景区双湖桥以北,梨园医院以南含东湖名邸、黄鹂小区、楚世家、东湖林语、东湖山庄(含辖区子女和外来务工人员子女)。
四)东湖风景区华侨城小学(华中师范大学附属华侨城小学):
华侨城小区;东湖庭园小区部分。

民办学校招生范围及招生计划
一)武汉小梅花艺术学校(单设初中)
办学地址:东湖风景区龚家岭青王路62号。
二)武汉市东湖生态旅游风景区东湖外国语学校(单设初中)
办学地址:武汉市洪山区东湖生态旅游风景区东彭路东风镇48号。
三)武昌实验寄宿学校(十二年一贯制)
办学地址:武汉市黄陂区汉口北大道202号。
四)武汉市东湖生态旅游风景区崇文外国语学校(十二年一贯制)
办学地址:武汉市东湖生态旅游风景区八一路390号。

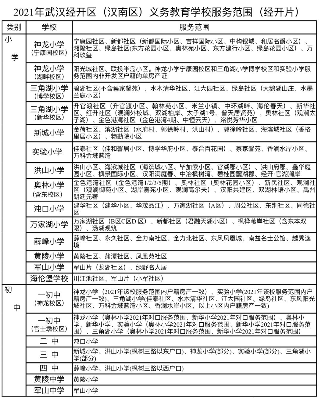
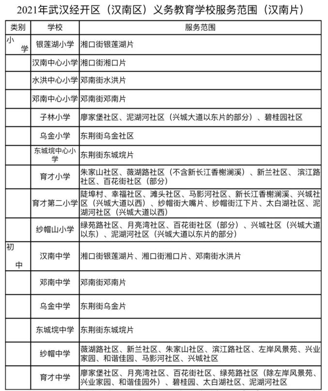
武汉经开区(汉南区)
向上滑动浏览
▼


江夏区
向上滑动浏览
▼
庙山
庙山片区:以“四环线”为界,“四环线”以南的适龄儿童在庙山小学就读,“四环线”以北的适龄儿童在庙山二小就读。
江夏区庙山长城中学:招生范围内庙山小学、庙山二小全体小学毕业生免试升入长城中学。
藏龙岛
藏龙岛片区:江夏开发区藏龙岛高新技术产业园两所小学划片界线为:杨桥湖以北,流芳路以西为藏龙二小招生范围;其它区域为藏龙小学招生范围。
附划片图:

江夏区藏龙中学:本辖区内小学毕业生全部免试就近升入初中。
大桥现代产业园
大花岭小学(咨询电话:81946667)京广线以东、湖景北路以南、星光大道以北的大桥区域,不含汤逊湖壹号小区、菩提苑小区、福志友缘小区、金悦府小区、联投龙湾一、二、三期小区。
文化大道小学(咨询电话:15827634969)汤逊湖壹号小区、菩提苑小区、福志友缘小区、金悦府小区、联投龙湾一、二、三期小区。
康宁路学校(咨询电话:87985348)京广线以西、兴军路-黄家湖东路以南、星光大道以北的大桥区域,含何家湖村、豹山村、龚家铺村、邢远长村、柏木岭村西片还建小区、工业园及区域楼盘。
军运村小学(咨询电话:13986178978)京广线以西、兴军路-黄家湖东路以北的大桥区域,含柏木岭村未拆迁区域及还建小区一期、二期。
大桥中学:招收大花岭小学毕业生(咨询电话:13971636455)。
军运村中学:招收康宁路学校毕业生(咨询电话:87019548)。
纸坊城区
2021年江夏区公办小学/初中对口划片范围
1.一小(1)龙井路以东—文化大道以西--兴新街以南—纸坊大街以北;(2)纸坊大街以南--宁安路以东—滨湖春天小区以西(含滨湖春天小区);(3)青龙山林场。咨询电话:87952432
2.二小(1)兴新街以南—龙井路以西—老武装部以东—纸坊大街以北;(2)纸坊大街以南—宁安路以西—三潭路世纪华庭小区西边路为界;(3)兴新街以北—古驿道以西--熊廷弼街(路)以南—新北路以东。咨询电话:52347138
3.三小(1)熊廷弼路以南—新北路以西—兴新街以北;(铁路以西,以畔山御景小区为划分线,畔山御景以南为三小招生区域,以北为实验小学招生区域)(2)兴新街以南—老武装部以西—纸坊大街以北;(3)纸坊大街以南—三潭路世纪华庭小区西边路为界。咨询电话:87028778
4.齐心小学江夏大道以东—纸坊大街以北。咨询电话:87968909
5.明熙小学(1)北华街以南—古驿道以东—老年大学与老农业局之间马路以北—文化大道以西;(2)北华街以南—熊廷弼路以北—文化路以东—江夏大道以西。咨询电话:13628687088
6.明熙小学城关校区(1)熊廷弼路以南—纸坊大街以北—江夏大道以西—文化大道以东。(2)老年大学与老农业局之间马路以南—新兴街以北—古驿道以东—文化路以西。咨询电话:13329701853
7.东湖路学校北华街以北—文化大道以东—谭鑫培路以南—江夏大道以西;咨询电话:50779950
8.实验小学(1)熊廷弼路以北—古驿道以西—北华街以南—武昌大道以东;(2)北华街以北—文化大道以西—兴苑街以南—武昌大道以东;(3)武昌大道以西—兴苑街过铁路涵洞以南—畔山御景小区以北(含畔山御景小区);咨询电话:87911410
9.文化路小学(1)兴苑街以北—文化大道以西—武昌大道以东—谭鑫培路以南;(2)武昌大道以东—谭鑫培路以北—污水处理厂以西—星光大道以南;(3)武昌大道以西—兴苑街过铁路涵洞以北—星光大道以南;咨询电话:52304358
10.东林小学(特校)(1)纸坊大街以南—滨湖春天小区以东(不含滨湖春天小区);(2)东林村。咨询电话:65381062
11.大方学校、广升学校、海淀外校等民办学校招生按市教育局相关文件精神执行。
12. 新华联青年城、花山郡片区属于庙山招生范围。
初中招生范围:
1.一初中(咨询电话87019548)(1)文华路以西----熊廷弼街以南----四贤路以东——新兴街以北;(2)文华路(青龙路)以西----新兴街以南----龙头街(宁安路)以东。
2.二中(咨询电话87952176)(1)四贤路以西----熊廷弼街以南——武昌大道(以熊廷弼路与武昌大道交汇处为界,含武昌大道以西)——新兴街以北;(2)龙头街(宁安路)以西----兴新街以南——武昌大道(含武昌大道以西)。
3.四中(咨询电话87952004)(1)熊廷弼街以北——文华路以西——北华街以南——武昌大道(以熊廷弼路与武昌大道交汇处为界,含武昌大道以西);(2)北华街以北----文华路以西。
4.一中初中部(咨询电话81829838)(1)北华街以北—-文化路以东----谭鑫培路以南—江夏大道以西(2)北华街以北---江夏大道以东—一中院墙以南(含一中)—-江花大道以西。
5.五中(咨询电话81939598)文华路(青龙路)以东----北华街以南。
武昌区
向上滑动浏览
▼
为了给家长提供便利,根据自己需要查询对口划片信息,教育局开放“武昌区入学查询系统”。
2021年武昌区公办小学对口划片查询
武昌区对口划片查询系统点击上面二维码进入查询端口,家长们可在线查询对口服务范围,了解就读学校。

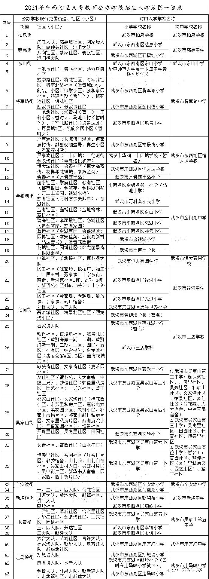
东西湖区
向上滑动浏览
▼

来源 | 武汉市各区教育局官网
原标题:《最新!2021年武汉各区小学、初中对口划片汇总来了》