2021年3月14日晚
方舟戏台火灾的消息
刷屏朋友圈
这栋定期有京剧团体、名家名角、经典剧目演出
外观庄重大气、华丽精美的仿古建筑
在短时间内付之一炬
《华丽背后的隐忧——贵阳市“3.14”方舟戏台火灾警示片》
事件还原
2021年3月14日晚上21点13分起,贵阳市消防救援支队指挥中心119火警电话不断接到报警,称贵阳市云岩区方舟戏台发生火灾。
接警后,贵阳市消防救援指挥中心立即调集了7个消防救援站,24台消防车、111名指战员赶往现场扑救。
经过奋力扑救,22时05分,火势得到控制。22时45分,明火被扑灭。次日凌晨1时40分,现场清理完毕,过火面积1420平方米,直接财产损失955.8万元,没有人员伤亡。
是什么原因引发了此次火灾?
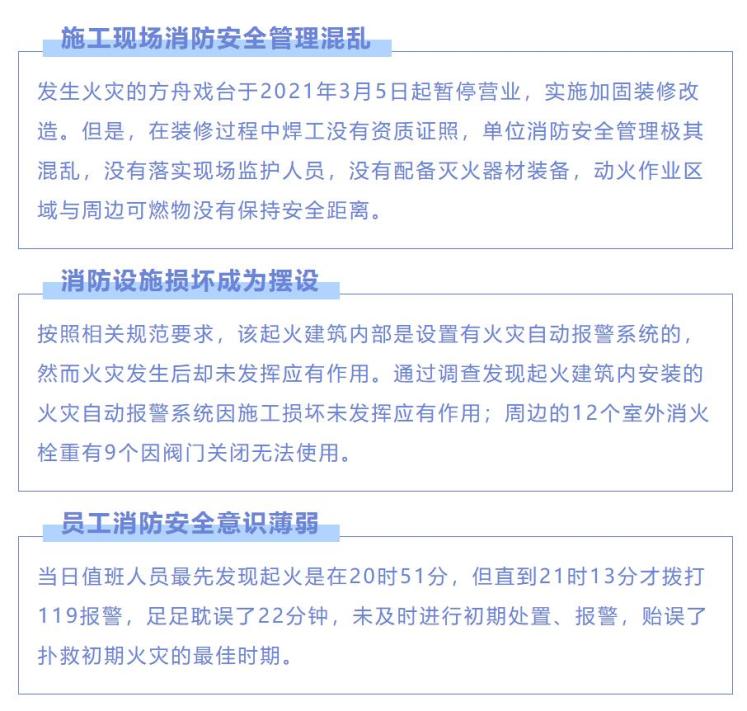
火灾发生的直接原因:系建筑2层西北侧“卿云”包房与内走廊交界处上方,电缆槽盒内的缆线发生电气线路故障引燃周围可燃物所致。

然而,随着调查的深入
火灾背后还有很多深层次的原因


▲火灾发生前

▲火灾后废墟
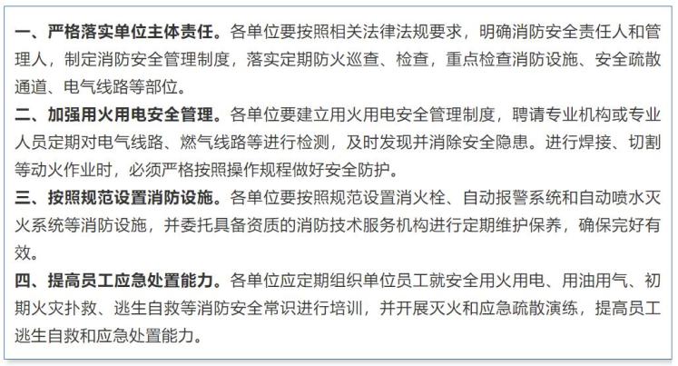
这场事故本可以避免!
随着经济社会快速发展,各类致灾因素明显增多,火灾防控难度增大。那么,我们又该如何避免类似悲剧的重演呢?↓↓

来源:贵州消防
总监制:吴会武 监制:龙卫东
原标题:《方舟戏台火灾原因公布!》