中国基金报 泰勒
罕见!25日,交易所出手,四家上市公司集体被终止上市!分别是:
1、欧浦智网(002711):深交所决定公司股票终止上市,自2021年6月2日起进入退市整理期。
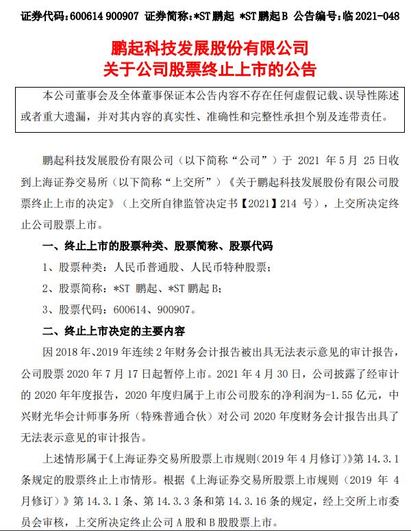
2、*ST鹏起(600614):上交所决定终止公司股票上市。自6月2日起,公司股票进入退市整理期。
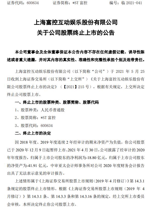
3、*ST富控(600634):上交所决定终止公司股票上市。自2021年6月2日起,公司股票进入退市整理期。
4、*ST信威(600485):上交所决定终止公司股票上市,摘牌日期为2021年6月1日。公司股票终止上市后,将转入全国中小企业股份转让系统进行股份转让。
基金君看了一下,这四家公司的股东户数加起来有近24万户,市值从历史高点一共蒸发了2500亿以上。
我们来看看这四家公司都经历了什么。
欧浦智网股票终止上市
25日,深交所发布关于欧浦智网股份有限公司股票终止上市公告,欧浦智网股份有限公司因2018年、2019年连续两个会计年度财务会计报告被出具无法表示意见的审计报告,且连续两个会计年度经审计的净资产为负值,公司股票自2020年5月15日起暂停上市。
2021年5月25日,深交所决定公司股票终止上市。公司股票自2021年6月2日起进入退市整理期。退市整理期的期限为三十个交易日,退市整理期届满的次一交易日,深交所对公司股票予以摘牌。

公开资料显示,欧浦智网成立于2005年,2014年1月27日登陆深圳中小板,是一家集实体物流和电子商务为一体的大型第三方钢铁物流企业。
*ST欧浦去从2020年5月8日起停牌,至今已经停了一年,Wind数据显示,截至2021年3月31日,公司股东人数仍有3.58万户,人均流通股持股2.9万股。

*ST欧浦第一大股东为佛山市中基投资有限公司,持股比例为47.43%,实际控制人为陈礼豪家族,持股比例为21.18%。

根据天眼查数据,陈礼豪为中基投资的法人代表,在中基投资的持股比例为43.16%,为第一大股东和实控人;陈礼豪女儿陈倩盈持股37.76%,为第二大股东,同时也是陈礼豪的一致行动人。
据证券时报网报道,据悉,中基投资和*ST欧浦所处的佛山市顺德区乐从镇是广东乃至华南地区主要的钢铁集散地。2002年,陈礼豪和另外两家从事钢铁贸易的民营企业成立了以钢铁深加工为主的顺德欧浦钢铁有限公司。2003年投资4亿兴建华南国际钢铁物流中心。
2020年,10月12日,*ST欧浦发布公告称,已于9月30日收到广东证监局下发的《行政处罚及市场禁入事先告知书》,因存在未及时披露对外提供重大担保、关联方非经营性占用资金的关联交易情况等违法事实,*ST欧浦将被给予警告并被处以60万元罚款。
*ST欧浦实控人陈礼豪等公司时任董监高也因参与及知悉上述情况,被给予相应警告和罚款。其中,陈礼豪作为直接负责的主管人员被罚款30万元,作为实际控制人再被罚款60万元,合计罚款90万元,并将被采取终身证券市场禁入措施。
具体来看,2016年11月至2018年10月,欧浦智网未经审批程序,为控股股东佛山市中基投资有限公司、陈礼豪等关联方提供合计金额不低于12.83亿元的担保15笔,为非关联方提供合计金额不低于7.1亿元的担保7笔。
与此同时,2017年3月至2018年8月期间,欧浦智网还在未经授权情况下,通过向他人借款后直接转入陈礼豪本人及其控制的银行账户的方式,累计向陈礼豪提供非经营性资金3.07亿元。
公开资料显示,陈礼豪出生于1968年,广东顺德乐从人。他高中毕业之后当过电工、电器推销员。 陈礼豪开始涉足钢铁业是在1993年,经营乐从乡镇企业钢材贸易有限公司的一个营业部,即后来的顺德指日钢铁贸易有限公司,迈出了创业的第一步。当时,这个营业部只有三个人,陈礼豪和姐夫当老板,姐姐就既是会计又当出纳。而后几年陈礼豪又分别成立了几家钢材公司。
2005年,欧浦智网成立,并于2014年登陆深圳中小板。
《瞭望东方周刊》曾在2014年的一篇报道中写到,钢贸圈经常谈起一个传说:“2003、2004年的时候,欧浦老板陈礼豪和乐从另外一个钢贸大佬去俄罗斯进口板材,每个人一船10万吨。陈礼豪在海上漂了一个月,到码头卸货时,一吨钢涨了两千块;另一个老板,回程时船坏了,修了一个月的船,回来的时候一吨涨了3000元。”
靠着高大上的概念和“在第三方钢铁物流行业的领先地位”,欧浦智网股票一度备受追捧,2015年的巅峰时期甚至被捧上125.55元/股的高价,市值高达178亿元。
2017年胡润百富榜中,陈礼豪家族的财富值已经上涨至了71亿元,排在榜单第563位。
2018年底到2019年初,欧浦智网接连4次发布2018年业绩相关预告、快报及修正公告,将2018年度归母净利润的对应数字从2018年三季报中预计的1.37亿元至1.79亿元,先后调整为-3.5亿元至-2.35亿元、-2.58亿元、-41.80亿元,上演了一出“业绩变脸”大戏。
自2018年10月起,*ST欧浦商贸业务已基本停滞,仓储和加工业务也出现缩减。今年上半年,*ST欧浦的主要工作集中在恢复生产、处理债务及应对诉讼、全面核查公司大额款项、完善内控管理等工作上。
2019年4月30日,瑞华会计师事务所在其出具的公司内部控制报告中直指*ST欧浦存在内部控制重大缺陷。并称管理层舞弊、凌驾于控制之上导致内部控制失效。公司原董事长、法定代表人、总经理陈礼豪在未经公司任何审批流程及授权的情况下,签订数份担保合同,致使贵公司涉诉且金额巨大。
目前公司市值仅为8.13亿元。相比历史最高市值暴跌95%以上。
*ST信威:公司股票终止上市
*ST信威公告,收到上交所自律监管决定书,根据有关规定,上交所决定终止公司股票上市,摘牌日期为2021年6月1日。公司股票终止上市后,将转入全国中小企业股份转让系统进行股份转让。

因2017年度、2018年度、2019年度连续3年经审计的净利润为负值,2018年度、2019年度连续2年财务会计报告被出具无法表示意见的审计报告,你公司股票已于2020年5月15日起暂停上市。2021年4月30日,公司披露了经审计的2020年年度报告,归属于上市公司股东的净利润为-33.84亿元,归属于上市公司股东的净资产为-147.11亿元,致同会计师事务所(特殊普通合伙)对公司2020年度财务会计报告出具了无法表示意见的审计报告。
上述情形属于《上海证券交易所股票上市规则(2019年4月修订)》第14.3.1条规定的股票终止上市情形。根据《上海证券交易所股票上市规则(2019年4月订)》第14.3.1条、第14.3.3条和第14.3.16条的规定,经上海证券交易所上市委员会审核,本所决定终止你公司股票上市。
另外,*ST信威根据公司股东大会决议不进入退市整理期交易,预计将于6月1日前完成摘牌。
*ST信威,大家都不陌生,市值曾高达近2000亿,而且曾是上证50成份股,*ST信威披露的年报显示,2019年亏损额高达184.36亿元。什么概念?停牌前的市值为40.59亿元。也就是说,*ST信威亏损额是其市值的4.54倍。
而*ST信威,同时也是个善于制造热点概念的上市公司,其粉墨登场的热门概念涵盖军工、卫星、5G等。
在2015年6月高峰时,*ST信威市值高达1986亿元,如今股价暴跌98%,市值也只剩下40.6亿元。信威在2016年底遭媒体质疑财务造假,尤其是海外业务作假后,停牌两年多不断爆雷,2019年7月复牌后股价连续42个一字跌停,亏损、债务危机不断。

公司实际控制人暨时任董事长兼总经理王靖,被称为“神秘大亨”。2015年6月股价高位时,王靖也跻身《彭博亿万富翁指数》统计的全球前200名富豪之一,净资产102亿美元。
截至最新数据,信威的股东户数超12万。

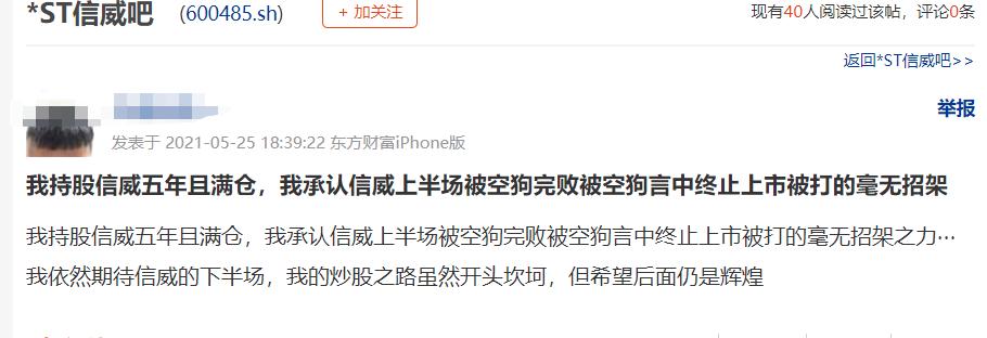
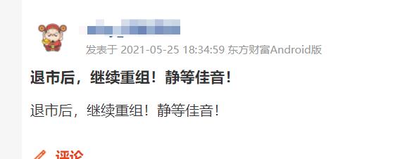
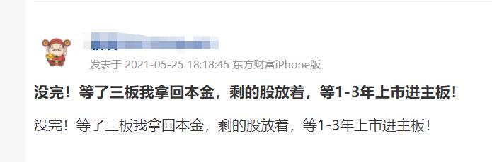
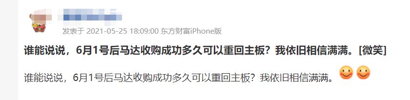
而当时股吧里还有不少散户在赌重组成功。。。



而一年过去了,股吧还有不少股民仍抱有希望。





*ST鹏起:公司股票终止上市
*ST鹏起(600614)晚间公告,上交所决定终止公司股票上市。公司股票进入退市整理期交易的起始日为2021年6月2日,退市整理期为30个交易日。如不考虑全天停牌因素,预计最后交易日期为2021年7月14日,如证券交易日期出现调整,公司退市整理期最后交易日期随之顺延。公司股票在退市整理期内全天停牌的,停牌期间不计入退市整理期,预计的最后交易日期将顺延。全天停牌天数累计不超过五个交易日。
退市整理期间,公司股票将在上海证券交易所风险警示板交易,每日的涨跌幅限制为10%。退市整理期届满后五个交易日内,上海证券交易所将对公司股票予以摘牌,公司股票终止上市。

3月2日晚间,*ST鹏起公告称,收到公司实控人张朋起家属提供的浙江省丽水市人民检察院《逮捕通知书》,获悉张朋起因涉嫌内幕交易犯罪,经丽水市人民检察院决定,于2021年2月26日被依法逮捕。

去年7月8日晚,*ST鹏起发布公告称,公司前董事长刘玉,在未履行公司内部审批程序的情况下,于2020年5月25日刻制公司多枚印章,包括公司的公章、财务章、合同章及法定代表人名章。同时公司通过国家企业信用信息公示系统获悉,公司的营业执照于2020年5月29日亦被非法声明遗失作废。资料显示,刘玉曾任公司董事长10年,去年6月刚辞任。
*ST鹏起是一家控股型上市公司,其主营业务在下属子公司开展,包括军工业务、环保业务。其中,洛阳鹏起、宝通天宇主营军工业务,丰越环保主营环保业务。
公司这两年的财务状况很糟糕。
截止2018年度末,公司总资产为50.06亿元,归属于上市公司股东的净资产为10.86亿元,归属于上市公司股东的净利润-38.13亿元,归属于上市公司股东的扣除非经常性损益的净利润-34.87亿元。
截止2019年度末,公司总资产为43.16亿元,归属于上市公司股东的净资产为1.55亿元,归属于上市公司股东的净利润-9.22亿元
此外,资料显示,截至2018年12月31日,公司对外违规担保金额累计15.75亿元,实际控制人及其关联方占用公司资金合计金额7.4,7亿元。
股价方面,*ST鹏起2015年股价巅峰时最高达17.58元/股,截至2020年6月23日收盘股价仅为0.74元/股,股价自2015年高点已跌去超95%,市值蒸发295亿元。公司股票已自去年6月23日起连续停牌。

股东户数方面,有近五万户。

*ST富控:公司股票终止上市
*ST富控公告,公司收到上交所自律监管决定书,上交所决定终止公司股票上市。自2021年6月2日起,公司股票进入退市整理期。公司股票在退市整理期届满后5个交易日内由上交所予以摘牌,公司股票终止上市。

因2018年度、2019年度连续2年经审计的期末净资产为负值,你公司股票已于2020年12月9日起暂停上市。2021年4月30日,公司披露了经审计的2020年年度报告,归属于上市公司股东的净利润为-18.80亿元,归属于上市公司股东的净资产为-41.91亿元,中审亚太会计师事务所对公司2020年度财务会计报告出具了无法表示意见的审计报告。
上述情形属于《上海证券交易所股票上市规则(2019年4月修订)》第14.3.1条规定的股票终止上市情形。根据《上海证券交易所股票上市规则(2019年4月修订)》第14.3.1条、第14.3.3条和第14.3.16条的规定,经上交所上市委员会审核,本所决定终止你公司股票上市。
公开资料显示,*ST富控的主要业务是网络游戏产品的研发和运营,主要包括交互式休闲娱乐游戏软件的开发及游戏产品的运营。
截至最新数据,*ST富控市值仅为4.7亿,股价为0.82元/股。

去年8月,*ST富控披露了2019年年报。为了规避退市,公司违反会计准则,操纵财务报表,强行将净资产从-36亿元转为7.63亿元,差额超过40亿元。
对此,年报审计会计师对公司的财务会计报告出具了否定意见,并明确指出,按会计准则核算,公司净资产应为-22.41亿元。
实际上,如果不操纵净资产转正的话,*ST富控将触发“连续两年净资产为负”的暂停上市指标,因为在2018年公司净资产已经为-35亿元。因此,*ST富控此番操作逃避暂停上市的意图昭然若揭。

实际上*ST富控实控人颜静刚此前已经劣迹斑斑。根据监管认定,因在2013年至2018年定期报告中存在未披露关联交易、虚增利润总额等违规行为,颜静刚已被证监会处以终身证券市场禁入。
2013年底,“中技系”掌门人颜静刚以中技桩业借壳ST澄海,成为上市公司控股股东,随后将其更名为中技控股(后又更名为富控互动),通过不断并购,最终将公司主营业务转向游戏开发及应用公司。
频繁的资本运作一度让公司股价大涨。“中技系”曾在一年半左右的时间,将公司股价从7.09元/股推高至38.94元/股,涨幅近4.5倍,市值最高超过223亿元,如今仅剩下4.7亿元,也就是说蒸发了足足200多亿元。
最新数据显示,股东户数有3.2万。

原标题:《史上罕见!24万股民踩大雷,4家A股公司同时终止上市!蒸发超2500亿,这家直接摘牌!》