2021武汉幼升小、小升初政策出台后
不少区、学校发布了2021年小学新生入学通知
其中包括江岸区、汉阳区、东湖高新区
以及常青片区学校
除了新生入学相关信息发布
还有部分区发布关于小升初动态
快一起来看看
江岸区2021新生入学通知>>>

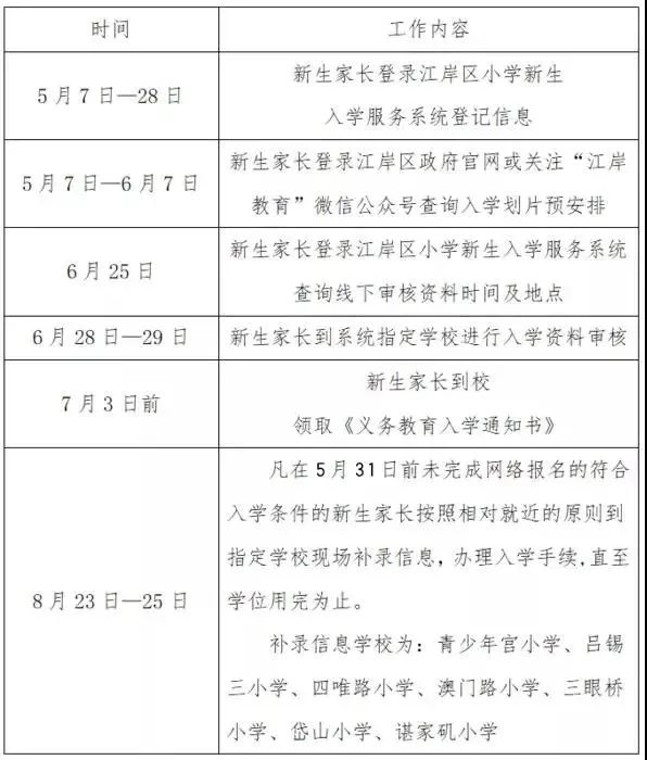
2021年江岸区小学新生入学时间安排表

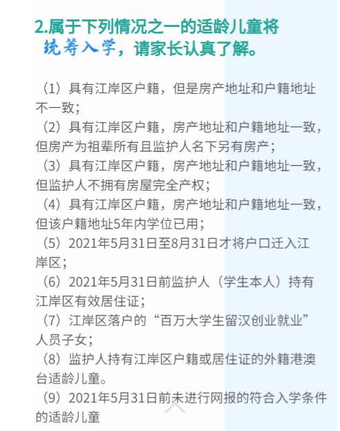
江岸区教育局将为以下适龄儿童提供学位


请按类别准备入学登记相关资料


2021江岸区新生入学规划



关于网报温馨提示

江岸区教育局将设置41个咨询点
江岸区2021年小学入学政策咨询点及咨询电话。

网上报名登记方式
5月17日8:30-2021年5月31日20:00,扫描二维码网上登记信息。
入学信息登记二维码
入学服务范围查询
扫描二维码查询入学服务范围。


常青实验小学2021新生入学通知>>>

常青树实验学校2021新生入学通知>>>

常青第一学校2021新生入学通知>>>
根据《中华人民共和国义务教育法》及《市教育局关于做好2021年义务教育阶段新生入学招生工作的通知》精神,现将常青第一学校2021年秋季一年级新生报名工作相关事宜公告如下:
服务范围:常青花园一小区、二小区、八小区(1/2中心)、十小区、十四小区。
入学条件:1.年龄要求:2015年8月31日前出生(含8月31日),年满六周岁的适龄儿童。2.户籍及住房要求:
第一批次:学生及其父母(或其他法定监护人)户籍均在学校服务范围内,户籍地址与住房地址一致(住房地址以房屋的不动产权证书、房屋所有权证书或商品房买卖合同上载明的坐落地址为准),且住房房屋产权人为学生或其父母(或其他法定监护人)。
第二批次:学生及其父母(或其他法定监护人)的住房地址在学校服务范围内,住房地址以房屋的不动产权证书、房屋所有权证书或商品房买卖合同上载明的坐落地址为准,且住房房屋产权人为孩子或其父母(或其他法定监护人);学生及其父母(或其他法定监护人)的户籍在武汉市。
第三批次:学生及其父母(或其他法定监护人)的住房地址在学校服务范围内,住房地址以房屋的不动产权证书、房屋所有权证书或商品房买卖合同上载明的坐落地址为准,且住房房屋产权人为孩子或其父母(或其他法定监护人);学生及其父母(或其他法定监护人)的户籍不在武汉市。
特别说明:
(1)以上条款所涉商品房买卖合同,交易房屋必须为增量房(即一手房),不包括存量房(即二手房),且合同约定的交房日期必须在2021年内。
(2)若购买的是存量房(即二手房),则必须持有产权人登记为学生或其父母(或其他法定监护人)的房屋不动产权证书、房屋所有权证书及国有土地使用权证书,存量房买卖合同不能作为入学依据。
(3)同一户籍地址或住房地址五年内只享有一个同校对口入学的学位(从2017年8月31日开始执行,但政策内二孩除外)。
入学流程
1.资料准备:
(1)学生出生医学证明。
(2)学生及其父母(或其他法定监护人)的户口簿(第一页有省公安厅和派出所两个章的一页,学生户口一页,父、母户口各一页)。
(3)学生父母(或其他法定监护人)身份证。
(4)学生或其父母(或其他法定监护人)的房屋不动产权证书、房屋所有权证书、国有土地使用权证书或商品房买卖合同(必须为增量房即一手房,不包括存量房即二手房)。
(5)学生父母(或其他法定监护人)结婚证。
(6)如实填写领取的《武汉市常青第一学校一年级新生登记表》。(5月15日后,家长可到常青花园一社区、二社区、五社区居委会领取登记表)
(7)提交个人房查信息表
自此入学公告发布日期之后,请房屋产权人携带身份证,前往市民之家(南门广场)、市区房管局、或任何一个区级政务大厅:
持房产证或不动产权证的家长在“不动产登记查询机”上打印“不动产登记资料查询结果告知单”。(机器打印会自带红色“武汉市不动产登记资料自助查询专用章”;同时学校在审核过程中会核对打印日期。)
持合同的家长则请在 “政务-体查询机” 上打印“武汉市房屋交易权属登记及合同备案信息查询结果”。
(8)请准备“资料袋”:以上资料、证件提供原件和复印件。并将复印件放在一个透明的文件袋里,在资料袋右上角贴上标签,标签上注明:学生姓名、性别、出生年月、所属辖区、联系电话。
2.现场查验资料:
(1)时间及地点:
特别说明:因防疫防控要求,请家长务必按学校通知时间分批到校查验。
查验时间:
2021年5月18日(周二)上午8:30——11:30 下午2:00——5:00
2021年5月19日(周三)上午8:30——11:30 下午2:00——5:00
2021年5月20日(周四)上午8:30——11:30
查验地点:常青第一学校小学部(康居二路)大门内大厅。
(2)学校现场查验完毕后,退还资料、证件的原件,并留存复印件,同时给家长开具“资料袋收条”。
3.复核资料:
我校将家长递交的资料、证件信息登记造册,并及时进行复核,确认其真实性、合法性和有效性。
入学咨询:咨询电话:027-83912763
咨询时间:周一至周五上午9:00—11:30 下午14:30—16:30
汉阳区2021新生入学通知>>>
(点击图片放大查看详细内容)
汉阳区新生入学服务平台于5月17日开放





东湖高新区2021新生入学通知>>>
根据《市教育局关于做好2021年义务教育阶段新生入学招生工作的通知》《东湖高新区教育局关于做好2021年义务教育阶段新生入学招生工作的通知》等文件精神,区教育局将对辖区内适龄儿童调查摸底、登记造册,为科学 划定义务教育阶段服务范围、合理下达招生计划提供依据,确保2021年秋季入学招生工作平稳、有序实施,充分保 障适龄儿童的合法权益,决定在全区范围内开展一年级新生摸底工作,现告知如下:
摸底登记范围
(一)年龄范围
2014年9月1日—2015年8月31日之间出生的适龄儿童。2014年8月31日及以前出生的,须办理缓学手续(在高新 区义务教育入学服务平台提交相关资料申请办理);2015年8月31日以后出生的未满6周岁,不符合入学条件。
(二)片区范围
各校按高新区2020年划定的入学范围进行摸底。新增并实际入住的楼盘,达到入学条件的由区教育局另行指定摸底学校。
(三)人员范围
按高新区2020年划定的入学范围进行摸底,以下适龄儿童属于摸底对象:
1.户籍在高新区,其户籍和法定监护人(指父母)房产均在服务范围内(户籍与房产地址一致)的适龄儿童。
2.非武汉市户籍,其法定监护人(指父母)房产在服务范围内,原则上应回户籍所在地登记入学,回户籍地入学确有困难,监护人户籍在高新区或持有高新区居住证(户籍或居住证地址与实际居住地址一致)的适龄儿童。
3.户籍为高新区的集体户、社区公共户、空户或搭户的适龄儿童,不作为对口入学依据,参照随迁子女入学政策予以登记(不需要办理居住证)。
4.非武汉市户籍,随监护人租住在服务范围内,原则上应回户籍所在地登记入学,回户籍地入学确有困难,监护人户籍在高新区或持有高新区居住证(户籍或居住证地址与实际居住地址一致)的适龄儿童。
5.户籍在高新区,因旧城改造、拆迁过渡造成人户分离的适龄儿童,居住在服务范围内的,原则上回户籍所在片区登记入学。确有困难的,其监护人能提供有关证明材料(如拆迁合同、未还建证明等)的,先在户籍所在地区登记注册,7月26日后再向实际居住片区内学校申请入学,区教育局视学位情况统筹安排入学。
6.落实百万大学生留汉创业就业政策,已办理户籍由市外迁入高新区的大学生,其子女户籍未迁入我市的,按随迁子女入学政策登记入学。
7.港澳台适龄儿童,其监护人户籍在高新区或持有高新区居住证的,按随迁子女入学政策登记入学。说明:适龄儿童户籍在武汉市其他区的;或非武汉市户籍,且其监护人户籍也不在高新区或不持有高新区居住证的,均不符合高新区公办学校入学条件,不在登记范围内,须回适龄儿童户籍所在地区教育局登记入学。
时间安排及操作流程
2021年秋季新生生源摸底工作采用入学平台注册方式进行。
东湖高新区义务教育入学服务平台网址:http://ggjy.wehdz.gov.cn/
(一)摸底动员:5月13日至5月16日
区教育局组织召开学校管理人员摸底工作动员布置会;各校成立入学招生工作领导小组,开展入学划片工作 政策宣传与舆论引导;学校组织召开参与摸底的教师动员和培训会,明确意义、范围、分工、职责、流程和纪律 学校加强与辖区内的派出所、社区居委会以及法制副校长的工作联系,争取以上单位的支持和配合。
(二)摸底登记:5月17日至5月21日
各校依据区教育局摸底方案,结合学校实际,制定相应的各校摸底方案,大致流程如下:
1.摸底公告:学校于5月17日前委托居委会(社区、物业)在本居委会、社区、楼盘张贴摸底登记的公告。明确范围、条件、资料及时间要求;同时张贴东湖高新区一年级新生生源摸底公告,要求家长在规定时间内完成适龄儿童的入学信息注册,平台5月17日8:30开启,5月21日23:00关闭。
2.资料说明:本方案中所指房产指普通住宅,不含商业用途或经营用途的酒店公寓、loft公寓、写字楼、商铺、厂房等。所需资料包括:
一是辖区内有房产的:
(1)户口本(属非本市户籍适龄儿童,需另提供监护人在高新区的户口或居住证,户籍或居住证住址与房产地址一致,复印件上注明小区名称和门牌号码)。
(2)房产证明(不动产证、房产证、购房合同、自建房证明或还建证明。)
属不动产证、房产证、购房合同的,需另提供个人房产信息查询证明,供现场审核时使用。具体查询方法:入东湖高新区义务教育入学服务平台首页——“幼升小政策”栏中“义务段入学房产信息查询办法”链接,直接 返回首页平台查询;
属自建房的,需提供所辖村委会开具的证明材料;
属还建房的,适龄儿童户籍在该房产上的原居民,需提供所辖村委会开具的还建证明;适龄儿童户籍不在该房 产上的,需提供拆迁还建相关证明材料、购房及水电气网等缴费凭证,注明门牌号码,无法提供相关证明的视为无 房。
(3)医学出生证明。
(4)儿童预防接种手册。
二是辖区内无房产的:
(1)户口本(属非本市户籍适龄儿童,需另提供监护人在高新区的公共户口或居住证,户籍或居住证住址与房产地址一致,复印件上注明小区名称和门牌号码)。
(2)租房合同(另附房产证明、产权所有人的身份证复印件、产权人联系方式)。
(3)医学出生证明。
(4)儿童预防接种手册。注:适龄儿童及其父母户籍均与祖父母(外祖父母)在同一户口本上,并长期居住在一起,如能提供父母双亲 在市内无房证明的,可先予以登记,视学位情况统筹安排入学。
(三)资料审核:5月22日至5月30日
1.线下初审(5月22日—25日)
线下初审分学校初审和第三方初审,同步进行。学校打印新生注册名册,对照上传的资料图片,初步核查信息真实性,并做好记载,不进行平台操作。第三方(公安、房管部门)初审,由区教育局提供新生注册信息,由第三方核查户籍(居住证)和房产的真实性,核查结果反馈给区教育局,区教育局再反馈给学校。
2.线上审核(5月26日—27日)
学校依据区教育局反馈的核查结果和学校的线下初审的结果,对平台注册的资料齐全、信息核查无误的学生进行审核。符合入学条件的进行“符合”操作,不符合的进行“不符合”操作并填写原因,资料不全或有待现场核实的暂不操作,审核通过的学生信息无法再修改。
3.现场复审(5月28日)
原则上以线上审核为主,学校对资料不全或有待现场核实的学生可以进行现场复审。现场复审时,要根据家长 提供的资料原件,再比对平台信息及上传资料图片,结合学校初审和第三方初审的结果,作出信息真实性判别,并 在平台进行相关操作,留存复印件。
提供的材料原件真实,信息与平台注册一致的,学校在平台上进行“符合”操作,不符合的进行“不符合”作并填写原因,审核通过的学生信息无法再修改。
如学校进行了“不符合”操作后,确因注册后房产或户籍信息在有效时间内发生变更并能提供证明材料的,家长可在平台资料修改开放时间内进行修改,或由审核人员现场修改(需审核点负责人签字同意),家长再到新的相应学校审核。
如因材料造假或填报虚假信息的将列入黑名单,高新区不再为其提供学位。
4.线上终审(5月29日—30日)
学校审核完后,在平台上进行相应操作,并将复审通过名册(校长签字,加盖公章)报区教育局。区教育局核对复审通过名册和核查结果,确认无误后,由区教育局在平台上对学校复审通过的学生审核通过,完成信息审核。
注意事项
1.各校要高度重视,认真组织好摸底工作。严格按照上学年的招生范围进行摸底,尽量做到登记无遗漏。
2.严格审核证明材料。各校要加强与居委会(社区、物业)进行沟通,委托居委会(社区、物业)对证明材料进行严格的审核,杜绝漏登、瞒登、错登、假登行为。因材料造假违反相关法律法规的,由相关部门依法追究其律责任。
3.现场复审时查看原件,留存关键证明材料的复印件,对无法提供证明材料或提供假材料的通知其回户籍所在地登记入学。
4.在摸底的同时做好入学招生政策的宣传、解释和引导工作。做好招生平台注册的宣传和咨询工作。
5.《东湖高新区2021年秋季小学一年级生源调查摸底名册--现场审核》信息填写要完整,留存的证明材料复件要按顺序存放备查。
6.按时完成摸底工作,分类登记、汇总,及时上报名册(含电子档)到区教育局备案。
7.鉴于疫情防控需要,在线下复审时必须严格按防控要求开展相关工作,不得造成人员聚集,应分时段、多场所错时、错区域审核。
8.本次摸底,只作为划定服务范围和下达学校招生计划提供参考,不作为学校招生服务范围使用。各校正式服务范围以5月底教育部门公示的为准。
9.本方案解释权为东湖高新区教育局。
附:东湖高新区义务教育入学招生咨询电话

除了新生入学政策,近日,各区关于小升初也有了新消息。汉阳区发布六年级跨入公告,东西湖区开通小升初信息核对端口。
汉阳区发布关于六年级跨入的公告>>>
一、跨入汉阳条件六年级学生户籍汉阳区或监护人持汉阳区居住证、劳动合同(或者经营许可证)等能表明有合法稳定就业的材料,且小学就读于武汉市其它区,因家庭迁居或其他特殊原因回汉阳升学的。
二、审核时间5月17-21日早8:30-12:00;14:30-17:30。
三、审核地点知音大道高公街(同汉阳区新生入学咨询点)。
四、资料准备
1.就读学校、跨出区教育局已盖章的跨区报名登记表一式两份。
2.户口本、居住证、房产证、劳动合同等资料原件及复印件。(无房产证只提供户口本;户口复印件需提供首页、户主页、学生页三页,如持居住证还需提供居住证持有人一页)。
3.若遇学生户籍与父母户籍信息不一致的特殊情况,须携带其他有关证明(如父母结婚、离婚相关资料,学生医学出生证明等)。
五、审核流程
1.在工作人员处领取序号,排队等待审核。
2.工作人员叫号审核资料。
3.资料审核通过后,填写在线信息收集表,由工作人员审核后提交。
4.查看分配学校。6月30日查看分配学校,可通过两种渠道查看:
原标题:《武汉各区幼升小入学通知发布》