近日,南昌市轨道交通集团公示了南昌市轨道交通1号线北延工程环境影响评价,该文件公示了项目沿线环境情况,同时公布了站点具体的设置与位置信息。
项目环评公示


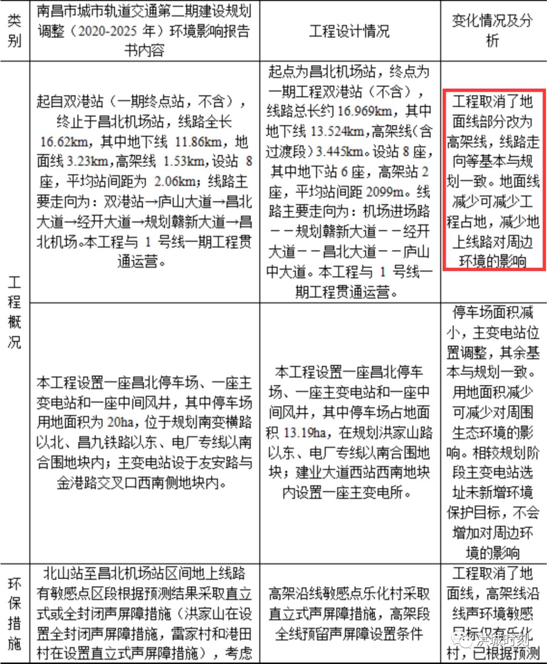
本工程为《南昌市城市轨道交通第二期建设规划调整(2020-2025 年)》中规划建设的1号线北延线,目前设计阶段,取消了地面线部分改为高架线,其余工程与线网规划、建设规划在线路走向、车站数量及停车场位置等方面基本一致。变电站位置变化,停车场占地面积减小。该部分改变未导致新增敏感保护目标,永久占地面积减少可减少对所在地生态环境的影响。本工程建设内容与《南昌市城市轨道交通第二期建设规划调整( 2020-2025年)》基本相符。
对比《南昌市城市轨道交通第二期建设规划调整(2020-2025 年)环境影响报告书》中规划建议环保措施可知,项目在振动、噪声、地表水、生态与景观、空气、固废等方面均与规划环评相符合。
对比《国家发展改革委关于调整南昌市城市轨道交通第二期建设规划方案的批复》(发改基础(2020) 1776号) ,项目在坚持绿色发展理念、严守生态红线、强化噪声和振动的影响预测、加强相关规划衔接、强化水污染防治措施、加强沿线规划控制等方面均与规划环评审查意见相符合。

南昌市轨道交通1号线北延正线数目2个,最高行车速度80(远期经开大道站~昌北机场站120km),车辆种类规划为B型车,编组共6辆,项目站台长度118米。

项目路线工程线路总长约16.969km,其中地下线13.524km,高架线(含过渡段) 3.445km。隧道工程地下线全长13.524km,均为隧道;轨道工程正线、配线铺、停车场库内线设无缝线路,其余车场线为有缝线路,轨距1435mm;正线、配线采用60kg/m钢轨;车场线采用50kg/m钢轨;规划地下站6座,高架站2座,换乘站1座,停车场1座,主变电站1座,控制中心1座;昌北停车场位于规划洪家山路以东、电厂专线以南合围地块内,占地面积13. 19ha;车辆系统选用4动2拖6辆编组B型车。

1号线北延工程后期将拆分为1号线与8号线。其中,昌北机场站-北山站(不含)段拆分为8号线,未来将往南延伸,北山站-双港站段仍为1号线。因8号线定位为城市轨道交通快线,故北山站站-双港站段采用既有1号线的设计标准;昌北机场站-北山站(不含)段采用地铁快线设计标准,并兼顾近期与1号线贯通运营。同时还将从经开大道站延伸至儒乐湖新城。
项目整体规划

根据《建规调整》,南昌市于2021年启动1号线北延工程建设,计划于2025年完成。南昌市轨道交通1号线北延工程起点为昌北机场站,终点为一期工程双港站(不含),线路总长约16.969kn,其中地下线13.524kmn,高架线(含过渡段) 3.445km。设站8座,其中地下站6座,高架站2座,平均站间距2099m。
线路主要走向为:机场进场路-规划赣新大道-经开大道-昌北大道-庐山中大道。本工程在规划洪家山路以东、电厂专线以南合围地块设-座停车场。在建业大道西站西南地块内设置一座主变电所。根据南昌市城市快速轨道交通建设规划,本工程共享地铁大厦控制中心,实现资源共享。


其中昌北机场站为地下两层双跨岛式,车站的东侧为东三路及空地,西北象限为昌北机场 T2航站楼、社会车辆停车场、机场落客平台及匝道,西南象限为出租,车停车场。


黄墩站为路中高架岛式,共设计4个出入口,车站的西南象限为洛客创意产业园,东南象限为江西润田实业股份有限公司,西北象限与东北象限目前均为空地。


建业大道站为路中高架岛式,共设计4个出入口,车站西北象限为在建金开双创科技工业产业园,其距离道路红线最近距离为21m;西南、东北象限为空地;东南象限为中铁十六局集团路桥公司的项目部(移动板房)。


北山站为地下两层双跨岛式,共设计5个出入口,车站西北象限为幸福河小区(在建)东北象限为城泰枫华天城小区;北侧有宽约30m,深约85m河渠与车站在同一地块内;其余象限现状均为空地。


冠山站为地下两层双跨岛式,共设计4个出入口,车站的东南象限为江西骏峰科技有限公司,西南象限为宝莱特科技园,其余象限现状为空地。


南齿站为地下三层双跨岛式,共设计5个出入口,西侧为枫生高速高架桥、江铃集团;西南角为蛟桥新村,东北角为艾乐幼儿园、伟航商务宾馆、蛟桥大厦;东南角为家邦装饰建材、南昌正大畜牧有限公司、江西意特力建材有限公司,沿庐山中大道西侧有少量2.3层楼建筑。


志敏大道东站为地下两层双跨岛式,共设计3个出入口,庐山中大道两侧为少量2、3层低矮民房,车站西侧为农田,南侧为蛟桥桥。


蛟桥站为地下两层双跨岛式,共设计2个出入口,周边规划以住宅用地为主。现状为空地,实现规划。
从工期看,项目施工期为2021年6月至2025年12月,总工期54个月,运营期:初期2028年,近期2035年,远期2050年。本线运营营时间为5: 00~23: 00,全天运营18小时;初期、近期、远期全日开行列车196对日、256对日、286对日。
来源:洪城时刻
原标题:《8个站点详细位置公布!南昌地铁1号线北延环评公示!拆分8号线!儒乐湖支线!》