原创 HGFR 海南省绿色金融研究院 收录于话题#绿色建筑发展2#绿色产业发展2#绿色发展32
文 /马佳丽 王汀汀
据住房与城乡建设部介绍,我国绿色建筑工作起步于本世纪初,但发展进程比较迅速,到目前已基本形成了目标清晰、政策配套、标准完善、管理到位的推进体系,实现与国际接轨,到2022年城镇新建建筑中绿色建筑面积占比将达到70%。
一、 推进绿色建筑发展的政策体系
建设情况
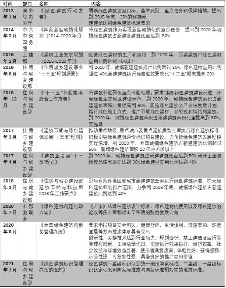
下面对中央推动绿色建筑发展的相关政策和地方补贴政策进行一个全面的梳理。
表1 2013以后中央推动绿色建筑发展的相关政策梳理

资料来源:作者整理
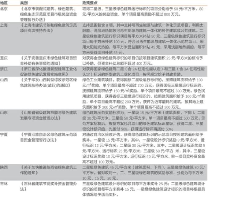
目前,各地方政府都在积极推进绿色建筑的立法,并从财政上对绿色建筑进行积极补贴。具体情况如表2、表3中所示。
表2 绿色建筑地方立法情况

资料来源:各地方政策
表3 各地对绿色建筑的补贴政策

资料来源:同上
二、发展中的问题
尽管近年我国绿色建筑发展速度明显加快,但总体来说我国绿色建筑发展尚处于初步阶段,仍然存在不少问题:
1、 绿色理念“纸上谈兵”多,很多绿色技术难以落地
大部分绿色建筑项目尚未在运营过程中得到验证。目前,我国已获得绿色建筑标识项目 90%以上集中在设计阶段,运营阶段绿色建筑标识项目较少,有很大一部分获得绿色建筑设计标识建筑在运营过程并未达到原设计预期。
部分绿色建筑因在绿色设计时就存在瑕疵,导致未能达到绿色建筑效果;部分绿色建筑相关技术、设施在实际施工过程存在打折扣现象,未被采用实施;物业缺乏绿色运营意识和知识技能,绿色物业脱节。比如有的绿色建筑安装有滴灌系统,但是人工浇水还在使用;少数绿色建筑有雨水回收系统,但从未启动过。
2、 绿色建筑遍地开花但质量参差不齐,缺乏专业技术人才
绿色建筑推广和发展的十年中,发展迅速,有许多成功的经验和案例,但是也出现了“以假乱真”、“良莠不齐"的情况。
由于近年来中央和地方政府的大力推动,绿色建筑项目往往比较容易获得政策、资金上的支持和扶助。于是不少开发商、建筑单位在利益驱使之下,积极申请项目,一些建筑单位打着绿色建筑的旗号,建起来的不一定是真正的绿色建筑。申报建筑图纸与实际施工图纸存在出入、实际施工使用资源超出预期等等情况时有发生。市场上存在着部分追求噱头、形式片面、盲目进行技术堆砌倾向。
绿色建筑的核心是因地制宜,更多的讲究利用自然条件采取适宜的技术从而达到节能、生态环保、人与自然、建筑物和谐共生效果。但市场上部分项目存在过度利用大量的节能高新技术、设备堆砌,采用被动式技术较少,主动式技术措施运用较多的情形,因而不仅造成了高额的投资成本,实际上也带来了很多不必要的节能设备运行能耗浪费,上述实质并不符合绿色建筑本身原有理念。
一些原本确实打算建造绿色建筑的单位,在规划阶段缺乏专业人士的指导,专业人才不足,或者在建造过程中技术水平欠缺,导致建筑成果与预期存在出入。这其中,有的在施工阶段就因为技术难题半途放弃了绿色建筑的路线,不得不回归传统路线,大量耗费资源;而有的则在完成施工后,由于种种原因并没有真正实现绿色建筑的预期效果,绿色建筑本应具备的优点难以得到体现。
3、建造成本高,缺乏市场化金融支持
通常来说,绿色建筑初始投资成本相比非绿色建筑高。虽然长期来看,绿色建筑的额外收益大于初始投入的增加,但是当前我国绿色建筑仍处于初步发展阶段,需求端对绿色建筑的认识还不高,导致了供给端对未来收益的不确定性增加,因此绿色建筑发展的市场动力不足。
在这种情况下,我国绿色建筑的发展长期主要依靠行政力量和财政资金,目前绿色建筑建造主要为国家对政府投资建筑、保障性住房、大型公共建筑等实行强制性要求以及政府财政对二、三星级标识绿色建筑奖励支持相结合的方式自上而下推动发展,市场化机制尚未形成。
绿色金融对于绿色建筑领域才刚刚起步,各金融机构开始探索相关的金融产品和工具,包括支持绿色建筑的绿色信贷、绿色债券、绿色 CMBS、类 REITS 等证券化产品、绿色建筑保险产品试点、绿色建筑主题的基金等。从市场规模来看,支持绿色建筑最主要的产品是绿色信贷和绿色债券。但绿色金融的支持力度仍然不足,通过绿色金融倒逼建筑行业绿色化(例如发行绿债之后,由于披露等要求,开发商就面临实现全流程绿色化的压力)的功能没有得到有效的发挥。
三、建议
针对这些问题,我们应当从以下几个方面来思考如何更好地发展绿色建筑:
首先,国家及产业各方还需进一步加大绿色建筑推广的深度和广度,提高消费者对于绿色建筑的认知,形成全社会倡导绿色文明的环境,引导居民绿色住房、办公需求,激活绿色建筑的消费市场,提升企业发展动力,使绿色建筑发展由政府引导逐步过渡到市场推动。
其次,加强绿色建筑的评价监督。一是要严格绿色建筑评价标识质量管理,强化对绿色建筑评价标识质量和标识项目实施情况的事中事后监管,积极推进构建绿色建筑评价标识市场主体自治、行业自律、社会监督、政府监管等多种手段相结合的绿色建筑评价质量监管体系。二是要建立针对评价机构和其他相关市场主体的信用管理制度和信用信息平台,加强信用信息的采集归集和共享使用,完善相关市场主体信用信息记录,逐步建立“守信激励、失信惩戒”的市场信用体系。
再次,推动建筑领域绿色化的工作需要与绿色金融相结合,形成土地、价格、财税、金融的综合支持体系。一方面,各地住房和城乡建设部门要加强与财政部门沟通,争取资金支持。各地要积极完善绿色金融支持绿色建筑的政策环境,推动绿色金融支持绿色建筑发展,用好国家绿色发展基金,鼓励采用政府和社会资本合作(PPP)等方式推进创建工作。另一方面银行要投入力量分析绿色开发贷和绿色按揭贷的违约率与“非绿”贷款的区别,在此基础上实行差别化定价。要研发绿色开发贷、按揭贷、建筑光伏资产的证券化产品,绿色建筑保险产品,以及与绿色建筑碳减排相关的交易机制。基于大型房地产企业为风险控制主体,通过金融产品的设计,有针对性地为建筑供应链的某个环节或全链条上的绿色中小企业提供定制化的金融服务。
最后,要从建筑材料的生产、运输,建筑施工,建筑运行,建筑拆除等环节着手,推动相关技术创新,从各个环节降低碳排放。同时,重视绿色建筑领域的人才培育,一是要大面积的培养专业技术人才或技工;二是培养一批精通绿色建筑设计与建造国际化专家型的国际精英人才。
总之,绿色建筑是涉及绿色建筑设计、绿色建材生产、绿色设备供应、绿色施工、绿色运行、绿色评价、能耗监测以及建筑报废绿色化回收等建筑全生命周期的系统工程,只有各主体单位分工协作、共同提升技术水平和质量,培育绿色服务产业,形成高效合理的绿色建筑产业链,推进绿色建筑产业化发展,绿色建筑才能真正实现绿色。
上一篇:中国绿色建筑发展现状与问题(一)参考文献:
[1]苏祥荣, 钟丽丹. 基于专利文献的我国绿色建材产业发展分析研究[J]. 科技成果管理与研究, 2016, 000(003):13-18.
[2]陈向国. 绿色建材企业:你们关心的关键问题都在这里了![J]. 节能与环保, 2018, 000(006):46-48.
[3]住建部李宏军博士详解“十三五”绿建二星以上标识项目如何达到80%,运行标识如何达到30% https://www.sohu.com/a/239806673_100089210
[4]中国建筑节能协会. 2020 中国建筑能耗研究报告.
[5]国际绿色建筑评价标准体系及组织机构研究(一)https://www.sohu.com/a/146879298_483560
[6]曹文丽. 新型城镇化背景下中小城市绿色建筑发展的研究[D]. 东南大学.
[7]张如兵. 我国与国外节能型建筑评估体系对比研究[J]. 山西建筑, 2012, 38(3):207-209.
[8]张超. 低碳城市视角下生态住区绿建技术应用[J]. 建筑工程技术与设计, 2016, 000(010):2200.
[9]我国绿色建筑发展历程与政策制度解析. 能源世界
[10]我国《绿色建筑评价标准》发展及2019版检验检测增量成本分析
https://www.sohu.com/a/419290296_204505
[11]韩继红,廖琳,张改景.我国绿色建筑评价标准体系发展历程回顾与趋势展望[J].建设科技,2017(08):10-13.
[12]绿色建筑技术存在的问题与应用建议分析
https://www.sohu.com/a/144019501_543089
[13]曹君宜. 我国环境政策变迁中的社会学习机制研究[D]. 大连理工大学, 2018.

【海南省绿色金融研究院简介】
为“推动人与自然的和谐发展,构建美丽新世界的文明画卷”,在社会各界的支持和帮助下,经海南省政府主管部门批准,海南省绿色金融研究院(以下简称“研究院”)于2018年6月正式成立。研究院成立以来,致力于“绿色发展,金融创新”的研究与探索,开展绿色金融、绿色发展、国际经济、资本市场等前沿领域的研究与实践应用工作,紧紧围绕服务实体经济,贯彻绿色发展理念,助推绿色产业升级,探索金融创新之路。
原标题:《中国绿色建筑发展现状与问题(二)》