每年的“七上八下”地质灾害频发,成都在总结前期地质灾害防治工作经验教训基础上,认真研判2021年地质灾害发生发展趋势,谋划了2021年度地质灾害防治重点任务。4月30日,成都市人民政府网站公布了《成都市2021年度地质灾害防治方案》(以下简称《方案》)。
今年地质灾害预测趋势是怎样的?防范重点包含哪些?防治措施又有哪些亮点?一起来看看——
地质灾害预测:
5—9月,成都有区域性暴雨3至6次
截至2021年3月底,成都共发现地质灾害隐患点1744处,其中滑坡1171处、崩塌409处、泥石流156处、地面塌陷8处,规模以小型为主,大、中型较少。地质灾害隐患点主要分布于西部龙门山区及东部龙泉山区的11个区(市)县和四川天府新区、成都东部新区。

预计2021年成都发生地质灾害仍以泥石流、崩塌和滑坡为主,其次为地面塌陷。根据《方案》,暴雨或持续降雨是当前我市泥石流、滑坡、崩塌等地质灾害最主要的诱发因素。
根据成都市气象局预测:2021年5—9月全市平均降水量较常年同期略偏多。期间,成都有区域性暴雨3—6次,强降水时段主要出现在7月上旬、7月下旬、8月上旬以及8月下旬,伴有1—2次区域性洪涝,局地山洪地质灾害气象风险高。西部龙门山区有强降水集中时段,要注意防范集中强降水引发泥石流、滑坡、崩塌等地质灾害,东部龙泉山区要注意防范滑坡、崩塌等地质灾害。
此外,地震活动、人类工程活动也可能诱发地质灾害。
地质灾害防范重点:
5月至9月主汛期为重点防范期
今年,成都地质灾害重点防范期为主汛期,即2021年5月至9月。
地质灾害防范区域:
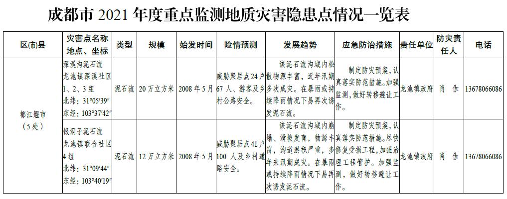
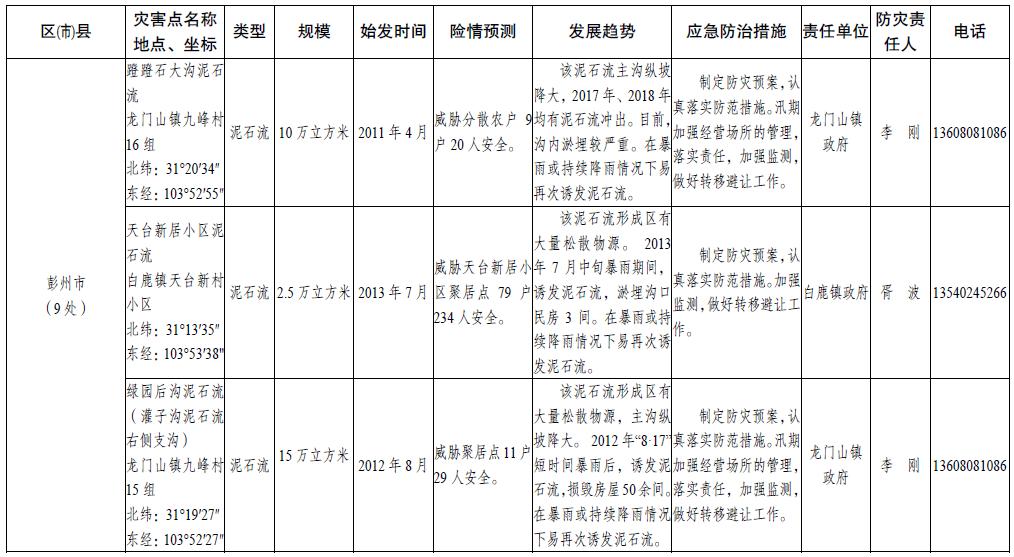
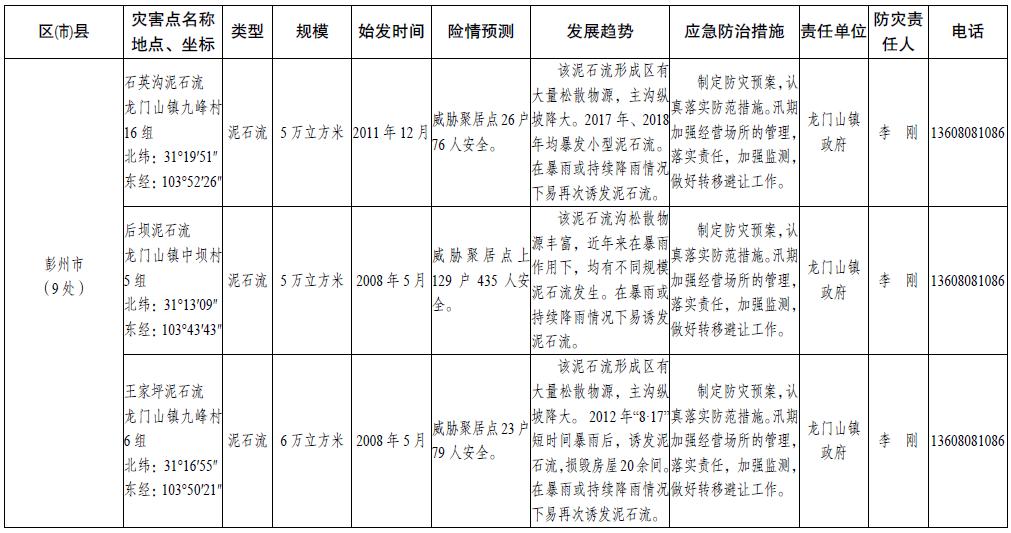
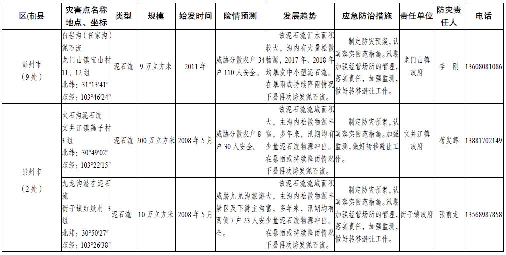
重点防范区域是西部龙门山区,涉及都江堰市、彭州市、大邑县、崇州市、邛崃市5个县(市)的40个镇(街道)。目前已查明地质灾害隐患点1197处。
次重点防范区域是东部龙泉山区,涉及金堂县、青白江区、龙泉驿区、简阳市、蒲江县、新津区、双流区、新都区8个区(市)县和四川天府新区、成都东部新区的64个镇(街道)。目前已查明地质灾害隐患点547处。
2021年,成都有关区(市)县要加强都江堰市白沙河、龙溪河,彭州市湔江、石匣子沟、白鹿河,崇州市文井江、九龙沟,大邑县出阝江河、雾山河,邛崃市火井河等流域内地质灾害危险区域的防范工作。
重点防范对象:
2021年,成都确定22处地质灾害隐患点为重点监测对象。《方案》指出,有关区(市)县应逐点制定防灾预案,落实防灾措施,确保防范对象安全。









地质灾害防治措施:
实行奖励机制,确保11月底前完成280户避险搬迁任务
在地质灾害防治措施上,《方案》提出,要健全完善会商调度和联防联动防灾机制,确保预案覆盖率、群测群防网络覆盖率和隐患告知率三个100%,开展突发地质灾害综合演练,突出“主动避让、提前避让、预防避让”,探索科技防灾,提高防灾服务能力。
成都将实行奖励机制,鼓励整体搬迁和隐患点销号,确保在2021年11月底前完成2021年度全市280户避险搬迁任务目标。对威胁对象已经全部搬迁的危险区域,要保留地质灾害防治工作机制,继续巡查监管,杜绝受威胁对象返居、新建房屋等,防止出现新的隐患。

来源:成都市人民政府网站
原标题:《成都2021年度地质灾害防治方案出炉!这22处隐患点纳入重点监测》