4月29日下午,由珠海市文化广电旅游体育局主办的2021珠海新奇点——“网红100”榜单公布暨五一假期文旅产品发布会在珠海度假村酒店举行。会上发布了十大主题20条新奇旅游线路、17个特色民宿,同时公布了一批五一旅游产品,为游客市民奉上最新的旅游消费指南。

针对即将来临的五一假期,珠海市文化广电旅游体育局联合全市各区各单位,共同为广大市民游客推出了“畅游青春活力珠海”五一系列文化旅游惠民重点活动,共计40多项。
一是各大旅游景区景点。
如珠海长隆海洋王国“潮玩手工坊”、畅享金奖马戏盛宴、星乐度·露营小镇星奇塔无动力世界五一主题活动和露营节、横琴国家地理探险家中心“考古大冒险 重返侏罗纪”活动、2021海泉湾“萌趣玩乐月”、汤臣倍健透明工坊“复仇者联盟动漫主题门票优惠”等等;
二是各大网红公园步道和风筝节美食节。
包括海天公园推出“风筝与风 快乐与你”首届风筝节、格力海岸滨海公园举办的2021年高新区“国潮新韵·趣寻味”五一嘉年华暨第六届唐家湾美食节、黄杨河湿地公园五一嘉年华活动、金湾区金湖公园“金湖公园低空飞行体验”;
三是文化惠民活动,艺术展艺术周文化节。
如珠海市金湾区图书馆“刘春潮艺术作品展及岭南文化书展”等展览、斗门镇南门村菉猗堂“斗门记忆”摄影征文比赛优秀作品展、“斗门时光”本土文化探寻活动、莲江村非遗传统文化体验活动暨莲江集市、闲云艺术文化周等;
四是户外运动。
包括“乐跑金湾”迷你马拉松、2021年寻美金湾趣味自驾游“打call新金湾,自驾览春色”、第三届“金湾艇好”皮划艇挑战赛等等。
此外,本次发布会还公布了珠海特色民宿推荐名单,分别为:
横琴新区——九洲蓝色海岸民宿、道禾璞树海岛花园民宿、木棉雅居、拾叁集民宿、隐居民宿;
香洲区——北山46号院、海遇朴宿、无喧民宿;
斗门区——里苑·南昌盛精品人文民宿、沙湾小院民宿、天天惦记民宿、停云小镇;
高新区——蝉意民枫民宿、巷里花园精品民宿;
金湾区——白石居民宿、珠玑·航栈民宿、珠玑·山海间民宿。
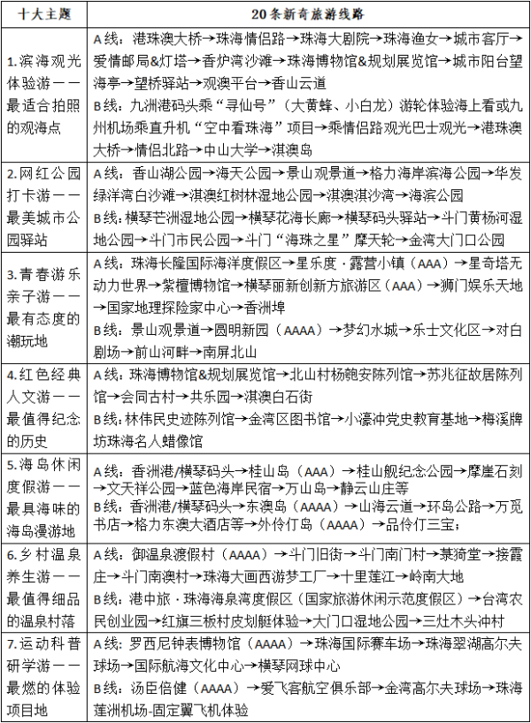
2021年五一假期珠海十大主题20条新奇旅游线路

