小编从集团公司社保部获悉
今年,集团公司企业补充医疗保险政策
有了新变化
两大变化
门槛
降低
实行门诊自付医疗费专项补助,降低现行补助门槛。
集团公司增加投资近1200万元,降低门诊自付医疗费补助门槛到500元,实行季度结算,近2.6万人纳入享受补助之列。
补助
更多
实行门诊重症慢性病自付医疗费单项补助,年度内给予限额5万元的补助。政策调整后,年度内自付医疗费补助的补助限额从15万元提高到20.15万元。
哪些人可以申请?
办理有哪些流程?
什么是企业补充医疗保险?
企业补充医疗保险是由集团公司投入资金,在基本医疗保险基础上,对职工基本医疗保险支付以外由职工个人负担,符合基本医保支付范围的医疗费用进行的适当补助,以减轻职工的医疗费用负担,提高职工医疗保障水平。是企业为职工建立的重要福利制度,也是与职工建设命运共同体,共享企业发展成果的重要体现。
集团公司企业补充医疗保险涉及到哪些群体?
集团公司职工和退休人员,以及职工和退休人员的供养亲属。
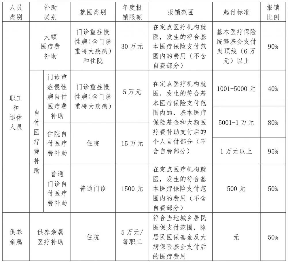
职工、退休人员和供养亲属分别享受哪些企业补充医疗保险待遇?

职工(含在职职工、退休人员)的供养亲属,是指依靠该职工提供主要生活来源的配偶、子女、父母、祖父母、外祖父母、孙子女、外孙子女、兄弟姐妹。
职工的供养亲属,有下列情形之一者,可按规定申请享受供养亲属医疗补助。
1. 完全丧失劳动能力的;
2. 配偶男年满60周岁、女年满55周岁的;
3. 父母男年满60周岁、女年满55周岁的;
4. 子女未满18周岁的;
5. 职工和退休人员父母均已死亡,其祖父、外祖父年满60周岁,祖母、外祖母年满55周岁的;
6. 职工和退休人员子女已经死亡或完全丧失劳动能力,其孙子女、外孙子女未满18周岁的;
7. 职工和退休人员父母均已死亡或完全丧失劳动能力,其兄弟姐妹未满18 周岁的。
企业补充医疗保险如何发放?
1. 大额医疗费补助在定点医疗机构系统直接结算。
2. 自付医疗费补助由社保部根据医疗保险信息系统的职工和退休人员医疗信息系统自动计算,发放至社保卡银行账户中。其中退保人员和社保卡银行功能出现问题的,由单位代发。普通门诊自付医疗费补助按季度进行发放,门诊重症慢性病和住院自付医疗费补助按年度进行发放。
3. 供养亲属医疗补助由社保部根据单位申报的资料将补助资金发放到单位,由单位按季度代发。
如何申请办理供养亲属医疗补助资格?
集团公司于每年10月组织供养亲属资格申报工作。职工和退休人员准备供养亲属的身份证复印件,户口所在地的派出所、居委会或村委会出具的供养关系证明;新生儿提交出生证明复印件;完全丧失劳动能力的供养亲属,需提交当地劳动能力鉴定部门证明复印件等到单位办理。
新获得符合享受供养亲属医疗补助资格的供养亲属,应在获得资格3个月内,向单位申请办理。
除新获得享受供养亲属医疗补助资格的供养亲属外,供养亲属医疗补助申请手续每年集中办理一次,中间不再补办。
供养亲属住院后如何申请医疗补助?
需准备供养亲属当地居民医保已报销的住院资料(住院费用结算(报销)单原件、身份证复印件及病历首页复印件等),交由单位办理。
职工自付医疗费补助案例说明
向上滑动,查看内容
1. 普通门诊自付医疗费补助
例:职工赵某,2021年普通门诊就医发生医疗费3000元,其中自费金额300元,补助1100元。
计算方法:3000元减去300元自费金额,减去500元起付标准,个人自付为2200元。按照50%补助1100元。
2. 门诊重症慢性病自付医疗费补助
例:职工张某,2021年门诊重症慢性病发生医疗费3万元,其中基本医疗保险支付1.2万元,大额医疗费补助支付1.2万元,自费金额300元,补助2160元。
计算方法:3万减去300元自费金额,减去基本医疗保险支付1.2万元,减去大额支付1.2万元,个人自付为5700元。其中个人自付1001-5000元部分为4000元,按40%补助1600元;在5001-1万元部分为700元,按80%为补助560元。合计补助2160元。
3. 住院自付医疗费补助
例:职工刘某,2021年住院发生医疗费46万元,其中基本医疗保险支付5万元,大额医疗费补助支付30万元,自费金额1万元,补助91100元。
计算方法:46万元减去1万元自费金额,减去基本医疗保险支付5万元,减去大额支付30万元,个人自付为10万元。其中个人自付1001-5000元部分为4000元,按40%补助1600元;在5001-1万元部分为5000元,按80%补助4000元;1万元以上部分为9万元,按95%补助为85500元。合计补助91100元。
供养亲属医疗补助案例说明
例:职工李某的母亲2021年住院2次,医疗费10万元,其中居民医保支付5万元,大额保险支付2万元,自费金额5000元、补助12500元。
计算方法:10万元减去居民医保支付5万元,减去大额保险支付2万元,减去自费医疗费5000元,个人自付2.5万元,按照50%补助12500元。
素材来源:集团公司社保部
编 辑:徐 静

原标题:《门槛更低、补助更多!补充医疗保险新规来了》