在猪调控元件鉴定方面取得新进展
近日,华中农大赵书红教授与李新云教授团队绘制了目前涵盖品种信息和组织类型最广的猪基因组启动子、增强子、开放染色质区域及三维基因组精细图谱,大规模鉴定了顺式调控元件及调控区突变位点,揭示了影响猪表型变异的潜在调控机理,为应用功能SNP位点提升猪基因组育种效率奠定了基础,相关研究成果发表在国际期刊Nature Communications 上。
基因组调控元件精细图谱绘制为猪功能基因组研究提供新工具
DNA元件百科全书(ENCODE)计划旨在全面注释基因组中的功能元件,而调控元件的功能注释是解析表型变异及基因调控机制的重要基础。尽管家猪基因组测序计划完成开启了猪遗传育种研究的新纪元,但占基因组98%的非编码区域功能研究很少,调控元件注释也尚不清晰,这严重制约了猪经济性状分子机理解析及基因组育种技术创新。
为了攻克这一瓶颈问题,赵云霞副研究员、侯晔博士和博士生许月园等共同围绕ChIP-seq、ATAC-seq、RNA-seq和Hi-C等多种组学研究技术自主搭建了猪组织表观调控研究技术体系,以瘦肉型大白猪、杜洛克猪,及脂肪型恩施黑猪和梅山猪4个品种为研究对象,获得了包含12种组织的199组表观遗传调控数据。该研究鉴定出超过22万个猪基因组调控元件和3316个猪基因组新转录本,并进一步解析了猪基因组的超级增强子、活性启动子等调控元件特征,阐明了猪基因组调控元件的组织特异性及其三维空间结构对基因表达调控的影响,为猪功能基因组及性状调控机制研究提供了新资料。

调控元件及功能突变挖掘是创新猪基因组育种技术的基础
由于猪基因组调控元件与功能区突变挖掘滞后,导致猪基因组的功能位点与分子标记无法区分,基因组育种芯片设计时无法充分利用功能区域和功能位点信息,影响了基因组育种效率的提升。该研究通过整合调控元件、三维基因组及全基因组关联分析(GWAS)信息,解析了猪重要性状GWAS位点在调控元件周围的分布特征,对部分重要性状候选因果突变进行了鉴定,同时通过整合不同品种间基因组突变、表观修饰、三维基因组及基因表达变异,鉴定了一批具有潜在调控功能的重要SNP。以上成果为基因组育种技术创新及效率提升提供了丰富的数据信息,为加速猪经济性状遗传改良开辟了新路径。

【英文摘要】
Although major advances in genomics have initiated an exciting new era of research, a lack of information regarding cis-regulatory elements has limited the genetic improvement or manipulation of pigs as a meat source and biomedical model. Here, we systematically characterize cis-regulatory elements and their functions in 12 diverse tissues from four pig breeds by adopting similar strategies as the ENCODE and Roadmap Epigenomics projects, which include RNA-seq, ATAC-seq, and ChIP-seq. In total, we generate 199 datasets and identify more than 220,000 cis-regulatory elements in the pig genome. Surprisingly, we find higher conservation of cis-regulatory elements between human and pig genomes than those between human and mouse genomes. Furthermore, the differences of topologically associating domains between the pig and human genomes are associated with morphological evolution of the head and face. Beyond generating a major new benchmark resource for pig epigenetics, our study provides basic comparative epigenetic data relevant to using pigs as models in human biomedical research.
原文链接:
https://www.nature.com/articles/s41467-021-22448-x
植物转录因子结合位点预测研究取得新突破
近日,华中农大信息学院生物统计团队胡学海教授课题组研发出一款针对植物转录因子结合位点预测的工具及其docker镜像,相关研究成果发表在国际生物信息学领域学术期刊Bioinformatics上。
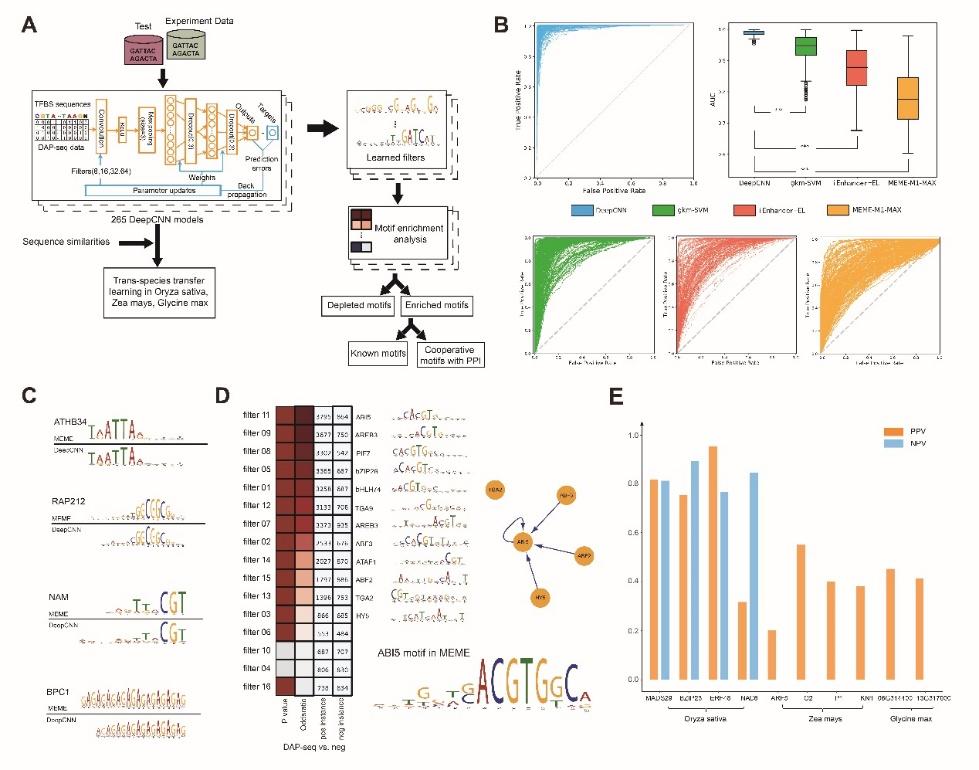
转录因子结合位点(TFBS)是顺式调控元件的基本组成部分,在基因表达的精确调控中起重要作用。TFBS核心基序内的非编码变异可能会显著改变其结合亲和力,这可能是解释遗传变异如何影响复杂性状的生物学机制。植物中转录因子结合位点实验数据的缺乏,以及植物TFs的独立进化特性都使得鉴定植物TFBS的计算方法落后于相关的人类研究。本研究首先使用深度卷积神经网络(DeepCNN)在基于可用的拟南芥Dap-seq数据集建立了265个拟南芥TFBS的预测模型,并且将其迁移用于预测其他植物的同源TF中。

最后当使用迁移学习技术尝试从计算的途径解决目前植物TFBS研究问题的困难时,作者发现在不同的植物种类中,迁移学习的表现具有很大的不同。在水稻的十个TF中的三个都取得了比较好的预测效果,BZIP23 、ERF48和MADS29的 PPV(Positive predictive value)分别为0.752、0.951和0.816。而当迁移到玉米和大豆中时,预测效果均不甚理想。这表明迁移学习在植物的跨物种转录因子结合位点预测问题上具有一定的可行性,但是未来我们仍需设计更加有效的迁移学习策略。
为了提供更方便、更优质的生物信息学服务,课题组为此具有高精确率辨别转录因子结合位点的深度卷积神经网络模型搭建了docker镜像,通过下载该镜像并在本地配置可以实现离线预测植物转录因子结合位点的预测功能(https://github.com/liulifenyf/TSPTFBS)。
【英文摘要】
Motivation: Both the lack or limitation of experimental data of transcription factor binding sites (TFBS) in plants and the independent evolutions of plant TFs make computational approaches for identifying plant TFBSs lagging behind the relevant human researches. Observing that TFs are highly conserved among plant species, here we first employ the deep convolutional neural network (DeepCNN) to build 265 Arabidopsis TFBS prediction models based on available DAP-seq (DNA affinity purification sequencing) datasets, and then transfer them into homologous TFs in other plants.
Results: DeepCNN not only achieves greater successes on Arabidopsis TFBS predictions when compared with gkm-SVM and MEME, but also has learned its known motif for most Arabidopsis TFs as well as cooperative TF motifs with PPI (protein-protein-interaction) evidences as its biological interpretability. Under the idea of transfer learning, trans-species prediction performances on ten TFs of other three plants of Oryza sativa, Zea mays and Glycine max demonstrate the feasibility of current strategy.
Availability and implementation: The trained 265 Arabidopsis TFBS prediction models were packaged in a Docker image named TSPTFBS, which is freely available on DockerHub at https://hub.docker.com/r/vanadiummm/tsptfbs. Source code and documentation are available on GitHub at: https://github.com/liulifenyf/TSPTFBS.
Contact: huxuehai@mail.hzau.edu.cn
原文链接:
https://academic.oup.com/bioinformatics/article/37/2/260/6069568
发布首个棉花泛基因组图谱助力分子育种
近日,华中农大棉花遗传改良团队公布了目前为止变异类型最丰富的棉花遗传变异数据集,还从多尺度解析了棉花驯化和改良的基因组基础,为棉花重要性状形成的生物学研究提供了新的基因位点,从泛基因组学的角度为棉花重要性状的精准改良提供了新的思路。该研究论文发表于基因组学领域国际学术期刊Genome Biology。
目前,棉花是世界上广泛种植的重要经济作物,是天然可纺织纤维的主要来源。培育纤维优质、高产、抗病虫、耐高温、理想株型的棉花一直是育种家追求的目标。近年来的棉花基因组学研究产生了大量的基因组数据,解析了人工驯化对棉花性状改良的遗传贡献,鉴定了一批农艺性状相关位点。棉花遗传改良团队在前期的研究中组装了陆地棉TM-1和海岛棉3-79的高质量参考基因组(Nature Genetics, 2019),为大规模群体基因组变异分析和优异等位基因鉴定提供了良好的参考序列。然而,依赖于单一的参考基因组分析会遗漏掉很多遗传变异,因此有必要从群体基因组(泛基因组)的角度全面剖析陆地棉和海岛棉不同材料间的遗传多样性。变异组为功能基因组研究提供数据资源
变异组为功能基因组研究提供数据资源

泛基因组图谱剖析纤维驯化和改良的遗传基础

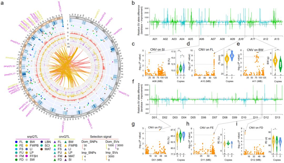
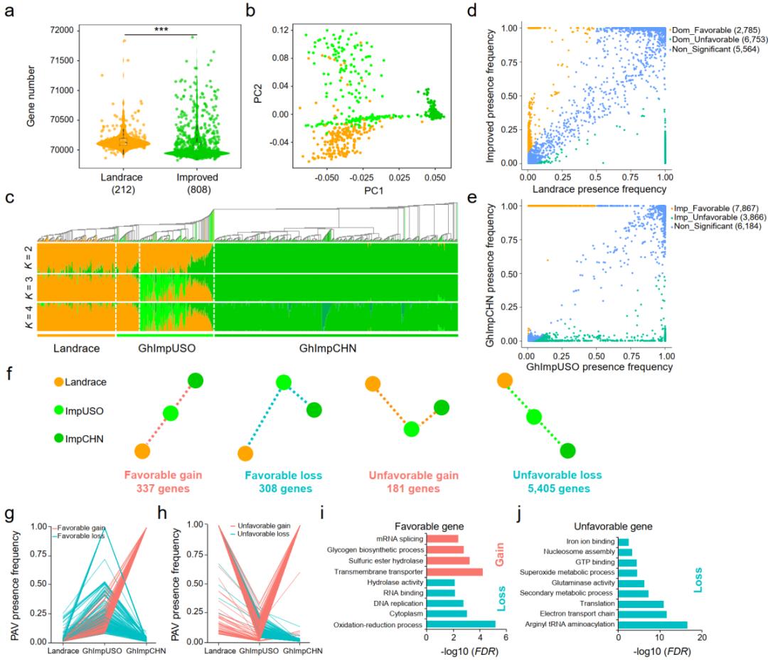
棉花驯化和改良中PAV选择信号研究团队基于参考基因组比对策略,构建了陆地棉的泛基因组(3388 Mb序列),包含63489(61.8%)个核心基因和39278(38.2%)个可变基因。同时,构建了海岛棉的泛基因组(2575 Mb序列),包含68789(85.8%)个核心基因和11359(14.2%)个可变基因。野生种和栽培种群体中的基因频率分析表明,在驯化和改良中共有6231个基因发生了选择性的保留和丢失。
最后,研究人员利用泛基因组数据分析了多个与纤维品质等性状相关基因在驯化和改良中的频率变化。
【英文摘要】
Background
Millennia of directional human selection has reshaped the genomic architecture of cultivated cotton relative to wild counterparts, but we have limited understanding of the selective retention and fractionation of genomic components.
Results
We construct a comprehensive genomic variome based on 1961 cottons and identify 456 Mb and 357 Mb of sequence with domestication and improvement selection signals and 162 loci, 84 of which are novel, including 47 loci associated with 16 agronomic traits. Using pan-genome analyses, we identify 32,569 and 8851 non-reference genes lost from Gossypium hirsutum and Gossypium barbadense reference genomes respectively, of which 38.2% (39,278) and 14.2% (11,359) of genes exhibit presence/absence variation (PAV). We document the landscape of PAV selection accompanied by asymmetric gene gain and loss and identify 124 PAVs linked to favorable fiber quality and yield loci.
Conclusions
This variation repertoire points to genomic divergence during cotton domestication and improvement, which informs the characterization of favorable gene alleles for improved breeding practice using a pan-genome-based approach.
原文链接:
https://doi.org/10.1186/s13059-021-02351-w
由于篇幅所限,今天所分享的仅为近期华中农业大学科学研究成果的一部分。更多科研动态,欢迎点击文末“阅读原文”,浏览华中农业大学南湖新闻网科学研究专题进一步了解。
文 | 赵云霞 许月园 辛西 李健英
原标题:《华中农大近期科学研究进展》