原创 郑亮 医学界消化肝病频道
仅供医学专业人士阅读参考

息肉切除后,多久复查一次?
据我国2019年的数据,大肠癌的粗发病率和病死率在所有癌症的排名中均位于前五名,大肠癌相关的研究也逐渐增加。
在刚刚过去的2021北京协和国际消化疾病论坛暨第28届北京协和医院消化疾病与消化内镜研讨会中,来自上海交通大学医学院附属仁济医院的房静远教授通过对近年发表的重磅文章的解读,总结了大肠癌诊治研究的新热点。
一
哪些人需要进行大肠癌筛查?
大肠癌筛查的目的是检测出高危人群。
美国近十几年大肠癌的发病率都是下降的,这与各级政府、社区、各种志愿者、提供筛查用具的企业、被筛查对象及其患者对大肠癌的筛查工作都非常重视有关。
我国的指南共识对高风险人群进行了警示,满足以下任意一条即可认为是大肠癌的高危人群:
1、粪便潜血阳性;
2、一级亲属有结直肠癌病史;
3、以往肠道腺瘤史;
4、本人有癌症史;
5、排便习惯改变;
6、符合以下任意2项:慢性腹泻、慢性便秘、粘液血便、慢性阑尾炎或阑尾切除术、慢性胆囊炎或胆囊切除术,长期精神压抑有报警信号。
此外,亚太工作组也对大肠癌的风险因素进行了评分[1],此风险评分对于鉴别结直肠癌肿瘤的高危人群非常有用。
表1:亚太地区结直肠癌筛查评分

表2:晚期肿瘤的风险分层和相对风险

近期发表于Lancet的一篇综述对影响大肠癌发生的遗传和环境因素进行了归纳[2],再次强调了吸烟、红肉的摄入、低膳食纤维、肥胖等因素可影响大肠癌的发生。

图1:影响大肠癌发生的危险因素
二
息肉切除后,多久复查一次?
在对这部分内容讲解前,房静远教授首先对相关术语的定义进行了回顾,其中较为重要的是进展期腺瘤、进展期新生物以及高风险腺瘤的定义。
进展期腺瘤需具备以下至少一项:腺瘤直径≥10mm;管状绒毛状/绒毛状腺瘤;腺瘤伴高级别异型增生。
进展期新生物需具备以下至少一项:进展期腺瘤;结直肠癌。
高风险腺瘤需具备至少一项:进展期新生物;3个及以上腺瘤。
各个国家的指南中对腺瘤等新生物摘除后的监测时间窗是不同的,美国结直肠癌多协会特别工作组、英国胃肠病协会以及亚太工作组的推荐意见如下图所示[1,3,4]。
表3:美国结直肠癌多协会特别工作组的推荐意见


图2:英国胃肠病协会制定的新生物切除后肠镜监测共识
表4:亚太工作组大肠肿瘤筛选时结肠镜检查间隔时间推荐

三
如何早期发现大肠癌?
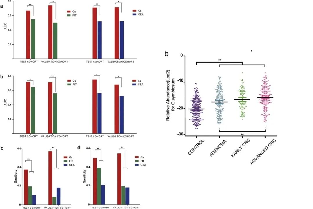
近年来,多个新型的血液和粪便的标志物用于大肠癌的早期发现和预警,如来源于组织或循环血液中的LncRNA、粪便中肠菌等。房教授团队发现了粪便中的共生梭菌可以有效早期预警大肠癌,与CEA和FIT联合检测,预警价值更大[5]。

图3:房教授团队的新发现
四
如何准确预测化疗耐药和预后?
大肠癌术后化疗有效率低于40%,耐药者5年生存率低于10%。Cell杂志2017年发表的一项研究结果表明,手术标本具核梭杆菌含量高可预测化疗后出现的耐药及复发[6],这也提示我们肠道微生态是大肠癌潜在的治疗靶点。
另有研究结果提示大肠癌瘤内变形杆菌可调节吉西他滨的化疗耐药[7]。基于动物实验的研究结果表明,在去除具核梭杆菌后,肿瘤的体积是明显减小的[8]。
五
建立大肠癌一级预防新策略
大肠癌的一级预防包括了化学预防和内镜预防。
目前用于大肠癌一级预防的药物是较为匮乏的,基于前瞻性随机对照试验的研究结果证实叶酸可以明显减少大肠腺瘤的发生率[9],这也为大肠癌的预防建立了新方法。
表5:叶酸可明显减少大肠腺瘤发生率

六
重视腺瘤摘除后再发的预防
近期发表于Lancet消化子刊的一项多中心、随机、双盲、安慰剂对照的研究结果表明:盐酸小檗碱可以预防结直肠腺瘤摘除后的再发[10]。
其他的预防药物还有阿司匹林、二甲双胍。
另外,肠道微生态或许是大肠癌发生的一个重要因素,所以改善饮食和生活习惯等环境因素有助于预防大肠肿瘤。

图4:研究结果
七
大肠癌转移后治疗药物的选择
在大肠癌发生转移后,患者就不再适合行根治手术治疗。针对这部分患者,治疗方式包括了中药、化疗、靶向治疗以及免疫治疗。
需要注意的是,如果拟行靶向治疗或免疫治疗,则需要对患者病变组织进行免疫组化、免疫酶标或基因测序检查,拿到病变的分子病理学数据后再启动治疗。
八
不能忽视的临床问题
1
侧向发育的大肠肿瘤(LST)
LST近年的检出率较高,其分型依然沿用巴黎方案。
2
锯齿状病变
锯齿状病变包括了增生性息肉、广基无蒂锯齿状腺瘤(息肉),传统锯齿状腺瘤以及增生性息肉。该病变有癌变的风险,应引起足够的重视。
传统腺瘤-腺癌与锯齿状途径的主要分子机制是不同的。腺瘤-腺癌早期为APC基因突变,最后是TP53突变,而锯齿状途径早期为BRAF的突变以及CpG岛出现甲基化,后期时存在微卫星不稳定。

图5:传统腺瘤-腺癌途径与锯齿状途径的主要分子机制
锯齿状病变的最终诊断需要组织病理学检查来确认。另外,肠镜检查中容易遗漏锯齿状病变,这是因为锯齿状病变中扁平样、侧向发育的病变占比较高。
3
早发型大肠癌(EOCRC)
EOCRC是指在小于50岁人群中发生的大肠癌。美国的大肠癌发病率是降低的,但是早发大肠癌的发病率依然是上升的。这种现象和美国年轻人的饮食中摄入过多的乳化剂、反式脂肪酸、丙烯酰胺、亚硝酸盐以及A1β-酪蛋白有关。
4
发现干预新靶点:深入机制研究
大肠癌的CMS分子分型有四型,不同的分型与大肠癌的发生通路、病变位置及后期治疗均有关,但是具体的关系仍然不是很明确,这就为后续的研究留下了很大的空间。
房静远教授最后提到,肠道微生态是大肠癌诊治的新靶点。

图6:大肠癌CMS分子分型
参考资料:
[1]Sung,J.J,et al.,An updated Asia Pacific Consensus Recommendations on colorectal cancer screening.Gut,2015.64(1):p.121-32.
[2]Dekker,E.,et al.,Colorectal cancer.Lancet,2019.394(10207):p.1467-1480.
[3]Gupta,S.,et al.,Recommendations for Follow-Up After Colonoscopy and Polypectomy:A Consensus Update by the US Multi-Society Task Force on Colorectal Cancer.Gastroenterology,2020.158(4):p.1131-1153 e5.
[4]Rutter,M.D.,et al.,British Society of Gastroenterology/Association of Coloproctology of Great Britain and Ireland/Public Health England post-polypectomy and post-colorectal cancer resection surveillance guidelines.Gut,2020.69(2):p.201-223.
[5]Xie,Y.H.,et al.,Fecal Clostridium symbiosum for Noninvasive Detection of Early and Advanced Colorectal Cancer:Test and Validation Studies.EBioMedicine,2017.25:p.32-40.
[6]Yu,T.,et al.,Fusobacterium nucleatum Promotes Chemoresistance to Colorectal Cancer by Modulating Autophagy.Cell,2017.170(3):p.548-563 e16.
[7]Geller,L.T.,et al.,Potential role of intratumor bacteria in mediating tumor resistance to the chemotherapeutic drug gemcitabine.Science,2017.357(6356):p.1156-1160.
[8]Bullman,S.,et al.,Analysis of Fusobacterium persistence and antibiotic response in colorectal cancer.Science,2017.358(6369):p.1443-1448.
[9]Gao,Q.Y.,et al.,Folic acid prevents the initial occurrence of sporadic colorectal adenoma in Chinese older than 50 years of age:a randomized clinical trial.Cancer Prev Res(Phila),2013.6(7):p.744-52.
[10]Chen,Y.X.,et al.,Berberine versus placebo for the prevention of recurrence of colorectal adenoma:a multicentre,double-blinded,randomised controlled study.Lancet Gastroenterol Hepatol,2020.5(3):p.267-275.
专家简介
房静远教授
上海交通大学医学院附属仁济医院副院长、消化科主任
主任医师、博士生导师
中华医学会消化病学分会副主任委员
上海市消化疾病研究所所长
上海市消化内科临床医学中心主任
上海市消化内科临床质控中心主任
卫生部内科消化重点实验室主任
中国医师协会消化医师分会副会长
中国医促会消化病学分会主任委员
中华消化杂志副总编辑
国家杰出青年基金获得者
教育部“长江学者”特聘教授
本文首发:医学界消化肝病频道
本文审核:房静远教授
本文整理:郑亮
原标题:《如何早期发现大肠癌?哪些人要做筛查?专家盘点大肠癌诊治新热点》