2021年强基计划将于4月8日陆续启动报名,各试点高校的招生简章也陆续公布中,对于有志于报考强基计划的考生来说,需要提前了解哪些信息呢?另外,华东师范大学、浙江大学、南京大学、中国人民大学、哈尔滨工业大学等校发布强基招生简章。考生一起来关注!
2021年强基计划报考流程
3月底至4月:简章公布,网上报名
6月:考生参加统一高考,考生确认
6月25日前:各省(区、市)提供高考成绩
6月26日前:高校确定参加考核的考生名单
7月4日前:高校组织考核
7月5日前:高校折算综合成绩,择优录取
强基计划招生专业范围有哪些?
强基计划突出基础学科的支撑引领作用,重点在数学、物理、化学、生物及历史、哲学、古文字学等相关专业招生。聚焦高端芯片与软件、智能科技、新材料、先进制造和国家安全等关键领域以及国家人才紧缺的人文社会科学领域。高校会结合自身办学特色,合理安排招生专业,并建立学科专业的动态调整机制,根据新形势要求和招生情况,适时调整强基计划招生专业。
具体高校的招生计划,请关注招生简章。
招生对象及报名条件
招生对象一般分为以下两类:
第一类:综合素质优秀;
第二类:基础学科拔尖。
具体报名条件详见试点高校简章。
报名注意事项
◇ 高校简章一般要求不得兼报多所高校。
◇ 需注意部分高校有分省招生计划,请仔细阅读简章。
通过强基计划录取后,
高校如何培养?
高校对通过强基计划录取的学生单独制定培养方案,采取导师制、小班化等培养模式。建立激励机制,增强学生的荣誉感和使命感。畅通成长发展通道,对学业优秀的学生,高校可在免试推荐研究生、直博、公派留学、奖学金等方面予以优先安排。探索建立本—硕—博衔接的培养模式。推进科教协同育人,探索建立结合重大科研任务的人才培养机制。通过强基计划录取的学生入校后原则上不得转到相关学科之外的专业就读。
36所试点高校的报名网址
高校
报名网址
北京大学
https://bm.chsi.com.cn/jcxkzs/sch/10001
中国人民大学
https://bm.chsi.com.cn/jcxkzs/sch/10002
清华大学
https://bm.chsi.com.cn/jcxkzs/sch/10003
北京航空航天大学
https://bm.chsi.com.cn/jcxkzs/sch/10006
北京理工大学
https://bm.chsi.com.cn/jcxkzs/sch/10007
中国农业大学
https://bm.chsi.com.cn/jcxkzs/sch/10019
北京师范大学
https://bm.chsi.com.cn/jcxkzs/sch/10027
中央民族大学
https://bm.chsi.com.cn/jcxkzs/sch/10052
南开大学
https://bm.chsi.com.cn/jcxkzs/sch/10055
天津大学
https://bm.chsi.com.cn/jcxkzs/sch/10056
大连理工大学
https://bm.chsi.com.cn/jcxkzs/sch/10141
吉林大学
https://bm.chsi.com.cn/jcxkzs/sch/10183
哈尔滨工业大学
https://bm.chsi.com.cn/jcxkzs/sch/10213
复旦大学
https://bm.chsi.com.cn/jcxkzs/sch/10246
同济大学
https://bm.chsi.com.cn/jcxkzs/sch/10247
上海交通大学
https://bm.chsi.com.cn/jcxkzs/sch/10248
华东师范大学
https://bm.chsi.com.cn/jcxkzs/sch/10269
南京大学
https://bm.chsi.com.cn/jcxkzs/sch/10284
东南大学
https://bm.chsi.com.cn/jcxkzs/sch/10286
浙江大学
https://bm.chsi.com.cn/jcxkzs/sch/10335
中国科学技术大学
https://bm.chsi.com.cn/jcxkzs/sch/10358
厦门大学
https://bm.chsi.com.cn/jcxkzs/sch/10384
山东大学
https://bm.chsi.com.cn/jcxkzs/sch/10422
中国海洋大学
https://bm.chsi.com.cn/jcxkzs/sch/10423
武汉大学
https://bm.chsi.com.cn/jcxkzs/sch/10486
华中科技大学
https://bm.chsi.com.cn/jcxkzs/sch/10487
中南大学
https://bm.chsi.com.cn/jcxkzs/sch/10533
中山大学
https://bm.chsi.com.cn/jcxkzs/sch/10558
华南理工大学
https://bm.chsi.com.cn/jcxkzs/sch/10561
四川大学
https://bm.chsi.com.cn/jcxkzs/sch/10610
重庆大学
https://bm.chsi.com.cn/jcxkzs/sch/10611
电子科技大学
https://bm.chsi.com.cn/jcxkzs/sch/10614
西安交通大学
https://bm.chsi.com.cn/jcxkzs/sch/10698
西北工业大学
https://bm.chsi.com.cn/jcxkzs/sch/10699
兰州大学
https://bm.chsi.com.cn/jcxkzs/sch/10730
国防科技大学
https://bm.chsi.com.cn/jcxkzs/sch/91002
各校发布强基计划招生简章
华东师范大学
2021年强基计划招生简章
(节选)
一、招生对象及报名条件
在我校安排强基计划招生的省份,符合2021年全国普通高等学校招生全国统一考试报名条件,高考成绩(不含任何政策加分)达到所在省(自治区、直辖市)第一批本科录取控制分数线(对于合并本科批次的省份,参照该省份确定的部分特殊类型相应最低录取控制分数线执行),综合素质优秀或基础学科拔尖,并有志于将来从事相关领域科学研究工作的高考成绩优异的高中毕业考生均可申请报名。
二、招生专业及招生计划
服务国家重大战略需求的基础理科学科以及国家人才紧缺的人文社会科学领域,招生专业、选考科目、科类要求及招生计划见下表:

招生省份为北京、天津、吉林、上海、江苏、浙江、安徽、福建、江西、山东、河南、湖北、湖南、重庆、四川、云南,其中天津、吉林、山东、湖南、重庆、云南只招理科组,福建、湖北只招文科组,分省分专业招生计划详见报名系统。考生只可选择一个专业组,填报该专业组内招生专业,文科专业组可填报一至两个专业,理科专业组可填报一至三个专业,并填报是否服从调剂。
三、报名方式与选拔程序
(一)报名时间和办法
2021年4月8日至4月28日考生可登录强基计划报名系统(网址:https://bm.chsi.com.cn/jcxkzs/sch/10269),按要求准确、完整地成功完成网上报名。
报考我校强基计划的考生不能兼报其他高校。
(二)考生参加统一高考
(三)考生确认
考生须在2021年6月10日至6月20日前进入报名系统确认并上传承诺书。未确认或未上传承诺书视为自动放弃。
(四)入围校考办法
暂定6月26日前(具体根据省级教育考试机构提供高考成绩时间确定),对于确认并提交承诺书且符合我校报名条件的考生,我校根据高考成绩(不含任何政策加分),按如下规则确定入围名单:
理科组高考成绩(不含任何政策加分)中数学成绩以原成绩1.5倍替换得到加权成绩(即加权成绩=高考成绩-数学成绩+数学成绩×1.5),文科组高考成绩(不含任何政策加分)中语文成绩以原成绩1.5倍替换得到加权成绩(即加权成绩=高考成绩-语文成绩+语文成绩×1.5);学校按不超过分省分专业组招生计划数的4倍,依据加权成绩从高到低确定各省入围我校考核名单。加权成绩相同,理科组依次比较高考成绩中数学、外语、语文单科成绩,文科组依次比较高考成绩中语文、外语、数学单科成绩。
(五)学校考核
暂定于6月29日至6月30日举行学校考核(含面试考核和体育测试),具体时间以学校招办网站公告为准。
面试考核:面试考核参考综合素质档案,采取随机抽签的方式进行,全程录音录像。
体育测试:体育测试科目为坐位体前屈、立定跳远,测试标准参考高中生健康体质标准。参加我校强基计划体育测试的考生,均须自行购买测试期间的“人身意外伤害保险”,并于测试当天提交保险单据原件。考生因身体原因不能参加体育测试的,须填写《免体育测试申请表》,并于学校考核时间前一周将申请表扫描件、三级甲等医院证明扫描件、所在中学出具的考生体育情况达教育部相关要求的证明(须签字盖章)扫描件发送至我学校招办邮箱,经我校审核通过后可免予参加体育测试。考生在面试报到时须携带以上相关原件备查。未经申请不参加体育测试考生,视为主动放弃我校强基计划录取资格。
学校以面试考核成绩作为学校考核成绩。没有参与学校考核的考生不能进行强基计划录取,视为自动放弃强基计划录取资格。
浙江大学
2021年强基计划招生简章
(节选)
一、招生对象及报名条件
符合2021年全国普通高等学校招生全国统一考试报名条件,综合素质优秀或基础学科拔尖,并有志于将来从事相关领域科学技术工作的优秀高中毕业生均可报名。申请报名考生分为以下两类:
第一类:综合素质优秀、高考成绩(不含任何政策加分,下同)优异的考生;
第二类:基础学科拔尖,在数学、物理和化学等学科领域具有突出才能和表现的考生。要求在中国数学奥林匹克、全国中学生物理竞赛决赛、中国化学奥林匹克(决赛)、全国中学生生物学竞赛、全国青少年信息学奥林匹克竞赛全国总决赛中获得二等奖及以上、且高考成绩不低于所在省(自治区、直辖市)第一批本科录取控制分数线,对于合并本科批次的省份,参照该省份确定的特殊类型相应最低录取控制分数线的考生。
二、招生专业及招生计划
(一)招生专业及相关要求。

(二)各省(自治区、直辖市)招生专业及计划以我校强基计划报名系统公布为准。
三、报名方式与选拔程序
(一)报名时间和办法
4月10日至30日考生可登录浙江大学强基计划报名平台(网址:https://bm.chsi.com.cn/jcxkzs/sch/10335),按要求准确、完整地完成网上报名。每位考生限报一个招生组别,最多可填报不超过3个专业。报考我校强基计划的考生不得兼报其他高校。
(二)考生须参加2021年普通高等学校招生全国统一考试。
(三)考试确认
考生须于6月11日至6月20日期间在报名系统确认是否参加我校测试并签订诚信承诺书(考生签名的诚信承诺书纸质版还须在参加校测时提交),未在规定时间内确认的考生视为自动放弃强基计划入围资格及后续选拔环节。
(四)入围校考办法
6月27日前,对于第一类考生,依据高考成绩,按招生组别的分省招生计划数的5倍确定各省入围我校考核考生名单(同分同入围)并公示入围标准。考生高考成绩须达到所在省(自治区、直辖市)第一批本科录取控制分数线。对于合并本科批次的省份,参照该省份确定的特殊类型相应最低录取控制分数线执行。对于第二类考生,达到我校破格入围的条件和相应高考成绩要求,即可入围。
(五)学校考核
入围考生须全程参加我校强基计划考核(含笔试、面试和体质测试)。测试将于7月2日前完成,测试具体时间、地点及要求见准考证及我校本科招生网最新公告。
1.学校测试主要考察学生的思想品德、人文素养、逻辑思维、专业兴趣与天赋、创新能力和发展潜质。
笔试科目:理学I类的笔试科目为数学和物理,理学II类和基础医学类的笔试科目为数学和化学,人文历史类的笔试科目为语文和历史。
面试以小组面试为主,主要考察学生思想品德、诚实守信、专业素养、学科基础和综合素质。面试采取专家、考生“双随机”抽签的方式,全程录音录像。
对于破格入围考生,我校将结合学科特长单独组织测试。
2.结合强基计划的人才培养目标,综合素质评价重点考察以下信息:社会实践(志愿服务)情况、在高中期间组织活动情况、高中学业水平考试成绩、研究型学习情况、参与文艺、体育活动等情况。
省级教育行政部门提供的考生综合素质档案作为专家面试的重要参考材料。
3.体质测试项目包括身高/体重(BMI)、肺活量、立定跳远、坐位体前屈、50米跑。体质测试结果将作为录取的重要参考。
4.笔试成绩与面试成绩按2:1比例折算成学校测试成绩。
南京大学2021年
强基计划招生简章
(节选)
一、招生对象及报名条件
各省(区、市)符合2021年普通高等学校招生全国统一考试报名条件,综合素质优秀或基础学科拔尖,并有志于将来从事相关领域科学技术工作的高中毕业生均可申请报名。申请报名考生分为以下两类:
第一类:综合素质和学业成绩优秀的考生。
第二类:相关学科领域具有突出才能和表现的考生。高中阶段须在数学、物理、化学、生物学、信息学任一学科奥林匹克竞赛中获得全国决赛二等及以上奖项。
二、招生专业及计划设置
我校强基计划设三个专业组8个专业,分别是数学与应用数学、信息与计算科学、物理学、化学、生物科学、汉语言文学(古文字学方向)、历史学、哲学。招生计划见报名系统。实施新高考省份的第一类和第二类考生选考科目均应符合填报专业的科目要求。

考生身体条件还须符合《普通高等学校招生体检工作指导意见》要求及有关补充规定。
三、报名方式与选拔程序
(一)网上报名。4月10-30日,考生可登录我校强基计划报名平台(https://bm.chsi.com.cn/jcxkzs/sch/10284),按要求完成网上报名。所填信息须完整、准确、真实。报考我校强基计划的考生不能兼报其他高校。
(二)志愿填报。所在省份设置的招生专业中,第一类考生可根据自己的学科特长和专业兴趣填报不超过3个专业志愿。第二类考生只能在符合报名条件的竞赛科目所在专业组中填报1个专业,未设置对应专业组招生计划的不得报考(多填或未按要求填写的志愿无效)。填报志愿提交后不得修改。
(三)确认志愿。考生须于高考后,6月20日前通过报名系统下载诚信考试承诺书,并对报考志愿进行确认。逾期未完成确认的,视为放弃报考资格。
(四)入围办法。对于第一类考生,高考成绩(不含任何政策加分,下同)须达到所在省(区、市)本科一批录取控制分数线(合并本科录取批次省份单独划定的相应分数线,下同)。我校按照“分数优先、遵循志愿”的原则,依据考生高考成绩和所在省份各专业计划数的6倍,分别确定各专业入围南大考核的考生名单(对于同分考生,报考理科类专业的依次按照数学、语文、外语单科成绩排序,报考文科类专业的依次按照语文、数学、外语单科成绩排序),并公示各专业入围标准。对于第二类考生,高考成绩达到所在省(区、市)本科一批录取控制分数线即可入围,并按填报志愿确定入围专业。
考生可于6月27日登陆报名系统查询入围结果。入围南大考核的考生须在6月28日24:00前凭报名系统入围结果查询页面上的支付码完成交费,打印准考证。
(五)南大考核。入围考生需参加体育测试和综合测试,测试时间为6月29-30日,具体安排另行通知。
1.体育测试。项目为50米跑、立定跳远,结果作为录取的重要参考,未参加测试的考生不予录取。因身体原因无法参加测试的,须提交三级甲等医院证明。
2.综合测试。测试在标准化考场进行,全程录音录像。测试项目包括笔试和面试,分别按照60%和40%记入南大考核成绩。面试重点考查考生相关学科知识储备和专业发展潜力,并参考考生综合素质档案。笔试按照考生入围专业所在专业组进行,其中,
(1)专业组1笔试科目为数理探究,主要考查相关学科基础、逻辑思维能力和运算能力;
(2)专业组2笔试科目为化生综合,主要考查相关学科基础,综合运用所学知识解决问题的能力;
(3)专业组3笔试科目为阅读表达,主要考查学生的书面表达能力、综合素养和发展潜质。
3.南大考核方案可能因本地疫情防控情况做出相应调整。
(六)录取办法。依据第一、二类考生“高考成绩(折算成100分)×85%+南大考核成绩(折算成100分)×15%”合成的综合成绩进行录取。我校按照“分数优先”的原则,依据招生计划分专业划定录取分数线。末位综合成绩相同时,依次按照高考成绩、南大考核成绩排序。
我校于7月5日前确定录取名单,公示录取标准,并在本科提前批次录取前完成录取。被正式录取的考生不再参加所在省(区、市)后续高考志愿录取;未被录取的考生可正常参加后续各批次高考志愿录取。
中国人民大学
2021年强基计划招生简章
(节选)
一、招生对象及报名条件
在我校安排强基计划招生的省份,满足以下报名条件的考生均可报名。
热爱祖国,拥护中国共产党的领导,遵纪守法,品行端正,身心健康;具有强烈的专业兴趣、科研志向和吃苦耐劳的精神,有志于服务国家重大战略需求,将来从事专业相关领域工作;高度认同我校“立学为民、治学报国”的办学宗旨和“国民表率、社会栋梁”的人才培养目标;综合素质优秀或基础学科拔尖,具有相应专业所需的学科特长和创新潜质;符合2021年全国普通高等学校招生全国统一考试报名条件的高中毕业生。
报考我校强基计划的考生不能兼报其他高校强基计划。
二、招生专业
我校强基计划面向北京、天津、河北、山西、辽宁、吉林、黑龙江、上海、江苏、浙江、安徽、福建、江西、山东、河南、湖北、湖南、广东、重庆、四川、云南、陕西等省份试点招生。
各专业招生科类及选考科目要求如下:

注:考生可登录报名系统查看各招生省份分科类(或首选科目组)招生计划具体信息。
三、报名方式与选拔程序
(一)报名时间和办法
考生可于4月12日12:00至4月30日12:00登录中国人民大学强基计划报名平台(网址:https://bm.chsi.com.cn/jcxkzs/sch/10002),按照招生简章及系统提示完成网上报名。
考生报名时,可在我校强基计划投放该省相应科类(或首选科目组)的招生专业范围内,填报不超过3个专业志愿,并填写是否服从专业志愿调剂。
(二)考生参加统一高考
(三)入围校考办法
6月下旬学校将视情况在高考后成绩发布前于报名系统内增加考生确认环节并签订承诺书。
高考成绩发布后,确定入围校考名单。入围校考的考生登录报名平台,下载《测试指南》并按时参加后续考核环节。
我校依据考生高考成绩(不含任何政策加分),分科类(或首选科目组)按不超过分省招生计划数的5倍确定各省入围校考考核考生名单(末位同分均入围)并公示入围标准。入围考生高考成绩(不含任何政策加分)不得低于所在省(区、市)第一批本科录取控制分数线。对于合并本科批次的省份,参照该省份确定的部分特殊类型相应最低录取控制分数线执行。
(四)校考考核
7月4日前举行校考考核,含专业测试和体育测试,测试具体时间、地点、各专业测试形式、成绩折算办法以《测试指南》为准。(学校考核工作方案可能视北京疫情防控情况作出相应调整,届时将另行通知。)
1.专业测试考查考生综合素质、分析问题、解决问题的能力和创新思维,以及专业相关领域学习兴趣、发展潜力等,考生综合素质档案将作为参考材料使用。考核形式为笔试和面试,考查范围不限于中学教学大纲。面试采取专家、考生“双随机”抽签的方式,测试全程录音录像。
2.原则上所有入围校考的考生均须参加体育测试,测试项目为肺活量、立定跳远、50米跑。
(五)录取办法
1.综合成绩构成
综合成绩中,高考成绩(不含任何政策加分)占85%,校考成绩占15%。校考成绩中,笔试成绩占60%,面试成绩占40%。体育测试成绩将作为录取时同分比较的优先条件之一。
2.确定录取名单
学校根据分省分科类(或首选科目组)招生计划,按综合成绩由高到低顺次确定强基计划拟录名单,宁缺毋滥。若考生综合成绩相同,则依次比较校考成绩、高考成绩(不含任何政策加分)、体育测试成绩。在拟录考生中,根据校考成绩、专业志愿确定录取专业。若考生校考成绩相同,则依次比较笔试成绩、面试成绩。
所有专业志愿都无法满足的考生,如果服从专业调剂,将调剂到学校招生计划尚未完成的专业;所有专业志愿都无法满足又不服从调剂的考生,不予录取。
学校招生工作领导小组审定强基计划录取名单,报各省级招办审核,办理录取手续。7月5日前公示录取标准。被我校强基计划录取的考生不再参加后续高考志愿录取;未被录取的考生可正常参加本省(区、市)后续各批次高考志愿录取。
哈尔滨工业大学
2021年强基计划招生简章
(节选)
一、招生对象及报名条件
符合2021年全国普通高等学校招生全国统一考试报名条件,综合素质优秀或基础学科拔尖,并有志于将来从事相关领域科学研究工作的高中毕业生均可申请报名。申请报名考生分为以下两类:
第一类:高考成绩优异的考生
热爱祖国、志向远大、高考成绩优异、综合素质优秀,对报考的专业有浓厚兴趣且有志于将来从事报考专业领域基础科学研究工作的优秀高中毕业生。
第二类:相关学科领域具有突出才能和表现的考生
高中阶段在报考专业领域具有突出才能和表现,在数学、物理中学生奥林匹克竞赛中获得全国决赛一等奖或二等奖[必须经全国青少年科技竞赛获奖名单公示网站(网址:http://gs.cyscc.org/)公示后方为有效],且有志于将来从事报考专业领域基础科学研究工作的优秀高中毕业生。
二、招生专业及招生省份
1.招生专业
我校强基计划的招生专业、非高考综合改革省份科类要求及高考综合改革省份的选考科目要求见下表。
表1 强基计划招生专业选考科目要求

考生身体条件须符合《教育部普通高等学校招生体检工作指导意见》要求,应用物理学专业不招收患有色觉异常Ⅱ度(俗称色盲)的考生。
2.招生省份
我校强基计划面向北京、天津、河北、山西、内蒙古、辽宁、吉林、黑龙江、上海、江苏、浙江、安徽、福建、江西、山东、河南、湖北、湖南、广东、广西、海南、重庆、四川、贵州、云南、陕西、甘肃、青海、宁夏、新疆等30个省(自治区、直辖市)招生,各省份投放专业及招生计划数见报名系统。
三、报名及选拔程序
(一)强基计划报名
4月10日至4月30日考生可登录哈尔滨工业大学强基计划招生报名平台(网址:https://bm.chsi.com.cn/jcxkzs/sch/10213),按平台要求准确、完整地完成网上报名。
报考我校强基计划的考生不能兼报其他高校。考生可在报名系统内根据分省投放专业计划选择一至四个专业(区分专业志愿先后顺序,以考生报名系统内数据为准)作为专业志愿,并可自行选择是否服从调剂,报名截止后所有考生的专业志愿及其他报名信息均不得修改。
(二)考生参加统一高考
(三)考生确认是否参加强基计划校考
6月11日至6月18日考生必须在报名系统中确认是否参加我校强基计划考核,并签订承诺书。确认不参加考核或逾期未确认的考生视为放弃我校强基计划入围资格。
(四)入围学校考核办法
确认参加考核的考生中,对于第一类考生,高考成绩(不含任何政策加分,下同)达到所在省(自治区、直辖市)本科第一批次录取控制分数线的前提下,按我校分省分专业计划数的4倍依据“专业志愿优先”的原则确定入围考生名单和入围专业(如存在高考成绩总分相同情况,依次比较数学、理科综合、语文、外语单科成绩,高考综合改革省份依次比较数学、语文、外语单科成绩,如比较后依然同分则同分学生均入围)。对于符合报名条件的第二类考生,高考成绩达到所在省(自治区、直辖市)本科第一批次录取控制分数线,即可破格入围,且入围专业为考生第一专业志愿。
考生入围专业确定后不得更改,并以入围专业作为最终的专业志愿进入考核环节。
合并本科批次的省份,第一批本科录取控制分数线参照该省份确定的部分特殊类型相应最低录取控制分数线执行。
6月26日前完成强基计划入围工作,并公示入围标准。我校届时将同步发布考核具体安排,请入围考生留意我校本科生招生办网站的相关通知。
(五)学校考核
我校将于6月30日至7月3日期间进行强基计划考核(包括综合面试、体质测试两部分),具体考核时间见准考证。
1.综合面试
综合面试主要考察考生在入围专业领域内的志向兴趣和学习科研能力等,采取专家、考生“双随机”抽签的方式,测试全程录音录像。面试过程中我校将对综合素质档案进行考察。
2.体质测试
体质测试项目包括身高体重(BMI)、肺活量、坐位体前屈、一分钟跳绳。强基计划考生必须参加体质测试,无故不参加体质测试视为放弃我校强基计划考核资格。因身体原因无法参加体质测试的考生,须提供三甲医院证明,我校视情况予以免测或安排补测。
3.校考成绩
我校以综合面试成绩为校考成绩,体育测试成绩仅设合格线,不计入校考成绩。
学校考核工作方案可能将视本地疫情防控情况作出相应调整,届时会再进行通知。
中国科学技术大学
2021年强基计划招生简章
(节选)
一、招生对象及报名条件
符合2021年普通高等学校招生全国统一考试报名条件,具有强烈的专业兴趣、科研志向和吃苦耐劳的精神,综合素质优秀,基础学科拔尖,有志于服务国家重大战略需求,有志于从事相关领域科学技术工作的高中毕业生均可报名。报名考生分为以下两类:
第一类:高考成绩优异的考生。
第二类:相关学科领域具有突出才能和表现的考生,须获得以下奖项之一:数学、物理、化学、生物、信息学全国中学生学科奥林匹克竞赛全国决赛二等奖(含)以上。
二、招生专业及高考综合改革试点省份选考科目要求
2021年我校强基计划招生专业包括:数学与应用数学、信息与计算科学、物理学、应用物理学、化学、生物科学、生物技术、理论与应用力学、核工程与核技术。
对于非高考综合改革试点省份,仅招收理科学生。
对于第一、二批高考综合改革试点省份(北京、天津、上海、浙江、山东、海南)的考生,选考科目为物理。
对于第三批高考综合改革试点省份(河北、辽宁、江苏、福建、湖北、湖南、广东、重庆)的考生,报考化学、生物科学、生物技术专业时,首选科目为物理,再选科目为化学;报考其它专业时,首选科目为物理,再选科目不做要求。
三、报名方式与选拔程序
(一)报名时间和办法
4月8日至30日考生可登录中国科学技术大学强基计划网站
(https://bm.chsi.com.cn/jcxkzs/sch/10358),按要求准确、完整地完成网上报名,逾期报名无效。
报考我校强基计划的考生不能兼报其他高校的强基计划。考生最少应填报1个专业志愿,最多可填报6个专业志愿。
(二)考生参加统一高考
(三)考生确认参加我校考核
考生须在高考后、出分前,登录我校强基计划报名系统,确认参加我校考核,未确认的考生不具备入围资格。确认时间、方式另行通知。
考生确认后,无故缺席我校考核,我校将视情节,向考生所在省份招生考试机构反馈。
(四)入围高校考核办法
对于第一类考生,高考成绩(不含任何政策加分,下同)须达到所在省份本科一批录取控制分数线(合并本科录取批次省份单独划定的相应分数线)。我校依据高考成绩,按我校强基计划分省招生计划数的5倍确定各省入围考生名单(末位同分同入围)。
对于第二类考生,高考成绩达到所在省份本科一批录取控制分数线(合并本科录取批次省份单独划定的相应分数线)即可入围。
(五)高校考核
6月29日至30日,举行高校考核(含笔试、综合面试)。
1. 高校考核成绩折算办法
我校考核成绩满分为150分,笔试占100分,综合面试占50分。
2. 笔试和综合面试方案
对于第一类考生:笔试科目为数学、物理,重点考察相关学科基础、逻辑思维能力和运算能力;综合面试环节主要结合考生的综合素质评价材料和面试表现,重点考察兴趣志向、学科特长和创新潜力。面试采取专家、考生“双随机”抽签的方式,测试全程录音录像。
对于第二类考生,我校将依据其学科特长,组织相关专家单独进行考核。
3. 体质测试
考生须在参加我校考核时,提交由所在中学加盖公章的体质测试成绩证明。测试项目包括50米跑、坐位体前屈、肺活量测试。体质测试成绩证明将作为我校考核的重要参考。
电子科技大学
招生专业及计划

备注:
(1)报考我校强基计划的考生不能兼报其他高校,详细分省分专业招生计划请登录我校强基计划报名系统查看。
(2)招生专业(类)名称及选考科目要求以生源地省级招生考试机构公布为准。
(3)高考综合改革省份考生选考科目要求须满足应用物理学专业对选考科目的要求。
电子科技大学2021年强基计划招生简章(点击查看全文)
吉林大学
招生专业

注:1.分省分专业招生计划以我校强基计划报名系统公布为准。
2.高考综合改革省份考生选考科目需符合所报专业对选考科目的要求。
吉林大学2021年强基计划招生简章(点击查看全文)
中山大学
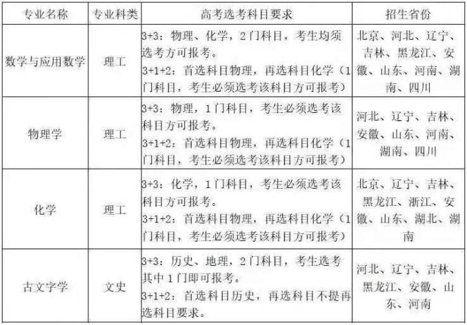
强基计划招生专业包括汉语言文学(古文字学方向)、历史学、哲学、数学与应用数学、物理学、化学、生物科学、生态学、基础医学、理论与应用力学。招生科类和高考改革省份选考科目要求如下:

注:1.化学、生物科学、生态学和基础医学专业不招收色盲色弱学生。
2.选考科目要求以各省公布为准。
招生省份包括:北京、天津、河北、山西、内蒙古、辽宁、吉林、黑龙江、上海、江苏、浙江、安徽、福建、江西、山东、河南、湖北、湖南、广东、广西、海南、重庆、四川、贵州、云南、陕西、甘肃、青海和宁夏。分省分专业招生计划以我校强基计划报名系统公布为准。
中山大学2021年强基计划招生简章(点击查看全文)
中国海洋大学
学校2021年强基计划招生专业为生物科学专业,拟面向招生的省(区、市)包括:北京、河北、山西、内蒙古、江苏、安徽、福建、山东、河南、湖南、广东、海南、四川,具体分省招生计划数见报名系统。
强基计划生物科学专业2021年在北京、山东和海南3省市的选考科目要求为:物理、化学(2门科目考生必须同时选考);在河北、江苏、福建、湖南、广东5省的选考科目要求为:首选科目必须为物理,再选科目必须包含化学。在其他省(区、市)仅招收理工类考生。
原标题:《明起报名!南大、浙大等校2021年强基计划招生简章发布!》