据国家卫健委消息,截至2021年4月3日,各地累计报告接种新冠病毒疫苗13667.7万剂次。根据《四川省2021年新冠肺炎疫情防控工作指南(第三版)》,四川将采取固定场所接种与巡回接种相结合的方式,大力推进18岁以上人群接种。
日前,成都部分区(市)县已公布了新冠病毒疫苗接种点位,将用于大规模人群接种。
赶紧预约接种
我们一起打疫苗,一起苗苗苗苗苗~
成都高新区新冠病毒疫苗接种点位
(截至4月1日)
肖家河街道
1、肖家河社区卫生服务中心(常规点位)
地址:兴蓉街4号
2、新北社区卫生服务中心(常规点位)
地址:新乐路158号
3、肖家河街道临时接种点(临时/固定点位)
地址:高朋大道17号
芳草街街道
1、芳草社区卫生服务中心(常规点位)
地址:创瑞街10号
2、成都西部中西医结合医院(临时/固定点位)
地址:一环路南三段28号成都西部中西医结合医院二楼(原高新中山骨科医院)
石羊街道
1、石羊社区卫生服务中心(常规点位)
地址:锦城大道1888号
2、强森复城国际门诊部(常规点位)
地址:益州大道中段722号复城国际4栋2单元202、203号
桂溪街道
1、桂溪社区卫生服务中心(常规点位)
地址:昆华路1102号
2、桂溪和平社区卫生服务站(常规点位)
地址:天和路202号
3、南新社区卫生服务中心(常规点位)
地址:天晖路38号
4、永安社区卫生服务中心(常规点位)
地址:天长路81号
5、桂溪街道润莱金座临时接种点(临时/固定 点位)
地址:吉庆一路288号润莱金座一楼
合作街道
1、合作社区卫生服务中心(常规点位)
地址:清源环街171号
2、合作中海社区卫生服务站(常规点位)
地址:中海国际体育公园美墅街277号
中和街道
1、中和南区社区卫生服务站(常规点位)
地址:应龙北二路1105号
2、中和街道综合文体活动中心接种点(临时/固定 点位)
地址:应龙北二路
3、四川现代医院(高新院区)(常规点位)
地址:仁和路713号
西园街道
1、西园滨河社区卫生服务站(常规点位)
地址:滨河小区檬柏路222号
2、尚丰中学临时接种点(临时/固定 点位)
地址:尚丰路幼儿园隔壁,红光二手家具家电市场对面
温馨提示:
此次19个点位为已经通过验收的点位,成都高新区还将动态更新点位。
锦江区新冠病毒疫苗接种点位
(截至3月26日)
目前,锦江区已在17个常规预防接种门诊建立新冠疫苗接种点,包括15个社区卫生服务中心、1个社区卫生服务站和四川锦欣妇女儿童医院预防接种门诊。

下一步,锦江区将在充分发挥医疗卫生资源优势的同时兼顾便民性、可及性与防范潜在交叉感染等基础上,新增6个二级以上综合医疗机构临时接种点、11个街道临时接种点,共34个接种点位全力开展新冠疫苗接种工作,最大限度为群众提供便利的接种条件。
武侯区新冠病毒疫苗接种点位
据“健康武侯”消息,武侯区各社区卫生服务中心全面开展新冠病毒疫苗免费接种工作,接种时间为周一至周五 14:00-16:30 。周六、周日将根据疫苗库存情况酌情放号,请市民关注“四川天府健康通”上的号源情况。

金牛区新冠病毒疫苗接种点位

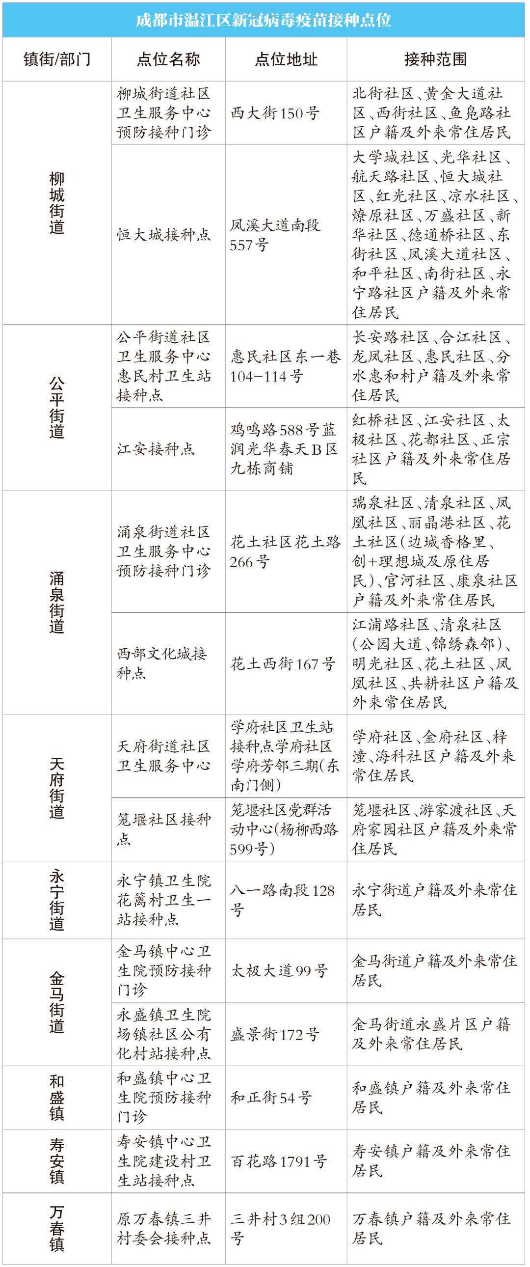
温江区现已对18岁以上温江区常住人口开展新冠疫苗免费接种工作。目前,温江区新冠疫苗接种工作已由各镇(街)牵头开展接种意愿调查和人数摸底,并做好信息登记。请广大市民积极配合居住地的村(居)委会,如实登记有关信息,并根据单位或村(居)委会的通知前往指定接种点进行接种。具体组织工作和时序安排,由各镇(街)按实际情况统筹推进。
目前,温江区共设置16个接种点位,包含9个医疗机构提能接种点位、5个新增临时接种点位、2个机动接种点位。

(截至4月2日)
双流区已全面启动普通人群的新冠疫苗接种工作,包含4个固定接种点位和3个大型临时接种点。据介绍,3个大型临时接种点共设置接种单元90个,每日接种能力达到13500人次,覆盖双流全区,请双流区18岁以上的居民积极到所在单位或所在社区进行登记,并按照社区统一安排,在规定时间到指定地点进行疫苗接种。
4个固定接种单位:
东升社区卫生服务中心
��成都双流区东升街道棠中路四段19号
��028-85837361
九江社区卫生服务中心
��成都市双流区九江街道雁葫路172号
��028-80201021
西航港社区卫生服务中心
��成都市双流区西航港街道西航港大道中三段689号
��18081078856
双流区第二人民医院
��成都市双流区永安镇四兴街88号
��028-85682156
3个大型临时接种点:
新冠疫苗临时接种点(黄水板桥)
地址:位于涧槽南街与金河路交汇处
新冠疫苗临时接种点(成都京东方医院)
地址:位于成都天府国际生物城内
新冠疫苗临时接种点(西航港白家)
地址:位于西航港街道黄河南路二段36号
新津区新冠病毒疫苗接种点位
新津区现已面对18岁以上新津区常住人口开展新冠疫苗免费接种工作。目前,新津区新冠疫苗接种工作已由各镇街牵头开展接种意愿调查和人数摸底,并做好信息登记。请广大市民积极配合居住地的村(居)委会,如实登记有关信息,并根据单位或村(居)委会的通知前往指定接种点进行接种。

据“金堂发布”消息,凡辖区内未接种新冠疫苗且符合接种条件的市民,可提前电话预约咨询或按照街道社区安排,携带本人有效身份证前往各指定接种地点进行接种。
接种点预约电话:
金堂县妇幼保健院
(13:00~15:00):84983648;
金堂县赵镇社区卫生服务中心
(14:00~17:00):84986062
金堂县赵镇卫生院
(14:00~16:30):61562582转824
金堂县淮口社区卫生服务中心
(13:50~16:30):17381801439
金堂县福兴中心卫生院
(14:00~16:30):84945190
金堂县竹篙镇卫生院
(14:00~16:30):18919567702
疫苗接种小贴士
除了在居住地所在社区统一登记并前往指定接种点接种外,市民还可通过“四川天府健康通”微信小程序进行预约。
原标题:《成都部分区县新冠疫苗接种点位公布!超全攻略请收好→》