在电影电视里
我们常常会看到
由于重男轻女的落后思想影响
有些“传家宝贝”被规定
传男不传女
而有时候不只是传家宝
还有一些疾病也会“重男轻女”
譬如秃顶……
还有下面这个


“快,快,快,医生救救我儿子!”
晚上8点左右,乐乐(化名)妈妈带着五六岁的孩子,急匆匆奔进惠州某医院。
小男孩面色发黄、呼吸急促、无精打采的样子。妈妈很是着急,“晚饭后他肚子不舒服,浑身无力,还想呕吐。尿也是深黄色的…”

“孩子出生有没有查蚕豆病?”
妈妈一愣,“他姐姐在深圳出生时说有蚕豆病,有定期复查,现在也没啥事。乐乐在河南老家出生,没听说有蚕豆病啊!”
“那孩子最近两天有吃蚕豆吗?”
医生继续追问。

“有有有。白天在他姑姑家有吃零食,里面就有一包蚕豆”。
这时,乐乐双眼巩膜已经泛黄、皮肤发白。更令人担心的是,他已经开始坐不稳了,尿的颜色也越来越深。
“不好,可能是蚕豆病!孩子可能随时有生命危险!”医生说。

上心电监护!上指脉氧监测!予低流量吸氧!
很快,血检报告也出来了:乐乐确实是G-6-PD缺乏症患者。
这下,蚕豆病板上钉钉了。
由于吃了不少蚕豆,乐乐的溶血性贫血较为严重,血红蛋白指数偏低,一度病情危重。

▲ 来医院后,乐乐的尿液从酱油色逐渐转为正常淡黄色。
好在,经过连夜抢救后,孩子保住了。
又经过一周的对症治疗,他的病症逐渐减轻,现已康复出院。

蚕豆病
又叫G-6-PD缺乏症,是一种遗传性疾病。40%以上的病例有家族史,因为是遗传病,成人和小孩都可以有。
患有蚕豆病的人,红细胞会变得脆弱。这时,一旦碰到强氧化性的东西,红细胞膜会破坏而爆裂。
紧接着,就会出现急性溶血性贫血或黄疸。
经过肾脏排泄,随之出现酱油色的血红蛋白尿(也就是前面说的“酱油尿”)。
如果抢救不及时,可能危及性命。

图片来源:soogif.com
01
每年3-5月高发!
蚕豆/蚕豆制品中,就含有多种强氧化作用的成分。
由于3~5月蚕豆成熟,吃的人也多,所以这个时间段“中招”的人也多。

图片来源:德阳市人民医院
02
什么人容易得?
✎ “重男轻女”
有数据显示:
蚕豆病常见于10岁以下儿童,3岁以下患者占70%;
高发于男孩,90%是男宝,男孩的遗传率和发病率,都远高于女孩。
如果只有父亲患病,那么只会传给女儿,而且女儿只是“携带者”;
而如果母亲是G-6-PD缺乏症携带者,那男宝有50%概率是“患者”,而女宝有50%的概率是“携带者”。
✎ “南高北低”
在相对于我国北方,南方人患蚕豆病的更多。
其中,广东、广西、福建、海南、四川、云南、贵州等地的人群患病率较高。个别地区可达20%(全国的发病率约为4%-5%)。

03
怎么判断是不是蚕豆病?
患蚕豆病的孩子,不发病时与正常人没什么区别,很难发现。
一旦发作,发病又急剧,潜伏期在1-9天不等(通常12~48小时发作)。
刚开始发作时,主要表现为头晕、乏力、恶心、呕吐、腹泻等,小便呈茶色,持续1-2天。
等到3~5天后,就会急性溶血性贫血,出现皮肤、眼巩膜发黄(黄疸),伴有发烧、腹痛,肝功能异常(大部分患者会出现脾大症状)。
如果不及时送医,就会发展到重症,重度贫血、嗜睡、休克、惊厥、神志不清及急性肾功能衰竭等,小便呈酱油色。

图片来源:德阳市人民医院
04
有没有蚕豆病,怎么查?
目前,广东地区的新生儿筛查项目中,包含了G-6-PD缺乏症筛查。
一般情况下,接产医院会在新生儿出生3天并已充分喂奶后,采集2~3滴新生儿足跟血滴在专用滤纸片上,干燥后密封冷冻保存,送新生儿疾病筛查中心筛查检测。

如果孩子出生后没做这个筛查,可以去医院抽血,做G-6-PD酶的活性检测就能知道结果。有蚕豆病家族史的孩子,最好带去医院查一下。
05
蚕豆病能治好吗?
很遗憾,蚕豆病是遗传性血液系统疾病,一旦确诊,无法根治。
不过,爸爸妈妈们也不用过分担心:只要孩子不接触那些禁用、慎用的东西,对生长发育是没有影响的~


01
离蚕豆远点
避免进食蚕豆或者蚕豆制品。买豆制品时,一定要看看是否含有蚕豆原料(比如蚕豆粉丝、蚕豆粉做的糕点)。
在蚕豆开花、结果、收获季节,也不要去种蚕豆的地方。
母乳喂养婴儿可通过乳汁诱发溶血,因此哺乳期妈妈也应回避相关食物。
目前认为吃苦瓜也具有发生蚕豆病的风险,不过好在苦瓜一般不是孩子喜欢的食物。

02
衣橱不要放樟脑丸
很多家庭的衣柜都会放樟脑丸,但樟脑丸中含有的“萘”,会引发蚕豆病患者发生急性溶血。
如不慎使用樟脑丸,也不要慌,穿衣前要先暴晒。
还有个别杀虫剂的喷雾,也会引起溶血。所以,使用杀虫剂的话要尽量避开“蚕豆宝宝”。

03
不随便买药吃
蚕豆病患儿,均需要携带随身指导卡和用药卡,就诊时一定要如实告诉医生自己的情况。

如果感冒了,这类孩子不能自行到药店买药,因为一些感冒药特别是复方药,以及含有中药成分的退热止痛药或消炎药,可能会诱发蚕豆病。
需要用退热药物时,建议选用布洛芬。
对乙酰氨基酚在常规治疗剂量下也是安全,可以选用。
避免使用阿司匹林。
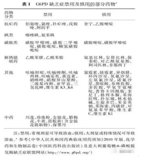
除了感冒药,凡具有氧化作用的药物,也一定要避开:

而且,国内外新药品种繁多,多数未作对 G-6-PD缺乏症的临床用药观察,未列入健康处方的禁用药物名单,一定要在医生的指导下使用。
其实,只要避免某些药物和食品,“蚕豆宝宝”完全可以正常生活~~

来源:深圳大件事、深圳市儿童医院、丁香妈妈、深圳卫健委
原标题:《近期高发!吃完这零食,6岁娃被连夜抢救!医生:严重可致命》