今年上半年
佛山安排302项重大项目集中开工投产
总投资近3160亿元
年度计划投资超549亿元!
今日,广东省举行2021年第一季度重大项目集中开工活动,佛山作为分会场同步举行全市2021年上半年重大项目集中开工投产活动。

上半年,全市安排集中开工投产重大项目302项,总投资近3160亿元,年度计划投资超549亿元。其中安排集中开工重大项目221个,总投资2700.48亿元,年度计划投资435.4亿元;集中投产重大项目81个,总投资459.16亿元,年度计划投资114.19亿元。
这些项目涉及产业工程、基础设施建设、民生工程等领域。佛山作为全国制造业大市,产业项目占比最大,集中开工投产产业项目共有194个,年度计划投资超339亿元,重在推动传统产业转型升级、新兴产业加快培育,加快推动制造业迈向中高端。同时还安排了48个基础设施项目、60个民生项目集中开工投产,进一步补齐城市建设短板,增强市民幸福感获得感。











高校、地铁、机场、医院…
今年佛山一大波重点项目
都已经安排上了!
今年,全市重点建设项目共380项,总投资突破1万亿元关口,年度计划投资超1100亿元,均为历年以来最高。让我们来看看有哪些大项目!
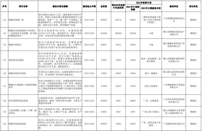
广东省2021年重点建设
正式项目计划表(佛山市)
上下滑动,即可查看












广东省2021年重点建设
前期预备项目计划表(佛山市)
上下滑动,即可查看




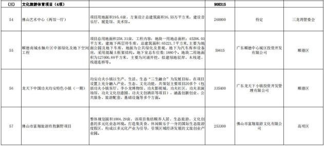
佛山市2021年重点建设
正式项目计划表
上下滑动,即可查看






























佛山市2021年重点建设
前期预备项目计划表
上下滑动,即可查看








布局新型基础设施建设
推动佛山“制造”到“智造”升级
新基建,已成为培育新经济增长点、加快动能转换新风口。
根据计划表,佛山将紧抓机遇,着力推动中航云电信“国际数据传输枢纽”粤港澳大湾区节点(顺德金融云)项目、佛山市五沙(宽原)大数据中心、佛山季华实验室、佛山开普勒大数据中心等一批项目建设,力争佛山蓝湾云计算产业项目开工建设。

佛山季华实验室项目正在加紧建设
3条地铁今年将开工
新机场被纳入省前期预备项目
交通基础设施项目往往最受市民关注。今年佛山重点建设项目,涵盖城际铁路、地铁、路桥等重要工程,加快奠定区域交通枢纽地位。
其中,今年将动工建设佛山城市轨道交通四号线一期、佛山市城市轨道交通十一号线、佛山市城市轨道交通二号线二期,加快建设佛山市城市轨道交通二号线一期、广州市轨道交通7号线一期工程西延顺德段、佛山市城市轨道交通三号线。
粤港澳大湾区城际铁路方面,广佛环线佛山西站至广州北站段将于年内开工建设,佛山经广州至东莞城际项目被纳入省前期预备项目。
作为佛山市头号基础设施建设工程,佛山新机场也被纳入省前期预备项目中,建设内容包括2条远距跑道、4F等级飞行区、航站楼以及运行保障设施,设计年旅客目标吞吐量近期3000万人次/年,远期6000万人次/年。
城市道路方面,联通广佛的交通建设引人关注。广佛同心桥工程、沉香大桥预计都将在今年开工建设,广佛两地互联互通迈向新里程。

广佛同心桥工程效果图
教育、医疗等民生项目备受关注
民生保障工程中,一方面推动教育高质量发展,新开工建设广州美术学院佛山校区一期校园工程,推动建设东北大学佛山研究生院、南方医科大学顺德校区,做好香港理工大学(佛山)建设项目前期准备工作。
另一方面提高医疗卫生水平,加快佛山市中医院扩改建、佛山市和祐国际医院、佛山市第二人民医院新院区、佛山市三水区新城医院等项目建设。

佛山市第二人民医院新院区项目效果图
此外,为提升城市文化综合实力,佛山今年将加快建设佛山粤剧院、佛山市有为馆、佛山陌上花开四季花园等项目。佛山市物资储备综合基地也于今年开建,项目总建筑面积约2.8万平方米,建设物资仓库、生产辅助用房、管理用房、晾晒场、停车场以及出入库道路等相关基础设施,未来将有效完善佛山物资储备体系。
发挥龙头项目带动效应
打造“2+2+4”先进制造业集群
在产业工程中,今年佛山发力方向仍是高端装备制造工程、现代服务业工程、传统产业升级工程等。
值得一提的是,佛山将进一步增强战略性新兴产业龙头项目和重大产业平台集聚效应,重点推进海天华南工业区暨华南总部项目(一期)、徐工集团徐州建机广东塔式起重机投资建设项目、丰广(三水)智能制造产业项目开工建设,打造高端装备制造产业集群及产业高质量发展标杆。
海天华南工业区暨华南总部项目(一期)总投资50亿元,不仅生产建设海天塑机,还将引入海天精工enc数控车床及加工中心、海天驱动智能智造、机器人及自动化、海天华南研发基地项目。
徐工集团徐州建机广东塔式起重机投资建设项目总投资20亿元,计划建设7万平方米联合厂房,以及调试发运场地、办公后勤等配套设施;实施标准节、支座等智能化生产线16条,应用机器人80余台套;建成后可年产塔式起重机、施工升降机5000台,进一步助推佛山高端制造乃至珠江西岸先进装备制造业发展。
丰广(三水)智能制造产业项目计划建设厂房、总部研发大楼、产业服务中心、产品展示和配送中心等,主要从事医疗影像器械生产和相关服务行业,有望于2023年建成投产。
现代服务业工程是佛山市重点建设项目的关键一环。今年,佛山将重点推进佛山市龙江智慧家居小镇、南海平谦国际智慧产业园等项目加快建设。在预备项目中,将推动腾讯工业互联网粤港澳大湾区基地、宜家供应链华南区贸易中心项目落地建设。
项目为王
产业为刚
制造业为要
加快推进重大项目建设
佛山全力以赴
你最期待的重大项目是哪些?
欢迎留言评论~
佛山新闻网综合报道
资料来源:佛山日报、佛山发布、佛山发改
原标题:《今天,一批重大项目集中开工投产!高校、地铁、机场、医院…2021佛山即将大爆发!》