近期
昆明多片区公布将新建多所学校
快看你所在的片区有吗?
五华区
昆明市第二十八中学
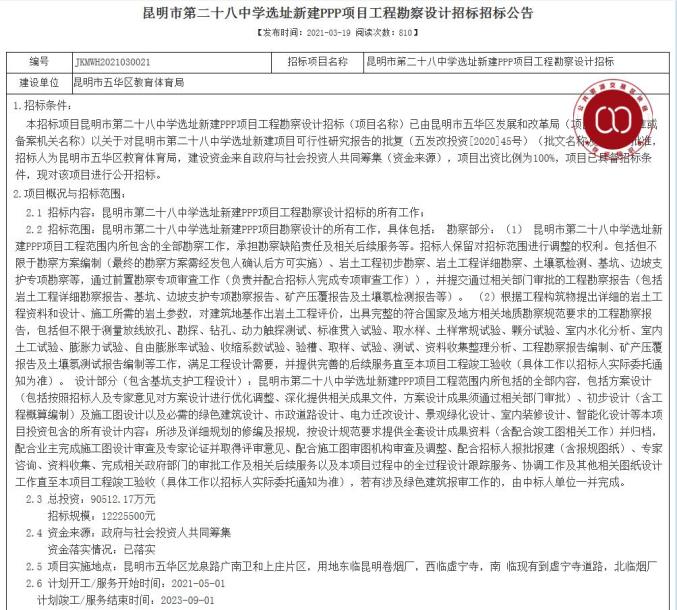
3月19日,昆明市公共资源交易中心发布了4条关于“昆明市第二十八中学选址新建PPP项目”的招标公告。


总投资:90512.17万元
计划开工/服务开始时间:2021-05-01
计划竣工/服务结束时间:2023-09-01
项目位置
昆明市五华区龙泉路广南卫和上庄片区,用地东临昆明卷烟厂,西临虚宁寺,南临现有到虚宁寺道路,北临烟厂。
西城中学
日前,昆明市第十四中学采取“名校融校,名校办民校、名校办分校”的战略,发挥资源优势和办学经验,兴办民办高中——西城中学。
西城中学将于2021年7月正式招生。

西城中学位于五华区西城片区,滇缅大道以北区域,紧邻昆十四中校本部西北侧。占地面积 36888 平方米,约 55.33 亩,总建筑面积 30800 平方米。主要建筑有教学楼、实验楼、行政办公楼、报告厅、学生宿舍楼、食堂等。
西城中学建制为48个教学班,可容纳1900—2100名学生,能够提供食宿。



云南民族大学附属学校(呈贡校区)
去年9月
2020年呈贡教育改革发展大会发布了
《呈贡区关于推进义务教育
优质均衡发展的实施方案》
提出自2020年起
呈贡区将全面启动
义务教育优质均衡发展工作

其中,作为云南民大附中的新校区建设项目,相较之下受到更多人的关注。

“云南民族大学附属学校(呈贡校区)
建设项目造价咨询服务”
也已经启动
项目信息
总投资:民大附中(呈贡校区)总投资67203.4万元,此次启动的项目造价咨询服务计划于今年4月26日开工,招标规模为3570700元。
项目办学规模:48个班,其中:初中15班,高中33班。
总用地面积:66181.03平方米
总建筑面积:110646.13平方米,建设内容包括教学楼、食堂、教师及学生宿舍、综合体育馆、地下室及室外道路、绿化等附属工程及配套工程。
项目位置
该项目规划位于呈贡区驼峰街与景明北路交叉路口,东临景明北路,北临驼峰街,西至规划路,南至规划路。
嵩明县
昆三中
日前,昆明市第三中学初中部(恒大文旅城校区)建设开工仪式在嵩明职教新城昆明恒大文化旅游城项目举行。这将是昆三中第7个校区,优质教育资源得到进一步扩大。

西山区
3月23日,昆明市西山区教育体育局发布西山区城中村改造21号片区A1-5地块配套42班小学建设项目设计招标公告。

设计内容包括但不限于建筑、结构、给排水、消防、人防、强弱电、暖通、智能化、绿化景观、总图、绿色建筑设计、室外附属工程设计等。
此外,还有一并完成项目工程建设地块范围内的全部设计咨询工作以及总图所涉及的规划完善及协调工作内容。
项目总投资9498.92万元,此次招标规模217.37万元。项目实施地点为昆明市西山区前卫街道办事处,计划开工时间为4月20日,计划竣工时间7月10日。
去年4月14日该建设项目设计曾进行过公开开标,但当时因投标人家数不足3家而流标,此次是二次招标。
昆明市西山区21号片区城中村改造项目地处广福路与前兴路交叉口,为中建四局五公司云南分公司承建的金逸嘉园项目,项目去年6月主体结构已全部封顶。
该42班小学的建成,将加码项目教育资源,提升整个区域价值。
官渡区
昆明市公共资源交易网发布“东连接线支线(官渡辖区)凉亭片区市政道路工程可行性研究报告编制编制招标公告”,片区拟规划9所小学、8所初高中以及多所幼儿园。

信息员:肖蜜娟
原标题:《【关注】昆明将规划新建超20所中小学校!快看在你家附近吗》