
明天(3月25日),“上海市义务教育入学报名系统”(shrxbm.edu.sh.gov.cn)开通。今年本市义务教育招生将积极应用“一网通办”,为学生和家长提供更多便民服务。

“上海市义务教育入学报名系统”可为家长提供哪些服务?
2021年本市继续应用“上海市义务教育入学报名系统”,家长可以访问shrxbm.edu.sh.gov.cn进入“入学报名系统”,“入学报名系统”为全市适龄儿童、少年的家长以及各区招生工作提供便利服务。通过“入学报名系统”,适龄儿童、少年的家长可及时了解市教委公布的招生政策和政策问答、各区教育行政部门公布的义务教育阶段学校招生入学实施方案、招生划片范围等,进行网上报名,查询子女入学相关信息等。家长也可访问“一网通办”总门户(zwdt.sh.gov.cn)、“随申办市民云”或“上海教育”微信公众号(上海教育—随申办—义务教育入学报名系统),查询孩子报名入学的相关信息。

“一网通办”查询页面
适龄儿童如何进行小学入学信息登记?
2021年小学招生入学对象为:2014年9月1日—2015年8月31日出生,年满6周岁的本市户籍适龄儿童和符合条件的非本市户籍适龄儿童。所有符合条件的适龄儿童就读本市小学均须进行小学入学信息登记。
信息登记前,家长须对适龄儿童入学的相关人口信息(适龄儿童姓名、性别、身份证件号码、户籍地址、居住地址,以及监护人居住证、就业失业登记信息等)进行比对确认,如与实际情况不符,应到公安部门或街镇社区事务受理服务中心补办或更正。符合入学条件的非本市户籍适龄儿童所持的《上海市居住证》或《居住登记凭证》上的居住地址,应与父母所持《上海市居住证》上的居住地址相一致。4月8日—4月23日为小学入学信息登记日,4月23日后不得更改入学信息。
信息登记方式为:在园适龄儿童的家长在幼儿园登记孩子入学信息,获取《上海市小学入学信息登记表》和“入学报名告知书”。本市户籍人户分离的适龄儿童在进行入学信息登记时,家长可选择户籍地就读或居住地就读,事先请关注各区教育行政部门公布的“人户分离”适龄儿童入学实施细则。未入园适龄儿童的家长携带相关证件,前往各区教育行政部门指定的登记点为孩子进行入学信息登记,获取《上海市小学入学信息登记表》和“入学报名告知书”。
完成入学信息登记后,家长可通过手机获取“上海基础教育”发出的短信:“XXX家长:您好!您已完成孩子的入学信息登记,请登录‘入学报名系统’及时上传儿童照片,查看招生政策及您孩子的入学相关信息。用户名为您孩子的证件号码;初始密码为XXXXXX。《上海市小学入学信息登记表》为入学报名的重要凭证,请妥善保管。【上海基础教育】”
完成信息登记后,家长应于4月23日前,在“入学报名系统”首页点击“儿童照片上传”按钮,按照规定格式上传适龄儿童的照片(白色背景、近期免冠数码照片,像素为272*354,分辨率为350dpi,jpg格式),作为入学报名、公办小学验证等的重要依据。如家长上传照片符合要求,可直接作为入学后注册学籍需要的照片;如家长难以上传规定格式照片,至少保证上传儿童照片的头像清晰可辨,不会影响入学报名,待入学注册学籍后再采集规定格式的照片。
报名系统相关问答
1.本平台对操作系统与浏览器有什么要求?
(1)本平台支持WindowsXP、Windows7、Windows8、Windows8.1、Windows10、Mac OSX 10.9及以上、iOS操作系统。
(2)本平台支持IE9、IE10、IE11、Microsoft Edge、Chrome、Firefox、Opera、Apple Safari、QQ浏览器。
如您的机器操作系统或浏览器版本较低,建议做相应的升级。
2.如何在这个平台查询今年的招生政策?
您可在本平台的“上海市招生政策”模块及时了解市教委公布的招生政策、入学流程、招生政策问答,也可在“各区招生政策”模块查看各区教育行政部门公布的义务教育阶段学校招生入学实施办法、划片招生方案、服务网站、服务电话等信息。
3.“幼升小报名信息查询(公办、民办)”模块如何登录?
您完成孩子入学信息登记后,可通过信息登记时填写的监护人手机号码获取“上海基础教育”发出的短信,短信中会告知您登录“上海市义务教育入学报名系统”的用户名以及初始密码,到那时您就可以登录此模块查询“幼升小”的相关信息。

4.“幼升小报名信息查询(公办、民办)”模块可以查哪些信息?
“幼升小报名信息查询(公办、民办)”模块主要为家长提供如下信息服务:儿童入学信息登记成功通知,公办小学报名完成通知或民办小学报名完成通知、民办小学电脑随机录取结果、调剂志愿录取结果及公办小学入学通知。

5.“小升初报名信息查询(公办、民办)”模块如何登录?
您在孩子就读小学完成孩子入学信息核对后,可通过输入孩子的“学生证号(学籍副号)”、“学生姓名”、信息核对时预留的“手机号码”、“手机验证码”进行登录并查看“小升初”的相关信息。

6.“小升初报名信息查询(公办、民办)”可以查哪些信息?
“小升初报名信息查询(公办、民办)”模块主要为家长提供如下信息服务:民办初中报名成功通知、民办初中电脑随机录取结果、调剂志愿录取结果以及公办初中入学通知。
7. 手机短信通知和网站查询模块的通知有区别吗?
我们将通过手机和网站两种途径发送与您孩子招生入学有关的通知,您可以通过任何一种方式进行查询。您收到的手机通知与“幼升小报名信息查询(公办、民办)”或“小升初报名信息查询(公办、民办)”模块查看到的实际内容是一致的。
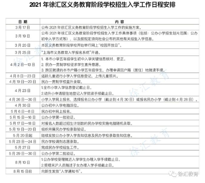
招生入学日程安排




来源:徐汇教育
原标题:《上海市义务教育入学报名系统明天上线!4月8日起小学入学信息登记》