成都市国民经济和社会发展
第十四个五年规划和二〇三五年远景目标纲要
(2021年2月7日成都市第十七届人民代表大会第五次会议批准)
目 录
第一篇 积极融入更好服务新发展格局 开启高水平建设社会主义现代化新天府、可持续发展世界城市新征程
第一章 规划背景
第二章 指导思想和基本原则
第三章 发展目标
第二篇 强化极核引领和主干带动 推动成渝地区双城经济圈建设
第一章 建设践行新发展理念的公园城市示范区
第二章 建设现代化成都都市圈
第三章 “干支联动”引领区域协同发展
第四章 推动成渝相向发展
第三篇 打造国内大循环战略腹地 建设国内国际双循环门户枢纽
第一章 增强国际门户枢纽功能
第二章 建设国际消费中心城市
第三章 合理扩大有效投资
第四篇 深化经济地理重塑 提升城市综合承载能力
第一章 深化经济地理重塑
第二章 推动形成“两区一城”协同发展新格局
第三章 构建新型城镇空间结构
第四章 全面推进乡村振兴
第五章 提升城市基础设施承载能力
第五篇 大力提升科技创新策源能力 打造高质量发展动能引擎
第一章 加快构建多层次创新体系
第二章 加快打造创新生态链
第三章 持续深化全面创新改革试验
第六篇 持续深化经济组织方式转变 构筑产业竞争比较优势
第一章 加快建设具有全球显示度的产业生态圈和产业功能区
第二章 加快构建具有国际竞争力和区域带动力的现代产业体系
第三章 大力发展数字经济
第四章 提升产业高质量发展核心竞争力
第五章 加快推进新型基础设施布局建设
第七篇 纵深推进重点领域改革 激发高质量发展蓬勃动力
第一章 探索经济区与行政区适度分离改革
第二章 纵深推进“五项制度”改革
第三章 激发各类市场主体活力
第四章 持续深化营商环境综合改革
第五章 健全城乡融合发展体制机制
第八篇 着力提升城市发展软实力 塑造天府文化独特魅力
第一章 全面提升社会文明程度
第二章 传承发展天府文化
第三章 促进文体事业繁荣发展
第四章 高水平建设“三城三都”
第九篇 持续推动绿色可持续发展 打造美丽中国建设新典范
第一章 全面塑造城市大美形态
第二章 加快提升生态价值创造性转化能力
第三章 大力推进绿色低碳循环发展
第四章 深入打好污染防治攻坚战
第十篇 全力打造高品质宜居地 彰显城市幸福美好生活价值
第一章 提升基本公共服务水平
第二章 营建全龄友好包容型社会
第三章 创新优质公共服务供给
第十一篇 全面完善城市治理体系 提升城市治理现代化水平
第一章 深入推进法治成都建设
第二章 全面增强城市安全韧性
第三章 深入推进城乡社区发展治理
第四章 推进智慧城市建设
第十二篇 切实有效保障规划实施
第一章 坚持和加强党的全面领导
第二章 完善规划体系
第三章 突出项目支撑
第四章 强化政策协同
第五章 营造良好氛围
第六章 强化评估考核
2035年远景目标和2050年远景展望
2035年远景目标。到2035年,力争高水平实现社会主义现代化,创新型城市建设进入世界先进城市行列,成为美丽中国建设实践范例,世界文化名城影响力显著提升。基本公共服务、基础设施、人民生活达到东部地区水平,共同富裕走在全国前列,超大城市治理体系和治理能力现代化基本实现,成为具有国际影响力的活跃增长极和强劲动力源,全面建成践行新发展理念的公园城市示范区、泛欧泛亚有重要影响力的国际门户枢纽城市。
2050年远景展望。到2050年,建成泛欧泛亚区域性的经济中心、科技创新中心、金融中心、贸易中心、文化中心,成为创新驱动、全龄友好、生活富裕、生态宜居的公园城市样板,全面建成社会主义现代化新天府,成为充分体现中国特色、时代特征、成都特质的可持续发展世界城市。
“十四五”时期发展目标
锚定2035年远景目标和2050年远景展望,充分考虑我市发展阶段特征和未来发展支撑条件,力争到2025年,全国重要的经济、科技、金融、文创、对外交往中心和国际综合交通通信枢纽城市核心功能迈上新台阶,人均地区生产总值达到中等发达国家水平,基本建成践行新发展理念的公园城市示范区。
——努力建设以创新为新动能的高质量发展先行区。创新型人才队伍建设、体制机制改革、重大平台打造、创新主体培育等取得重大突破,现代化开放型产业体系成型成势,以新经济为牵引的创新应用场景加快构建,“两区一城”成为创新主阵地和转型新动能,加快形成带动全国高质量发展重要增长极和新的动力源的战略支撑。
——努力建设以协调为新形态的融合性发展先行区。成渝地区双城经济圈“极核”城市、全省“主干”作用全面增强,在国家和全省区域协调发展战略布局中的能级位势明显提升,推动成渝互动协同和成德眉资同城化、成都平原经济区一体化、五大经济区协同发展取得重大成效,主体功能区差异化协同发展迈入新阶段,新型城镇化建设取得新进展,城乡融合发展试验区加快建设,基本形成“大都市区—区域城市—功能区—新型社区”四级空间体系。
——努力建设以绿色为新优势的可持续发展先行区。生态优先、绿色发展方式加快形成,生态价值创造性转化的路径更加多元,城市生态价值、人文价值、经济价值、生活价值、社会价值持续提升,绿色生态成为城市最优质的资产和最鲜明的底色,人城境业高度和谐统一的美丽宜居公园城市形态基本形成。
——努力建设以开放为新引擎的双循环发展先行区。服务国家立体全面开放格局的支撑作用明显增强,高能级开放平台体系和国际供应链体系更加完备,全球高端资源要素加快集聚,国际国内两个市场运作能力显著提升,高水平开放型经济新体制加快形成,内陆开放高地建设和创新融入双循环新发展格局取得实质性突破,初步建成国家向西向南开放门户枢纽城市。
——努力建设以共享为新局面的人本化发展先行区。世界文创、旅游、赛事名城和国际美食、音乐、会展之都建设整体成势,国际消费中心城市吸引力和美誉度持续增强,现代化基础设施体系、优质均衡公共服务体系、全覆盖多层次社会保障体系、党建引领双线融合治理体系进一步完善,法治成都建设取得新进展,民生福祉显著提升,成为“人民城市”的幸福样本。
“十四五”时期经济社会发展主要指标

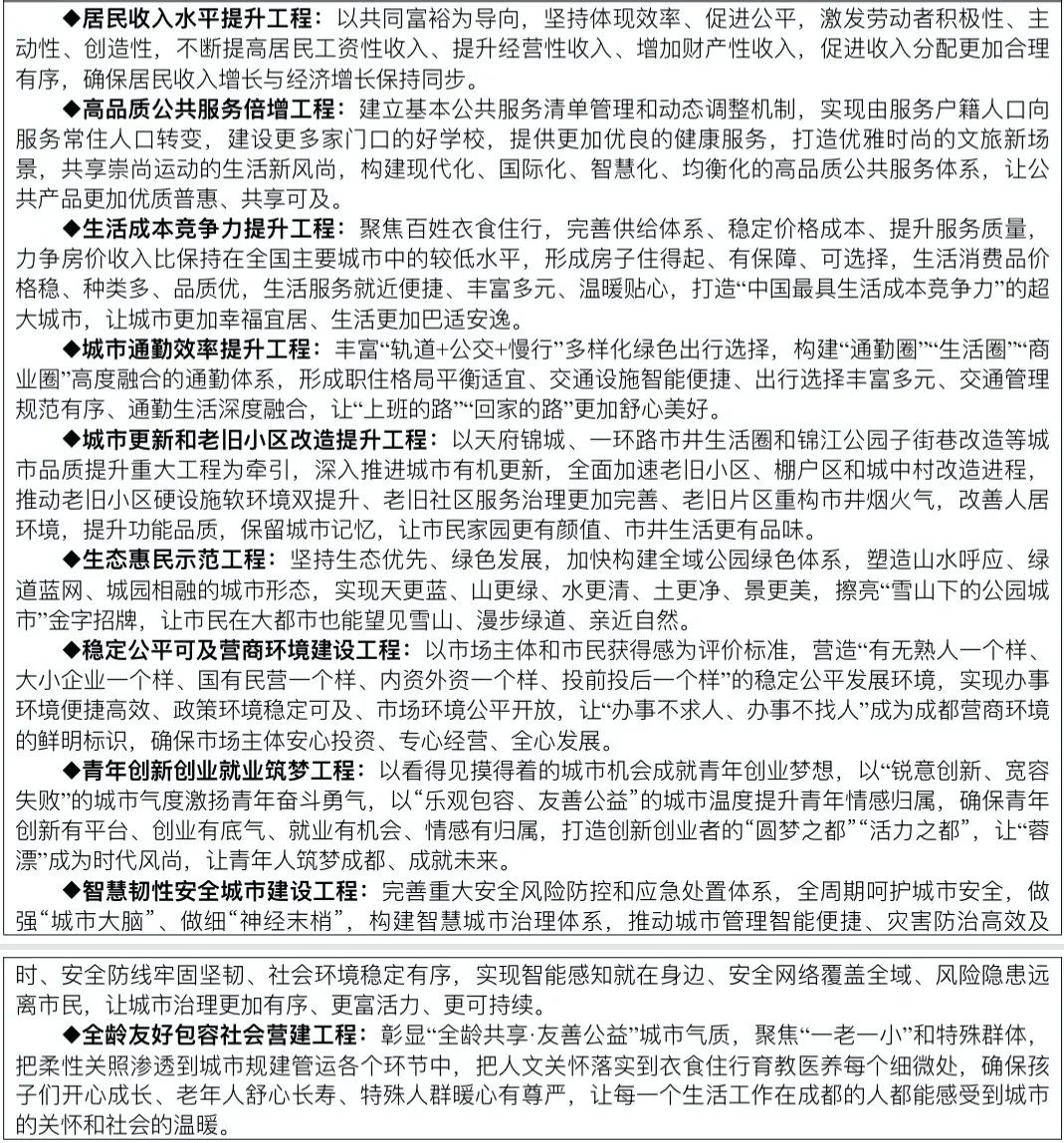
实施幸福美好生活十大工程
为更好满足市民对幸福美好生活的新向往,持续创造高品质生活宜居地优势,把践行新发展理念的公园城市示范区建设发展成果转化为人人可感可及、普遍受益的社会认同,实施幸福美好生活十大工程。顺应未来五年城市人口和市场主体总量、分布、需求及其结构性变化,统筹推进供给侧结构性改革和需求侧管理,以现代产业体系夯实城市发展物质基础、以商业化逻辑创新公共服务多元供给、以场景化营造释放城市投资机会、以产业化思维满足多元市场需求、以全周期理念推动人力资源高效协同、以共建共治共享凝聚高质量发展合力,让人民群众和广大企业共享城市发展红利。
幸福美好生活十大工程

扫描下方二维码
查看全文
↓↓↓
来源:成都发布
原标题:《全文来了!成都市“十四五”规划和2035年远景目标纲要》