哈市一省重点新校区开建
近日,哈尔滨市第二十四中学新校区破土动工,预计2022年8月投入使用。新校址将建有教学楼、实验楼、艺体综合楼、宿舍楼、食堂等,硬件设施将全面满足“新课程、新教材、新高考”的选课走班要求的智能化管理的现代化校园。
新校区地址
哈二十四中新校区位于平房区哈南十一路、规划路、哈南九路、哈南第十二大道围合区域北侧,工程总用地面积83691.9平方米。
主教学楼
主教学楼设计45个班型使用,设有常规教室、合班教室、走班教室59个教室,设有小型演讲厅、中型会议室和阶梯教室,满足新课程新高考教学的各种班型需求。
实验楼
实验楼建筑面积4820.29㎡,共计16个实验室,满足理、化、生、信息、通用等学科实验需求。同时,规划与高校联合建设物理创新实验室、生化综合实验室、机器人与无人机实验室等。
其他
艺体综合楼建筑面积9589.78㎡,含1990平方米的室内体育馆和可容纳800人的礼堂;
食堂建筑面积5564.23㎡,可同时容纳1600人就餐;
宿舍建筑面积6557.97㎡,可容纳500人住宿;
体育场总建筑面积982.68㎡。其中,地上建筑面积124.15㎡,地下建筑面积858.53㎡。体育场内设置400米跑道,看台总座席数2500个,设有标准的室外冰球场地。
立体交通枢纽
校园内各建筑之间全部由连廊连接。新校区设计立体交通枢纽,地下设有即停即走的车辆通道,宽敞的出入口,送学生的车辆,可以进入地下安全岛,学生下车后,通过直梯进入教学楼。校园拟建车位数220个,其中地下185个地上25个。
哈市新规!4月15日起实施
辛辛苦苦攒下钱买了心仪的房子
可是没遇到“良心物业”
是件令人闹心的事
平日里
我们看到关于“物业”的爆料
比比皆是
如何约束和管理物业公司?
现在,新规来了!
今后,某些物业
不作为、乱作为都有治了
↓↓
↘
日前
为构建以信用为核心的
新型市场监管机制
哈尔滨市住建局制定了
《哈尔滨市物业服务企业信用评价管理办法》
《办法》规定
从今年4月15日起
每年对物业服务企业
进行信用等级评价
物业服务企业具有
违反法律法规规定
或者物业服务合同约定
停止物业服务等情形
信用分值直接扣为0分
列入严重失信企业“黑名单”
本办法所称的信用评价
是指
▽
物业行政主管部门对物业服务企业在从事物业管理和服务活动中,执行法律、法规、规章、规范性文件及行业标准,履行物业服务合同及物业管理方面有关约定,遵守物业管理行业自律准则等行为进行评价的活动。
市物业主管部门负责统筹建设和
维护市智慧物业管理信息系统
(即智慧物业网络管理平台)
“智慧物业”系统分别为
▽
市物业主管部门
区县物业主管部门
街道办事处
社区居民委员会
物业管理协会
物业服务企业
业主委员会
业主等各方开通端口
实现信用信息的
录入、归档、管理、查询、使用、发布
……
等功能
物业服务企业信用信息,主要包括基础信息、良好信息和不良信息三类↘
具体情况:
基础信息包括项目名称、项目地址、建成年限、建筑面积、项目类型、项目经理、物业服务合同签订方及期限、服务及收费标准、共用设施设备等。
良好信息包括物业服务企业在管理和服务活动中,遵纪守法,诚信经营,获得的表彰奖励、取得的创新成果及良好业绩等信息。
不良信息包括物业服务企业在管理和服务活动中,发生的违法违规、失信违约等信息。
注意
物业有这些情形
信用分值直接扣为0分
《办法》指出,物业服务企业信用分值满分为120分。
信用得分在90分(含)以上的,信用级别为AAA;
信用得分在80分(含)至90分的,信用级别为AA;
信用得分在70分(含)至80分的,信用级别为A;
信用得分在60分(含)至70分的,信用级别为B;
信用得分在60分以下的,信用级别为C。
物业服务企业具有下列情形的
实行一票否决
信用分值直接扣为0分
列入严重失信企业“黑名单”
↓↓↓
5种行为
(一)未经法定程序,擅自接管物业服务项目的;
(二)违反法律、法规规定或者物业服务合同约定,停止物业服务的;
(三)被解聘或者物业服务合同终止后,拒不退出物业管理区域的;
(四)未按照规定办理交接手续的;
(五)拒不移交有关资料、财物、资产的。
《办法》明确
物业服务企业信用等级评价结果
作为实施分类监管、物业项目招投标
物业工作评先创优等工作的
重要参考依据加以综合运用
1
B级
对于信用等级为B级的
物业服务企业
在同等条件下
自信用等级公布之日起一年内
可以采取以下措施
1
各级物业主管部门列为重点监管检查对象;
2
参与物业项目招标时给予减3分的信用减分;
3
由区县物业主管部门对其进行约谈;
4
不得参与物业主管部门、物业管理协会组织实施的各类表彰奖励、评先创优等活动;
2
C级
对于信用等级为C级的
物业服务企业
在同等条件下
自信用等级公布之日起
一年内可以采取以下措施
1
由街道办事处将信用信息通报有关业主、业主委员会(物业管理委员会)、社区居民委员会,提示信用风险,并可结合具体实际情况向业主大会提出解除物业服务合同或者不再续约的书面建议;
2
参与物业项目招标时给予减5分的信用减分;
3
由市物业主管部门对其进行通报批评;
4
不得参与物业主管部门、物业管理协会组织实施的各类表彰奖励、评先创优等活动。
3
AAA级
年度信用等级评定为AAA级的
物业服务企业
列入诚实守信“红名单”
报送市信用管理部门实施联合奖励
4
黑名单
年度实行一票否决的
物业服务企业
列入严重失信企业“黑名单”
2年内不得参与
物业项目招投标活动
报送市信用管理部门实施联合惩戒
划重点
业主或物业使用人
不得以物业服务企业
被列入严重失信企业“黑名单”为由
拒绝交纳物业管理费
或其他物业服务费用
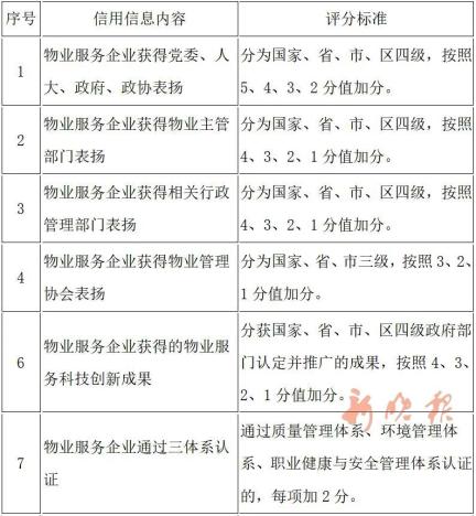
物业服务企业良好信息采集认定评分标准
▽



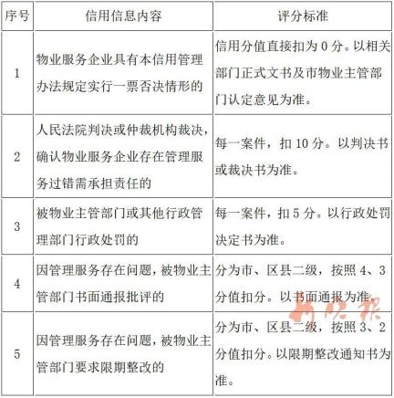
物业服务企业不良信息采集认定评分标准
▽


哈市应对新冠肺炎疫情工作指挥部最新通知
哈尔滨市应对新冠肺炎疫情工作指挥部办公室
关于做好2021年清明节祭扫疫情
防控和服务保障工作的通知
各区、县(市)指挥部,市指挥部各有关组,市直各有关单位:
2021年清明节即将来临,为切实做好清明期间疫情防控和安全祭扫工作,根据民政部办公厅《关于做好2021年清明节祭扫工作的通知》(民办函〔2021〕14号)和省指挥部办公室《关于切实做好2021年清明节祭扫疫情防控和服务保障工作的通知》(黑疫指办发〔2021〕68号)要求,现将有关事项通知如下:
一、统筹疫情防控,稳妥有序做好清明祭扫工作
当前,我国新冠肺炎疫情总体得到有效控制,但反弹风险丝毫不能忽视,统筹做好清明节期间疫情防控和群众祭扫工作,事关经济社会发展大局。为巩固我市疫情防控、十三年平安清明成果,各区县(市)民政等有关部门,要认真贯彻落实国家和省市疫情防控有关决策部署,坚决克服麻痹思想和侥幸心理,既要毫不放松抓好殡葬领域常态化疫情防控工作,又要千方百计满足人民群众清明祭扫需求。针对清明祭扫具有“时间短、流量大、空间小、密度高”的特点,一要合理控制祭扫人流。各级民政部门和殡葬服务机构要统筹安排清明祭扫工作,采取实名预约服务、延长工作时间、错峰错时分流等方式,引导群众提前祭扫、错峰祭扫,避免休息日扎堆。要控制进入墓区祭扫人员总数,高峰期祭扫人员总量要控制在祭扫场馆容纳总人数的三分之二,保持祭扫人员的适当距离。二要引导文明祭扫。通过居家怀念、网络祭祀、踏青遥祭等方式,非必要不去人群密集祭祀场馆。通过预约登记、分时祭扫等方式,合理安排进入祭扫场馆的时间。进入骨灰寄存楼等空间比较狭小区域祭扫时,每户最多限3人,尽量减少祭扫滞留时间,控制人员密度,保持进出顺畅。三要做好防疫物资储备。各殡葬服务机构要加强防疫物资储备,确保消毒、防护等物资储备充足,祭祀场馆入口处准备必要的测温仪、消毒液、口罩等防护物资,落实“扫码+测温+戴口罩”、员工健康监测等防疫措施,殡葬服务机构每日要对重点区域和设施设备进行消杀防疫和通风换气,确保文明祭扫和疫情防控两不误。
二、强化安全管理,平安顺利保障清明祭扫工作
清明节期间,时值春季风干物燥,也是火灾多发季节。各区县(市)要贯彻落实全市清明节期间依法治理生产经营焚烧冥纸冥币工作会议精神,城管、公安、市场监管、民政、交通运输等部门要落实责任分工,查打结合,坚决管住生产、批发、销售、焚烧冥纸冥币行为。一要加强冥纸冥币管理。提前排查冥纸冥币生产、批发、销售等环节,坚决管住生产和销售行为。强化末端管控,组织街道(社区)和乡镇(村屯)力量,引导、规劝、阻止焚烧冥纸冥币行为。二要加强风险防范。各区县(市)要组织民政、公安、交通运输、消防等部门和殡葬服务机构,对重点场所、重点部位、重点环节全面开展隐患排查整改工作,做到排查无遗漏、无死角、无盲区,从源头消除火灾、踩踏、坍塌等各类安全风险隐患。三要加强殡葬场馆管理。殡葬服务机构要合理分流清明祭扫、出殡治丧人员,尽量避免人员交叉,严格防止同一时间段内人员高度密集等现象,确保殡仪馆等祭扫场所消防安全。要加强巡视,严格管理,严禁明火、吸烟和燃放烟花爆竹,坚决防止殡仪场馆使用酒精消毒等引发火灾事故。四要加强农村祭扫管理。对农村公益性墓地及历史埋葬点,要压实乡镇(街道)及村(社区)责任,安排专人负责清明节期间祭扫活动的服务保障、疫情防控和安全管理。五要加强野外火源管控。要在墓地路口设置卡点,严禁携带火种和易燃易爆物品进入林区,森林草原高火险时段严禁野外用火,积极做好森林草原防灭火备勤,坚决做到“打早、打小、打了”,严防森林草原火灾事故发生。
三、倡导移风易俗,宣传引导群众开展文明祭祀活动
各区县(市)、各有关部门要引导人民群众追思缅怀逝者与弘扬优良家教家风结合起来,由实地实物祭扫转移到对逝者的缅怀和文化传承上来。一要加强宣传引导。通过手机短信、倡议书、致公民一封信等方式,宣传和引导祭扫场所减少人员聚集。充分利用各类媒体和殡葬服务机构的电子屏、宣传栏、横幅、微信公众号等,宣传殡葬改革、移风易俗、节俭祭奠和实地祭扫有关要求,倡导绿色文明祭祀,引导群众自觉抵制封建迷信活动和低俗祭祀用品,树立绿色文明祭扫新风尚。二要发挥示范引领作用。村(居)委会、红白理事会等组织要履行职能,发挥组织引领作用。清明节祭扫活动中,党员干部要发挥模范带头作用,带领群众自觉参与文明低碳祭扫,推动丧葬礼俗改革,助力乡村振兴和社会文明进步。三要多元化便民。各殡葬服务机构要组织开展好“三个一”(集中擦扫一次墓位或骨灰格位、献一次鲜花、举办一次集体代祭)活动,为不能到现场祭扫的群众代行祭祀之礼。组织和引导各殡葬服务机构推进“云祭扫”,提供网上祭扫、网上交费、代为祭扫等便民服务,满足群众多元化需求。各街道(乡镇)、社区(村屯)要结合实际,在做好疫情防控的前提下,开展共祭和追思会等活动,实现群众不出社区(村屯)即可祭祀先人的良好愿望。市属殡葬服务机构要继续开展“一花、一曲、一卡、一丝带”等文明祭祀活动,其他殡葬服务机构要结合实际,借鉴上述“四个一”文明祭扫方式,组织开展切实管用、文明绿色等祭扫活动。
四、明确责任分工,协同配合做好祭扫服务保障工作
各区县(市)要加强对清明节祭扫工作的组织领导,压实属地责任和监管责任,严格落实疫情防控和安全管理要求,完善各项服务保障措施,确保清明祭扫工作安全、平稳、有序。一要加强组织。成立由民政部门牵头,公安、应急(消防救援)、城管、交通、卫健(疾控)、市场监管、林草等部门参与的联席工作机制,加强统筹谋划,强化统一指挥,明确工作职责,共同做好疫情防控、清明祭扫、殡葬服务等工作。二要明确分工。市和各区县(市)宣传等部门,要协调新闻媒体大力宣传文明祭祀、生态安葬方式,引导群众采取家庭祭扫、网络祭扫等简约方式缅怀先人;民政部门要履行好牵头部门职责,督促指导殡葬服务机构做好清明节期间祭扫有关协调和服务保障工作;公安部门要做好交通疏导和祭扫服务安全工作,保障祭扫场所及周边交通畅通,及时处置祭扫活动中的治安案件;林草、应急和消防部门要组织开展森林防火安全检查,及时发布森林火险和火灾信息,严禁野外祭祀用火,发现火灾及时扑救;卫健部门要加强对殡葬服务机构的卫生、防疫工作指导,在主要祭扫点配备医疗救护车辆,协调就近医院妥善处置人员体温异常、突发疾病、意外受伤等情况;市场监管部门要会同民政部门开展冥纸冥币生产销售环节整治排查;城管部门要做好依法查处流动商贩占道销售冥纸冥币等违法违规行为;交通运输部门要加强运力调度,依实际情况增加公交车班次,并延伸至各殡仪场馆,满足群众出行需要。三要加大检查督促。各区县(市)和有关单位要加大对清明祭扫疫情防控、冥纸冥币焚烧、火灾隐患等检查排查工作力度,清明节祭扫高峰时更要加大巡视、检查频次,实时检查人员间距、殡葬场所通风消毒、消防设施齐全并可立即投入使用等情况,加强清明节期间疫情防控、火灾隐患排除和祭扫服务保障的检查督促工作,确保清明祭扫工作安全有序。
哈尔滨市应对新冠肺炎
疫情工作指挥部办公室
2021年3月17日
天哪!大雪!大暴雪!
记者从黑龙江省气象部门获悉,
预计20日-21日,
黑龙江自西向东有一次
雨夹雪转中到大雪、
局地大到暴雪天气。
↓↓↓

雨雪后可能出现严重的
道路结冰、积雪,
部分地区有风吹雪、雪阻现象,
能见度较低,对交通将有不利影响;
同时需注意湿雪对设施农业的不利影响。
↓↓↓
具体预报
预计20日-21日黑龙江自西向东有一次雨雪天气,主要降水时段出现在20日下午到21日白天,部分地区有湿雪。伊春南部、绥化东北部、哈尔滨东北部、鹤岗、佳木斯、双鸭山、七台河、鸡西东部有雨夹雪转中到大雪,降雪量4毫米~6毫米,其中伊春南部、哈尔滨东北部、鹤岗、佳木斯西部局部有大到暴雪,最大降雪量可达13毫米;其他地区以雨转雨夹雪或者转小雪为主,其中伊春北部、绥化中部、哈尔滨北部偏西地区、鸡西西部雪量可达小到中雪程度。降水同时大部地区有5级~6级风,阵风7级;雪后气温下降2℃~4℃,局地下降4℃~6℃。
另外,19日南部地区大气扩散气象条件一般,局地有雾或霾。22日佳木斯东部、双鸭山、鸡西东部有雨夹雪或阵雪。24日-25日全省大部还将有一次小雨或雨夹雪天气过程。

此次天气是3月以来第三次雨雪、大风、降温天气过程,与3月14日-16日的冷空气过程相比,中东部地区的雨雪天气强度较强,但风力、降温幅度小。
周末哈尔滨有明显降温天气
好在
随着雨雪过程的结束
天气也会很快回暖
↓↓↓

安全行车提示请收好
降雪天气,道路光滑,冻融交替,将对交通产生不利影响。哈尔滨交警部门提示,注意安全文明驾驶。
一、平稳起步谨防打滑
冰雪路面摩擦系数小,车辆起步时如果过猛,可能出现车轮打滑现象。手动挡车辆可挂入比平时高一级的挡位,用二挡起步,松离合器要慢,油门要小,低转速启动,保证发动机不熄火。自动挡汽车有“雪地模式”的,应切换到“雪地模式”起步。如果遇到上下坡途中临时制动停车的,应充分利用手刹的辅助作用,缓慢起步,防止打滑。
二、不超载不超速,拉开车距保安全
雪后道路光滑,车辆制动距离更长,超载和超速的车辆,由于制动距离会随着车速、载重的提高而进一步加大,所以控制车速、不超载和与前车保持较大的安全车距是冰雪路面安全行车的关键。
三、慢转大弯,轻转方向盘
冰雪路面行驶时一定要双手握稳方向盘,尽量保持直线行驶。遇有情况或转弯时提前减速,充分利用发动机的牵制力换低速挡控制车速,少踩刹车。一定不能空挡行驶,否则一旦发生空挡打滑,无法利用发动机阻力减速,十分危险。需要转向时,先减速,适当加大转弯半径并慢打方向盘。转向过猛、转向轮横向偏移,造成车辆前轮阻力突然加大,在惯性的作用下车尾易向外甩出,发生翻车事故。
四、雪天刹车有技巧
没有ABS设备的车辆在冰雪路面减速停车时,应先快速逐个减挡,利用发动机的“牵阻力”减速,再反复快点制动踏板平稳停车。配备ABS设备的车辆,可换到低速挡,先期利用发动机的“牵阻力”减速,但是刹车必须一次踩到底,同时控制好方向盘。车辆在行驶过程中如遇侧滑或跑偏时,驾驶员要及时减油,同时往侧滑方向打轮,轻点刹车,以调正车身。
五、保持横向的安全距离
行车进出主路、通过十字路口、左右转弯、双方会车以及遇有行人和非机动车时,始终保持较大的横向安全距离。不要闪灯鸣笛催促,以免造成他人恐慌。遇自行车和行人横过道路时,车辆应主动让行,确保安全。
六、路遇风吹雪(大烟炮),主动避险是关键
风吹雪发生时不仅能见度变差,视距变短,还可能在短时间内造成视距急剧下降,甚至完全丧失,易造成驾驶人判断失误,发生交通事故的概率非常高,危险性极大。遇有大风吹雪时,能见度严重不足影响驾车安全的,应立即开启所有安全提示灯,将车辆停靠在高速应急车道或其他安全地带,所有人员撤离至路外,直至风吹雪结束,交通恢复正常再上路行驶。
关心天气更关心你,请做好个人防护
综合自:哈尔滨日报、新晚报、生活报、哈市应对新冠肺炎疫情工作指挥部
原标题:《哈市一省重点新校区开建丨哈市新规!4月15日起实施!丨哈市应对新冠肺炎疫情工作指挥部最新通知!丨天哪!大雪!大暴雪!》