【摘要】作为婚姻家事基石之一的“夫妻共同财产”界定向来是立法之重点与难点所在。随着社会的发展和婚姻关系的变化,夫妻财产的形式变得多种多样:积极财产的认定固然是常态,夫妻债务等消极财产的认定也愈发成为不可忽视的新态势;法定财产制符合历史传统与婚姻原则,而约定财产制开始成为许多夫妻经营婚姻生活的“新宠”。《民法典》推陈出新,在《婚姻法》基础体系上融会贯通,纳入司法解释与社会变化,在离婚财产处理除了考虑法定财产、约定财产外,还确立了夫妻债务及婚内财产分割等认定规则。
【关键词】夫妻共同财产 法律界定 财产分割 法定财产 约定财产
夫妻财产制属《民法典》婚姻家事编,新法以《婚姻法》为基,以司法解释为柱,以经济发展下的多种婚姻关系为架,搭建起与时俱进的夫妻财产制度。本文旨在通过新旧法的对比,一探夫妻财产制的变与不变。
一、《民法典》中关于夫妻财产制之规定
根据全国人民代表大会法律工作委员会在《中华人民共和国婚姻法释义》[1] (以下简称“《释义》”)的规定,夫妻财产制,是规定夫妻财产关系的法律制度,其核心是夫妻婚前财产和婚后所得财产的所有权归属问题。值得注意的是,《释义》认为,夫妻财产制管辖的范围,不仅包括“夫妻婚前财产和婚后所得财产的归属、管理、使用、收益和处分”,还包括“家庭生活费用的负担,夫妻债务的清偿,婚姻终止时夫妻财产的清算和分割等内容”。本文所讨论的夫妻财产制,做了扩大解释,不仅包括婚前和婚后所得财产等积极财产,还包括家庭生活费用负担、夫妻共同债务等消极财产及离婚时的财产清算和分割等。
在现行《婚姻法》的夫妻财产制体系中,采用法定和约定相结合的形式,第17条、第18条、19条分别对夫妻共有财产、夫妻一方财产和夫妻财产约定进行规定。同时,《婚姻法》第39条对离婚时的夫妻共同财产的处理进行了规定。由此可见,现行《婚姻法》并未对家庭生活费用的负担、夫妻债务的清偿等涉及婚姻保护和交易安全等基本价值的内容进行详细规定。
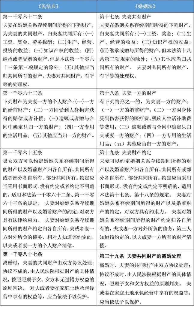
而在即将生效的《民法典》中,则以现行《婚姻法》的框架为基础,其对应内容为第1062条夫妻共有财产、第1063条夫妻一方的财产、第1065条夫妻财产约定和第1087条夫妻共同财产的离婚处理,同时吸纳了相关司法解释,增设第1064条夫妻共同债务认定标准和第1066条婚内分割共同财产,对夫妻财产法的婚姻保护、意思自治和交易安全这三大基础价值[2]进行了更细化和明确的规定。
本文中,笔者将通过对新旧法的对比,对《民法典》下的夫妻财产制进行探讨。
二、新旧法之对比
(一)《民法典》与《婚姻法》

1、法定财产制
(1)《民法典》第1062条对夫妻共同财产的规定中,增加了劳务报酬和投资收益,对夫妻共同财产进行了更加详细的列明。对夫妻共同财产的扩大列明,有利于婚姻保护的基本价值,更有助于维护婚姻中相对于弱势的一方,维持家庭稳定和社会和谐。
(2)《民法典》第1063条对夫妻一方财产的规定中,将《婚姻法》第18条第(二)项中“一方因身体受到伤害获得的医疗费、残疾人生活补助费等费用”更改为“一方因受到人身损害获得的赔偿或者补偿”,扩大了应归夫妻一方所有的因人身损害获得费用的范围,此条旨在进一步保护具有人身专属性的财产。该费用因夫妻一方的生命健康受到威胁而产生,具有较强的个人依附特征,因此不应视为夫妻二人的共同财产,第1063条(二)项的措辞修改有利于保护受害人的合法权益和应得的赔偿、补偿费用,保证其必要的身体康复和应得的生活所需。
(3)对个人财产和共同财产的界定,既要公平,又要维护婚姻关系,在“管理型”和“放任型”[3]之间游走,寻找最佳平衡点。《民法典》实际上更增加了法定财产制中共同财产的重量,将劳动报酬和投资收益这两个重量级资产纳入到夫妻共同财产中,对一方财产进行了微调,这说明《民法典》更注重婚姻之于家庭、之于社会的影响,即,《民法典》对法定财产制的规定中,婚姻关系财产分配基于生育、教育、赡养等公平原则要强于夫妻个人权益的维护。
2、约定财产制
《民法典》第1065条是夫妻约定财产制,无实质性变化,只是将《婚姻法》19条中“夫妻”改为“男女双方”,“第三人”改为“相对人”,“所有财产”改为“个人财产”。婚姻关系中以共同财产制为基本原则,约定财产制为例外,有约定的从其约定,无约定的适用共同财产制规则。但是,婚姻关系中的婚前协议、婚内忠诚协议、离婚协议等婚姻约定制度愈发普遍,由此而发的纠纷也光怪陆离。面对此现象,《民法典》仅对《婚姻法》中约定财产制的内容进行微调,并没有回应诸多争议内容,对约定财产制中保护双方合法权益、限制条款、保证善意第三人等一般原则的规定,对约定制产生、变化等程序体系性规定,约定财产对内对外的全面规定,约定财产制度的登记或公示,以及约定的无效、变更和废止等[4],均没有明确规定,需要相关司法解释进一步完善。
3、照顾无过错方原则
《民法典》第1087条规定了夫妻共同财产的离婚处理,在照顾子女、女方的判决原则中增加了“无过错方权益”,体现了平等原则。随着社会的发展和进步,婚姻中的男女关系也逐渐发生着改变,仅仅考虑“照顾子女”和“女方”的判决原则已经不能涵盖错综复杂的婚姻纠纷,因此增加“无过错方权益”,有助于实现平等保护所有民事主体的合法民事权益。
(二)《民法典》与司法解释

1、夫妻共同债务(夫妻消极财产认定)
《民法典》第1064条新增了夫妻共同债务的认定标准。在《婚姻法》中,仅在第17条第2款“夫妻对共同所有的财产,有平等的处理权”中,对夫妻共同财产的处理权进行了简要规定,但并未明示夫妻债务的处理权,其后颁布的相关司法解释也对处理权是否包含债务的处理语焉不详。直至2018年1月18日施行的《最高人民法院关于审理涉及夫妻债务纠纷案件适用法律有关问题的解释》(以下简称《夫妻债务纠纷解释》)时,方将消极财产的处理纳入处理权的权限[5]。《民法典》第1064条将《夫妻债务纠纷解释》中共债共签、事后追认和家庭日常生活债务共担的三大原则吸纳到立法中,也是顺应了时代经济发展潮流,随着债务风险提高,越来越多的夫妻债务纠纷终于倒逼立法,将夫妻共同债务形成单独的法条纳入到《民法典》婚姻家事编中。
2、《民法典》第1066条还增加了婚内分割共同财产的两种情形。这也再次体现了婚姻保护这一基本价值,当婚姻关系中的一方处于弱势地位时,另一方可以向人民法院请求分割共同财产,体现了公平原则。
三、《民法典》夫妻财产制重构之立法意义
随着时代与经济的发展,婚姻关系产生千百种模样,其中的财产制度作为婚姻家庭生活的重要基石之一,也逐渐脱胎出多种形态。《民法典》中自然不可能面面俱到,由于经济问题产生的夫妻财产纠纷仍有许多问题未被列入民法典,如,夫妻分居时的财产应当如何界定?[6]夫妻债务是由一方未经另一方同意、从事重大事务而产生的,却用于夫妻共同生活,是否应为夫妻共担债务?[7]再如,第1062夫妻共同财产和第1063条夫妻一方财产中都有兜底条款,当产生争议的财产时,应归属于哪一条兜底条款?再如,《民法典》中第1065条约定财产制相较于《婚姻法》第19条并没有较大的变动,譬如约定所有财产归夫或妻中的一方所有,该约定效力何如认定?
路漫漫其修远兮,立法和修法之路仍很漫长,无论是对法定财产还是对约定财产,都应体现这一“底线要求”:“ 夫妻财产法应当提供适当经济激励,让婚姻和家庭生活不受夫妻自利动机之妨碍。”[8]法律应保护好婚姻关系中的每一方,包括付出更多的一方、弱势的一方、无过错的一方等,也应顺应时代变化的要求,不应墨守成规,积极面对新现象所导致的新问题,对约定财产、债务纠纷等剪不断、理还乱的难题,予以应对“解药”。
四、结语
相较于《婚姻法》,《民法典》下的夫妻财产制更维护了夫妻共同财产的公平与婚姻关系中的稳定性,对个人财产予以细化,保护离婚关系中的无过错方权益,正视夫妻债务这一消极财产,增设婚内分割共同财产的情形。此等改变顺应了经济发展和婚姻新形态的要求,为法院的调解和裁判指明了新方向,但不可否认的是,《民法典》面对纷繁复杂的社会生活和变化,不可能面面俱到,有些只是原则性规定,需要随后相关的单行法或配套的司法解释予以配合使用。
参考文献
[1] 胡康生:《中华人民共和国婚姻法释义》,法律出版社2001年版。
[2] 贺剑:《夫妻财产法的精神》,载《法学》2020年第7期。
[3] 柯成:《民法典编纂背景下夫妻个人财产的收益归属》,载《上海政法学院学报》,2016年9月。
[4] 谢文元:《论约定夫妻财产制》,载《法制与社会》,2018年4(上)。
[5] 季红明:《论夫妻共同财产制体系中的管理权模式及其对债务形态的影响》,载《上海政法学院学报》2020年第1期。
[6] 刘婷:《试论我国婚姻法中的夫妻共同财产制》,载《法制博览》2017年05(下)。
[7] 冉克平:《夫妻团体债务的认定及清偿》,载《中国法学》2017年第5期。
[8] 贺剑:《夫妻财产法的精神》,载《法学》2020年第7期。
来源:民法典普法
原标题:《【全民学法】《民法典》解读 | 夫妻财产制重构》