本周,市交通局运输事业发展中心发布最新一期“曝光台”,对2021年1月份我市查处的133起出租汽车驾驶员违规行为进行曝光。

■ 无正当理由拒载
■ 无正当理由中断服务
■ 未取得有效《出租汽车驾驶员从业资格证》从事经营活动
■ 聘用未取得《出租汽车驾驶员从业资格证》的人员驾驶出租汽车从事经营活动
■ 未取得岗位服务资格证件从事营运活动
■ 聘用无岗位服务资格证件的人员驾驶出租汽车
■ 将出租汽车交由无岗位服务资格证件的人员驾驶
■ 网络预约出租汽车驾驶员违反规定巡游揽客
■ 网络预约出租汽车驾驶员违反规定巡游揽客、站点候客
■ 非本市籍出租汽车从事起点在本市范围内的出租汽车经营活动
■ 出租汽车营业站点外揽客
■ 不正确使用税控计价器
■ 不经乘客同意另载他人
■ 不按照税控计价器显示金额收取车费
■ 不按照规定使用出租汽车相关设备
据了解,市交通局运输事业发展中心均按照规定给予当事人相应处理,并对查处情况予以通报。
曝光台
向下滑动查看详情






上岗证还没捂热就要被扣证
2月23日上午,火车站北广场沃尔玛的路边,一辆出租车引起市交通执法支队驻火车站执法人员的关注——不停有乘客上前与司机交谈,可最后都没上车。当司机再次拒绝一位乘客后,执法人员当即上前检查。


处
罚
根据《厦门经济特区出租汽车营运管理条例》第四十四条第一款第四项的规定,驾驶员刘某将面临罚款500元,暂扣岗位服务证件十五日的行政处罚。
通讯员:孙金池
网约车再次私下揽客并抓个正着
2月27日12时许,执法人员发现一名男子一直徘徊在厦门北站地面停车场网约车上客点,时不时搭讪往来的乘客,行迹十分可疑。又过了几分钟,男子在与两名乘客简单交谈后带着他们坐上了一辆闽D牌照的新能源车,执法人员见状立即开展执法检查。

处
罚
目前,该车驾驶员邓某因涉嫌网络预约出租汽车驾驶员违反规定巡游揽客,将面临交通执法部门2000元以下的行政处罚。
通讯员:饶靖东
任性“的哥”违法还起哄
3月4日晚,交通执法支队桥隧大队在SM城市广场对营运车辆逐一开展执法检查,接连查获两部出租车未按规定装置岗位服务证实行亮证服务。执法过程中,一名驾驶员情绪激动,拒不承认违法事实,也拒绝出示有关证件。另外一名驾驶员见状跟着起哄,为了发泄情绪,甚至做出了拦停正常行驶车辆的举动,为迅速稳定现场情况,执法员果断报警。

处
罚
依据《厦门经济特区出租汽车管理条例》的相关规定,厦门市交通执法部门将对这两名出租车驾驶员处以相应处罚。
通讯员:杨帆
出租车挑客拒载,行为恶劣
3月4日晚,一部盈华出租车载上一名女乘客后才行驶不到20米,司机就让乘客下车。在附近巡查的执法人员见状立刻上前拦查。女乘客下车后向执法人员投诉说:“驾驶员问我去哪,我叫他先往前开然后去找住宿的旅店,可司机却说北站附近就有住宿的,很近,让我下车自己走过去。”

处
罚
根据《厦门经济特区出租汽车营运管理条例》第四十四条第一款第四项的规定,驾驶员王某因无正当理由拒载的违规行为,将面临罚款500元,暂扣岗位服务证件十五日的行政处罚。
通讯员:沈文武、傅秋萍
相关规定
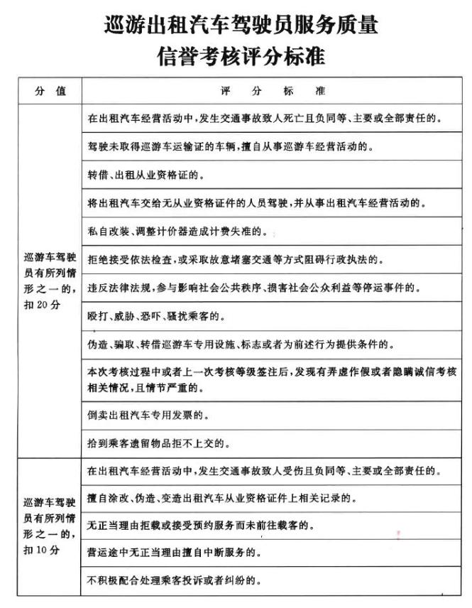
《出租汽车服务质量信誉考核办法》
第十二条 出租汽车驾驶员服务质量信誉考核实行基准分值为20分的计分制,另外加分分值为10分。考核周期为每年的1月1日至12月31日。取得从业资格证件但在考核周期内未注册在岗的,不参加服务质量信誉考核。
违反服务质量信誉考核指标的,一次扣分分值分别为:1分、3分、5分、10分、20分五种。扣至0分为止。
出租汽车驾驶员服务质量信誉考核加分累计不得超过10分。
第二十五条 出租汽车驾驶员一个考核周期届满,经签注服务质量信誉考核等级后,该考核周期内的扣分与加分予以清除,不转入下一个考核周期。
第二十六条 出租汽车驾驶员在考核周期内综合得分计至3分及以下的,应当在计至3分及以下之日起15日内,按有关规定接受培训,并到出租汽车行政主管部门办理清除计分手续。
出租汽车行政主管部门应将有关信息录入出租汽车驾驶员数据库,清除培训前的扣分和加分。在本次服务质量信誉考核周期内,出租汽车驾驶员服务质量信誉考核等级为B级。
评分标准

原标题:《最新公布!名字、车号曝光!厦门这些人被重罚!》