3月15日18:00起
宁波市社会保险、就业和失业保险信息系统
将停机切换至
省社会保险、就业和失业保险信息系统运行
相关事项办理影响变化
这里整理了您关心的问答

问
问题1:社会保险信息系统停机切换期间,单位、职工和个体劳动者办理参保登记业务有影响吗?
答
停机切换期间,养老、失业、工伤和医保(生育)的参保登记业务均停止办理,社保信息查询、参保证明打印服务、部门间数据共享均暂停,全市各级社保经办机构服务窗口、国家社会保险公共服务平台仅预收申请资料和登记备案。
问
问题2:社保信息系统恢复运行后,本市户籍灵活就业人员、失业人员及非本市户籍无雇工个体工商户雇主办理职工基本养老、医疗保险参保登记有何变化?
答
4月9日系统恢复运行后,本市户籍灵活就业人员、失业人员的职工养老保险和职工医疗保险参保登记相关业务到户籍所在地社保、医保经办机构办理;非本市户籍无雇工个体工商户雇主的职工养老保险和职工医疗保险参保登记相关业务到单位税务关系所在地社保、医保经办机构办理。市本级社保经办机构和医保经办机构从系统停机开始不再受理本市户籍灵活就业人员、失业人员的参保登记相关业务(原已在市本级经办机构办理基本养老保险延缴的人员除外)。
问
问题3:社保信息系统恢复运行后,原有的五险统一申报模式是否有变化?
答
五险统一申报模式将取消。社保经办机构负责办理养老、工伤和失业保险的参保登记;医保经办机构负责办理医疗(生育)保险的参保登记,“五险统申”调整为“分类申报”。
问
问题4:社保信息系统恢复运行后,单位和职工养老、工伤、失业和医疗(生育)保险网上申报有何变化?
答
参保单位可登录浙江政务服务网,选择“社保职工参保登记”事项办理养老、工伤和失业保险的参保登记;选择“医保职工参保登记”事项办理医疗(生育)保险的参保登记。
参保单位登录浙江政务服务网的方式主要有用户名密码、电子营业执照和法人数字证书三种。使用过程中遇到困难的,可以拨打4008884636,通过浙江政务服务网法人注册专席获得帮助。
问
问题5:社保信息系统恢复运行后,新系统支持批量导入功能吗?
答
参保单位通过登录浙江政务服务网,选择“社保职工参保登记”事项办理养老、工伤和失业保险参保登记时,支持Excel 2012以上版本的表格导入,可实现批量操作。
问
问题6:社保信息系统恢复运行后,灵活就业人员是否可在网上办理参保登记?
答
灵活就业人员可通过浙江政务网和手机“浙里办”APP办理个人社保和医保的参保登记。如需咨询后办理的,可电话咨询户籍地社保、医保经办机构,或到社保经办机构办理养老、工伤和失业保险的参保登记,到医保经办机构办理医疗(生育)保险的参保登记。
问
问题7:社保信息系统恢复运行后,就业部门认定符合享受灵活就业社保补贴资格的人员办理社保参保登记时,需携带哪些资料?
答
享受灵活就业社保补贴的人员在社保经办机构办理个人社保参保登记时,除携带身份证或社保卡外,还需携带经街道就业部门认定的《灵活就业登记人员社保补贴申领表》。
问
问题8:社保信息系统恢复运行后,原来的企业招用员工“一件事”和个人创业“一件事”办理是否受到影响?
答
上述两个“一件事”暂无法申请联办,何时恢复办理请关注各级社保服务窗口相关通知。
问
问题9:社保信息系统恢复运行后,用人单位如何办理单独工伤的停保业务?
答
实习学生实习期满和超龄人员到达最长参保时限后,用人单位应及时通过网报系统为参保人员办理工伤保险停保业务,新系统不再支持实习学生工伤保险和超龄人员工伤保险自动停保操作。
问
问题10:社保信息系统停机切换期间,参加工伤保险备案有影响吗?
答
停机切换期间,用人单位向参保所在地社保经办机构通过快递(只接受顺丰或者EMS)寄送资料进行工伤保险参保备案,工伤保险从资料寄出次日起生效。快递资料包括需要参加工伤保险备案的员工名单一份(人员增减表填写相关信息后标注“参加工伤保险备案”,并加盖单位公章),同时填写一份由单位盖章的承诺书,承诺单位将在社保网报系统恢复正常申报操作的第一时间,按规定为工伤备案员工办理社会保险各险种的参保手续并完成缴费。
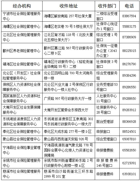
系统恢复运行后,新的社保网报系统不再支持参加工伤保险7×24小时无障碍申报,今后遇月度关账系统处理或系统故障的,均按上述办法进行工伤保险参保备案操作,备案资料寄送地址如下:

问题11:社保信息系统恢复运行后,社会保险费征缴计算方式有变化吗?
答
有,社保信息系统恢复运行后,养老、失业、工伤保险费金额取值精度按省人力社保厅有关规定执行,社保费金额计算四舍五入到分(原四舍五入到角),职工基本医疗保险费仍保留到角,企业向税务部门申报和缴纳社保费的方式没有变化。
涉及其他社保费征缴方面的问题,可以拨打税务部门热线12366进行咨询。
二、社保关系转移、待遇申领篇
问
问题1:社保信息系统恢复运行后,养老保险关系转移办理有变化吗?
答
有,省内跨区域企业间流动就业的不需要参保人办理转移了,社保经办机构在退休前进行一次性账户归集。请注意:企业与机关事业之间、跨省就业流动的,仍需参保人申请办理养老保险关系转移接续手续。
问
问题2:社保信息系统停机切换期间,退休手续可以办理吗?
答
可以预受理。社保信息系统停机切换期间,退休业务办理可到各级社保服务窗口预受理,待社保信息系统恢复运行后录入系统办理。
问
问题3:社保信息系统停机切换期间是否影响养老金领取?
答
不影响。3月15日前已办理退休手续的参保人员,养老金将在4月正常发放;3月份到龄人员如因停机切换原因未及时办理退休手续的,将在4月9日省系统上线后处理并从5月起按月发放养老金待遇,同时补发4月份养老金。
问
问题4:社保信息系统恢复运行后,灵活就业、失业人员等个人缴费的人员到达法定退休年龄办理退休手续时,有什么要注意的?
答
退休当月要扣2个月的养老保险费,也就是说,原来在退休次月才扣的一个月养老保险费,现在调整为退休当月扣费,待到账后才能办理退休手续。
特别提醒:2个月的养老保险费要存足!
问
问题5:社保信息系统恢复运行后,企业职工退休“一件事”还能申请联办吗?
答
暂时不能联办。全省社保系统的退休“一件事”联办目前正在迭代升级中,宁波市企业职工退休“一件事”跨部门联办暂时停止,也暂时关闭浙江政务网网上申请和网上预约,何时恢复办理请关注各级社保服务窗口相关通知。
问
问题6:社保信息系统停机切换期间,养老待遇资格认证如何办理?
答
养老待遇领取资格认证为每年1月至12月,停机期间确需办理资格认证的参保人员,可持本人身份证或社会保障卡到就近的街道(乡镇)、社区(村)便民服务中心登记认证。停机期间,浙里办、支付宝、微信自助认证暂停使用,异地居住人员可等系统上线后,再进行线上自助认证。
问
问题7:社保信息系统停机切换期间,社保卡个人申领、补换卡、挂失解挂有影响吗?
答
系统停机切换期间社保卡个人申领、补换卡、挂失解挂业务线上可在浙里办APP、浙江政务服务网办理。线下可在各社保卡合作银行指定网点办理。
问
问题8:社保信息系统停机切换期间,工伤保险待遇申领有何影响?
答
系统停机切换期间,浙江政务服务网、浙里办APP暂停工伤保险待遇申请,参保人员可到全市各级社保经办服务窗口申请工伤保险待遇,也可通过邮寄方式申请工伤保险待遇。因系统停机无法开展查询及具体业务办理,社保经办服务窗口收到申请材料后,初步判断人员工伤待遇资格,并进行收件登记和预审核,待系统恢复运行后及时完成系统录入和待遇支付。
问
问题9:社保信息系统停机切换期间,对劳动能力鉴定业务有无影响?
答
有影响。劳动能力鉴定系统也将实现全省集中,与全省社保信息系统同时上线运行。系统停机切换期间原网上办、掌上办劳动能力鉴定申请将停止受理。申请人可直接到各级社保服务窗口进行人工预受理,待省鉴定系统上线后再通知申请人现场鉴定时间和地点,完成后续鉴定程序。
□ 供稿:县人社局
原标题:《社保系统全省集中对宁海人有啥影响?热门问题来答疑!》