高中课程改革
为做好全市普通高中新课程新教材实施,进一步深化普通高中课程教学改革,日前,市教委发布《关于天津市普通高中课程设置与实施的指导意见(2020年修订)》,就全市普通高中课程的学制课时、科目安排、学分认定、毕业要求等提出指导意见。
按照该指导意见,高中阶段学生毕业学分最低要求为144学分,音乐、美术、劳动等均纳入必修或选择性必须课程。

此次改革具体有哪些新变化?
增加了哪些学科或学分要求?
高中生及家长们赶快来了解一下

一
学制与课时
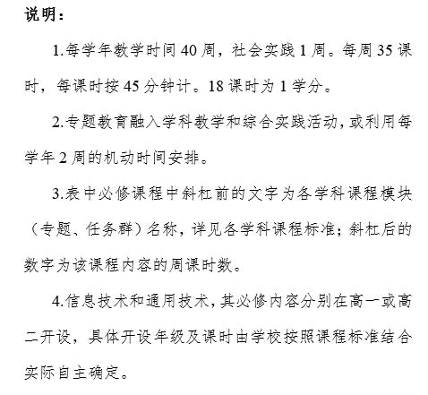
普通高中学制为三年。每学年52周,其中教学时间40周,社会实践1周,假期(包括寒暑假和节假日)11周。每周35课时,原则上每课时按45分钟计。18课时为1学分。
在保证科目教学时间总量不变的前提下,根据需要,可适当调整课堂教学时长。
每学年分两个学期,每学期是否分学段安排课程,由学校根据各学科课程标准结合实际需求自主确定。
二
课程类别
普通高中课程由必修、选择性必修、选修三类课程构成。其中,必修、选择性必修为国家课程,选修为校本课程。

课程构成
01
必修课程
由国家根据学生全面发展需要设置,所有学生必须全部修习。
02
选择性必修课程
由国家根据学生个性发展和升学考试需要设置。参加普通高等学校招生全国统一考试的学生,必须在本类课程规定范围内选择相关科目修习;其他学生结合兴趣爱好,也必须选择部分科目内容修习,以满足毕业学分的要求。
03
选修课程
由学校根据学生的多样化需求,天津社会、经济、文化发展的需要,学科课程标准的建议以及学校办学特色等开发设置,学生自主选择修习。
三
开设科目与学分
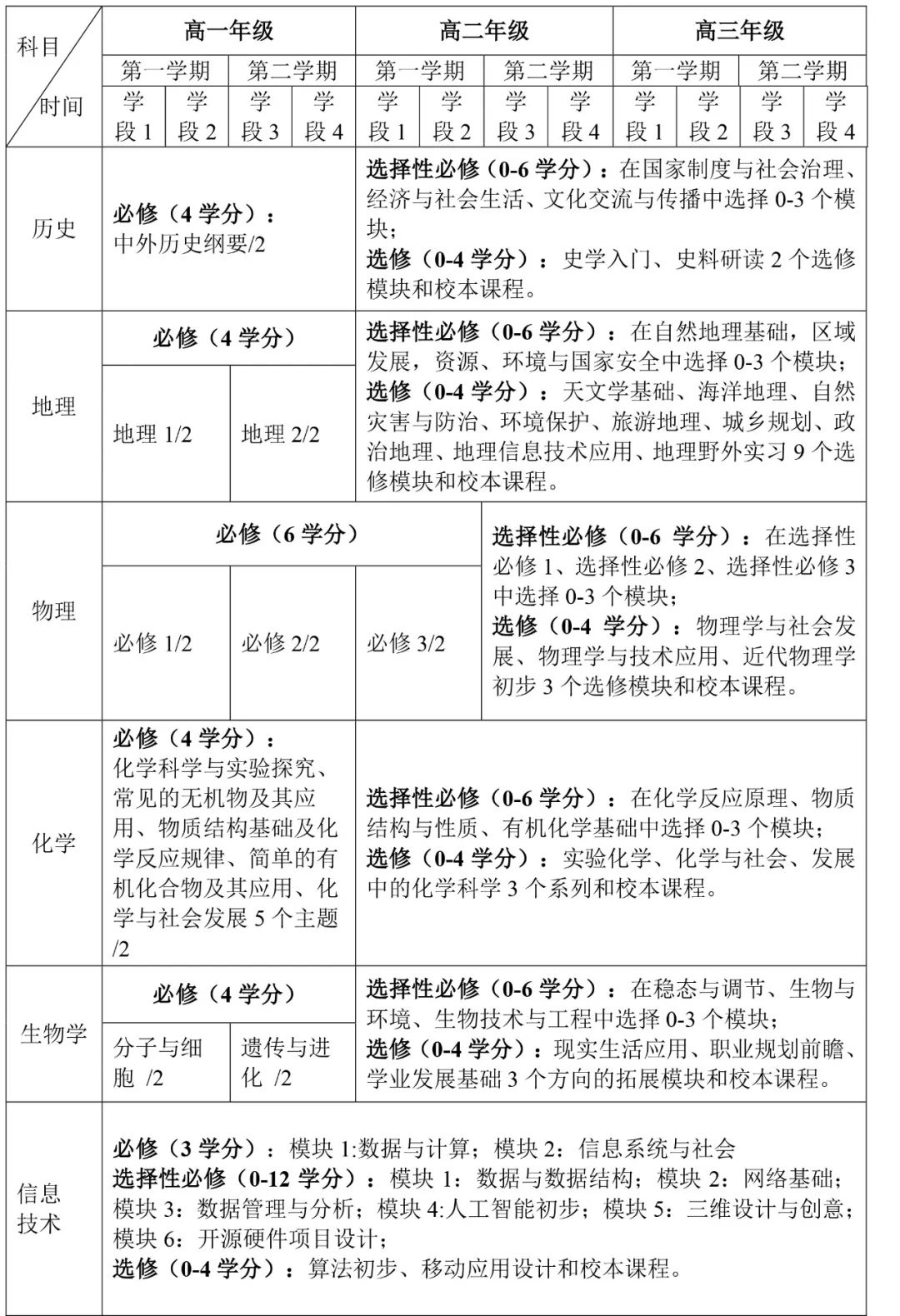
普通高中开设语文、数学、外语、思想政治、历史、地理、物理、化学、生物学、技术(含信息技术和通用技术)、音乐、美术、体育与健康科目和综合实践活动、劳动等国家课程,以及校本课程。

四
科目安排




必须课程
必修课程原则上按学期或学年统一安排,三年内完成必修88学分。
选择性必修课程
选择性必修课程由学生根据兴趣爱好、高校专业科目指引和毕业学分要求自主选择。
参加普通高等学校招生全国统一考试的学生,应修满所选科目选择性必修38学分,余下的不少于4学分由学生选择其他部分学科内容修习,鼓励学生选择音乐、美术、体育与健康等相关模块修习。
选修课程
选修课程由学生自主选择,学校结合实际安排,不少于14学分。

外语
外语包括英语、日语、俄语、德语、法语、西班牙语。
学校自主选择第一外语语种。鼓励学校创造条件开设第二外语。
技术
技术包括信息技术和通用技术,其必修内容分别按3学分安排,学校可以根据实际在高一、高二年级自主开设。鼓励学校每学年分别在信息技术、通用技术两学科中选择一门开设。
音乐 美术
音乐、美术两科的必修内容分别按3学分安排。
音乐课程3个必修学分可选择必修模块或必修与选择性必修模块组合进行修习。
美术课程3个必修学分由1个必修模块和2个选择性必修模块的学分组成,具体开设模块由学校根据课程标准要求自行确定。
体育与健康
体育与健康的必修内容为12学分,包括必修必学2个学分(体能和健康教育)和必修选学10个学分(6个运动技能系列)。
其中体能模块安排在高一年级,健康教育模块分散在三个学年进行;
高中三学年必须持续开设必修选学运动技能系列10个模块供学生选择。课程开设必须遵循体能训练原则,合理安排体能练习,在运动技能课堂教学中每节课安排10分钟左右有针对性的体能练习。
综合实践活动
综合实践活动共8学分,包括研究性学习、党团活动、军训、社会考察等。
研究性学习6学分,在高一、高二年级开设,须完成2个课题研究或项目设计,以开展跨学科研究为主,原则上1个学年完成1个课题,其中4学分安排在课内进行,确保每周1个课时,其余2学分可安排在课外进行。
党团活动、军训和社会考察等共2学分。
劳动
劳动共6学分,必须在高中三学年持续开设,平均每周不少于1课时。
其中志愿服务2学分,安排在课外时间进行,三年不少于40小时,应以集体劳动为主,适当走向社会,选择服务性岗位和职业体验岗位,以及大型赛事、社区建设、环境保护等公益劳动与志愿服务;
其余4学分内容与通用技术的选择性必修内容以及校本课程内容统筹,应至少在通用技术选择性必修4个系列的11个模块中选择1个模块,并从工业、农业、现代服务业以及中华优秀传统文化特色项目中自主选择1项生产劳动技能,劳动所选择的模块不能与通用技术科目所选择的选择性必修模块重复。
五
学分认定
学分认定主体:
学生修习的学分由学校认定。学校应依据有关规定完善学分认定的具体办法,科学、规范地加强学分管理,确保学分认定公开、公正、公平和学分认定的权威性、真实性。市、区教育行政部门要加强对学校学分认定的指导和管理。
学分认定要求:
学生必须全程参加学科类课程必修、选择性必修、选修课程修习。学生完成相应课程规定课时,学习过程表现良好,并考试(考核)合格,即可获得相应学分。
学分认定考试(考核)的内容根据学科课程标准或相关文件确定;考试(考核)方式由学校根据实际自主安排。学期末未能获得学分的学生,允许重修和补考。认定的学分要记入普通高中学生综合素质评价档案。
六
毕业资格认定
我市普通高中学籍学生同时具备以下条件者,准予毕业:
1.三年内学生综合素质评价相关记录符合要求,思想品德须达到合格。
2.学生毕业学分最低要求为144学分,其中必修课程88学分,选择性必修课程42学分,选修课程14学分。
3.学生须参加天津市普通高中各学科学业水平合格性考试,且成绩合格。
原标题:《最新 | 天津高中课程改革!这些科目纳入必修》