原创 Oranhgy MedSci梅斯
导语:乙肝治疗新进展。

2月27日,香港著名影星吴孟达因肝癌晚期医治无效在仁安医院病逝,就在此前的20多天,著名演员、歌手赵英俊也因肝癌晚期逝世,令人惋惜。根据2020年国际癌症研究机构(IARC)的一份报告显示,虽然中国肝癌的发病率居世界第九,但由于人口规模,中国面临世界上最多的肝癌患者。病毒性肝炎是肝癌的主要原因,其中乙型肝炎(简称乙肝)发病率位居我国传染病首位。
乙型肝炎病毒(Hepatitis B virus)简称乙肝病毒(HBV),是一种DNA病毒,引起乙型肝炎的病原体。HBV感染是全球性的公共卫生问题,尽管随着乙肝疫苗的普及率逐年上升,感染率呈下降趋势。但据世界卫生组织估计,全世界仍有超过2.6亿人存在慢性感染HBV(占全球人口的3%以上),每年由乙肝引起的肝衰竭和肝癌而导致死亡的患者达90万例。


尽管相对于1990年,我国乙肝发病率在下降,但是迄今为止,尚无能完全消除该病毒并为慢性HBV感染提供治疗的特异性方法。不过好在研究者们从未放弃,一步步揭开乙肝病毒新致病机制。
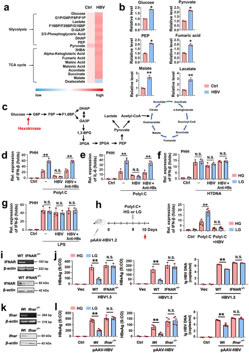
今年早些时候,武汉大学研究团队在Nature Communications上报告了乙肝病毒操纵细胞代谢来逃避宿主免疫,HBV激活糖酵解,以阻碍视黄酸诱导基因I(RIG-I)诱导的干扰素产生。研究人员证明,HBV通过形成包括己激酶(HK)在内的三元复合物,从RIG-I中捕获线粒体抗病毒信号(MAVS)。

该研究提供了体外和体内证据,表明HBV通过乳酸脱氢酶-A依赖性乳酸的产生抑制RIG-I样受体(RLR)信号传导。乳酸直接结合MAVS并防止其在HBV感染期间的聚集和线粒体定位。表明HK2和糖酵解产生的乳酸在HBV的免疫逃逸中具有重要的功能,能量代谢在HBV感染过程中调节先天性免疫。
为了增进对抗HBV感染的抗体应答反应的了解,巴斯德研究所团队从HBV疫苗接种者和自然康复患者血液中分离出了记忆B细胞,并且生产、鉴定了针对病毒被膜抗原(HBsAg)的人单克隆抗体,结果发表在免疫学顶刊J EXP MED上。

研究表明在康复患者体内产生的绝大多数抗HBsAg抗体具有中和作用,能够与世界各地流行的不同HBV亚型反应。除了在低浓度下具有体外中和能力外,HBV感染小鼠模型中测试结果表明,候选抗体分子还有助于体内病毒血症的大幅下降。
当前用于治疗乙肝的核苷及核苷类似物药物能够抑制乙肝病毒,但是并不能将病毒从身体中完全清除。主要是因为乙肝病毒进入宿主体内后,会将自己的基因组整合进了宿主肝细胞核内的NDA,形成了共价闭合环状DNA(cccDNA),之后利用宿主合成mRNA以及病毒颗粒组装所需要的蛋白,cccDNA代表了乙肝病毒的中心库。当前的药物只能降低HBsAg和病毒DNA水平,很难彻底清除cccDNA,而且停药后易反弹,因此仍迫切需开发能够功能性治愈(HBsAg水平无法检出)和完全治愈(清除cccDNA)乙肝的新疗法。
今年1月,英国教育学院的病毒学家Maura Dandri教授团队在Gut上发表的新联合疗法的研究已证明在其感染模型中非常有效,该治疗方法是基于关闭位于受感染肝细胞核内的乙型肝炎病毒基因组,设法阻止HBV-cccDNA在动物模型中产生进一步的病毒,该研究为治愈乙肝提供了新希望。

该研究治疗的靶点是病毒HBx蛋白,通过阻止宿主因子(SMC复合物)与其结合,保护细胞核中的cccDNA不被沉默。研究小组一方面用抗病毒细胞因子干扰素-α对动物进行治疗,已经证明干扰素可以减少病毒RNA,另一方面他们通过RNA干扰抑制HBx蛋白的形成,这种方法是抑制RNA向蛋白质的翻译。在这两种情况下,都能够废除大多数感染细胞中HBx的产生,从而通过宿主限制因子的重新出现使cccDNA失活。
该研究旨在研究靶向所有HBV转录物的小干扰RNA(siRNA)或聚乙二醇干扰素α(peg-IFNα)对病毒调节性HBx蛋白和抑制cccDNA转录的宿主因子5/6复合物(SMC5/6)结构维持的影响。特别是,评估降低HBV转录的干预措施是否可以实现并维持体内cccDNA转录的静息。
"这种联合疗法能够实现感染细胞中cccDNA的持续关闭。"Dandri教授解释道,尽管截至目前只在小鼠模型中进行了测试,但Dandri教授对这种组合深信不疑,"结果表明,HBV基因组可以通过某些联合治疗方法被关闭。现在,这些方法可以应用于临床研究,以达到功能性治愈慢性乙型肝炎的目的。"

面对HBV,不仅是新疗法,药物领域也取得积极成果。在2020年线上国际肝病年会上,报告了一项反义寡核苷酸药物GSK’836 (GSK3228836)在针对慢性乙肝患者的IIa期研究结果。GSK’836 是一种反义寡核苷酸,能够特异性识别感染HBV的肝脏细胞中用于表达病毒抗原(致病蛋白)的mRNA,通过动员肝脏自身的酶系将病毒mRNA灭活,抑制病毒蛋白HBsAg的水平,以实现功能治愈乙肝的目的。
不过反义寡核苷酸药物仍只是通过作用于病毒mRNA达到在更早期阻断病毒DNA复制的目的,仍很难将cccDNA彻底清除。若想实现“彻底治愈”的目标,仍需开发新作用机制的药物。
幸运的是,去年,“乙肝神药”国内仿制药富马酸丙酚替诺福韦片(TAF)在我国获批上市,TAF是替诺福韦二吡呋酯(TDF)的升级版,TDF是国外乙肝初始治疗的首推药物,2016年11月,TAF在美国获批上市,随后又在日本上市,并于2017年1月获得欧洲EMA批准,成为欧洲近10年来首个获批上市的乙肝新药。2018年11月,TAF获正式进入我国市场,商品名为“韦瑞德”,该药抗病毒效果非常强,并具有8年零耐药的数据,是乙肝治疗“高效、低耐药”的理想药物。
抗HBV运动,人类一直在行动,近日,美国预防服务工作组(USPSTF)发布了青少年和成人乙型肝炎病毒感染筛查建议声明,USPSTF根据2014年至2019年8月发布的新的随机临床试验和队列研究进行回顾,对以往建议进行更新,评估了抗病毒治疗的健康结局,以及HBV新的筛查策略和高危人群筛查工具的安全性和准确性。

正如上文所说,尽管HBV治疗方面捷报频传,但治愈HBV至今仍是一个等待被攻克的难题。作为传染性肝脏疾病,患者在日常生活中承受一定的心理压力,害怕会传染给家人以及周围的人,所以大多相对压抑。也因为其传染性,很多人因此都会有些惧怕HBV患者,甚至是歧视。由于对HBV的认识还不足,很多人认为与患者接触就会传染乙肝病毒,看到身边有HBV患者就躲得远远的,HBV人群的心理负担往往我们不能想象。此外,病毒进入人体以后,大多会有一段时间的潜伏期,很多人因此都没有明显的症状,也就忽略了该有的治疗和定期的复查,让病毒在体内肆意的发展,最终导致了病情恶化为肝硬化、甚至是肝癌。

对于患者和家属而言,HBV就是一种不能消散的痛,治疗的路崎岖坎坷,预防更为重要,就现有的医疗水平来看,接种疫苗仍然是避免乙肝的一个非常有效的手段。面对HBV,但愿在不久的将来,科学界可以带来更多的好消息。
来源:梅斯医学综合报道
授权转载、投稿及爆料请联络梅斯医学管理员