近日,杭州市房地产中介行业协会与杭州市物业管理协会联合出台了《杭州市房地产中介企业带客进物管小区看房操作规范》,在出入规范、看房人数、文明礼仪等方面做了具体约定,倡导房地产中介行业和物业服务行业共同遵守行业规范。
物业管理服务行业与中介服务行业覆盖面广,涉及人员多,联系着千家万户。每天有数以万计的物业服务人员和中介从业人员为杭州市民提供着小区日常管理、房屋租售等服务,是住有所居、住有宜居不可或缺的城市服务者。
2020年10月,有媒体曾报道《中介进小区要收费,最高100元/次》,称中介企业带客户进入小区看房被物业企业收取10-100元不等的“看房费”,引发行业工作矛盾。
作为两大行业的主管部门,局第一时间加强业务指导,同时充分发挥行业协会的引导作用,要求杭州市物业管理协会和杭州市房地产中介行业协会核实情况、剖析问题、加强协商、解决矛盾。
据调查了解,目前杭州确实存在一些小区物业企业向中介企业收取“看房费”的情况,一般收费在20-50元/次不等。同时,也有部分大型物业企业和大型中介企业经协商达成协议,约定按年一次性收取看房费。

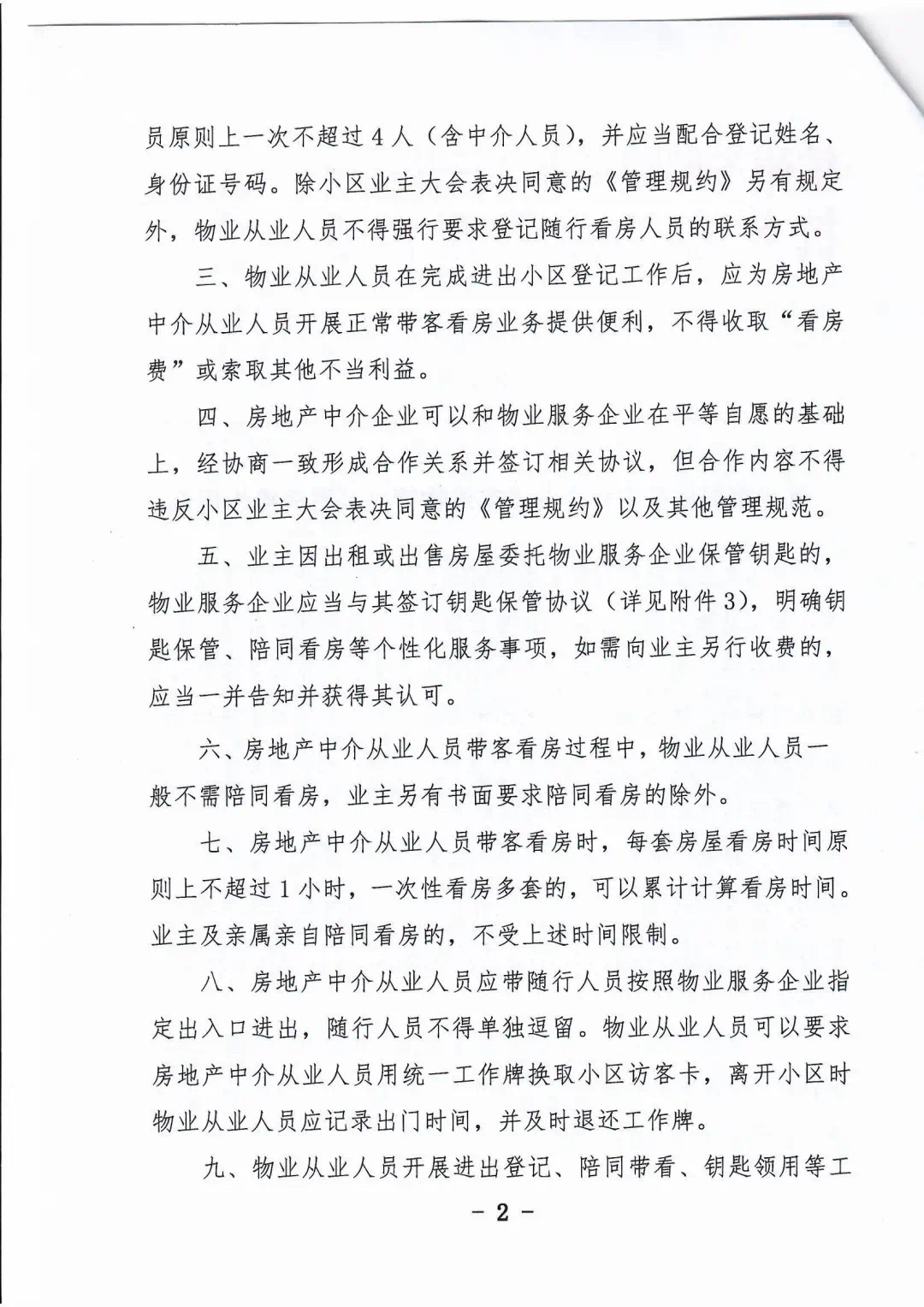
物业协会和中介协会召集双方会员单位、企业代表进行专题座谈,广泛听取律师等专业意见建议,依据法规政策进行合理分析,经过多轮协商达成共识。日前,联合出台了《杭州市房地产中介企业带客进物管小区看房操作规范》,在出入规范、看房人数、看房时长、文明礼仪等方面做了十一条具体约定,作为两大行业从业人员的共同行为准则。
其中,规范了房地产中介人员进入物管小区开展线下看房业务必须依法依规,严格遵守物管小区的管理规定,主动做好出入登记,不扰民、不添乱;此外,物业服务企业应当配合房地产中介从业人员开展正常业务活动,不截留客户信息,不收取“看房费”或索取其他不当利益。
值得注意的是,该《操作规范》还明确提出,违规房地产中介企业及其从业人员,将计入诚信档案及灰名单考核范围;违规物业服务企业及其从业人员,将计入诚信档案及市优项目考评范围。
《操作规范》自2021年1月1日起正式施行,将有利于化解物业行业和中介行业之间的纠纷,既保障出售出租房产业主的权益,也保障小区内其他业主的权益,对于维护小区秩序、确保小区安全、促进小区和谐稳定有积极意义。
规范文件:






(杭州网 记者 郭鑫 通讯员 房轩中)