原创 虹口咸鱼干,等 医学界内分泌频道
*本文所涉及专业部分,仅供医学专业人士阅读参考
怎么做康复更快?快来看看!
对于甲状腺癌术后患者来说,术后该做什么?该吃什么?如何复查?一个个问题摆在面前。因此,唯有积极配合医生进行有效的生活管理及规范随访,才能让患者术后快速康复、降低复发风险、提高生活质量。那么具体该怎么做呢?
一、术后伤口要注意
大多数患者术后切口愈合良好,一般术后5~7d在闭合材料拆除后即可用低水流淋浴,1个月内避免用力揉搓切口,浴后及时使切口干燥。术后数周避免剧烈运动,注意切口区域防晒,可改善切口愈合。此外,还可通过药物疗法、放射疗法和激光疗法等预防瘢痕的形成。
二、术后饮食这样吃
大部分甲状腺癌手术未涉及胃肠道,术后尽早经口进食水可促进肠道功能恢复,有助于维护肠粘膜功能,防治菌群失调,降低术后感染风险,缩短住院时间。因此,甲状腺癌患者日常饮食要遵循三项原则:营养化、多样化、均衡化。术后饮食及营养补充尤为重要。吃什么?怎么吃?就是问题的关键了!对于甲状腺癌术后不同时期患者的饮食建议见(表1)。
表1甲状腺癌术后的患者在不同时期的饮食建议

三、术后康复别逞强
国外指南推荐:根据美国运动医学学院(ACSM)关于癌症康复运动指南更新的专家共识,患者运动康复措施采用每周3次中等强度的有氧训练,持续至少12周;或每周两次,持续6~12周的有氧加阻力联合训练,可以显著改善焦虑、抑郁、疲劳感以及生活质量改善;特别是有监督、有计划的运动训练效果加倍哟。
国内共识推荐:根据加速康复外科(enhanced recovery after surgery,ERAS)理念,认为早期下床活动可促进呼吸、胃肠及骨骼肌肉等系统功能恢复,有利于预防肺部感染、压疮、下肢深静脉血栓形成。推荐患者在术后清醒即可取舒适体位或适量床上活动,术后第1天即可开始下床活动,建立每日活动目标,根据自身状况逐步增加活动量,可采取下床活动“坐、垂、立三步曲”即:①床上坐起30秒;②坐在床沿双腿下垂30秒;③床旁站立30秒;无不适症状方可下床活动,期间要注意防止引流管脱出。

在排除术后出血高危因素和充分评估患者个体健康风险的基础上,建议术后早期进行适当的颈部功能锻炼可以促进切口愈合。具体时间及步骤见(表2)。
表2颈部功能锻炼的具体操作

术后如有脖子酸痛、僵硬、上肢无法抬起,可能是因为术后锻炼不到位,而增加颈部肌群功能,可以有效缓解颈部僵硬、减少瘢痕挛缩的发生。
四、遵医嘱听医生话
关键点:听医生的话!听医生的话!听医生的话!特别是药物使用和定期检查一定要听从医嘱。如:左甲状腺素钠片需要清晨空腹吃,早餐前20-30分钟效果最佳。
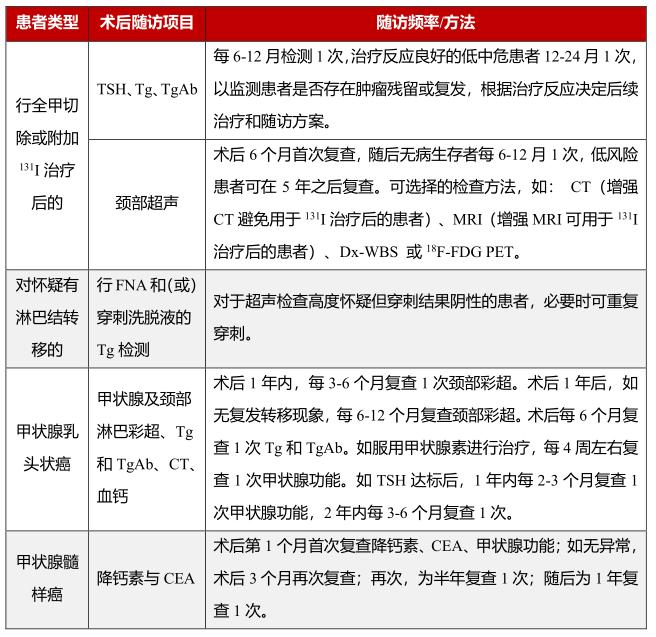
五、术后随访及检查
分化型甲状腺癌(DTC)术后患者应进行长期的随访,实施动态复发危险度分层,调整后续的治疗和随访方案。具体随访项目见(表3)。
表3各类DTC术后患者的随访及检查项目

参考资料:
[1]Rock CL,Doyle C,Demark-Wahnefried W,et al.Nutrition and physical activity guidelines for cancer survivors[J].CA Cancer J Clin,2012,62(4):243-274.
[2]甲状腺外科ERAS中国专家共识(2018版)
[3]Campbell KL,Winters-Stone KM,Wiskemann J,et al.Exercise guidelines for cancer survivors:consensus statement from international multidisciplinary roundtable[J].Med Sci Sports Exerc,2019,51(11):2375-2390.
[4]分化型甲状腺癌术后管理中国专家共识(2020版)[J].中国实用外科杂志,2020,40(9).
本文首发丨医学界内分泌频道
本文作者丨虹口咸鱼干、美少女壮士、努努药师
本文审核丨徐乃佳
责任编辑丨泡芙
原创声明
本文原创,转载需联系授权
-End-