
大庆市
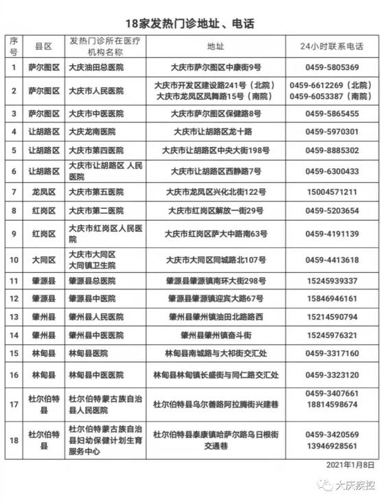
18个发热门诊
44家社区卫生服务中心
43个街道255个社区
18家核酸检测机构
防疫联系举报电话
都在这里

点击看大图
↓↓↓
全市开放发热门诊18家

44家社区卫生服务中心咨询电话
1.高新技术开发区 高新区黎明街道社区卫生服务中心 8999224
2.萨尔图区 萨尔图区东安街道社区卫生服务中心 6682321
3.萨尔图区 萨尔图区东安街道东风社区卫生服务中心 4612107
4.萨尔图区 萨尔图区友谊街道社区卫生服务中心 2779007
5.萨尔图区 萨尔图区萨尔图街道社区卫生服务中心 5807697
6.萨尔图区 萨尔图区东风街道社区卫生服务中心 4325807
7.萨尔图区 萨尔图区富强街道社区卫生服务中心 4689397
8.萨尔图区 萨尔图区火炬街道社区卫生服务中心 5876165
9.萨尔图区 萨尔图区铁人街道社区卫生服务中心 5800542
10.萨尔图区 萨尔图区铁人街道通讯社区卫生服务中心 5190696
11.让胡路区 让胡路区乘风街道彩虹社区卫生服务中心 4548109
12.让胡路区 让胡路区乘风街道社区卫生服务中心 5777809
13.让胡路区 让胡路区龙岗街道景园社区卫生服务中心 5992409
14.让胡路区 让胡路区龙岗街道龙南社区服务中心 5997561
15.让胡路区 让胡路区龙岗街道龙新社区卫生服务中心 5191725
16.让胡路区 让胡路区银浪街道社区卫生服务中心 5699712
17.让胡路区 让胡路区银浪街道炼化社区服务中心 5691546
18.让胡路区 让胡路区庆新街道社区卫生服务中心 5838736
19.让胡路区 让胡路区奋斗街道社区卫生服务中心 5511120
20.让胡路区 让胡路区奋斗街道奋斗社区卫生服务中心 6887558
21.让胡路区 让胡路区奋斗街道科技园社区卫生服务中心 5099495
22.让胡路区 让胡路区西宾街道社区卫生服务中心 2755333
23.让胡路区 让胡路区西宾街道远望社区卫生服务中心 5991582
24.让胡路区 让胡路区龙岗街道社区卫生服务中心 2756366
25.龙凤区 龙凤区龙凤街道社区卫生服务中心 6059088
26.龙凤区 龙凤区卧里屯街道社区卫生服务中心 6551525
27.龙凤区 龙凤区三永街道社区卫生服务中心 8171558
28.龙凤区 龙凤区东光街道社区卫生服务中心 4656920
29.龙凤区 龙凤区龙凤街道街园社区卫生服务中心 6757918
30.龙凤区 龙凤区兴化街道社区卫生服务中心 6410293
31.红岗区 红岗区红岗街道社区卫生服务中心 4191332
32.红岗区 红岗区红岗街道杏五井社区卫生服务中心 8886121
33.红岗区 红岗区解放街道社区卫生服务中心 5295770
34.红岗区 红岗区银河街道社区卫生服务中心 8990620
35.红岗区 红岗区八百垧街道社区卫生服务中心 8886160
36.红岗区 红岗区杏南街道社区卫生服务中心 8886133
37.红岗区 红岗区创业街道社区卫生服务中心 8186494
38.大同区 大同区大同镇街道社区卫生服务中心 8183832
39.大同区 大同区庆葡街道社区卫生服务中心 4498515
40.肇州县 肇州县社区卫生服务中心 8521085
41.肇源县 肇源县社区卫生服务中心 8228120
42.林甸县 林甸县东南社区卫生服务中心 3321495
43.林甸县 林甸县东北社区卫生服务中心 3322535
44.杜蒙县 杜尔伯特县社区卫生服务中心 2648033
目前在国务院客户端核酸检测机构
可以查询到的18家核酸检测机构




供水营业厅预约服务电话



燃气营业厅预约服务电话


大庆市各县区疫情防控指挥部联系电话
让胡路区:0459-6352331 区值班室0459-5596291
萨尔图区:0459-6279221 0459-6181900
高新区:0459-6040009
红岗区:0459-6780888
大同区:0459-6161530
龙凤区:0459-6059157 0459-2767159
肇州县:0459-8520361
肇源县:0459-8241033
林甸县:社区0459-3314119 乡镇0459-3322541
杜蒙县:社区0459-3422588 乡镇0459-3452053
大庆市各县区疾控中心联系电话:
萨区疾控:0459-6279221
让区疾控:0459-6352591
龙凤疾控:0459-2767159
红岗疾控:0459-2799135
大同疾控:0459-6173877
肇州疾控:0459-8520511
肇源疾控:0459-8232328
林甸疾控:0459-3322473
杜蒙疾控:0459-3410143

原标题:《大庆市18个发热门诊 44家社区卫生服务中心 255个社区防疫联系举报电话!》