
来源: 新财富 ID:newfortune
董事长砍伤多年财务岗的常务副总裁,只是华信信托的“冰山一角”。早在2017年,新财富即对该公司的神秘变身进行了深度挖掘。董永成从2004年开始担任华信信托董事长,在其任内,曾由国资控股的华信信托经过近百次的股权变更,通过15层金字塔式的股权结构隐藏股权关系,最终被“一群神秘人”所控制。
截至2017年10月,华信信托的直接股东中,国资比例仅占8.68%;在华信信托第一大股东华信汇通集团的股东中,国资比例仅剩9.3%;综合计算,华信信托的国资成分仅剩11.12%,而在2006年,华信信托还是一家国资绝对控股的金融机构。
眼花缭乱的股权结构背后究竟掩藏着怎样的利益格局?华信信托如何由国有控股机构变更为民营控股机构?华信信托民营化的幕后操盘者究竟何人?新财富曾层层追溯,力图揭开华信信托股权迷雾。
2020年1月8日晚,关于华信信托董事长董永成在电梯里用锤子伤害公司总经理王瑾的新闻迅速刷屏。随后华信信托在其官网发布声明,称王瑾伤势稳定,正在住院治疗,董永成现已被刑事拘留。
华信信托2019年年报显示,王瑾53岁,比董永成小10岁,历任华信信托财务部总经理助理、副总经理(主持工作)、理财中心/研究发展中心总经理、总裁助理、副总裁,从2019年6月14日开始担任华信信托常务副总裁。
董事长与常务副总裁之间存在怎样的恩怨纠葛,外界不得而知。但华信信托正在监管部门的指导下,推进落实公司资产清收、引进战投等工作。实际上,2017年董永成在小范围寻求出售大通证券股权并搭售华信信托股权的消息曾引起业内关注,3年过去,该股权出售事宜尚未落地,而华信信托的经营情况已急速恶化,2019年出现自1987年成立以来的首次亏损。华信信托的迷雾始终令人疑惑不解。
1
主业不振+巨额计提减值,成立32年首次亏损
华信信托2019年末总资产123.76亿元,净资产122.89亿元,在全国68家信托公司排名41位,较2018年下滑13位。主要源于其2019年的业绩大滑坡。
2019年,华信信托出现了成立32年来的首次亏损,录得净利润-1.52亿元,较2018年的8.07亿元,堪称“变脸”式下滑。而这样亏损的背后,一方面是主业不振,导致主要营收来源锐减,另一方面则是巨额计提资产减值损失导致营业支出剧增。
首先,2019年营业收入5.73亿元,仅为2018年的营业收入11.46亿元的一半。营业收入规整地腰斩,源于其信托业务的手续费和佣金收入锐减,由2018年的6.32亿元降至2019年的3.38亿元,而多年支撑其业绩增长的重要项目——投资收益项——也由5.15亿元降至2.13亿元,骤降58.6%。可见,华信信托的主业萎靡。
其次,对华信信托净利润形成巨大侵蚀的是其猛增的营业支出。2019年华信信托营业支出是2018年的8倍,主要源于计提资产减值损失约7.24亿元。其中,计提“持有至到期投资减值准备”5.45亿元,计提其它减值准备1.79亿元,年报并未披露具体计提减值的项目。
华信信托最重要的股权投资是持有大通证券37.42%的股权,2019年投资收益获得4385.48万元。
对于这家东北唯一的信托机构,比业绩下滑更受关注的是其15层金字塔般的股权结构及复杂多变的股权变更,这家成立之始由国资控股的信托公司,目前疑似由董永成等人共同控股,董永成儿子董福航担任公司副总裁,国资的影响逐渐减弱。
2
华信系金控架构初成—金融股权投资收益大过信托主业
华信信托上次被广泛关注是2016年。
2016年8月初,随着大通证券员工自爆公司高管和投行部员工大面积离职的消息通过社交媒体传播,大通证券控股股东华信信托欲出售大通证券股权的消息不胫而走;2016年12月,华信信托涉入东北特钢巨额债务危机,其近8亿元的应收账款或面临难以收回的尴尬;2017年1月初,华信信托董事长董永成正在小范围内寻求出售旗下大通证券股权,并搭售华信信托股权的消息爆出,市场猜疑迭起。一系列的新闻让这家老牌信托公司备受关注。
然而,即便备受关注,并不改这家信托公司的神秘性!
华信信托,系辽宁省唯一一家信托公司,设立于1981 年,原名中国人民银行大连市信托投资公司;1985年划归工商银行,更名为中国工商银行大连市信托投资公司;1997 年,公司与工商银行脱钩,划归大连市政府,更名为大连华信信托投资股份有限公司;2007 年9 月,完成股权改制并重新登记,更名为大连华信信托股份有限公司。这三次更名,实际是三次权属关系的变动。
2007年股权改制后,华信信托由国资控股变更为民营控股。民营控股后的华信信托,开始了激进的扩张之路。其资产总规模(含信托资产)由2006年的65.29亿元增至2016年的1356.06亿元,同期收入从1.59亿元增加至23.11亿元,同期净利润由0.63亿元增至16.06亿元。
从信托业2016年业绩横向对比来看,按照信托资产规模口径计算,华信信托排在全国68家信托公司的第54位,但其营业收入及净利润却能进入行业TOP10阵营(表1)。

通常而言,信托公司以受托打理他人资产为主业,借此获得管理佣金收入,因而其收入规模与信托资产规模呈正相关。华信信托何以以排名靠后的信托资产规模,却获得了行业靠前的收入及利润规模呢?
横向对比可知,华信信托的收入结构迥异于其他信托公司。比如,以2016年为例,中信信托、建信信托、中融信托等行内大鳄,收入的主要部分来自于信托业的手续费及佣金收入,占比70%左右;而华信信托的该项收入占比仅为36.6%,其收入主要部分来自于其他经营净收益,占比超过60%(表2)。

华信信托的其他经营净收益体现在投资收益上。华信信托2014-2016年的收入结构中,主要收入来源于手续费及佣金收入、投资收益,2016年这两项收入占华信信托总收入的97.46%,投资收益远超过其手续费及佣金收入(图1)。投资收益中,股权投资、证券投资两项投资收益带来的收入,占华信信托总收入的比例分别为53.37%、64.51%、54.46%,而信托主业的手续费及佣金收入占比则降低至32%左右。作为一家信托公司,华信信托似乎显得“不务正业”。

华信信托的投资收益何以会在其收入结构中占比持续攀升?这源自华信信托实现民营控股之后持续进行大手笔的金融机构股权投资,其对银行、期货、保险、证券均有涉猎,混业型金控架构初步成型(表3)。

2006年,华信信托介入大通证券重组,并成为其控股股东;2007年,华信信托参与大连银行增资扩股,持股5.2%;2008年1月,华信信托与大通证券联合收购良运期货,合计持股70%(其中前者持股19%,后者持股51%);同年,华信信托参与发起设立百年人寿,持股9.01%;2010年,华信信托参与丹东银行增资扩股,持股19.79%,成为仅次于丹东市财政局的第二大股东。
华信信托2010年年报显示,其直接持有大通证券、丹东银行、大连银行、百年人寿保险、大连良运期货的股权比例分别达28.04%、19.79%、4.88%、9.01%、19%。2014年7月15日,华信信托召开董事会会议,审议通过了《关于发起设立基金管理公司、金融租赁公司的议案》,力图在金融领域进一步扩张。2016年,华信信托又新增持了国海证券(000750)及东北证券(000686)0.54%、0.72%的股权。
自2012年开始,华信信托逐渐减持部分金融机构股权。比如,2012年减持了百年人寿2.99%股权,2013年将百年人寿剩余6.02%股权减持完毕,2014年将大连银行4.88%股权转让,2016年转让了丹东银行19.79%股权(华信信托2016年报披露已转让丹东银行股权,但丹东银行2016年年报显示华信信托依旧持股19.79%)。随着华信信托对部分金融机构股权的减持,其投资收益也逐渐水涨船高。截至2016年底,华信信托自营资产中的股权投资金额仍高达65亿元。
3
最神秘信托公司—几近无法复盘的股权变更史
除了另类的收入结构外,华信信托还有“最神秘信托公司”之称。原因在于其庞大而复杂的股权架构,以及隐藏在这复杂架构之下的实控人之谜。
华信信托的股权架构究竟如何之复杂,如果不看最终股权图,或许难有直观感受。新财富查询了大量的工商资料,最终得以绘制出整个“华信系”完整的股权图(图2)。

2019年年报显示,华信汇通集团持有华信信托的股权比例已降至25.91%
要论股权结构最复杂的金融机构,华信信托可谓当之无愧,即便与曾经的保险新贵安邦集团(现已更名大家保险)相比,也毫不逊色。新财富调查发现,循着其股东往上追溯,涉及至少104家法人单位、22位自然人,各种叠床架屋式的交叉持股可谓眼花缭乱,股东层级最高者更是多达15层,甚至包括至少3个3-7层的循环持股结构。
华信信托究竟是如何从国资金融机构演变成今天如此复杂的股权架构,整个过程几近于不可复盘。要揭开华信信托的身份密码,首先要梳理清楚其股权变更历程,即知其从何处来,知其何以至此。
华信信托:民营股东增资,国有股东稀释,华信汇通实现控股
新财富梳理发现,华信信托20年(1997年-2017年)股权变更历程中,其工商资料记载的股东变更多达23次,先后出现的法人股东超40家,截至2017年年中登记在册的股东数量为20家。与股权结构频繁变更相伴随,华信信托经历了7次增资扩股,使得其注册资本从1.01亿元一路增加至66亿元。我们不妨将这7次增资扩股之后的股东明细列出,一窥其股东变化轨迹(表4)。

从华信信托细碎庞杂的股权腾挪历程中,可提取出四个关键时间节点:第一个是2001年11月30日,华信信托借增资扩股结束了国资100%控股时代,民营资本开始入场;第二个节点是2006年12月28日,华信信托第二次增资扩股,民资持股占比超过国资;第三个节点是2007年4月至8月,大连华信投资有限公司(后更名“华信汇通集团”)借华信信托重组的机会,一举拿下49.17%的股权,华信汇通集团控股华信信托时代开启;第四个节点是2015年12月29日之后,华信汇通集团分两步将其持股比例降至25.91%,华信信托呈现民资分散持股的状态。
根据华信信托股东中国有与民营阵营的力量消长,又可将华信信托民营化历程划分为四个阶段。
第一阶段:分散持股格局,绝大部分股东系国企,且占比稳定在70%-80%。
华信信托2001年前的股权结构并无见诸公开资料。新财富查询到的华信信托最早的股权结构即是2001年增资后的股权结构。2001年11月30日,华信信托注册资本从1.01亿元增至5.01亿元,由此结束了纯国资时代。华信信托增资之后的法人股东共计14家,其中,大连港务局(后更名为大连港集团)、大连起重机厂(后更名为大起集团)、大化集团、中国华录电子(后更名为中国华录信息产业)等10家国有股东合计持股71.58%。此后几年里,华信信托的股权虽然经历数次股权变更,但并未增加注册资本,皆系股东之间的转让,且国有股东持股占比始终维持在70%-80%区间。至2006年12月28日变更之前,华信信托16家法人股东中13家为国有股东,合计持股78.44%,剩余21.56%由北京越达投资等3家民营股东分散持有。
第二阶段:增资扩股加码,民资持股突增。
2006年12月28日,华信信托增资5亿元,注册资本增至10.01亿元。在此次增资中,除了英大国际信托退出之外,原有的国有股东依然在列,且另新增了一家国有股东大连大显股份有限公司,而民营股东阵营则新增了沈阳万基实业、大连保税区海涵发展等3家。此次增资之后,华信信托股东数量达到19家,其中国有(含集体)股东13家,合计占比58.64%,民营股东6家,合计占比41.36%。
民资股东集中大比例持股出现在2007 年4 -8月。2007年4月10日,华信信托进行新一轮增资扩股,注册资本由10.01亿元增至12.1亿元。2007年4月10日、4月28日、8月8日,华信信托连续三次股权变更。增资扩股、股权调整后,华信信托股东共计19家,其中国资股东从原先的13家减少至9家,民营股东从原先的3家大幅增加至10家,并且双方的持股比例也发生逆转,国资阵营持股急速降低至17.32%,民营阵营持股则大幅上升至82.68%。特别是,民营股东阵营里出现了一家几乎绝对控股的股东——华信汇通集团,持股49.17%。在此后时间里,华信汇通集团一直是华信信托的控股股东。
第三阶段:民资控盘之下,国有股东继续被稀释,部分民营股东“换血”。
华信汇通集团控股华信信托后,华信信托开始大幅增资扩股,华信汇通集团的持股比例亦小幅增长(表5)。2010年3月30日,华信汇通集团向华信信托增资4.78亿元,持股比例上升至52.17%;2012年11月1日,华信汇通集团向华信信托增资6.07亿元,持股比例上升至56%;2013年9月30日,华信汇通集团独家向华信信托增资3亿元,其持股比例更是上升至巅峰的60%。

2007-2013年,华信信托注册资本翻了2.75倍,华信汇通集团通过增加投资维持其在华信信托的持股比例。同期,国资股东数量虽然还有7家,但持股比例则被稀释至仅剩6.47%。
与此同时,华信信托的部分民营股东也被“换血”。比如,原民营股东大连兴业汇通集团、大连北方粮食交易市场卉烽粮油、大连翔瑞科技创业投资先后退出,大连一方集团、大连瑞通达贸易、大连顺联达集团、北京翔瑞思科技创业投资接替成为股东。
第四阶段:华信汇通集团分两次转让部分股权,民资持股呈分散化。
2015年后,华信信托股东格局开始出现新变化,华信汇通集团分两次转让其持有的华信信托股权,持股比例下降至25.91%。
2015年12月29日,华信汇通集团将其持有的华信信托15.42%股权转让给沈阳品成投资,持股比例由60%下降至44.58%;2016年5月30日,华信信托注册资本由33亿元变更为66亿元,增资后华信汇通集团的持股比例由44.58%上升至46.19%;但其旋即又将所持19.9%的股权转让给北京万联同创网络科技,由此持股下降至25.91%。
除了华信汇通集团转让股权,民资股东中的大连一方集团、辽宁乾源房地产也转让股权从而退出华信信托股东列表,接盘者分别为大连葆锐实业发展及大连桐基物贸。
至此,华信信托形成目前由20家法人股东分散持股的格局。其中,国资(含集体)股东8家,合计持股比例8.68%,民营股东12家,合计持股比例91.32%。
综上所述,借增资扩股、股权转让之道,华信信托由国资控股公司变成了民营控股公司。而在这个过程中,华信汇通集团无疑是一个关键角色,其一度控股华信信托高达60%,即使目前也依然是持股25.91%的相对控股股东。那么,华信汇通集团又是什么来历呢?
华信汇通集团:从华信信托的子公司变身为控股股东
为了寻找答案,新财富继续追溯华信汇通集团的股东变更详情。
新财富梳理发现,华信汇通集团成立于2004年11月,设立时的股东数量为2家,中间经历多达20次股东变更,先后出现的股东数量多达35家,当前的股东数量定格在了16家。
与股权结构频繁变更相伴随,华信汇通集团经历了6次增资扩股,使得其注册资本从3000万元一路增加至33亿元。参照前述华信信托的方式,我们也将华信汇通集团这6次增资扩股之后的股东明细列出,一窥其股东变化轨迹(表6)。

从表6显示的华信汇通集团股东变更轨迹来看,大致可以总结出如下几个特点。
其一,华信汇通集团(先后曾用名:大连信联投资有限公司、大连华信投资有限公司)设立时曾是华信信托(其当时还是国有控股信托公司)的控股子公司,由其持股66.67%,之后反子为父成为华信信托的控股股东。
其二,2007年,华信汇通集团巨额增资,注册资本从3000万元增加至6.25亿元,同时股东数量从2家大幅增加至17家,而华信信托则退出了股东名单。这17家股东中,国资股东有7家,合计持股30.34%,民营股东10家,合计持股69.66%。
其三,华信汇通集团在之后数次增资的过程中,股东名单经历了大洗牌,原先的17家股东到2017年时仅剩5家还在继续持股,其余全部被替换。
其四,截至2017年年中,华信汇通集团共计16家股东,其中国资股东为5家,合计持股9.3%,民营股东为11家,合计持股90.7%。
在这系列变更轨迹中,最为关键的变更无疑发生在2007年。因为正是这一年,华信汇通集团的股东发生巨变,且其本身由华信信托的子公司反子为父,变身成了持股华信信托49.17%的控股股东。
何以会发生这样的逆转?知其然,须知其所以然。
2007年4-8月,华信信托经历增资扩股和股权调整,国资股东、民资股东分散持股的格局中,华信汇通集团一举拿下华信信托49.17%的股权,对应的出资额为5.95亿元。那么,该笔股权由增资扩股获得还是股权转让获得?
2007年华信信托仅增资一次,注册资本从10.01亿元增加至12.1亿元,新增2.09亿元。这一增资额远低于华信汇通集团5.95亿元的出资额,由此推断其股权并非单纯由增资获得,应是大比例受让股权而来。这或源于2007年银监会对信托业强化监管的要求。
2007年初,银监会发布修订后的《信托公司管理办法》和《信托公司集合资金信托计划管理办法》(简称“新两规”),新两规要求信托公司回归“受人之托、代人理财”的职能,进一步限制信托公司固有业务,进一步规范和发展信托主业。“固有业务项下可以开展存放同业、拆放同业、贷款、租赁、投资等业务。投资业务限定为金融类公司股权投资、金融产品投资和自用固定资产投资。信托公司不得以固有财产进行实业投资,但银监会另有规定的除外。”信托公司可采用公司分立、业务剥离、公司转让、公司注销等方式处置实业类股权投资。信托公司剥离实业类股权投资后才能换发新的金融许可证。
于是,华信信托快速剥离了实业类股权投资。其2007年年报披露,公司将实业类股权投资资产9429万元整体打包剥离给控股子公司华信信达实业,该等股权成为华信信达实业的资产;华信信托继而将持有的华信信达实业90%的股权以2.7亿元的对价转让给华信汇通集团,华信信达实业成为华信汇通集团的控股子公司。由此,华信信托2007年剥离的实业类股权投资共计3.6429亿元,该笔实业类股权成为华信汇通集团的资产。
通过详细对比可以发现,华信信托与华信汇通集团2007年各自股权重组之后,二者股东几乎完全重叠(表7)。其一,华信汇通集团的股东中,除了大连新财源投资管理之外,其余16家与华信信托的股东完全一致;其二,重叠股东部分,每家股东在华信信托与华信汇通集团的出资额完全一致;其三,重叠股东在华信汇通集团的出资额之和(5.95亿元),正好等于华信汇通集团在华信信托的出资额(5.95亿元)。

那么,这个乾坤大挪移究竟是怎么实现的?
我们以股东之一的大连大显集团及其子公司大连大显股份控股股份有限公司(即大连控股,600747)为例,来复盘重组过程。
大显集团(及子公司)原本持有华信信托1.2亿股股份(对应1.2亿元注册资本),根据华信信托股权重组方案,大显集团将其持有的6000 万股转让给华信汇通集团,并以此为对价向华信汇通集团认购 6000 万元的注册资本(占比9.6%)。简单说,大显集团将其直接持有的华信信托6000万股股份置换成了华信汇通集团的6000万股股份。置换完成后,大显集团的1.2亿元总出资额不变,只不过有6000万元是直接持有华信信托,另外6000万元是通过华信汇通集团持有华信信托。
表7中的重叠股东,皆按此方法进行股权调整,所以形成了每家股东在华信信托及华信汇通集团的出资额都一致,而重叠股东在华信汇通集团的加总出资额,正好也等于华信汇通集团在华信信托的出资额。
总结一下,这个繁杂的重组过程可以做如下简要概括:华信信托先将实业股权打包置入其中一家子公司华信汇通集团,然后再通过华信信托与华信汇通集团母子层面的股权重组,使得后者由子公司成为母公司,这样华信汇通集团的实业类资产就彻底脱离了华信信托,从而满足监管的要求。
然而,华信汇通集团完成上述股权重组之后,故事才刚刚开始。此后,华信汇通集团与华信信托一样都进行了繁杂的股权变更。我们略去中间过程,仅仅对比一下华信汇通集团与华信信托各自当前的股东情况(表8)。

当我们再来看两家公司当前的股东重叠情况时,已然发现,股东重叠的比例已经大大减少了,目前还剩9家股东是重叠的,其他股东已经各不相同。汇总计算,华信信托及华信汇通的直接上层股东共计26家,其中民营股东18家。
新财富循着这些股东再往上追溯,便绘制出了前文图2所示惊人庞大的架构。如今我们要追问的是,这18家民营股东究竟是相互独立还是存在千丝万缕的隐秘关联?
4
股权裂变—大规模更名、叠床架屋、循环持股、母子颠倒
揭开华信信托股权迷雾最困难的地方在于,华信信托股东在不断变更,华信汇通集团的股东也在不断变更,二者直接股东再往上追溯的上层股东也在不断变更,致使追溯华信信托某一历史时点的穿透式股权结构变得几无可能。而选择拆解华信信托最新的股权结构,至少可借这一静态剖面透视当下各方利益布局。
如前文所述,华信信托及华信汇通集团直接股东中共有18家民营股东,新财富详细统计这18家股东的股权变更过程发现,只有西藏海涵实业有限公司未变更股权,其他17家股东均发生1-17次股权变更,其中沈阳万基实业股权变更多达17次(表9)。该18家法人股东变更过程进一步涉及的股东数已超百家,而华信信托、华信汇通集团历史上出现过的直接股东也超70家。

此外,这18家股东中有多达8家公司有更名记录(表10)。其中,更名次数最多者为大连葆锐实业发展有限公司,历史上共计更名3次,曾用名先后为大连银信担保有限公司、大连华信汇通融资担保有限公司、大连华信汇通投资有限公司。作为华信系核心控股公司的华信汇通集团,历史上也更名过2次,曾先后使用过“大连信联投资有限公司”、“大连华信投资有限公司”的名称。而值得一提的是,除了华信汇通集团,华信系内另有一家公司大连华信信达实业,也曾使用过“大连华信投资有限公司”的名称。

这18家公司往上叠床架屋式的多层持股、交叉持股、循环持股,我们在图2中已经全面见识。其中,仅华信汇通集团的最新股权结构中就包含三处循环持股(图3)。华信汇通集团、大连伟宁投资、大连佳胜贸易均是自身的上层股东的股东之一。以大连伟宁投资为例:注册资本为1.1287亿元的大连伟宁投资,出资1亿元设立大连陆港投资,持有其100%的股权;注册资本1亿元的大连陆港投资向大连信通达实业投资5550万元,持有其55.5%的股权;注册资本1亿元的大连信通达实业再向大连伟宁投资投资2000.86万元,持有大连伟宁投资17.72%的股权。在这个循环中,大连伟宁向外投资了1亿元,又接受投资2000.86万元,实际向外投资不足8000万元。

值得注意的是,新的《公司法》实施后,删除了旧法中“公司累计对外投资额不得超过净资产的50%”的限制,类似于大连伟宁投资这样的循环出资,可以无限进行下去,表面上体系内公司的注册资本像滚雪球一样越滚越大,无限繁荣,但实际上可能仅仅是同一笔资金在不同的公司循环使用。
此外,颠倒母子关系的情况也不止华信汇通集团一家。例如,大连新财源投资管理有限公司(简称“大连新财源”),其成立时的控股股东是华信信托,经过11次股权变更后,成为了华信汇通集团的股东(同时二者也是互为循环持股结构),进而成为华信信托的间接股东。后续,大连新财源又转让了华信汇通集团股权。大连新财源最新的股权结构,往上追溯股权层级多达21层,涉及法人单位至少34家,其中之一为华信汇通集团(图4)。在这多达21层的股权架构中,还包含着4个循环持股结构。华信系中诸如此类的公司架构大量存在。

交叉持股、循环出资,会导致企业资产虚增、控制权混乱等问题。一方面,形成闭环的循环持股隐藏了实际控制人,各级股东无法最终追溯至自然人;另一方面,股权出资额相互抵消,相关方可能注册大量空壳公司、关联公司,利用庞大的交叉股权隐藏其真实的资产状况。
5
华信系复杂变更背后的隐秘关联—三组证据共同佐证
我们再回到华信系前述18家民营直接股东的话题上。再回顾一下图2,这18家民营股东往上追溯,虽然是各种叠床架屋、循环持股,但最终一部分还是追溯到了22位自然人。看上去华信系是个极为分散的股权架构,也没有最终的实控人。但是,这18家民营股东果真是相互独立、毫无关联吗?
事实或许并非如此。新财富系统性地整理了这18家民营股东的上层股东详细资料,发现这18家股东彼此之间有着各种交集。
关联证据一:共同的中间过桥股东
新财富统计过程中发现,很多中间过桥股东在上述18家股东的股权变更中反复出现又消失(表11)。打个比方,过桥股东甲,在A公司的股东名单中现身一段时间退出,之后又在B或C公司的股东名单中现身;或者过桥股东乙,先是持股B、D、E公司,后又变成持股C、D、F公司。如此,这批过桥股东不停在18家公司间轮换持股。部分中间公司在当前的股权结构中仍然出现。例如,沈阳佳华投资有限公司,出现在沈阳瑞祥达投资和北京翔瑞思科技创业两家公司的上层股东中;大连伟宁投资出现在大连桐基物贸、大连瑞通达贸易、沈阳品成投资三家公司的上层股东中。

关联证据二:共同假借信托持股
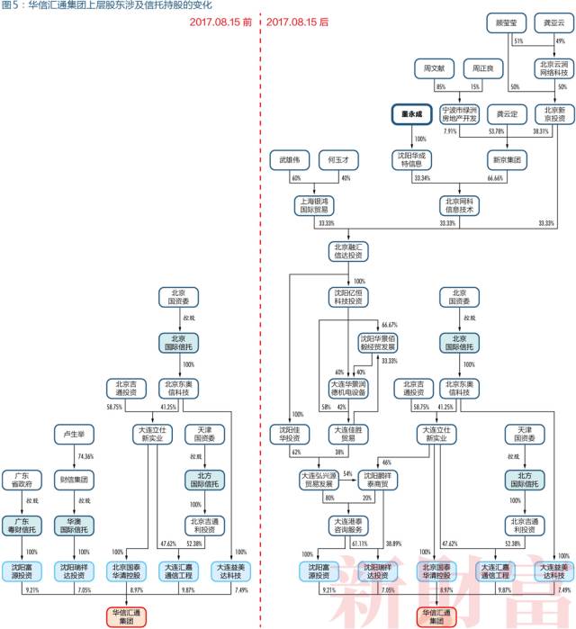
在前述的图2中显示,这18家民营股东,其中有5家(沈阳富源投资、沈阳瑞祥达投资、北京国泰华清控股、大连汇嘉通信工程、大连益美达科技)追溯上去是由不同的信托公司持股,看上去似乎各不关联,但其实很有可能是假借信托的通道,隐藏相互间关联关系。何以这么说?2017年8月15日、16日,其中2家信托持股公司(沈阳富源投资、沈阳瑞祥达投资)正好发生了股东变更,让我们得以部分还原事实。
我们先把这五家信托持股的公司架构单列出来(图5左边),再把变更之后的架构列出来进行对比(图5右边)。从左边图来看,这5家公司追溯上去系由4家信托公司(3家国资信托1家民营信托)持股,明面上似乎并不关联,甚至还会被认为是国资控股公司。右边图是变更完成之后的架构,此时2家信托公司退出,5家公司的上层股东已经相互交汇连成一片。

实际上,这5家公司在被信托公司控股前,它们各有股东,且股东间颇多关联。
具体来看,此次发生股权变更的沈阳富源投资与沈阳瑞祥达投资,分别成立于2006年5月16日、6月29日,成立时间间隔仅一个月有余,且前者是后者的创始股东。2015年12月,这二者的控股股东均为大连港泰咨询服务有限公司(分别持股100%、61.11%)。2015年12月23日、12月30日,二者的股东分别将其股权转让给广东粤财信托、华澳国际信托。值得注意的是,信托公司持有这两家公司股权一年半后,又将该等股权原封不动地转回给了二者的原股东:2017年8月15日,沈阳瑞祥达投资的股东由华澳国际信托变更为大连港泰咨询服务(持股61.11%)和沈阳鹏翔泰商贸(持股38.89%);2017年8月16日,沈阳富源投资的股东由广东粤财信托变更为大连港泰咨询服务(持股100%)。
另外三家公司——大连汇嘉通信工程、大连益美达科技、北京国泰华清控股,系由信托公司间接持股,它们分别成立于2009年12月15日、12月17日,12月22日,几乎成立于同一周内。北京国泰华清控股于2015年1月被转让给大连立仕新实业,大连汇嘉通信、大连益美达科技于2015年12月22日同一天被分别转让给大连立仕新实业和北京吉通利投资、北京东奥信科技,于是形成了北京国际信托及北方国际信托间接持股的结构(图5)。
值得强调的是,北方国际信托、北京国际信托虽分别持有北京吉通利投资、北京东奥信科技100%的股权,但两家公司的法人代表同为自然人张桂芝,此人也是华信信托股东北京越达投资的法人代表。另外,2015年12月被信托公司持股之前,北京吉通利投资、北京东奥信科技、大连立仕新实业三家公司股东往上追溯,均为前文出现过的典型的华信系公司,比如,沈阳汇通投资管理、北京融汇信达投资、华信汇通集团、华信信达实业、上海华信汇通投资等(图6)。2017年7月23日,上海华信汇通投资将持有的大连立仕新实业100%股权转让给北京吉通投资和北京东奥信科技。

总之,这5家一度被信托公司持股的公司,或只是原股东将股权委托给了信托公司,而今其中2家解除委托,重归原股东持股。
关联证据三:共同的联系方式
根据新财富的全面统计,包含前述18家直接股东在内,华信信托及华信汇通的所有直接、间接民营法人股东(包含现有的及曾经的)共计160余家。我们对这160余家公司在工商档案中登记的联系方式进行汇总统计,发现大量的公司登记了相同的电话及邮箱。其中,同一个电话最多被59家公司登记,同一个邮箱最多更是被高达97个公司登记(表12)。

例如,新财富查询发现,华信汇通集团的当前间接股东大连伟宁投资,工商注册信息中登记电话为0411-83699709,这一电话被33家相关公司(5家已注销)共同登记使用,其中包括大连华信信达实业、大连新财源投资、大连桐基物贸、大连葆锐实业等股东公司。这33家公司中31家注册地在辽宁,1家注册地在广东深圳,1家注册地在湖北武汉,深圳、武汉的公司却使用大连的座机号码。另外,大连伟宁投资登记的电子邮箱为hxhtjt@126.com,这一邮箱被97家相关公司登记使用。
综上所述,这18家民营股东,追溯到底,最终看似都是不同自然人持有,但在如此多的交集之下,该等股东还属相互独立?
6
终极追问:谁在操盘?
如此一番股权腾挪后,造就了华信信托叠床架屋式的最新股权结构,往上追溯其股东,涉及至少104家法人单位、22位自然人,各种叠床架屋式的交叉持股可谓眼花缭乱,股东层级最高者更是多达15层。华信信托的直接股东中,国资(含集体)比例仅占8.23%;在华信信托第一大股东华信汇通集团的股东中,国资比例仅剩9.3%;综合计算,华信信托的国资成分仅剩11.12%(单一国资的最高持股比例仅为3.44%),而在2006年,华信信托的国资持股比例还高于70%。
以如此复杂的方式实现从国资控股至民资控股的迭代,操盘者何人?
会是华信信托现任董事长董永成吗?
董永成的公开履历显示,其早年曾任工商银行大连市分行技改处副处长,后调任下属的工商银行大连信托公司(即华信信托前身)总经理,并且一直任职至今。
在华信信托当前完整的股权架构中,董永成是唯一一个以上层股东身份现身的高管。我们从华信信托及华信汇通集团的上层股东中,单独提取出能追溯到董永成的部分,可以清晰呈现出其与华信系公司的广泛交集(图7)。

从图中可见,华信信托及华信汇通集团的18家民营一级股东中,董永成与其中8家产生了间接股权关系。此外,董永成还曾是北京东奥信科技的间接股东,而北京东奥信科技是另外3家民营一级股东的上层股东,因而,与董永成产生关联的一级股东数量达到11家。如果再考虑华信汇通集团的循环持股结构,则18家民营一级股东中除西藏海涵实业之外的其余17家皆与董永成存在交集。
18家民营一级股东中,董永成仅仅控股沈阳盛通伟业(该公司是持股华信汇通集团9.87%的并列第一大股东),其余存在间接股权关系的,按股权比例折算皆是小比例参股,大部分股权追溯至各不相同的自然人分散持有。这些名不见经传的自然人会是傀儡股东吗?
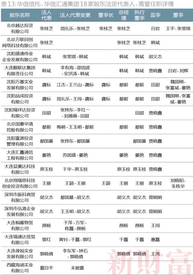
新财富的统计显示,这18家民营一级股东,由14人分任法人代表。此外,该等公司的法人代表、董监高人员也是高度重合、交叉任职(表13)。

这批人中出现频率较高者包括张桂芝、韩斌、都国基、都毅、龚标、贾晓鑫、田甜、胡义杰等等。比如,都国基在沈阳富源投资、深圳市振科商贸、大连港泰咨询服务三家公司担任执行董事;都毅在北京国泰华清控股担任执行董事兼经理,在沈阳万基实业、沈阳品成投资担任副董事长兼经理;田甜在沈阳瑞祥达投资任执行董事,在沈阳万基实业、沈阳品成投资任监事;贾晓鑫在沈阳瑞祥达投资、沈阳富源投资、大连汇嘉通信工程、北京国泰华华清控股、大连益美达科技、大连顺联达集团六家公司担任监事。而这批任职者无一是华信系的最终自然人股东。
如果我们将范围扩大到华信系的所有当前或者曾经在华信系上层股东现身过的160余家民营法人股东,这批人是同样高频出现的人群。据新财富不完全统计,华信系160余家公司中出现的法定代表人共计58位,除了11位自然人仅担任一家公司的法定代表人外,其余47位自然人均在2-12家不等的公司担任法定代表人。其中,胡义杰在12家华信系公司任法定代表人,韩斌在11家华信系公司任法定代表人,李绪殿、董主在7家不同华信系公司任法定代表人,张瑛姿在6家华信系公司任法定代表人,张桂芝、颜杨、王丽、李东军各在5家不同华信系公司任法定代表人(表14)。


一人在多家公司任高管的情况,同样出现在百余家华信系公司中。以张桂芝为例,她虽不持有任何华信系公司的股权,但其同时是北京越达投资、北京吉通利投资、北京东奥科技、北京万联同创网络四家公司的法定代表人,并在四家公司中任执行董事、总经理等高管职务。北京越达投资直接持有华信汇通集团9.87%的股权,北京吉通利投资、北京东奥科技通过大连汇嘉通信工程、北京国泰华清控股、大连益美达科技分别持有华信汇通集团9.87%、8.97%、7.49%的股权,北京万联同创网络科技直接持有华信信托19.9%的股权。如此,四家公司合计直接、间接持有华信信托29.42%的股权。与张桂芝类似,龚标同时是沈阳万基实业、沈阳品成投资的法定代表人、董事长,两家公司合计持有华信信托19.9%的股权。
就像华信系不同公司相互搭配设立新公司,继而衍生出众多公司一样,华信系法定代表人、高管职位列表中出现的近60位自然人,似乎也是在不同的公司中相互搭班子、任意调整职位,处于不断变更的过程中。
值得注意的是,新财富统计华信信托2004年-2017年的历任董、高、监名录,发现始终不变的只有四个职位,董永成始终担任法定代表人、董事长,黄铎始终担任总经理,臧冬青始终担任监事,其余职位均多次变更任职人员。在华信信托历年的董监高成员中,只有三人先后现身于华信系的上层股东中,其他成员从未出现在华信系股东公司的股权层面或董高监层面。
第一位是董永成,前文已经详述。第二位是黄铎,他曾任上层股东大连新财源投资法人代表,现已不再担任法人代表。
第三位是于2015年4月出任华信信托副总裁的董福航。此人不仅与董永成同姓,而且两人还曾经共同设立了北京瑞航科技有限公司(也曾是华信系上层股东公司之一)。后来董永成将所持股权转让给了董福航,董福航持有该公司100%的股权。华信信托2016年年报显示,董福航现年32岁,与60岁的董永成相差28岁,正好是两代人的间距。
我们无法确认这些自然人背后究竟存在着怎样的血缘、地域关联,但可以确定的是,这些自然人彼此关系紧密,随着华信系公司不断衍生而结对出任不同公司的董高监。这些衍生出的新公司,或多为行使股权腾挪使命而生的空壳公司。借用百余家公司进行纷繁复杂的股权腾挪,原本由国资控股的华信信托十年间变更为民资绝对控股的信托公司,最终呈现在我们面前的即是一个股权结构云山雾罩般的华信信托。
原标题:《董事长锤伤总经理背后:近百次变更、15层股权,国控变民控,32年首次亏损,一文总览突破想象的神操作!》