欢迎关注“方志四川”!


近日,中国公路建设行业协会公布公路交通优质工程奖——“李春奖”评选结果,雅安至康定高速公路荣获2020至2021年度中国公路交通优质工程奖!

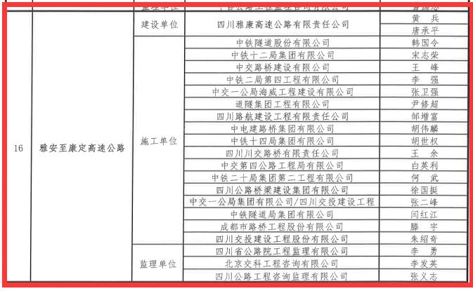
评选结果通知显示,根据相关评奖办法规定,经单位申报、专家评审、现场核验、评审委员会投票表决及协会官网公示,此次共有全国各地23项工程获得2020-2021年度(第一批)李春奖(公路交通优质工程奖),443人获得优秀项目建设者称号。
其中雅康高速公路(雅叶高速雅安至康定段)获优质工程奖,黄兵等22人获优秀项目建设者称号。

李春奖
“李春奖”得名于隋朝设计建造赵州桥的著名工匠李春,是交通运输部设立、国务院批准的国家公路建设最高质量奖,也是我国公路建设者的最高荣誉,与鲁班奖、詹天佑奖、茅以升奖齐名。
工程名片
雅康高速公路,是国家高速公路网雅安至新疆叶城联络线(G4218)中的一段,全长约135公里,桥隧比高达82%。高速路基宽度24.5米,双向4车道,设计时速80公里,概算投资230亿元。

它起于雅安市雨城区草坝镇,接乐雅高速,在对岩镇与成雅高速、雅西高速形成枢纽互通,向西经天全县、泸定县,在泸定特大桥处对接在建泸石高速,止于康定城东。
全线设9个收费站(大兴、坪石、多功、始阳、天全、喇叭河、新沟、泸定、康定),其中多功、始阳、天全、新沟、泸定、康定收费站已开通,设置雅安、天全、泸定3个服务区,2018年12月31日全线提前建成试通车,2019年9月28日,康定连接线和收费站投用,通车至今一直向社会车辆开放。

天路历程
作为国家高速公路网雅安至新疆叶城联络线中的一段,雅康高速全长135公里,总投资230亿元,全线有129座桥梁、44座隧道,桥隧比高达82%,是目前四川省乃至全国施工难度最大的高速公路之一。
目前,这条高速已经通车2年,成为甘孜人民的致富路,游客心中的最美高速,内地进藏的快速大通道。驱车从成都至康定或康定至成都,只需3个多小时。
然而我们却可以用近10年时间,回顾这段3个多小时的时空穿越历程,对这项超级工程获得国家级最高荣誉进行礼赞。
CCTV发现之旅频道纪录片《飘向高原的哈达——雅康高速》
雅康高速建设大事记
1.2011年9月5日,四川省政府召开会议,专题研究雅康高速项目有关工作。会议听取了交通运输厅关于雅康高速项目前期工作的情况汇报,深入研究了项目技术方面的问题。
2.2012年8月,雅康高速公路二郎山隧道泸定出口正式破土动工,二郎山隧道作为雅康高速公路的控制性工程,起于天全县新沟乡长河坝,止于泸定县泸桥镇五里沟。隧道全长13400米,是雅康高速公路的重要组成部分。

3.2014年4月20 日,雅康高速公路正式开工。总投资235.9132亿元。起于雅安市对岩镇止于康定县菜园子。路线全长约135公里,其中甘孜州境内约55公里,全程设计速度80公里/小时,预计投资235亿元。

4.2017年9月26日,被誉为“川藏第一隧”的雅康高速二郎山特长隧道正式贯通。隧道全长13.4公里是雅康高速公路的控制性工程之一,为全省在建第二长高速公路隧道。隧址处于板块交界地带,穿越13条区域性断裂带,因地质条件极其复杂,被称作“地质博物馆”。

5.2017年12月31日,雅安至康定高速公路(G4218)雅安草坝枢纽互通至泸定互通段试通车。这标志着四川结束藏区不通高速公路的历史,同时全省21个市(州)也实现全部有高速通达。

6.2018年10月1日上午,有着“川藏第一桥”之称的雅康高速泸定大渡河大桥完成桥面施工,具备通车能力,为雅康高速剩余40公里今年底提前通车,奠定坚实的基础。

7.2018年12月31日上午8点30分,雅康高速公路提前9个月全线建成并试通车运营,从而结束了四川省甘孜州州府所在地康定市不通高速公路的历史。

8.2019年8月1日,G4218雅叶高速公路四川泸定至康定段将正式对7座(不含)以上客运车辆开放,这也标志雅康高速公路全线实现客运车辆通车。

9.2019年9月28日,雅康高速康定收费站启用。

穿越13条地震断裂带
征服“川藏第一险”
二郎山隧道全长13.4公里,隧道位于8度高烈度地震区,地质条件极其复杂,灾害多,隧址穿越13条区域性断裂带,因施工难度大,该隧道提前于2012年先期开工建设,一建就是五年。
在这里,建设者常遇到泥土、涌水、青石等各种问题,有时还会遇到岩爆,石头像子弹一样四处弹射,危险系数极高。
为此施工区安装了液压防护棚。每开挖一段隧道,马上用弧形钢架顶住隧道顶端,以支撑断面岩体、稳固洞体。工人们还戴上了钢盔、穿上防弹服进行施工作业,堪比加里森敢死队。平均每天,施工队伍会用掉一吨炸药进行爆破,但平均每天也只能掘进3.6米。

为保护大熊猫栖息地,施工单位还采用了斜井反打的方式(斜井反打,就是从隧道主洞内,反向开挖通风斜井,向地表方向掘进把斜井施工出来),虽然斜井反打在国内已有先例,但如此长距的反打施工在国内尚属首次,斜井单洞长3.3公里,隧道独头掘进长达6.8公里,斜井建设规模、隧道独头掘进居全国之最。
2017年9月26日,二郎山隧道正式贯通,5年建设换来15分钟的车程,比过去缩短了整整45分钟。

二郎山隧道还采用景观照明的方式,降低了行车安全风险
横跨1400米大渡河
成就“川藏第一桥”
大渡河兴康特大桥,是一座建设在高海拔、高地震烈度带、复杂风场环境下的超大跨境钢桁梁悬索桥。全桥长1411米,主跨长1100米,重量近60万吨,用钢量超过鸟巢,为四川第一跨径悬索桥。
它的桥面与大渡河水面有高239米的距离,相当于90层楼高,因而被称作“川藏第一桥”。

大桥还跨越鲜水河、龙门山等三个地震断裂带,山体岩层破碎,且施工场地狭窄,材料进出场十分困难。
除了需要抗震,施工单位还面临着“防风”难题。
由于大桥位于河谷之中,气象条件多变,风场十分紊乱,瞬间风速能达到32.6米/秒,相当于12级台风风速,这里的工人,从头到脚,都被寒风吹得冰冷刺骨,在桥上施工一不小心就可能被吹进深不可测的峡谷中。为了抵抗峡谷的“妖风”,施工队伍自制了测风系统,只要风速超过6级,工人便停止施工。
由于跨度长,该桥还采用了无人机牵引先导索施工工艺,在四川省尚属首次。

2018年12月15日,68辆总重达2040吨的大货车驶上大桥,以每小时5至80公里不等的时速在大桥上行驶,进行了为期4天的荷载试验,大桥顺利通过了通车前的最后一次“体检”。
2019年6月,泸定大渡河兴康特大桥荣获IBC“古斯塔夫·林德撒尔”金奖,成为雅康高速公路上名副其实的“网红桥”。

不止“一桥一隧”,雅康高速还有著名的“二十四道拐”。
这是为了修大杠山隧道而建的一条8.9公里的便道,从山脚到山顶的高差,达到630米,耗时14个月才修完。由于高差太大和地质复杂,便道每公里的造价为600万元,算下来,二十四道拐的造价,为5400万元。据统计光是在大杠山隧道所在的C17标段,就修建了18公里长的施工便道,耗资超过一亿元。

而这些“难”,仅仅是雅康高速6年建设历程的缩影。
从雅康隧到雅康桥,从平原到高原,从决策者到建设者,面对近2000米的高差,面对超级工程的设计、施工、组织、管理、技术等各方面的挑战,四川雅康高速公路有限责任公司带领筑路者们克服艰难险阻,将“难于上青天”的蜀道变成了坦途。
一条道路的尽头,便是另一条道路的开端。在康定收费站旁边500米的山体上,雅叶高速康定过境段正在紧锣密鼓的施工。

这条“接棒”雅康高速公路的“康定绕城高速公路”起于康定城东升航(连接雅康高速),止于榆林新城(阿尔卑斯小区附近,连接康新高速二期及G318公路);路线里程总长17.898 Km,设计时速80Km/h,路基宽度25.5m;全线设置3座主线桥梁, 2座隧道 (跑马山1号隧道8780m、跑马山2号隧道6667m)以及2处互通、1处服务区、1处停车区,服务区、停车区均与互通合设;项目采用“EPC模式”,按全部控制出入、全立交的双向四车道高速公路标准建设。预计2022年,康定过境段全程通车。

穿越跑马山
连接折多山的高速公路
正接续雅康高速公路的“荣光”
向前延伸
昔日茶马古道
正以裂变之姿成为川藏坦途
对历史的最好纪念
就是创造新的历史
这就是“逢山开路、遇水架桥”
的奋斗伟力
这就是了不起的奋斗者
正在谱写的新时代华章


方志四川 篆刻:殷智
来源:康巴传媒
微刊题字:蓝天果(中国文联文代会代表,商务部中欧协会青少年艺委会副会长,四川省硬笔书法家协会副主席兼毛笔工作委员会主任,四川省书法家协会理事,四川蓝天书画院院长)
方志四川部分图片、音视频来自互联网,仅为传播更多信息。文章所含图片、音视频版权归原作者或媒体所有。



原标题:《【方志四川•纪实】雅康高速公路获国家级最高奖项》