日前,中共中央印发了新修订的《中国共产党党员权利保障条例》。作为党员权利保障的基础性法规,早在1995年党中央就印发了试行条例,并在2004年进行修订。
那么这次时隔16年的再次修订
是出于什么样的考虑?
又调整了哪些内容呢?
↓↓↓
与时俱进
适应新时代要求进行修订完善
此次修订《中国共产党党员权利保障条例》,以党章为根本遵循,坚持问题导向,结合党员权利保障的工作实际,在2004年《条例》的基础上,对已有的保障措施进行改进完善,将近年来党员权利保障方面的理论和实践创新成果提炼转化为党内法规制度,进一步促进党员权利保障工作的制度化、规范化。
实践中,既存在一些地方、部门党组织和领导干部保障党员权利不到位的问题,也存在有的党员不正确行使权利,需要引导和规范的问题。修订《条例》坚持问题导向,通过明确和细化党员权利内容,充实和完善保障措施,重申和严明纪律规矩,进一步提高党员权利保障工作的水平和效果。

明确党员13项权利
要求正确行使权利
修订后的《条例》共5章52条,在“总则”中将坚持党的领导、加强党的建设作为根本目的,强调发扬党内民主、尊重党员主体地位,并且将“坚持义务和权利相统一”作为党员权利保障应当遵循的重要原则,《条例》将党章规定的8个方面党员权利,进一步明确细化为党内知情权、接受党的教育培训权、党内参加讨论权、党内建议和倡议权、党内监督权、党内提出罢免撤换要求权、党内表决权、党内选举权和被选举权、党内申辩权、党内提出不同意见权、党内请求权、党内申诉权、党内控告权等13项具体权利。同时,划出权利边界,要求党员行使权利应当按照组织原则,符合有关程序等。

中央纪委国家监委法规室主任 邹开红:一方面,第二章将章名由“党员权利”修改为“党员权利的行使”,就是强调党员要本着对党高度负责的政治责任感,积极主动行使权利。另一方面,要求党员正确行使权利,规定党员应当向党组织讲真话、讲实话、讲心里话,敢于担当、敢于负责。
严肃处理诬告陷害行为
完善容错机制保障
针对社会关注的防范和查处诬告陷害行为、健全容错机制等问题,在此次《中国共产党党员权利保障条例》修订中,对这些内容都作了规定。
此次《中国共产党党员权利保障条例》在修订中对党员干部被诬告陷害等问题作出了规定,强调“党员进行批评、揭发、检举以及提出处理、处分要求,应当通过组织渠道,不得随意扩散传播、网络散布,不得扩大和歪曲事实,更不得捏造事实、诬告陷害”。

《条例》将严肃处理诬告陷害行为作为重要保障措施,要求党组织依规依纪严肃处理诬告陷害行为,对受到失实检举控告、确有必要澄清的按照规定进行澄清。
新修订的《条例》还专门规定了担当作为的保障机制,规定党组织对党员在工作中出现的失误错误要做到“三个区分开来”,正确把握失误错误的性质和影响,给予实事求是、客观公正的处理,保护党员担当作为的积极性。

强化责任追究
保障党员权利行使不打折扣
近年来,实践中一些地方和部门存在领导干部侵犯和漠视党员权利,甚至打击报复、歧视刁难正常行使权利的党员等情况。《条例》在修订过程中对这些情况都进行了考虑,特别强调了对侵犯党员权利、不正确行使权利等行为的责任追究。
针对打击报复这种侵犯党员权利的行为,修订后的《中国共产党党员权利保障条例》明确规定,“对于通过正常渠道反映问题的党员,任何组织和个人都不准打击报复”,党组织和领导干部“采取阻挠压制、打击报复等措施妨碍党员正常行使权利”的,应当依规依纪追究责任。

同时,《条例》也对党员不正确行使权利、滥用权利的行为作了梳理,集中列明了党员不正确行使权利的情形,规定党员有公开发表违背党的理论路线方针政策和党中央重大决策部署的观点和意见、不按照组织原则和程序行使相关权利等行为,损害党、国家和人民利益的,应当依规依纪追究责任。对于存在上述行为的党员,应当根据错误性质和情节轻重,按照规定给予批评教育直至纪律处分。
明确职责任务
推动党员权利保障落实到位
《中国共产党党员权利保障条例》在修订过程中,还对党委(党组)、党的纪律检查机关、党的工作机关、党的基层组织以及领导干部在保障党员权利方面的职责任务进行了明确,要求压实责任,形成合力,推动党员权利保障落实到位。

《条例》突出强调发扬党内民主、尊重党员主体地位,通过筑牢党员权利保障的制度基础,激发广大党员的积极性、主动性、创造性,充分发挥广大党员在党的建设和党的事业中的主体作用,使全党正气充盈、充满活力。各级党组织和领导干部要认真履行党员权利保障工作职责,完善制度机制,强化执行落实,将保障工作落实到位。
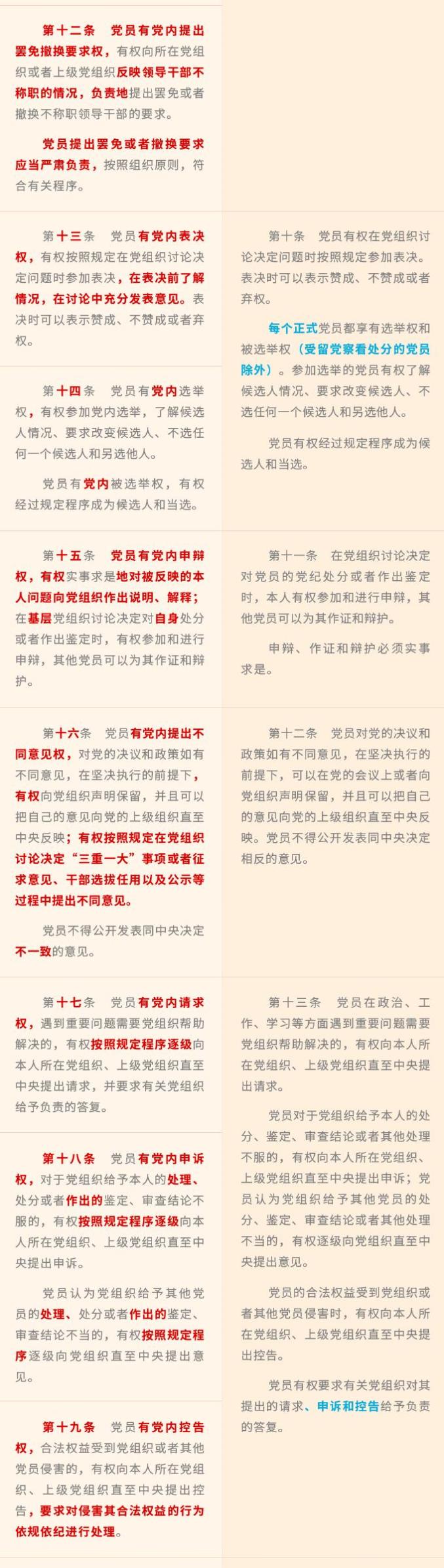
一图看《条例》修订前后区别
↓↓↓












博 法 理 以 审
望 公 义 而 判
原标题:《明确党员13项权利!《中国共产党党员权利保障条例》最新修订(附修订前后对照表)》